Note
Access to this page requires authorization. You can try signing in or changing directories.
Access to this page requires authorization. You can try changing directories.
Note NDIS 5. x has been deprecated and is superseded by NDIS 6. x. For new NDIS driver development, see Network Drivers Starting with Windows Vista. For information about porting NDIS 5. x drivers to NDIS 6. x, see Porting NDIS 5.x Drivers to NDIS 6.0.
This topic provides an overview of NDISTAPI, a system-provided driver that interfaces NDISWAN and NDIS WAN miniport drivers to the TAPI services. This topic touches briefly on Windows telephony. For an in-depth discussion of telephony see the Microsoft Windows SDK documentation. This topic introduces NDISTAPI operations that are further documented in NDIS WAN Operations That Support Telephonic Services.
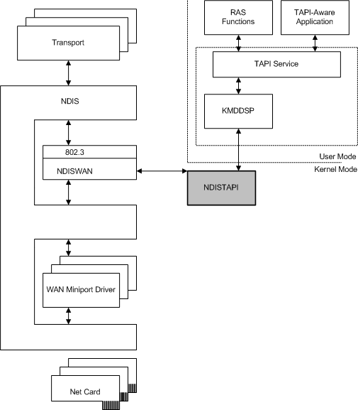
The following figure shows how NDISTAPI interfaces with other components in the RAS architecture.
.png)
A TAPI-aware user-level application can make TAPI requests to set up, monitor, and tear down lines, and calls. The TAPI service passes these requests to the user-mode KMDDSP service provider interface (SPI) module. KMDDSP converts SPI requests to corresponding TAPI OIDs. The KMDDSP module passes the OIDs to the NDISTAPI driver.
NDISTAPI passes the OIDs to the NDISWAN intermediate driver, which forwards these OID requests to the NDIS WAN miniport driver. For more information about handling OID requests in the NDIS WAN miniport driver, see Handling Queries in an NDIS WAN Miniport Driverand Setting NDIS WAN Miniport Driver Information.
A TAPI-capable NDIS WAN miniport driver indicates changes in the states of lines and calls. Examples of such changes include a change from the proceeding state to the connected state, the arrival of an incoming call, or a remote disconnection. NDISWAN forwards the change indications to NDISTAPI. For more information about indicating status changes from an NDIS WAN miniport driver, see Indicating NDIS WAN Miniport Driver Status.