Compartir a través de


Directrices de diseño de divulgación para voces sintéticas

Importante

Las traducciones no en inglés solo se proporcionan para mayor comodidad. Consulte la EN-US versión de este documento para obtener la versión definitiva.

Aprenda a crear y mantener la confianza con los clientes al ser transparente sobre la naturaleza sintética de su experiencia de voz.

¿Qué es la divulgación?

La divulgación es un medio para permitir a las personas saber que interactúan o escuchan una voz que se genera sintéticamente.

¿Por qué es necesaria la divulgación?

La necesidad de revelar los orígenes sintéticos de una voz generada por el equipo es relativamente nuevo. En el pasado, las voces generadas por ordenador eran claramente identificables; nadie las confundiría con una persona real. Sin embargo, todos los días el realismo de las voces sintéticas mejora y se vuelven cada vez más indistinguibles de las voces humanas.

Principios de diseño

Estos son los principios que se deben tener en cuenta al diseñar experiencias de voz sintéticas:

Reforzar la confianza: diseñe con la intención de fallar la prueba de Turing sin degradar la experiencia. Informe a los usuarios de que están interactuando con una voz sintética mientras les permite participar sin problemas en la experiencia.

Adaptarse al contexto de uso: comprenda cuándo, dónde y cómo interactuarán los usuarios con la voz sintética para proporcionar el tipo correcto de divulgación en el momento adecuado.

Establecer expectativas claras: permita a los usuarios detectar y comprender fácilmente las funcionalidades del agente. Ofrece oportunidades para obtener más información sobre la tecnología de voz sintética bajo petición.

Abraza el fracaso: Usa momentos de fracaso para reforzar las capacidades del agente.

Cómo usar esta guía

Esta guía le ayuda a determinar qué patrones de divulgación son los más adecuados para su experiencia de voz sintética. A continuación, ofrecemos ejemplos de cómo y cuándo usarlos. Cada uno de estos patrones está diseñado para maximizar la transparencia con los usuarios sobre la voz sintética mientras se mantiene fiel al diseño centrado en el ser humano.

Teniendo en cuenta el amplio cuerpo de instrucciones de diseño sobre las experiencias de voz, nos centramos aquí específicamente en:

  • Evaluación de divulgación: Un proceso para determinar el tipo de divulgación recomendado para su experiencia de voz sintética
  • Cómo divulgar: ejemplos de patrones de divulgación que pueden aplicarse a su experiencia de voz sintética
  • Cuándo revelar: momentos óptimos para revelar a lo largo del recorrido del usuario

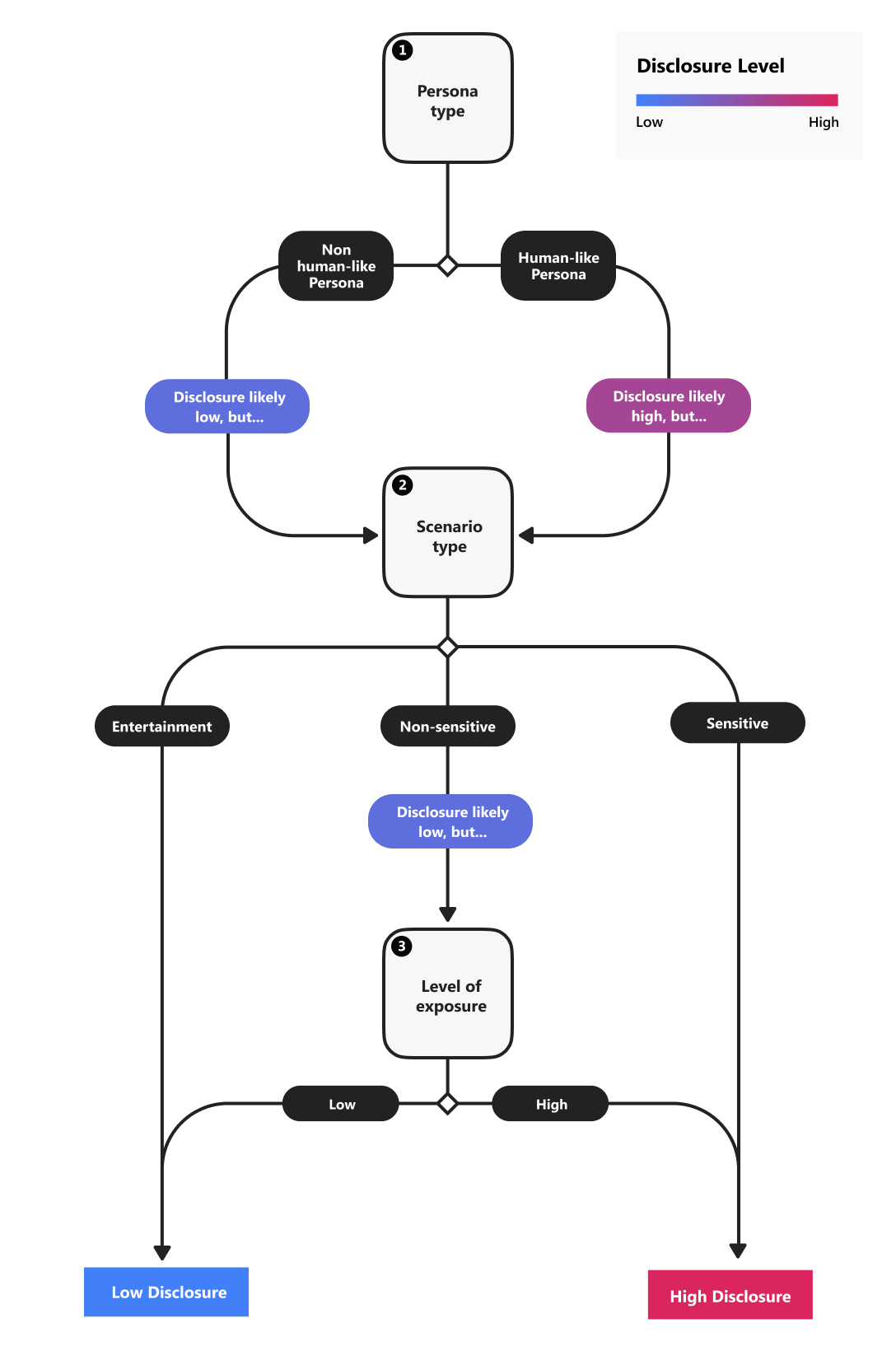
Evaluación de divulgación

Tenga en cuenta las expectativas de los usuarios sobre la interacción y el contexto en el que experimentarán la voz. Si el contexto deja claro que una voz sintética es "hablando", la divulgación puede ser mínima, momentánea o incluso innecesaria. Los principales tipos de contextos que afectan a la divulgación incluyen el tipo de persona, el tipo de escenario y el nivel de exposición. También ayuda a considerar quién podría estar escuchando.

Descripción del contexto

Use esta hoja de cálculo para determinar el contexto de la experiencia de voz sintética. Lo aplicará en el paso siguiente donde determinará el nivel de divulgación.

Categoría Contexto de uso Posibles riesgos y desafíos
Tipo de persona Si se aplica cualquiera de las siguientes condiciones, su rol se ajusta a la categoría "Persona similar a la humana":
  • Persona encarna a un humano real tanto si es una representación ficticia como si no. (por ejemplo, fotografía o renderizado generado por computadora de una persona real)
  • La voz sintética se basa en la voz de una persona real ampliamente reconocible (por ejemplo, celebridad, figura política)
Cuanto más humanas sean las representaciones que se den a su persona, más probable será que un usuario lo asocie a una persona real o le haga creer que el contenido es hablado por una persona real en lugar de ser generado por ordenador.
Tipo de escenario Si se aplica alguna de las siguientes condiciones, la experiencia de voz se ajusta a la categoría "Confidencial":
  • Obtiene o muestra información personal del usuario
  • Emite noticias/información sensible al tiempo (por ejemplo, alerta de emergencia)
  • Tiene como objetivo ayudar a las personas reales a comunicarse entre sí (por ejemplo, lee mensajes de correo electrónico o textos personales).
  • Proporciona asistencia médica y de salud
El uso de voz sintética puede no sentirse apropiado o confiable para las personas que lo usan cuando los temas están relacionados con asuntos confidenciales, personales o urgentes. También pueden esperar el mismo nivel de empatía y conciencia contextual que un humano real.
Nivel de exposición Su experiencia de voz probablemente se ajuste en la categoría "Alto" si:
  • El usuario escuchará o interactuará con la voz sintética con frecuencia o durante un largo período de tiempo.
La importancia de ser transparente y crear confianza con los usuarios es aún mayor al establecer relaciones a largo plazo.

Determinar el nivel de divulgación

Use el diagrama siguiente para determinar si la experiencia de voz sintética requiere una divulgación alta o baja en función del contexto de uso.

Diagrama de la evaluación de divulgación.

Consulte también