Nota:
El acceso a esta página requiere autorización. Puede intentar iniciar sesión o cambiar directorios.
El acceso a esta página requiere autorización. Puede intentar cambiar los directorios.
Se aplica a: Configuration Manager (rama actual)
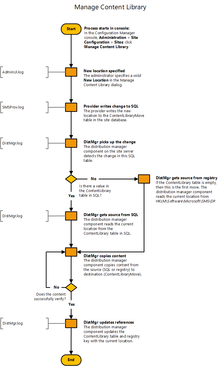
En este diagrama de flujo se muestra el proceso por el que el sitio mueve la biblioteca de contenido a una ubicación remota. Para más información, consulte los siguientes artículos: