Muistiinpano
Tämän sivun käyttö edellyttää valtuutusta. Voit yrittää kirjautua sisään tai vaihtaa hakemistoa.
Tämän sivun käyttö edellyttää valtuutusta. Voit yrittää vaihtaa hakemistoa.
Not every process or activity involves a person. But there's always a step or output that involves people, whether internal (employees and contractors) or external (customers and vendors). So the solution design includes the People pillar. People shape the solution design in many ways, such as:
- Geographical location
- Time zones
- Languages
- Customs
- Usability
- Internal and external hierarchies
- Organizational structure
This pillar of solution design is represented by the organizational architecture (structure), which visually intersects with process architecture in process maps. It includes:
- Geographical structure
- Organizational groupings
- Line of business
- Reporting lines and reporting rollup
- Security access
- Segregation of duties
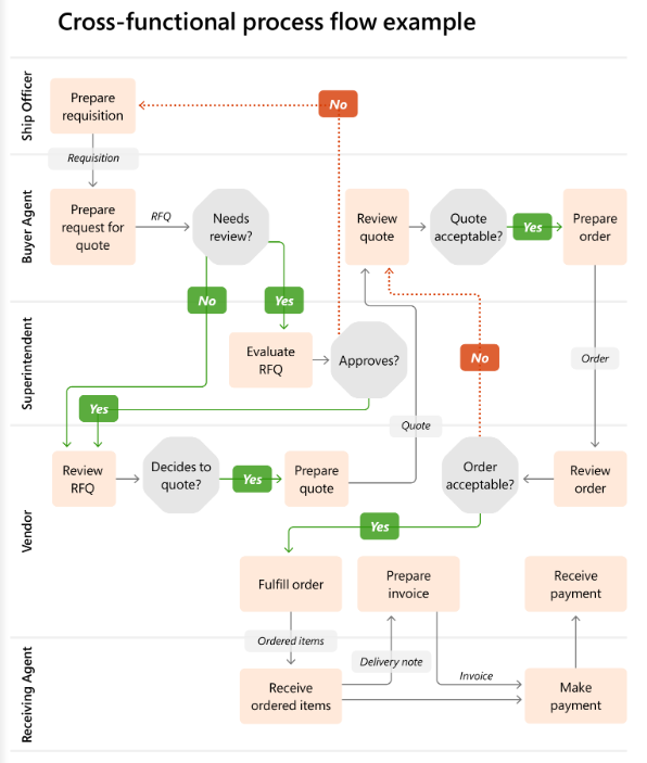
The following illustration shows an example of a cross-functional process flow mapped to the business users or personas.
After you design the organizational structure and process flows and maps, the list of business roles (personas) becomes clear and can be finalized. The next step is to map the business users to the system security roles that will determine the security design. Learn more at Security.
Dependent activities in the People pillar
In addition to the key deliverables, the People pillar is followed by and works with several other activities: