Exercice : vous exercer à l’exploration de processus

Effectué

Dans cet exercice, la puissance de l’exploration de processus va vous permettre d’examiner en détail le processus de remboursement des comptes fournisseur de votre organisation, de découvrir des insights et d’identifier des manques d’efficacité.

Conditions préalables

Avant de commencer cet exercice, veillez à terminer le module 02.

Explorer des cartes de processus

Pour explorer des cartes de processus, procédez comme suit :

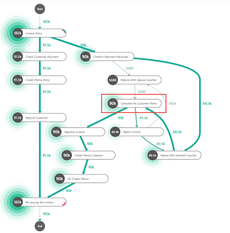
  1. Démarrez l’application de bureau Power Automate Process Mining, puis ouvrez le processus que vous avez créé dans le module 02.

    En examinant la carte de processus, vous constatez que les activités Saisie de facture et Réémission de facture comptent le plus grand nombre d’instances, ce qui est normal car ce sont les points de départ et d’arrivée du processus. L’activité suivante qui compte le plus grand nombre d’instances est Renseigner le mémo client.

  2. Dans le volet Personnaliser, cliquez sur le bouton Performances (l’icône représentant un chronomètre).

  3. Sélectionnez Durée totale dans le menu déroulant Indicateur. Cette sélection permet d’afficher une carte de processus en fonction du temps.

    L’activité Renseigner le mémo client est celle dont la durée totale est la plus longue, avec 2,94 semaines.

  4. Dans le volet Personnaliser, sélectionnez Durée moyenne dans le menu déroulant Indicateur.

    L’activité Renseigner le mémo client a la troisième plus longue durée moyenne, avec 4,38 heures. Cependant, l’activité Rembourser avec un bon spécial a une durée moyenne de 14,98 heures, soit plus de 10 heures de plus que l’activité ayant la deuxième plus longue durée.

  5. Cliquez sur le bouton Finance dans le volet Personnaliser. Sélectionnez InvoiceValue dans le menu déroulant Attribut financier, puis Total dans le menu déroulant Indicateur.

    Sur le total de 182 000 dollars qui transitent par l’ensemble du processus, environ 50 % (90 000 dollars) concernent l’activité Renseigner le mémo client.

Exploration de l’activité Renseigner le mémo client

Après avoir exploré les détails des étapes précédentes, vous décidez d’examiner de plus près l’activité Renseigner le mémo client (CCM). Cette activité présente plusieurs caractéristiques notables qui en font un excellent candidat pour une enquête plus approfondie. Elle comporte un nombre élevé d’instances, la durée totale la plus longue, une durée moyenne relativement longue et implique environ 50 % de la valeur totale de la facture dans le processus.

La fonctionnalité Comparaison des processus vous permet de comparer les chemins qui comprennent une activité CCM à ceux qui n’en ont pas. Pour ce faire, vous devez filtrer pour créer des chemins avec et sans CCM.

  1. Cliquez sur le bouton Filtrer dans le coin inférieur gauche de votre écran.

  2. Cliquez sur + Ajouter un filtre dans le coin supérieur gauche de votre écran, puis sélectionnez Attributs dans le menu déroulant.

  3. Sélectionnez N’inclut pas dans le menu déroulant Résultat du filtrage, sélectionnez l’activité Renseigner le mémo client, puis cliquez sur Appliquer.

    Une carte de processus devrait s’afficher, comme illustré dans l’écran suivant. Cette carte de processus comprend uniquement les chemins sans activité CCM.

  4. Dans la barre de commandes, cliquez sur le menu déroulant en regard du bouton Enregistrer, puis sélectionnez l’option Enregistrer sous.

  5. Dans le champ Nom de la vue, saisissez sans CCM, puis cliquez sur Enregistrer.

  6. Recliquez sur le bouton Filtrer dans le coin inférieur gauche de votre écran.

  7. Sélectionnez Attributs à gauche, redéfinissez le champ Résultat du filtrage sur Inclut, sélectionnez l’activité Renseigner le mémo client, puis cliquez sur Appliquer.

  8. Dans la barre de commandes, cliquez sur le menu déroulant en regard du bouton Enregistrer, puis sélectionnez l’option Enregistrer sous.

  9. Dans le champ Nom de la vue, saisissez avec CCM, puis cliquez sur Enregistrer.

Cette carte de processus concerne les instances qui comprennent l’activité CCM.

Ensuite, vous allez comparer les deux vues que vous avez créées.

  1. Sélectionnez la fonctionnalité Comparaison des processus dans le volet de navigation gauche.

  2. Cliquez sur Ajouter une couche. Dans le menu déroulant Vues, sélectionnez sans CCM, puis cliquez sur Ajouter une couche.

  3. Sélectionnez Enregistrer sous dans le menu déroulant Enregistrer, puis enregistrez la vue sous le nom Comparaison CCM.

Passez en revue la carte de processus qui compare les instances qui comprennent une activité Renseigner le mémo client et celles qui n’en ont pas.

Les nœuds verts sont des activités communes aux deux instances avec et sans CCM. Par exemple, l’activité Saisie de facture est celle qui se produit dans les instances comprenant une activité Renseigner le mémo client et celles qui n’en ont pas.

Les nœuds rouges sont des activités spécifiques aux instances qui n’ont pas d’activité CCM. Par exemple, les instances qui comprennent une activité Renseigner le mémo client n’ont pas d’activité Vérifier le paiement client.

Les nœuds bleus représentent des activités particulières aux instances qui comprennent l’activité CCM. Par exemple, les instances qui n’ont pas d’activité CCM, n’ont pas d’activité Confirmer le paiement reçu.

Vous pouvez calculer le nombre sur un nœud d’activité spécifique en soustrayant le nombre d’instances qui comprennent cette activité mais n’ont pas d’activité CCM du nombre d’instances qui comprennent à la fois cette activité et l’activité CCM, par exemple :

  • Saisie de facture : 65 - 68 = -3

  • Vérifier le paiement client : 0 - 68 = -68

  • Confirmer le paiement reçu : 65 - 0 = 65

D’après vos observations sur la carte, vous remarquez que les instances avecRenseigner le mémo client sont beaucoup plus complexes que celles sans cette activité. La complexité du réseau bleu vous permet de déterminer ce facteur. Vous poursuivez donc vos recherches pour déterminer si l’activité CCM est à l’origine de cette complexité.

  1. Sélectionnez le nœud Renseigner le mémo client.

  2. Dans le volet Comparer les détails, faites défiler jusqu’à la section Retraitement. L’indicateur Nombre de retraitements (%) indique que l’activité CCM entraîne 42,48 % de retraitement, ce qui signifie que 42,48 % des instances impliquant de renseigner le mémo client doivent être refaites.

  3. Pour contacter un collaborateur qui travaille essentiellement sur cette étape du processus, faites défiler le volet vers le bas et dans le menu déroulant Principaux attributs, sélectionnez Ressource.