Note
L’accès à cette page nécessite une autorisation. Vous pouvez essayer de vous connecter ou de modifier les répertoires.
L’accès à cette page nécessite une autorisation. Vous pouvez essayer de changer de répertoire.
Important
À compter de Windows 10, version 1703, la feuille de calcul APN (apndatabase.xml) est remplacée par la base de données COSA (Country and Operator Settings Asset). Windows 8, Windows 8.1 et versions de Windows 10 avant la version 1703 continueront d’utiliser la base de données APN alors que Windows 10, version 1703 et ultérieure utilisent COSA. Pour plus d’informations sur COSA, consultez la vue d’ensemble de COSA.
Utilisez ce plan d’article pour ajouter un nouvel APN à la base de données COSA de base de référence fournie avec des appareils de bureau Windows ou pour mettre à jour un APN existant.
Processus de mise à jour COSA
Utiliser le portail des opérateurs mobiles Microsoft
Le portail de configuration des opérateurs mobiles Microsoft (MOCP) est un outil web qui permet aux opérateurs mobiles (MO) d’envoyer des mises à jour APN à Microsoft. Le MOCP est utilisé pour envoyer des mises à jour APN pour la base de données COSA. Pour plus d’informations sur le MOCP, consultez le portail de configuration des opérateurs mobiles Microsoft.
Pour plus d’informations sur le portail des opérateurs mobiles, consultez le guide du portail de configuration des opérateurs mobiles.
Les opérateurs mobiles apportent des modifications à leur propre profil COSA
COSA est une base de données de paramètres d’approvisionnement d’appareils réseau mobiles. Ces paramètres sont des propriétés des opérateurs de réseau mobile. Par conséquent, Windows affiche ces paramètres en tant que propriétés des opérateurs de réseau mobile et autorise uniquement la modification des paramètres COSA par ou avec l’autorisation écrite exprimée de l’opérateur réseau mobile (ou opérateur de réseau virtuel mobile). Les OEM, les IHV ou d’autres entités qui cherchent à apporter des modifications à COSA doivent fournir une vérification écrite du MO qu'elles approuvent les modifications apportées par l’entité qui les effectue.
Les opérateurs mobiles sont responsables de la validation de leurs modifications
Dans le cadre du processus de mise à jour COSA, Microsoft ne teste pas ni ne valide les modifications apportées à COSA avec le réseau mobile respectif. Les opérateurs mobiles doivent tester et confirmer les fonctionnalités de chaque modification avant d’envoyer.
Processus de révision des soumissions COSA
Microsoft effectue une révision de chaque modification COSA soumise via le portail de configuration MO. À ce stade, Microsoft évalue la soumission en fonction des points suivants :
- Inspection visuelle des modifications
- Confirmation de l'auteur que les modifications ont été testées et qu'elles fonctionnent comme prévu.
- Dans les cas où un non-MO a soumis une modification COSA, Microsoft demandera une confirmation écrite de la part du MO que la modification est approuvée pour être soumise par le soumissionnaire. Collaborez avec votre contact Microsoft (CSS, WE2, Surface, etc.) pour fournir ces informations.
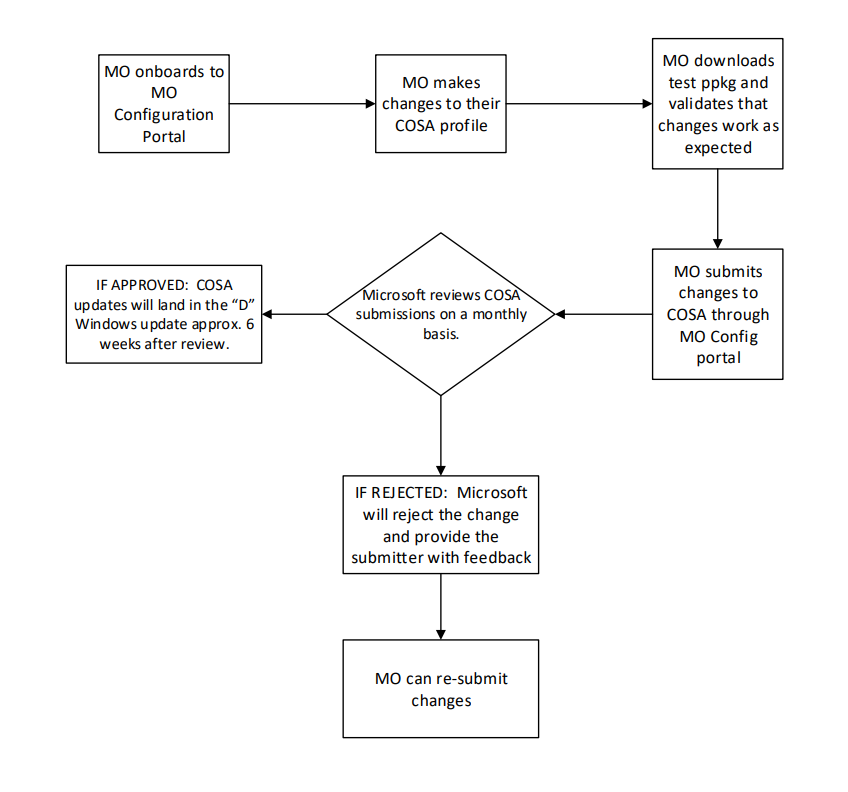
Si Microsoft détermine que la modification demandée est en bonne condition et prête à être serviceée dans Windows. Microsoft approuvera la modification et la soumettrea pour être mise en service dans la prochaine version « D ». Une version « D » de Windows est une version de Windows publiée la quatrième semaine du mois. Les soumissions de COSA sont examinées environ 6 semaines avant une mise en production. Par exemple, si un MO cible une modification COSA devant être déployée sur Windows en octobre. Le changement du COSA devrait être soumis par la deuxième semaine de septembre. Le submitter verra la soumission dans son compte MOCP mis à jour pour afficher l’état « Approuvé ».
Si la modification demandée n’est pas trouvée pour répondre aux critères ci-dessus, Microsoft rejettera la soumission. S’il est rejeté, le submitter voit la soumission dans son compte MOCP mis à jour pour afficher l’état « Rejeté ». La soumission peut également contenir un message de l’équipe de révision du COSA contenant une explication du rejet et des étapes suivantes recommandées. Microsoft n’envoie pas de notifications par e-mail au submitter. Le soumissionnaire doit consulter les mises à jour d’état du MOCP.
Considérations relatives à la base de données COSA
Les données d’identification de l’opérateur sont stockées dans la base de données COSA en tant qu’ID matériel codés.
- Pour les réseaux GSM, vous pouvez avoir une entrée de base de données distincte pour chaque combinaison unique de paire MCC/MNC. Si vous êtes un opérateur de réseau virtuel mobile (MVNO) et que vous n’avez pas de paire MCC/MNC unique, vous pouvez spécifier une ou plusieurs plages d’ID IMSIs ou SIM ICC actuellement loués à partir d’un opérateur de réseau mobile (MNO).
L’ordre de connexion automatique doit être unique pour la combinaison Opérateur et Pays/Région avec la même valeur d’ID de fournisseur IMSI, ICCID, nom du fournisseur CDMA ou ID du fournisseur CDMA.
Par exemple, si Contoso avait quatre APN pour la valeur MCC+MNC 100 101, il répertorie chaque entrée APN dans une nouvelle ligne de la feuille de calcul et numérotait l’ordre de connexion automatique commençant par 1 à 4 pour chacun de ces quatre entrées, car ils partagent la même plage IMSI. Si Contoso avait un autre ensemble d’API pour la valeur MCC+MNC 100 102, il doit démarrer l’ordre de connexion automatique à 1 pour cet ensemble d’API.
Si vous ne fournissez pas de commande de connexion automatique, Windows demande à l’utilisateur de choisir un APN, ce qui peut introduire une erreur utilisateur. Nous vous recommandons de spécifier l’ordre de connexion automatique. Dans ce cas, l’utilisateur voit le nom convivial de l’APN dans le Gestionnaire de connexions Windows.
Les modifications fournies par l’extension OEM sont prioritaires sur la base de données COSA par défaut incluse dans Windows.
Dans le portail de configuration des opérateurs mobiles, vous devez spécifier l’une des options suivantes :
- McC+MNC avec une plage IMSI vide
- McC+MNC avec une plage IMSI spécifique
- MCC+MNC avec une plage ICCID spécifique
- McC+MNC avec un nom de fournisseur GSM spécifique
Si vous avez créé un site web pour configurer le service Haut débit mobile, il est important de fournir l’URL de l’expérience de compte et les données de certificat.
Les chaînes d’accès utilisées pour l’achat de forfait (drapeau d'achat=Y) peuvent être l'une des suivantes :
- Pour les réseaux GSM, un APN avec un nom d’utilisateur et un mot de passe spécifiés utilisés pour l’achat de l’abonnement.
Les chaînes d’accès utilisées pour la connectivité Internet (Indicateur= de connexionY) peuvent être l’une des suivantes :
- Pour les réseaux GSM, un APN avec un nom d’utilisateur et un mot de passe spécifiés utilisés pour se connecter à Internet.
Pour connaître les étapes suivantes lors du test de votre mise à jour APN, consultez le guide du portail de configuration des opérateurs mobiles.