Condividi tramite


Flusso di posta e pipeline di trasporto

SI APPLICA A:yes-img-162016 yes-img-192019 yes-img-seSubscription Edition

In Exchange Server, il flusso di posta avviene attraverso la pipeline di trasporto. La pipeline di trasporto è una raccolta di servizi, connessioni, componenti e code che interagiscono per instradare tutti i messaggi al classificatore nel servizio Trasporto in un server Cassette postali di Exchange all'interno dell'organizzazione.

Per informazioni su come configurare il flusso di posta in una nuova organizzazione di Exchange 2016 o Exchange 2019, vedere Configurare il flusso di posta e l'accesso client.

Informazioni sulla pipeline di trasporto

La pipeline di trasporto consiste nei seguenti servizi:

  • Servizio Trasporto front-end nei server Cassette postali: questo servizio funge da proxy senza stato per tutto il traffico SMTP in ingresso e (facoltativamente) esterno in uscita per l'organizzazione Exchange Server. Il servizio Trasporto front-end non ispeziona il contenuto del messaggio, non comunica con il servizio Trasporto cassette postali né mette in coda i messaggi localmente.

  • Servizio di trasporto nei server Cassette postali: questo servizio è praticamente identico al ruolo del server Trasporto Hub in Exchange Server 2010. Il servizio Trasporto gestisce l'intero flusso di posta SMTP dell'organizzazione ed esegue una classificazione dei messaggi e un controllo del contenuto dei messaggi. A differenza di Exchange 2010, il servizio Trasporto non comunica mai direttamente con i database delle cassette postali. Questa attività è ora gestita dal servizio Trasporto cassette postali. Il servizio di trasporto indirizza i messaggi tra il servizio Trasporto cassette postali, il servizio di trasporto, il servizio Trasporto front end e (a seconda della configurazione) il servizio di trasporto nei server Trasporto Edge. Il servizio di trasporto nei server Cassette postali verrà descritto in modo più dettagliato più avanti in questo argomento.

  • Servizio Trasporto cassette postali nei server Cassette postali: questo servizio è costituito da due servizi separati:

    • Servizio Invio trasporto cassette postali: questo servizio si connette al database delle cassette postali locale usando una chiamata rpc (Remote Procedure Call) di Exchange per recuperare i messaggi. Il servizio invia i messaggi su SMTP al servizio di trasporto nel server Cassette postali locale o in altri server Cassette postali. Il servizio di invio del trasporto per le cassette postali ha accesso alle stesse informazioni sulla topologia di routing del servizio Trasporto.

    • Servizio Recapito cassette postali: questo servizio riceve i messaggi SMTP dal servizio Trasporto nel server Cassette postali locale o in altri server Cassette postali e si connette al database delle cassette postali locale usando RPC per recapitare i messaggi.

    Il servizio di trasporto alle cassette postali non comunica con il servizio Trasporto front-end, il servizio di trasporto alle cassette postali o i database delle cassette postali in altri server Cassette postali. Inoltre, non accoda i messaggi in locale.

  • Servizio di trasporto nei server Trasporto Edge: questo servizio è molto simile al servizio Trasporto nei server Cassette postali. Se nella rete perimetrale è installato un server Trasporto Edge, tutte la posta proveniente da Internet o indirizzata a Internet attraversa il server Trasporto Edge del servizio di trasporto. Maggiori dettagli su questo servizio sono disponibili più avanti in questo argomento.

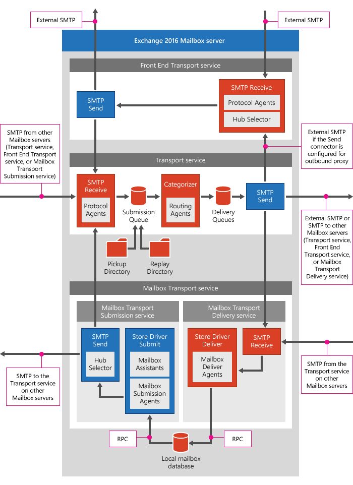
Il diagramma seguente mostra le relazioni tra i componenti nella pipeline di trasporto di Exchange.

Nota

Sebbene i diagrammi in questo argomento mostrino i componenti in un singolo server Exchange, la comunicazione avviene anche tra questi componenti in diversi server Exchange. L'unica comunicazione che si verifica sempre nel server Exchange locale è tra il servizio Trasporto cassette postali e il database delle cassette postali locale.

Diagramma della panoramica della pipeline di trasporto.

Come entrano nella pipeline di trasporto i messaggi provenienti da mittenti esterni

Il modo in cui i messaggi provenienti dall'esterno dell'organizzazione di Exchange entrano nella pipeline di trasporto dipende dal fatto che sia stato distribuito un server Trasporto Edge sottoscritto nella rete perimetrale.

Flusso di posta in ingresso (nessun server Trasporto Edge)

Il diagramma e l'elenco seguenti descrivono il flusso di posta in ingresso con solo server Cassette postali di Exchange.

Flusso di posta in ingresso nella pipleline di trasporto (nessun server Trasporto Edge).

  1. Un messaggio dall'esterno dell'organizzazione entra nella pipeline di trasporto tramite il connettore di ricezione predefinito denominato "Nome> server cassette postali front-end< predefinito" nel servizio Trasporto front-end.

  2. Il messaggio viene inviato al servizio di trasporto nel server Cassette postali locale o in un altro server Cassette postali. Il servizio trasporto è in ascolto dei messaggi sul connettore di ricezione predefinito denominato "Nome> server cassette postali predefinito<".

  3. Il messaggio viene inviato dal servizio Trasporto al servizio Recapito trasporto cassette postali nel server Cassette postali locale o in un altro server Cassette postali.

  4. Il servizio Recapito alle cassette postali usa RPC per recapitare il messaggio al database delle cassette postali locale.

Flusso di posta in ingresso con server Trasporto Edge

Nel diagramma e nell'elenco di seguito viene descritto il flusso della posta in arrivo con un server Trasporto Edge installato nella rete perimetrale

Flusso di posta in ingresso nella pipleline di trasporto con i server Trasporto Edge.

  1. Un messaggio dall'esterno dell'organizzazione di Exchange entra nella pipeline di trasporto tramite il connettore di ricezione predefinito denominato "Nome> del server Trasporto Edge del connettore< di ricezione interno predefinito" nel servizio Trasporto nel server Trasporto Edge.

  2. Nel servizio Trasporto nel server Trasporto Edge, il connettore di invio predefinito denominato "EdgeSync - Inbound to <Active Directory site name>" invia il messaggio a un server Cassette postali nel sito di Active Directory sottoscritto.

  3. Nel servizio Trasporto front-end nel server Cassette postali, il connettore di ricezione predefinito denominato "Nome> server cassette postali front-end< predefinito" accetta il messaggio.

  4. Il messaggio viene inviato dal servizio Trasporto front-end al servizio di trasporto nel server Cassette postali locale o in un altro server Cassette postali. Il servizio trasporto è in ascolto dei messaggi sul connettore di ricezione predefinito denominato "Nome> server cassette postali predefinito<".

  5. Il messaggio viene inviato dal servizio Trasporto al servizio Recapito trasporto cassette postali nel server Cassette postali locale o in un server Cassette postali diverso.

  6. Il servizio Recapito alle cassette postali usa RPC per recapitare il messaggio al database delle cassette postali locale.

Come entrano nella pipeline di trasporto i messaggi provenienti da mittenti interni

I messaggi SMTP provenienti da mittenti interni all'organizzazione entrano nella pipeline di trasporto attraverso il servizio Trasporto su un server Cassette postali in uno dei seguenti modi:

  • Tramite un connettore di ricezione.
  • Dalla directory di prelievo o dalla directory di riproduzione.
  • Dal servizio Invio alle cassette postali.
  • Con invio tramite agente.

Il messaggio viene instradato in base alla destinazione di routing o al gruppo di recapito.

Flusso di posta in uscita (nessun server Trasporto Edge)

Per impostazione predefinita, in una nuova organizzazione Exchange Server non è presente alcun connettore di invio configurato per l'invio di messaggi a Internet. È necessario creare il proprio connettore di invio. Al termine di questa operazione, il flusso della posta in uscita avviene come descritto nel diagramma e nell'elenco di seguito.

Flusso di posta in uscita nella pipleline di trasporto (nessun server Trasporto Edge).

  1. Il servizio Invio trasporto cassette postali usa RPC per recuperare il messaggio in uscita dal database delle cassette postali locale.

  2. Il servizio Invio trasporto cassette postali usa SMTP per inviare il messaggio al servizio Trasporto nel server Cassette postali locale o in un altro server Cassette postali.

  3. Nel servizio trasporto il connettore di ricezione predefinito denominato "Nome> server cassette postali predefinito<" accetta il messaggio.

  4. Cosa accade in seguito dipende dalla configurazione del connettore di invio:

    • Impostazione predefinita: il servizio trasporto usa il connettore di invio creato per inviare il messaggio a Internet.

    • Proxy in uscita: il servizio trasporto usa il connettore di invio creato per inviare il messaggio al servizio Trasporto front-end nel server Cassette postali locale o in un server Cassette postali remoto. Nel servizio Trasporto front-end il connettore di ricezione predefinito denominato "Nome> server cassette postali front-end< proxy in uscita" accetta il messaggio. Il servizio Trasporto front-end invia il messaggio a Internet.

Flusso di posta in uscita con server Trasporto Edge

Se si dispone di un server Trasporto Edge installato nella rete perimetrale, la posta in uscita non passa mai attraverso il servizio Trasporto front-end. Nel diagramma e nell'elenco di seguito viene descritto il flusso della posta in uscita con un server Trasporto Edge

Flusso di posta in uscita nella pipleline di trasporto con i server Trasporto Edge.

  1. Il servizio Invio trasporto cassette postali usa RPC per recuperare il messaggio in uscita dal database delle cassette postali locale.

  2. Il servizio Invio trasporto cassette postali usa SMTP per inviare il messaggio al servizio Trasporto nel server Cassette postali locale o in un altro server Cassette postali.

  3. Nel servizio Trasporto in un server Cassette postali nel sito di Active Directory sottoscritto, il connettore di ricezione predefinito denominato "Nome> server cassette postali predefinito<" accetta il messaggio.

  4. Il messaggio viene inviato al server Trasporto Edge usando il connettore di invio implicito e invisibile all'interno dell'organizzazione che invia automaticamente la posta tra i server Exchange nella stessa organizzazione.

  5. Nel servizio Trasporto nel server Trasporto Edge, il connettore di ricezione predefinito denominato "Nome> server Trasporto Edge del connettore< di ricezione interno predefinito" accetta il messaggio.

  6. Nel servizio Trasporto nel server Trasporto Edge, il connettore di invio predefinito denominato "EdgeSync - <Nome> sito Active Directory su Internet" invia il messaggio a Internet.

Informazioni sul servizio di trasporto nei server Cassette postali

Ogni messaggio inviato o ricevuto in un'organizzazione Exchange Server deve essere categorizzato nel servizio trasporto in un server Cassette postali prima che possa essere instradato e recapitato. Dopo la categorizzazione, un messaggio viene inserito in una coda di recapito per il recapito al database delle cassette postali di destinazione, al gruppo di disponibilità del database di destinazione, al sito di Active Directory o alla foresta active directory o al dominio di destinazione all'esterno dell'organizzazione.

Il servizio Trasporto su un server Cassette postali è costituito dai seguenti componenti e processi:

  • Ricezione SMTP: quando i messaggi vengono ricevuti dal servizio trasporto, viene eseguita l'ispezione del contenuto dei messaggi e viene eseguita l'ispezione antispam se è abilitato. La sessione SMTP è costituita da una serie di eventi che interagiscono in un ordine specifico per convalidare il contenuto di un messaggio prima che quest'ultimo venga accettato. Dopo che un messaggio è passato completamente tramite ricezione SMTP e non viene rifiutato dagli eventi di ricezione o da un agente antispam, viene inserito nella coda invio.

  • Invio: l'invio è il processo di inserimento dei messaggi nella coda di invio. Il classificatore preleva un messaggio alla volta per la classificazione. L'invio avviene in tre modi:

    • Da ricezione SMTP attraverso un connettore di ricezione.
    • Tramite la directory di prelievo o la directory di riproduzione. Le directory esistono nei server Cassette postali e nei server Trasporto Edge. I file dei messaggi formattati correttamente che vengono copiati nella directory di prelievo o nella directory di riesecuzione vengono inseriti direttamente nella coda Invio.
    • Tramite un agente di trasporto.
  • Classificatore: il classificatore preleva un messaggio alla volta dalla coda invio. Il classificatore completa la seguente procedura:

    • Risoluzione dei destinatari, che include l'indirizzamento di livello superiore, l'espansione del gruppo di distribuzione e la moltiplicazione del messaggio.

    • Risoluzione del routing.

    • Conversione del contenuto.

      Vengono inoltre applicate le regole del flusso di posta definite dall'organizzazione. Una volta classificati, i messaggi vengono inseriti in una coda di recapito basata sulla destinazione del messaggio. I messaggi vengono accodati dal database delle cassette postali di destinazione, dal dag, dal sito di Active Directory, dalla foresta di Active Directory o dal dominio esterno.

  • Invio SMTP: la modalità di instradamento dei messaggi dal servizio trasporto dipende dalla posizione dei destinatari dei messaggi rispetto al server Cassette postali in cui si è verificata la categorizzazione. Il messaggio potrebbe essere instradato in uno dei seguenti percorsi:

    • Al servizio Recapito alle cassette postali nello stesso server Cassette postali.
    • Al servizio Recapito alle cassette postali in un altro server Cassette postali dello stesso gruppo di disponibilità del database.
    • Al servizio Trasporto in un server Cassette postali in un gruppo di disponibilità del database, un sito di Active Directory o una foresta active directory diversa.
    • Per il recapito a Internet tramite:
      • Un connettore di invio nello stesso server Cassette postali.
      • Il servizio di trasporto in un server Cassette postali.
      • Il servizio Trasporto front-end nello stesso server Cassette postali o in un altro server Cassette postali (se è configurato un proxy per il traffico in uscita).
      • Il servizio di trasporto su un server Trasporto Edge nella rete perimetrale.

Informazioni sul servizio di trasporto nei server Trasporto Edge

I componenti del servizio di trasporto nei server Trasporto Edge sono identici ai componenti del servizio di trasporto nei server Cassette postali. Tuttavia, quello che effettivamente si verifica durante ogni fase dell'elaborazione nei server Trasporto Edge è diverso. Le differenze vengono descritte nell'elenco seguente.

  • Ricezione SMTP: quando un server Trasporto Edge è sottoscritto da un sito di Active Directory interno, il connettore di ricezione predefinito denominato "Nome> server Trasporto Edge predefinito<" viene configurato automaticamente per accettare la posta elettronica dai server Cassette postali interni e da Internet. Quando i messaggi Internet arrivano al server Trasporto Edge, gli agenti antispam filtrano le connessioni e il contenuto dei messaggi e aiutano a identificare il mittente e il destinatario mentre il messaggio viene accettato nell'organizzazione. Gli agenti antispam vengono installati e abilitati per impostazione predefinita. Funzionalità di filtro di allegati aggiuntivi e delle connessioni sono disponibili, ma il filtro integrato di malware no. Inoltre, le regole del flusso di posta (note anche come regole di trasporto) sono controllate dall'agente regole edge. Rispetto all'agente della regola di trasporto nei server Cassette postali, solo un piccolo subset di condizioni delle regole del flusso di posta è disponibile nei server Trasporto Edge. Esistono tuttavia azioni univoche delle regole del flusso di posta correlate alle connessioni SMTP disponibili solo nei server Trasporto Edge.

  • Invio: in un server Trasporto Edge, i messaggi in genere entrano nella coda di invio tramite un connettore di ricezione. Tuttavia, sono disponibili anche la directory di prelievo e la directory di riesecuzione.

  • Categorizzatore: in un server Trasporto Edge, la categorizzazione è un processo breve in cui il messaggio viene inserito direttamente in una coda di recapito per il recapito a destinatari interni o esterni.

  • Invio SMTP: quando un server Trasporto Edge è sottoscritto da un sito di Active Directory interno, vengono creati e configurati automaticamente due connettori di invio. Uno denominato "EdgeSync - <Nome> sito Active Directory a Internet" è responsabile dell'invio di posta in uscita ai destinatari Internet; l'altro denominato "EdgeSync - Inbound to <Active Directory site name>" è responsabile dell'invio di posta in ingresso da Internet ai destinatari interni. La posta in ingresso viene inviata al servizio Trasporto front-end in un server Cassette postali disponibile nel sito di Active Directory sottoscritto.