次の方法で共有


詳細な委任された管理者特権 (GDAP) API の概要

名前空間: microsoft.graph

重要

Microsoft Graph の /beta バージョンの API は変更される可能性があります。 実稼働アプリケーションでこれらの API を使用することは、サポートされていません。 v1.0 で API を使用できるかどうかを確認するには、Version セレクターを使用します。

Microsoft パートナー センター エコシステムの一環として、クラウド ソリューション プロバイダー、付加価値リセラー、または Advisor プログラムの Microsoft パートナーは、顧客のテナントに対して管理操作を実行して、顧客のサービス (Microsoft Entra IDや Microsoft 365 など) の管理を支援できます。 この機能により、パートナーは顧客テナントでグローバル管理者の役割を無期限に引き受け、潜在的なセキュリティ露出を生み出し、市場の可能性を制限することができました。

きめ細かい委任された管理者特権 (GDAP) により、パートナーは、ゼロ トラストサイバーセキュリティ モデルに従って、顧客テナントに最小限の特権でアクセスできます。 パートナーは GDAP を通じて、顧客の環境へのきめ細かいアクセスを構成して要求し、顧客はこの最小限の特権のアクセスをパートナーに明示的に付与する必要があります。 さらに、パートナーは、顧客テナント管理の特定のロールを一定の時間要求する必要があります。 この制御により、パートナーが顧客のテナントでグローバル管理者ロールを持つ必要がなくなりますが、委任された管理タスクに絶対に必要な特権アクセス許可が少なくなります。

GDAP の詳細については、次を参照してください。

GDAP ワークフロー

GDAP リレーションシップのライフサイクル

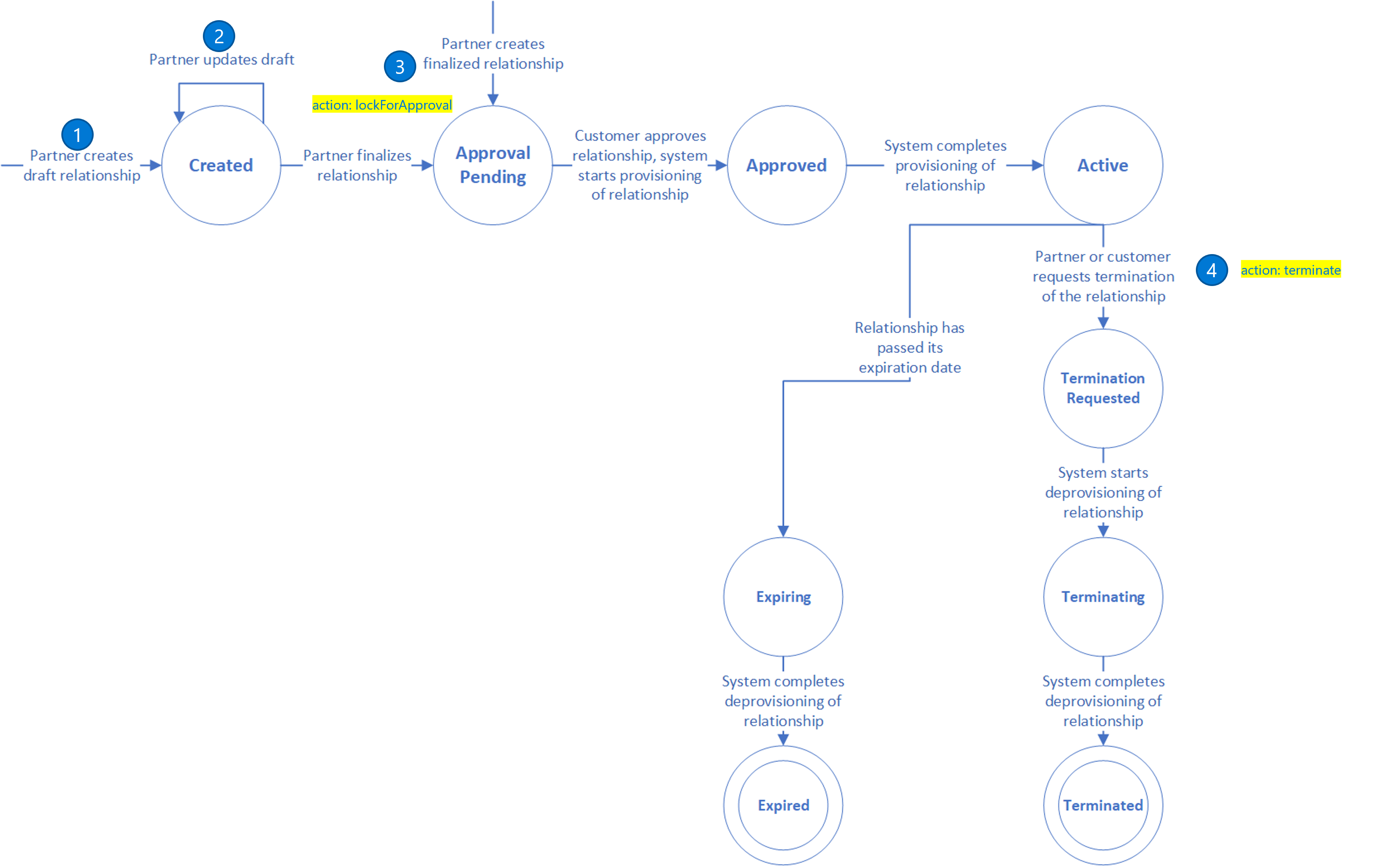
次の図は、委任された管理リレーションシップの遷移の状態を示しています。

委任された管理リレーションシップの状態遷移図

  1. delegatedAdminRelationship を作成する
  2. delegatedAdminRelationship を更新する
  3. delegatedAdminRelationshipRequest の作成 (アクション: lockForApproval)
  4. delegatedAdminRelationshipRequest を作成 する (アクション: terminate)

lockForApproval アクションを使用して Create delegatedAdminRelationshipRequest API を実行した後、次の URI テンプレートを使用して顧客招待リンクを作成します。{adminRelationshipID} は管理者関係要求の ID です。

https://admin.microsoft.com/AdminPortal/Home#/partners/invitation/granularAdminRelationships/{adminRelationshipID}

GDAP 要求を承認するための招待リンクを顧客に送信します。 たとえば、 https://admin.microsoft.com/AdminPortal/Home#/partners/invitation/granularAdminRelationships/5d027261-d21f-4aa9-b7db-7fa1f56fb163-8777b240-c6f0-4469-9e98-a3205431b836 は招待リンクであり、 5d027261-d21f-4aa9-b7db-7fa1f56fb163-8777b240-c6f0-4469-9e98-a3205431b836 は管理者関係要求 ID です。 お客様が GDAP 要求を承認すると、GDAP 関係はアクティブな状態に移行します。

顧客のテナントの (AOBO) 管理に代わって管理者を有効にするためのワークフローを完了するには、Create accessAssignments API を使用して、委任された管理者関係の新しいアクセス割り当てを作成します。

GDAP 関係のアクセス割り当てのライフサイクル

委任された管理者アクセスの割り当ては、次の図に示す状態遷移を経ます。

委任された管理者アクセス割り当ての状態遷移図

  1. delegatedAdminAccessAssignment を作成する
  2. delegatedAdminAccessAssignment を削除する

GDAP API のユース ケース

このセクションでは、Microsoft パートナーが GDAP API を使用して、顧客の委任された管理者関係をプログラムで管理する方法について説明します。

代理管理者のリレーションシップ

ユース ケース API
任意の顧客による承認のために、新しい委任された管理者関係を作成する
特定の顧客による承認のために、新しい委任された管理者関係を作成する
delegatedAdminRelationship を作成する
パートナーのすべての委任された管理者リレーションシップを一覧表示する
特定の顧客のすべての委任された管理者リレーションシップを一覧表示する
delegatedAdminRelationships を一覧表示する
ID で委任された管理者関係を取得する delegatedAdminRelationship を取得する
委任された管理者関係を削除する delegatedAdminRelationship を削除する

代理管理者のリレーションシップ要求

ユース ケース API
委任された管理者リレーションシップ要求を作成して、顧客の承認のためにリレーションシップをロックするか、既存のリレーションシップを終了します。 リクエストを作成する
ID で委任された管理者関係要求を取得する delegatedAdminRelationshipRequest を取得する
特定のリレーションシップに対するすべての委任された管理者リレーションシップ要求を一覧表示する 要求を一覧表示する

ロールの割り当て

ユース ケース API
委任された管理者関係の新しい委任された管理者アクセス割り当てを作成する accessAssignments を作成する
委任された管理者関係のアクセス割り当てを一覧表示する accessAssignments を一覧表示する
ID で委任された管理者関係のアクセス割り当てを取得する delegatedAdminAccessAssignment を取得する
委任された管理者関係のアクセス割り当てを削除する delegatedAdminAccessAssignment を削除する
委任された管理者関係のアクセス割り当てのロールの割り当てを更新する delegatedAdminAccessAssignment を更新する

実行時間の長い操作

ユース ケース API
委任された管理者関係の実行時間の長い操作をすべて一覧表示する リスト操作
委任された管理者関係の実行時間の長い操作を取得する delegatedAdminRelationshipOperation を取得する

代理管理者のお客様

ユース ケース API
委任された管理者のすべての顧客を一覧表示する delegatedAdminCustomers を一覧表示する
ID で 1 人の代理管理者顧客を取得する delegatedAdminCustomer を取得する
委任された管理者のお客様のサービス管理の詳細を取得する serviceManagementDetails を一覧表示する

アクセス許可

委任された管理者リレーションシップを管理するには、呼び出し元のプリンシパルがパートナー テナントにあり、適切な 詳細な委任された管理者特権のアクセス許可が付与されている必要があります。

ゼロ トラスト

この機能は、組織がテナントを ゼロ トラスト アーキテクチャの 3 つの基本原則に合わせるのに役立ちます。

  • 明確に確認する
  • 最小特権を使用する
  • 侵害を想定する

ゼロ トラストとその他の方法の詳細については、organizationをガイド原則に合わせる方法については、ゼロ トラスト ガイダンス センターを参照してください。