Notitie
Voor toegang tot deze pagina is autorisatie vereist. U kunt proberen u aan te melden of de directory te wijzigen.
Voor toegang tot deze pagina is autorisatie vereist. U kunt proberen de mappen te wijzigen.
In een hiërarchie met meerdere sites gebruikt Configuration Manager SQL Server-replicatie om gegevens tussen sites over te dragen. Zie Databasereplicatie voor meer informatie.
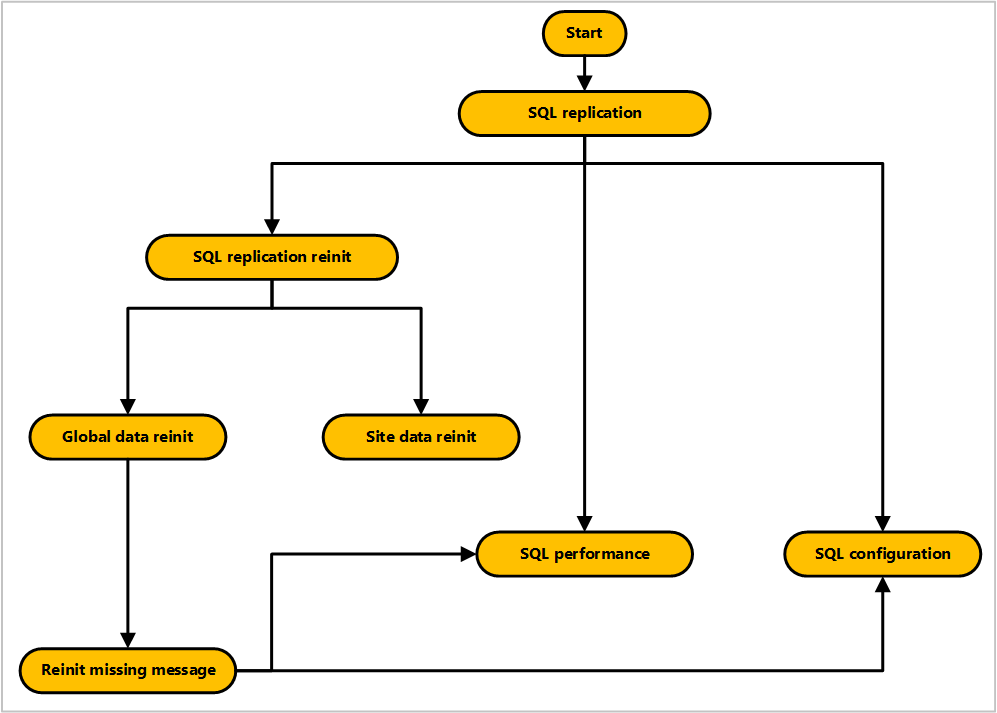
Gebruik deze diagrammen om problemen met SQL Server replicatie beter te begrijpen en op te lossen.
- replicatie van SQL Server
- SQL Server-configuratie
- SQL Server prestaties
- SQL Server replicatie opnieuw initialiseren (opnieuw kopiëren)
- Globale gegevens opnieuw kopiëren
- Sitegegevens opnieuw kopiëren
- Bericht ontbreekt opnieuw
Deze diagrammen voor probleemoplossing zijn onderling verbonden. Gebruik het volgende diagram om hun relaties te begrijpen:
Zie de volgende reeks blogs van Microsoft Ondersteuning voor meer informatie: