Aracılığıyla paylaş


MedTech hizmeti FHIR hedef eşlemesine genel bakış

Önemli

MedTech hizmetinin kullanımdan kaldırılması 3 Mayıs 2025'de başlatıldı. MedTech hizmeti kullanmak artık öncelik değilse örneğinizin sağlamasını kaldırın. Bu hizmet burada bulunabilir. Aşağıdaki bölgelerdeki etkin örnekler için destek 3 Mayıs 2028'de sona erecek: Batı ABD2, Güney Birleşik Krallık, Batı Avrupa, Doğu ABD, Doğu ABD, Doğu Avustralya, Doğu ABD 2, Orta Hindistan, Kuzey Avrupa. MedTech hizmetinin Açık Kaynak sürümüne buradan ulaşabilirsiniz.

Bu makalede, MedTech hizmeti FHIR® hedef eşlemesine genel bir bakış sağlanır.

MedTech hizmeti, Azure portalı veya Azure Resource Manager API'sini kullanarak MedTech hizmetinize eklenen iki tür JSON eşlemesi gerektirir. cihaz eşlemesi, MedTech hizmetine gönderilen cihaz verilerindeki eşleme değerlerini kontrol eden ve bunları iç, normalleştirilmiş bir veri nesnesine dönüştüren ilk türdür. Cihaz eşlemesi, MedTech hizmetinin türleri, cihaz tanımlayıcılarını, ölçüm tarih saatlerini ve ölçüm değerlerini ayıklamak için kullandığı ifadeleri içerir. FHIR hedef eşlemesi ikinci türdür ve normalleştirilmiş verilerin FHIR Gözlemleri ile nasıl eşlendirildiğini denetler.

Uyarı

Cihaz ve FHIR hedef eşlemeleri, cihaz iletisi her işlendiğinde yeniden değerlendirilir. Her iki eşlemede yapılan tüm güncelleştirmeler hemen geçerli olur.

FHIR hedef eşleme temelleri

FHIR hedef eşlemesi, bir cihaz iletisinden ayıklanan normalleştirilmiş verilerin FHIR Gözlemine nasıl eşlendiğini denetler.

  • Zaman içindeki bir nokta için mi yoksa bir saatlik bir süre içinde mi gözlem oluşturulmalıdır?
  • Gözlemlere hangi kodlar eklenmeli?
  • Değer SampledData veya Quantityolarak mı gösterilmelidir?

Bu veri türlerinin tümü FHIR hedef eşleme yapılandırma denetimleridir.

Cihaz verileri normalleştirilmiş bir veri modeline dönüştürüldüğünde, bu normalleştirilmiş veriler FHIR Gözlemiçin dönüştürülmek üzere toplanır. Gözlem türü SampledData ise, veriler cihaz tanımlayıcısına, ölçüm türüne ve zaman aralığına göre gruplandırılır (zaman aralığı 1 saat veya 24 saat olabilir). Bu gruplandırma çıktısı, söz konusu veri türünün zaman aralığını temsil eden tek bir FHIR Gözlem dönüştürülmesi için gönderilir. Diğer Gözlem türleri için (Quantity, CodeableConcept ve String) verileri gruplandırılmaz, ancak bunun yerine her ölçüm belirli bir noktayı temsil eden tek bir Gözleme dönüştürülür.

İpucu

MedTech hizmetinin FHIR hizmetinde kalıcılık için cihaz ileti verilerini FHIR Gözlemlerine nasıl işlediği hakkında daha fazla bilgi için bkz. MedTech hizmeti cihaz ileti işleme aşamalarına genel bakış.

Bu diyagram, MedTech hizmeti içindeki dönüştürme aşamasında neler olduğunu gösteren bir çizim sağlar.

MedTech hizmet cihazı mesaj dönüştürme aşamasının diyagram örneği .

Uyarı

Bu diyagramdaki FHIR Gözlemi tam kaynak değildir. FHIR Gözleminin tamamı için bu özetten numaralı Örnek’e bakın.

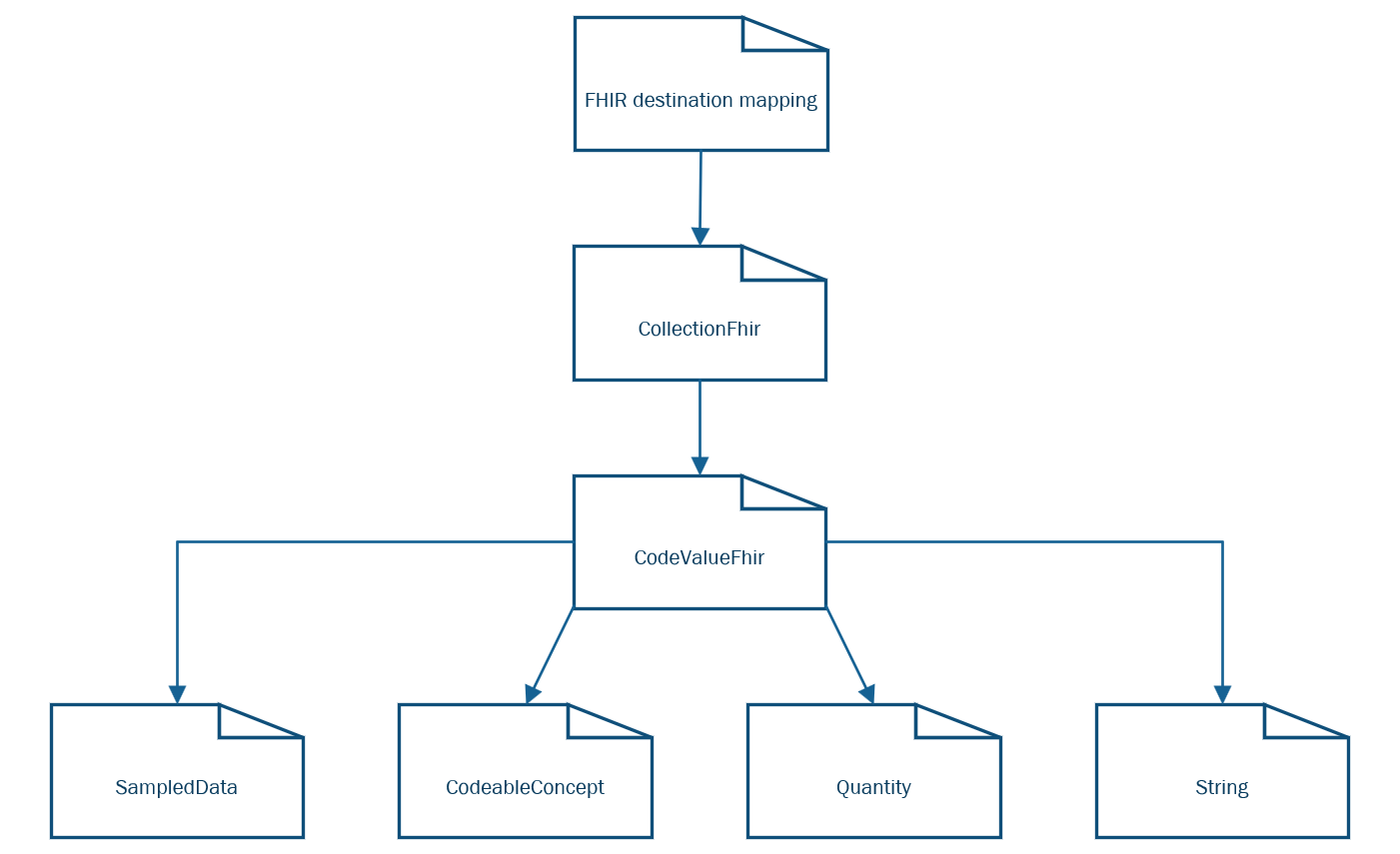
CollectionFhir

CollectionFhir, MedTech hizmeti FHIR hedef eşlemesi tarafından kullanılan kök şablon türüdür. CollectionFhir, dönüştürme aşamasında kullanılan tüm şablonların listesidir. CollectionFhir içinde bir veya daha fazla şablon tanımlayabilirsiniz ve her normalleştirilmiş ileti tüm şablonlara göre değerlendirilir.

MedTech hizmeti FHIR hedef eşleme şablonunu ve kod mimarisini gösteren Diyagramı.

CodeValueFhir

CodeValueFhir şu anda FHIR hedef eşlemesinde desteklenen tek şablondur. Kodları, geçerlilik süresini ve gözlemin değerini tanımlamanızı sağlar. Birden çok değer türü desteklenir: SampledData, CodeableConcept, Quantityve String. Bu yapılandırılabilir değerlerle birlikte, Gözlem kaynağının tanımlayıcısı ve uygun Cihaz ve Hasta kaynaklarına bağlanma otomatik olarak işlenir.

Önemli

Çözümleme türü, MedTech hizmetinin cihaz verilerini Cihaz kaynakları ve Hasta kaynaklarıyla nasıl ilişkilendirir belirtir. MedTech hizmeti, cihaz tanımlayıcılarını kullanarak FHIR hizmetinden Cihaz ve Hasta kaynaklarını okur ve hasta tanımlayıcılarını. bir karşılaşma tanımlayıcısı belirtilir ve cihaz veri yükünden ayıklanırsa, bu tanımlayıcıya sahip bir karşılaşma FHIR hizmetinde mevcutsa, gözlemle bağlantılı hale getirilir. karşılaşma tanımlayıcısı başarıyla normalleştirilirse, ancak bu tanımlayıcıyla bir FHIR Encounter yoksa, FhirResourceNotFound özel durumu atılır. MedTech hizmetini yapılandırma hakkında daha fazla bilgi Çözümleme türüiçin bkz. Hedef sekmesini yapılandırma.

Öğe Açıklama Gerekli
türAdı Bu şablonun bağlanması gereken ölçü türü. Not: Bu aynı typeName'a sahip en az bir cihaz eşleme şablonu olmalıdır. typeName öğesi, bir FHIR hedef eşleme şablonunu bir veya daha fazla cihaz eşleme şablonuna bağlamak için kullanılır. Aynı typeName öğesine sahip cihaz eşleme şablonları, aynı typeNamesahip bir FHIR hedef eşleme şablonuyla değerlendirilen normalleştirilmiş veriler oluşturur. Doğru
dönem aralığı Oluşturulan gözlemin temsil etmesi gereken süre. Desteklenen değerler 0 (örnek), 60 (saat), 1440 (gün) değerleridir. Gözlem türü SampledData olduğunda Doğru; diğer Gözlem türleri için göz ardı edilir.
kategori Oluşturulan gözlem türünü sınıflandırmak için herhangi bir sayıda CodeableConcepts . Yanlış
kodları Oluşturulan gözleme uygulanacak bir veya daha fazla Kodlaması. Doğru
kodları[].code öğesinde codes için kod. Doğru
kodları[].system öğesinde codes için sistem. Yanlış
kodları[].görüntüle Kodlama'in codes öğesindeki görüntülemesi. Yanlış
değer Gözlemde ayıklanıp temsil edilen değer. value öğesinin içerdiği öğeler hakkında daha fazla bilgi için bkz. Değer türleri. components öğesi kullanılmadığında true (Gözlem türü CodebleConcept değilse, bu durumda bu öğe yalnızca 'gerekli değildir' değil, aynı zamanda yoksayılır).
bileşenler Gözlem üzerinde oluşturulacak bir veya daha fazla bileşen. value öğesi kullanılmadığında True olur.
components[].codes Bileşene uygulanacak bir veya daha fazla Kodlaması. Yanlış
bileşenler[].değer Ayıklanıp bileşende temsil edilen değer. components[].value öğesinin içerdiği öğeler hakkında daha fazla bilgi için bkz. Değer türleri. components öğesi kullanıldığında true (Gözlem türü CodebleConcept değilse, bu durumda bu öğe yalnızca 'gerekli değildir' değil, aynı zamanda yoksayılır).

Değer türleri

Tüm CodeValueFhir şablonlarının value öğesi şu öğeleri içerir:

Öğe Açıklama Gerekli
valueType Değerin türü. Bu değer, değer türüne bağlı olarak "SampledData", "Quantity", "CodeableConcept" veya "String" olabilir. Doğru
valueName Değerin adı. valueType CodeableConcept olmadığı sürece True.

Bu değer türleri MedTech hizmeti FHIR hedef eşlemesinde desteklenir:

Örneklenmiş Veri

SampledData FHIR veri türünü temsil eder. Gözlem ölçümleri, belirli bir noktada başlayan ve tanımlanan dönem kullanılarak ileriye doğru artan bir değer akışına yazılır. Değer yoksa, veri akışına bir E yazılır. Dönem, iki veya daha fazla değerin veri akışında aynı konumu kapsayabilecek şekilde olması durumunda en son değer kullanılır. SampledData kullanan bir gözlem güncelleştirildiğinde aynı mantık uygulanır. SampledData değer türüne sahip bir CodeValueFhir şablonu için, şablonun value öğesi aşağıdaki öğeleri içerir:

Öğe Açıklama Gerekli
defaultPeriod Kullanılacak milisaniye cinsinden varsayılan süre. Doğru
birim "SampledData'nın referans noktası olarak kullanılacak birim." Doğru

Miktar

Quantity FHIR veri türünü temsil eder. Bu tür, belirli bir zaman noktasında tek bir gözlem oluşturur. Aynı cihaz tanımlayıcısını, ölçüm türünü ve zaman damgasını içeren yeni bir değer gelirse, önceki Gözlem yeni değere güncelleştirilir. Quantity değer türüne sahip bir CodeValueFhir şablonu için, şablonun value öğesi aşağıdaki öğeleri içerir:

Öğe Açıklama Gerekli
birim Birim gösterimi. Yanlış
kod Birimin kodlanmış biçimi. Yanlış
sistem Kodlanmış birim formunu tanımlayan sistem. Yanlış

CodeableConcept

CodeableConcept FHIR veri türünü temsil eder. Normalleştirilmiş veri modelindeki değer kullanılmaz ve bunun yerine bu veri türü alındığında, gözlemin belirli bir zamanda kaydedildiğini temsil eden belirli bir kodla bir Gözlem oluşturulur. CodeableConcept değer türüne sahip bir CodeValueFhir şablonu için, şablonun value öğesi aşağıdaki öğeleri içerir:

Öğe Açıklama Gerekli
Metin Düz metin gösterimi. Yanlış
kodları Oluşturulan gözleme uygulanacak bir veya daha fazla Kodlaması. Doğru
kodları[].code öğesinde codes için kod. Doğru
kodları[].system öğesinde codes için sistem. Yanlış
kodları[].görüntüle Kodlama'in codes öğesindeki görüntülemesi. Yanlış

Dize

Dizesi FHIR veri türünü temsil eder. Bu tür, belirli bir zaman noktasında tek bir gözlem oluşturur. Aynı cihaz tanımlayıcısını, ölçüm türünü ve zaman damgasını içeren yeni bir değer gelirse, önceki Gözlem yeni değere güncelleştirilir. Başka öğe tanımlanmadı.

Örnek

İpucu

MedTech hizmet cihazı ve FHIR hedef eşlemeleri oluşturma, güncelleştirme ve sorunlarını giderme konusunda yardım için MedTech hizmeti Eşleme hata ayıklayıcısı kullanabilirsiniz. Eşleme hata ayıklayıcısı, Azure portalından çıkmak zorunda kalmadan satır içi ayarlamaları gerçek zamanlı olarak kolayca görüntülemenize ve yapmanıza olanak tanır. Eşleme hata ayıklayıcısı, test cihazı iletilerini normalleştirilmiş iletiler haline getirildikten ve FHIR Gözlemlerine dönüştürüldükten sonra nasıl görüneceklerini görmek için yüklemek amacıyla da kullanılabilir.

Uyarı

Bu örnek ve normalleştirilmiş ileti, MedTech hizmeti cihaz eşlemesine genel bakış'in devamıdır.

Bu örnekte, heartRate verileri yakalayan normalleştirilmiş bir ileti kullanıyoruz:

[
  {
    "type": "heartrate",
    "occurrenceTimeUtc": "2023-03-13T22:46:01.875Z",
    "deviceId": "device01",
    "properties": [
      {
        "name": "hr",
        "value": "78"
      }
    ]
  }
]

Dönüştürme aşaması için bu FHIR hedef eşlemesini kullanıyoruz:

{
  "templateType": "CollectionFhir",
  "template": [
    {
      "templateType": "CodeValueFhir",
      "template": {
        "codes": [
          {
            "code": "8867-4",
            "system": "http://loinc.org",
            "display": "Heart rate"
          }
        ],
        "typeName": "heartrate",
        "value": {
          "system": "http://unitsofmeasure.org",
          "code": "count/min",
          "unit": "count/min",
          "valueName": "hr",
          "valueType": "Quantity"
        }
      }
    }
  ]
}

Sonuçta elde edilen FHIR Gözlemi, dönüştürme aşamasından sonra şöyle görünür:

[
  {
    "code": {
      "coding": [
        {
          "system": {
            "value": "http://loinc.org"
          },
          "code": {
            "value": "8867-4"
          },
          "display": {
            "value": "Heart rate"
          }
        }
      ],
      "text": {
        "value": "heartrate"
      }
    },
    "effective": {
      "start": {
        "value": "2023-03-13T22:46:01.8750000Z"
      },
      "end": {
        "value": "2023-03-13T22:46:01.8750000Z"
      }
    },
    "issued": {
      "value": "2023-04-05T21:02:59.1650841+00:00"
    },
    "value": {
      "value": {
        "value": 78
      },
      "unit": {
        "value": "count/min"
      },
      "system": {
        "value": "http://unitsofmeasure.org"
      },
      "code": {
        "value": "count/min"
      }
    }
  }
]

İpucu

Yaygın MedTech hizmeti dağıtım hatalarını düzeltme konusunda yardım için bkz. MedTech hizmet dağıtım hatalarını giderme.

MedTech hizmet hatalarını düzeltme konusunda yardım için bkz. MedTech hizmet günlüklerini kullanarak hataları giderme.

Sonraki adımlar

MedTech hizmeti cihaz eşleme genel bakış

MedTech hizmeti cihaz eşlemesi ile CalculatedContent şablonlarını kullanma

IotJsonPathContent şablonlarını MedTech hizmeti cihaz eşleme ile kullanma

MedTech hizmeti cihaz eşleme ile özel işlevleri nasıl kullanılır

MedTech hizmeti senaryo tabanlı eşleme örneklerine genel bakış

Uyarı

FHIR®, HL7'nin tescilli ticari markasıdır ve HL7'nin izniyle kullanılır.