通过


你当前正在访问 Microsoft Azure Global Edition 技术文档网站。 如果需要访问由世纪互联运营的 Microsoft Azure 中国技术文档网站,请访问 https://docs.azure.cn

合成语音的披露设计准则

重要

仅为方便起见,提供非英语翻译。 请参阅EN-US本文档的版本以获取最终版本。

了解如何通过对语音体验的合成性质透明地与客户建立和维护信任。

什么是披露?

揭示是一种方法,让人们知道他们正在与合成生成的语音进行交互或倾听。

为什么需要披露?

需要披露计算机生成的语音的合成来源相对较新。 过去,计算机生成的语音显然是这样——没有人会把他们误认为是一个真实的人。 然而,合成语音的现实主义每天都在提高,它们与人的声音变得越来越难以区分。

设计原理

在设计合成语音体验时,需要牢记以下原则:

强化信任:设计旨在使图灵测试失败,而不会降低体验。 让用户了解他们正在与合成语音交互的事实,同时允许他们与体验无缝互动。

适应使用上下文:了解用户何时、在哪里以及如何与合成语音交互,以便在正确的时间提供正确的披露类型。

设置明确的预期:允许用户轻松发现和了解代理的功能。 提供机会,以便根据要求了解有关合成语音技术的详细信息。

接受失败:使用失败时刻来增强代理的功能。

如何使用本指南

本指南可帮助你确定哪些披露模式最适合合成语音体验。 然后,我们提供了如何使用和何时使用它们的示例。 每种模式旨在最大程度地提高用户对合成语音的透明度,同时保持以人为本的设计。

考虑到关于语音体验的大量设计指南,我们专门关注以下事项:

  • 披露评估:确定建议用于合成语音体验的披露类型的过程
  • 如何披露:可应用于合成语音体验的披露模式示例
  • 何时披露:在整个用户旅程中披露的最佳时刻

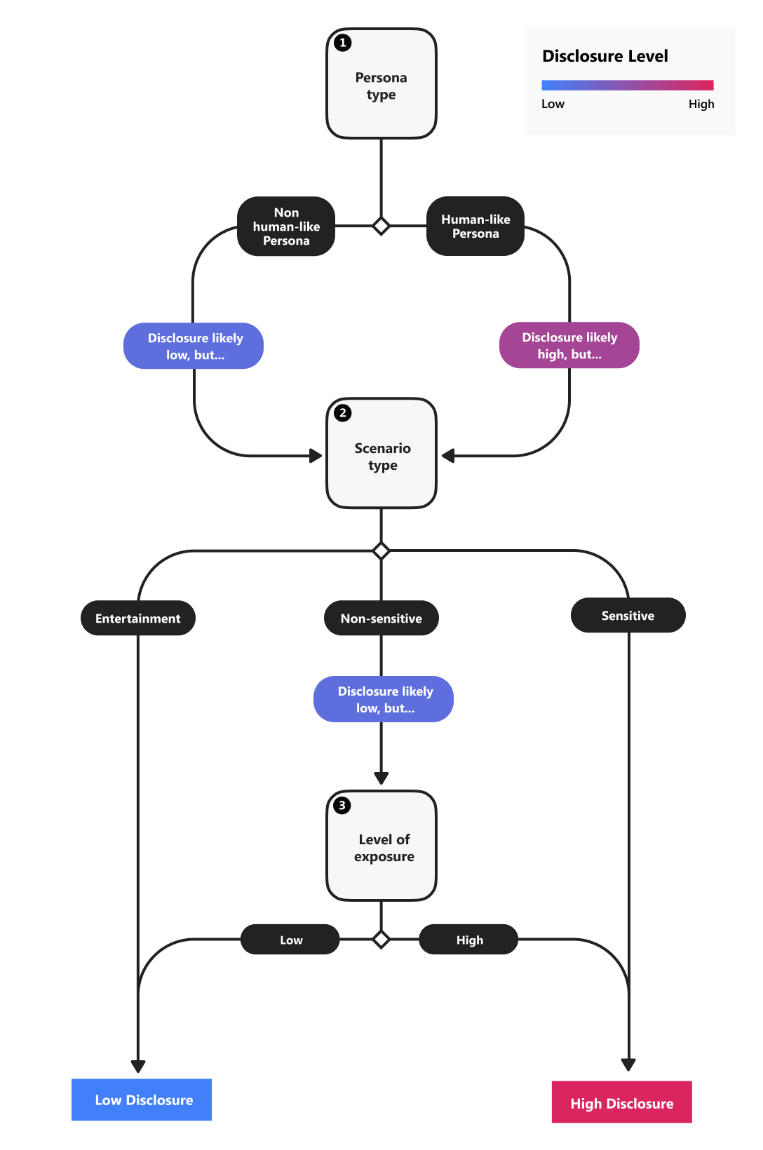
披露评估

考虑用户对交互的期望以及他们将体验语音的上下文。 如果上下文明确表示合成语音是“说话”,披露可能是最小的、瞬间的,甚至不必要的。 影响披露的主要上下文类型包括角色类型、方案类型和曝光级别。 它还有助于考虑谁可能正在侦听。

了解上下文

使用此工作表确定合成语音体验的上下文。 在下一步中,你将应用这一点来确定你的披露级别。

类别 使用上下文 潜在风险和挑战
角色类型 如果适用以下任一项,则角色适合“类似人类角色”类别:
  • 人格体现了一个真实的人,不论是否是虚构的表现形式。 (例如,真人的照片或计算机生成的渲染)
  • 合成语音基于一个广为人知的真实人的声音(例如名人,政治人物)
你给角色的类似人性的表示形式越多,用户就越有可能将其与真实人相关联,或让他们相信内容是由真实人而不是计算机生成的。
方案类型 如果适用以下任一项,语音体验将位于“敏感”类别下:
  • 从用户获取或显示个人信息
  • 广播时间敏感新闻/信息(例如紧急警报)
  • 旨在帮助真正的人相互沟通(例如,阅读个人电子邮件/文本)
  • 提供医疗/健康援助
当主题与敏感、个人或紧急问题相关时,使用合成语音可能感觉不合适或值得信任。 他们可能也期望拥有与真人同样水平的同理心和上下文意识。
曝光级别 如果满足以下情况,你的语音体验很可能位于“高”类别下:
  • 用户将经常或长时间听到或与合成语音交互
建立长期关系时,与用户建立透明和建立信任的重要性更高。

确定披露级别

请根据使用上下文使用下图,以确定您的合成语音体验是否需要高或低的披露程度。

披露评估的图示。

另请参阅