Office 365教育版收不到驗證碼

匿名
2023-03-23T10:03:41+00:00

重發也沒有收到

Microsoft 365 和 Office | 安裝、兌換、啟用 | 教育版 | Windows

鎖定的問題。 此問題已從 Microsoft 支援服務社群移轉。 您可以對其是否有幫助進行投票,但無法對問題新增註解或回覆,或進行追蹤。 為了保護隱私權,移轉問題的使用者設定檔會匿名。

0 則留言 沒有留言
{count} 票

1 個回答

排序依據: 最實用
  1. 匿名
    2023-03-23T11:32:16+00:00

    您好 宛蓉 蔡,

    感謝您在微軟社區中發帖。

    根據你的描述,我瞭解你有一個由學校/大學組織提供的 Microsoft 365 教育版電子郵件帳戶,並且 Microsoft 365 全域管理員已從其端為學校/大學組織中的用戶帳戶啟用了多重身份驗證設置。

    如果我的理解是正確的,我從官方檔中找到了一條資訊來仔細檢查它是否有任何區別。 *如果我有誤解,請您與我分享以下資訊嗎?

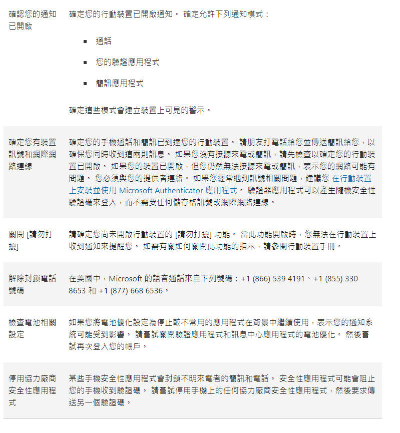
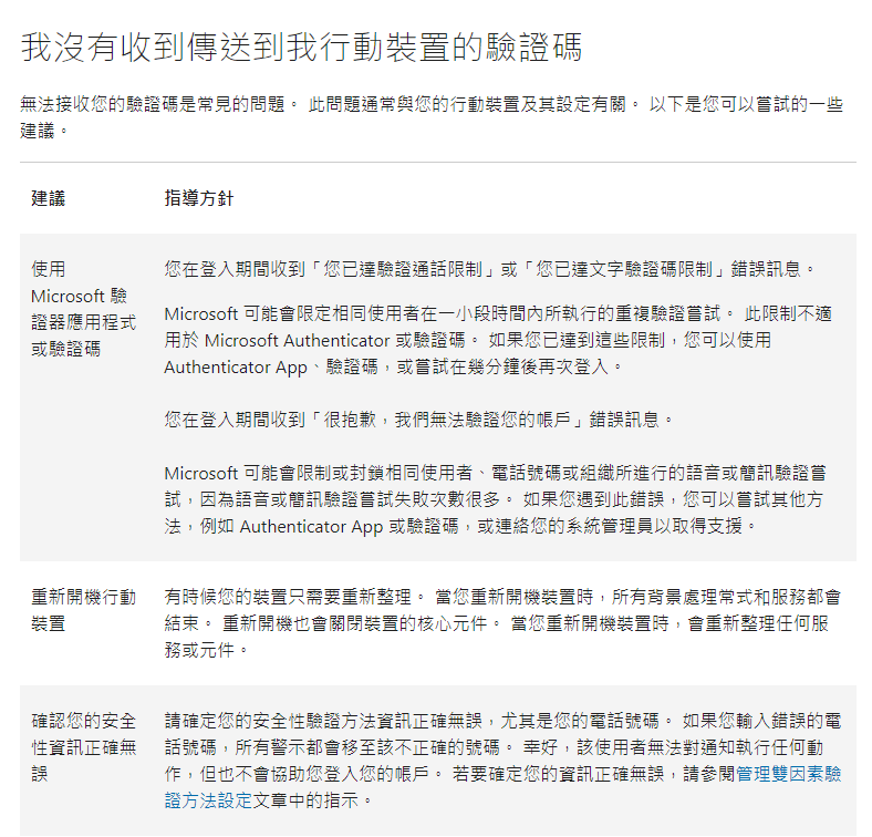
    * 您是否嘗試通過簡訊方法或透過微軟身份驗證器應用程式接收驗證碼?

    這是官方檔: 公司或學校帳戶的雙步驟驗證常見問題 - Microsoft 支援服務

    以下截圖資訊僅供參考:

    影像

    影像

    我將等待您對上述一些要求的資訊的下一次更新,以便進一步分析。

    我非常感謝您寶貴的時間和善意的合作。

    Sincerely,
    Darpan

    0 則留言 沒有留言