البرنامج التعليمي: إنشاء لوحة معلومات مقاييس Java باستخدام Azure Managed Grafana

في هذا الدرس، تتعلم كيفية إعداد لوحة تحكم للمقاييس باستخدام Azure Managed Grafana لمراقبة تطبيقات جافا التي تعمل في تطبيقات حاويات أزر.

Grafana هي أداة شائعة لتصور المقاييس المركزية والمراقبة في صناعة المراقبة. Azure Managed Grafana هي خدمة Azure مدارة بالكامل تسمح لك بنشر لوحات معلومات Grafana وإدارتها من خلال تكامل Azure السلس. يمكنك استخدام Azure Managed Grafana لتصور مقاييس Java التي تعرضها Azure Container Apps أو دمج مقاييس Java في لوحات معلومات Grafana الموجودة لديك.

في هذا البرنامج التعليمي، سوف تتعلّم:

  • إنشاء مثيل Azure Managed Grafana.
  • إنشاء لوحة معلومات مقاييس Java في Grafana.
  • تصور مقاييس Java لتطبيقات حاوية Azure باستخدام Grafana.

المتطلبات الأساسية

إعداد البيئة

استخدم الخطوات التالية لتحديد متغيرات البيئة والتأكد من أن ملحق Azure Managed Grafana محدث.

  1. إنشاء متغيرات لدعم تكوين Grafana.

    export LOCATION=eastus
    export SUBSCRIPTION_ID={subscription-id}
    export RESOURCE_GROUP=grafana-resource-group
    export GRAFANA_INSTANCE_NAME=grafana-name
    
    المتغير ‏‏الوصف
    LOCATION موقع منطقة Azure حيث تقوم بإنشاء مثيل Azure Managed Grafana.
    SUBSCRIPTION_ID معرف الاشتراك، الذي تستخدمه لإنشاء تطبيقات Azure Container ونسخة Azure Managed Grafana.
    RESOURCE_GROUP اسم مجموعة موارد Azure لمثيل Azure Managed Grafana.
    GRAFANA_INSTANCE_NAME اسم المثيل لمثيل Azure Managed Grafana.
  2. سجل الدخول إلى Azure باستخدام Azure CLI.

    az login
    
  3. قم بإنشاء مجموعة موارد.

    az group create --name $RESOURCE_GROUP --location $LOCATION
    
  4. استخدم الأمر التالي للتأكد من أن لديك أحدث إصدار من ملحقات Azure CLI ل Azure Managed Grafana.

    az extension add --name amg --upgrade
    

إعداد مثيل Azure Managed Grafana

أولا، أنشئ مثيل Azure Managed Grafana، وامنح تعيينات الأدوار الضرورية.

  1. إنشاء مثيل Azure Managed Grafana.

    az grafana create \
        --name $GRAFANA_INSTANCE_NAME \
        --resource-group $RESOURCE_GROUP \
        --location $LOCATION
    
  2. لقراءة المقاييس من Azure Monitor، تحتاج إلى منح نسخة Azure Managed Grafana دور قارئ المراقبة . لمعرفة المزيد، راجع المصادقة والصلاحيات ل Azure Managed Grafana.

    GRAFA_IDDENTITY=$(az grafana show --name $GRAFANA_INSTANCE_NAME --resource-group $RESOURCE_GROUP --query "identity.principalId" --output tsv)
    
    az role assignment create --assignee $GRAFA_IDDENTITY --role "Monitoring Reader" --scope /subscriptions/$SUBSCRIPTION_ID
    

إنشاء لوحة معلومات مقاييس Java

هام

لإضافة لوحة معلومات جديدة في Grafana، تحتاج إلى أن يكون لديك Grafana Admin أو Grafana Editorدور، راجع أدوار Azure Managed Grafana.

  1. Grafana Admin تعيين الدور إلى حسابك على مورد Azure Managed Grafana.

    احصل على معرف المورد لمثيل Azure Managed Grafana.

    GRAFANA_RESOURCE_ID=$(az grafana show --resource-group $RESOURCE_GROUP --name $GRAFANA_INSTANCE_NAME --query id --output tsv)
    

    قبل تشغيل هذا الأمر، استبدل <USER_OR_SERVICE_PRINCIPAL_ID> العنصر النائب بالمعرف الأساسي للمستخدم أو الخدمة.

    az role assignment create \
        --assignee <USER_OR_SERVICE_PRINCIPAL_ID> \
        --role "Grafana Admin" \
        --scope $GRAFANA_RESOURCE_ID
    
  2. قم بتنزيل نموذج لوحة معلومات قياس Java لملف json لتطبيقات حاوية Azure.

  3. احصل على نقطة نهاية مورد Azure Managed Grafana.

    az grafana show --resource-group $RESOURCE_GROUP \
       --name $GRAFANA_INSTANCE_NAME \
       --query "properties.endpoint" \
       --output tsv
    

    يقوم هذا الأمر بإرجاع عنوان URL الذي يمكنك استخدامه للوصول إلى لوحة معلومات Azure Managed Grafana. افتح متصفحك باستخدام الرابط وسجل الدخول.

  4. اذهب إلى Dashboard>New ->Import وارفع نموذج ملف JSON الخاص بلوحة المعلومات الذي قمت بتحميله في الخطوة السابقة. اختر مصدر البيانات المدمج Azure Monitor الافتراضي، ثم اختر الزر Import .

    لقطة شاشة لاستيراد لوحة معلومات قياس Java لتطبيقات حاوية Azure.

تصور مقاييس Java لتطبيقات حاوية Azure باستخدام Grafana

  1. أدخل معلومات المورد في عوامل التصفية لتطبيقات حاوية Azure. الآن يمكنك عرض جميع مقاييس Java Virtual Machine (JVM) المدعومة في Azure Container Apps داخل لوحة التحكم. توفر لوحة معلومات العينة بيانات قياس مباشرة، بما في ذلك

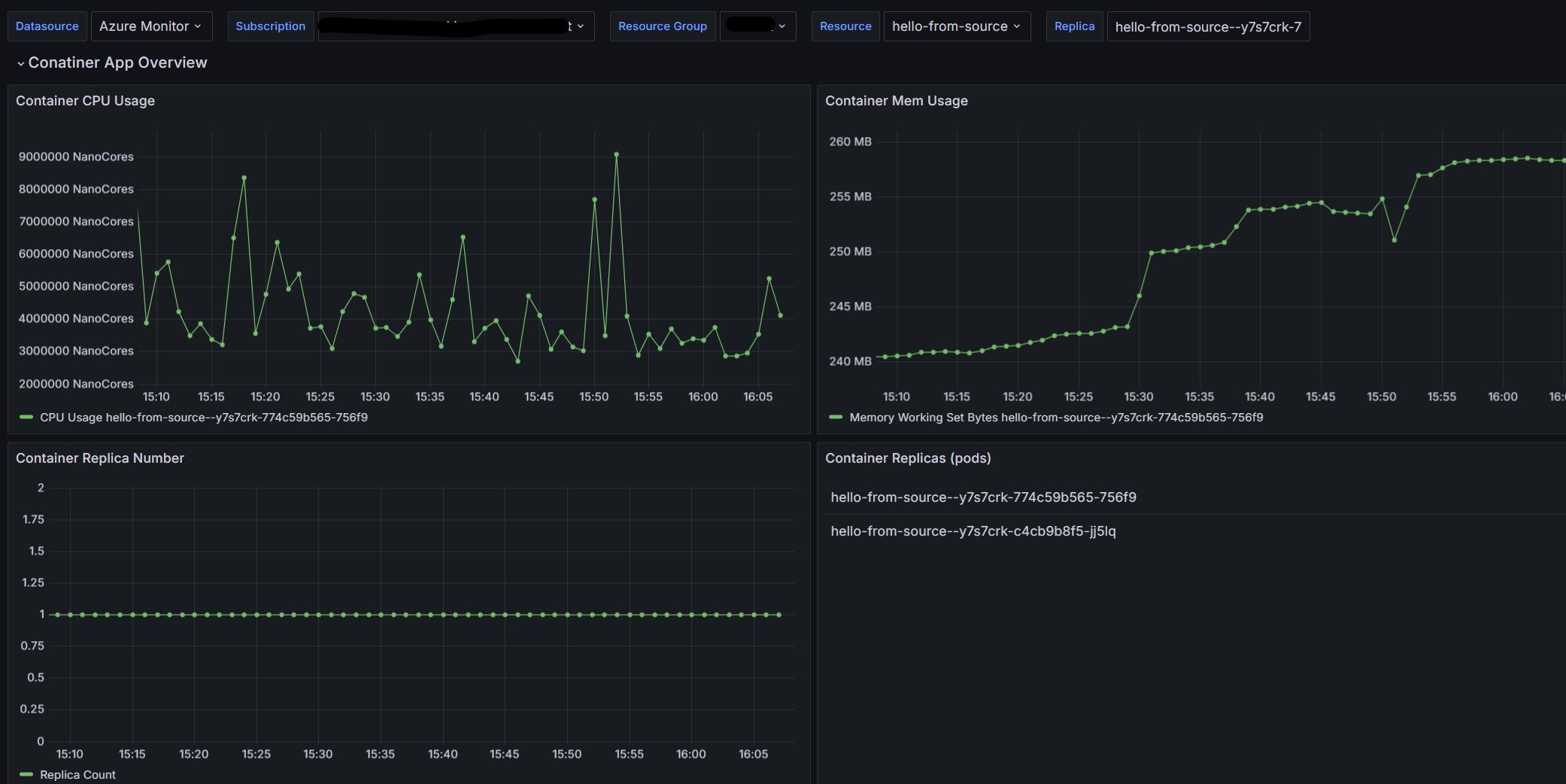
    • نظرة عامة على تطبيق الحاوية
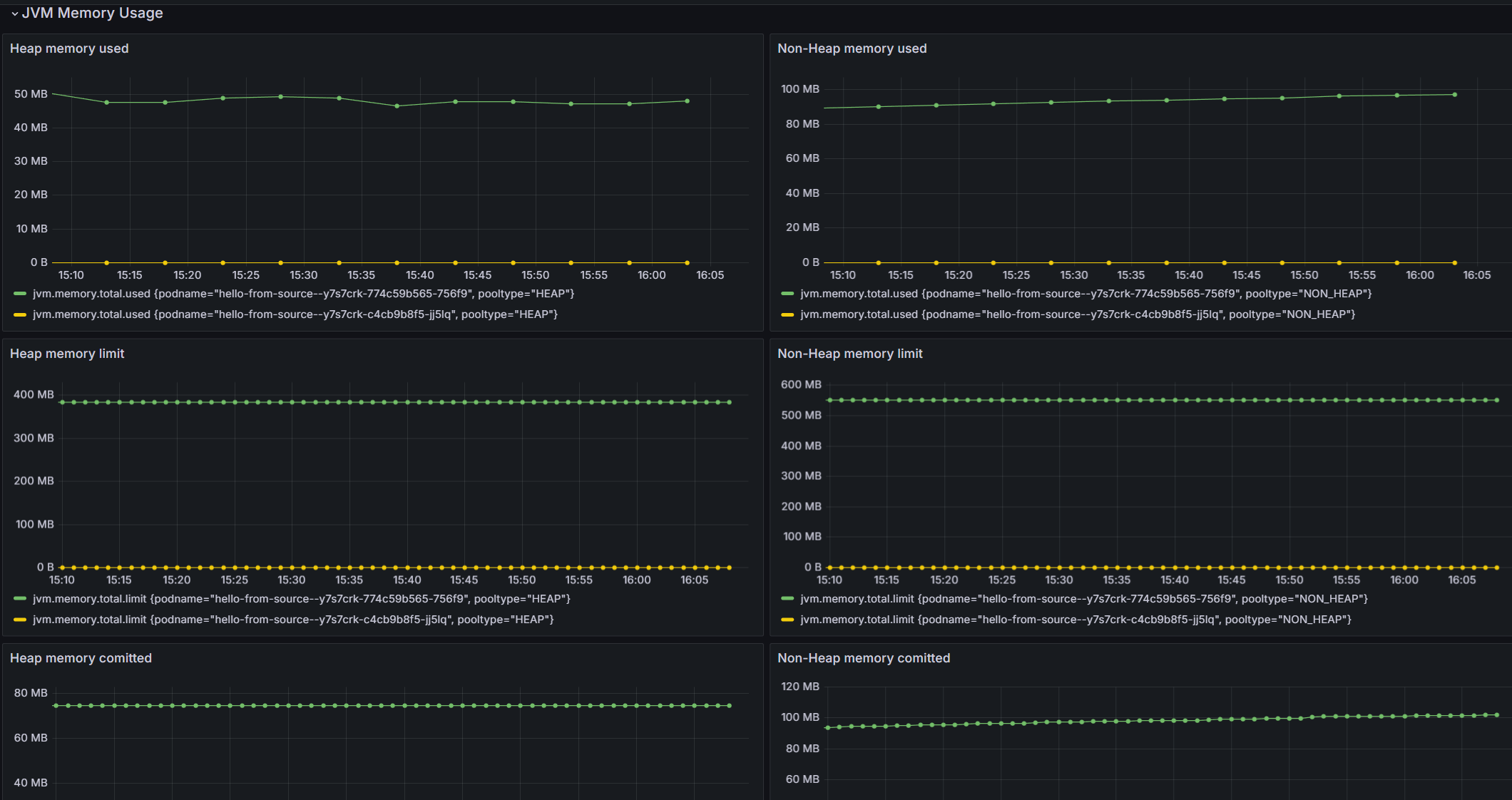
    • استخدام ذاكرة JVM
    • المخزن المؤقت لذاكرة JVM
    • جمع نفايات JVM (GC)
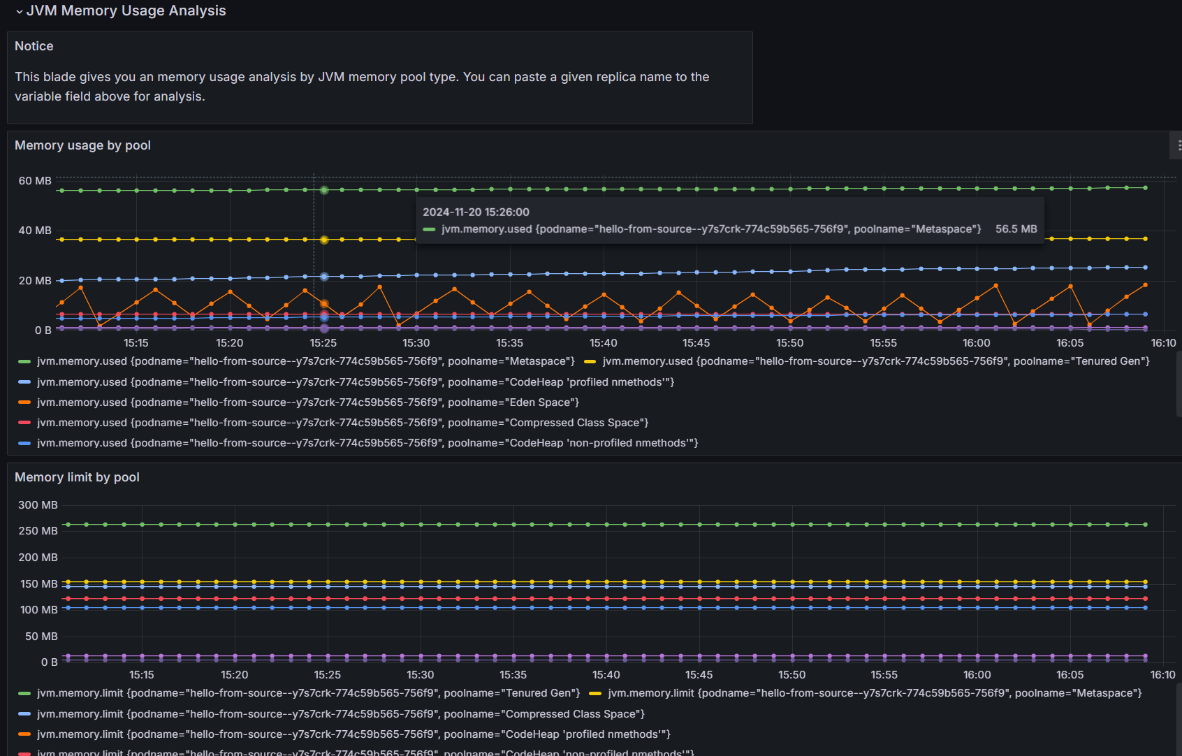
    • تحليل مفصل لاستخدام ذاكرة JVM

    لقطة شاشة لعلامة تبويب نظرة عامة في Grafana.

    لقطة شاشة لعلامة تبويب ذاكرة JVM في Grafana.

    لقطة شاشة لعلامة تبويب ذاكرة المخزن المؤقت ل JVM في Grafana.

    لقطة شاشة لعلامة تبويب JVM GC في Grafana.

    لقطة شاشة لعلامة تبويب تحليل ذاكرة JVM في Grafana.

يمكنك استخدام لوحة المعلومات هذه كنقطة بداية لإنشاء مرئيات قياسية مخصصة وحل مراقبة.

تنظيف الموارد

الموارد التي تم إنشاؤها في هذا البرنامج التعليمي لها تأثير على فاتورة Azure. إذا كنت لن تستخدم هذه الخدمات على المدى الطويل، فقم بتشغيل الأمر التالي لإزالة كل شيء تم إنشاؤه في هذا البرنامج التعليمي.

az group delete --resource-group $RESOURCE_GROUP