إشعار
يتطلب الوصول إلى هذه الصفحة تخويلاً. يمكنك محاولة تسجيل الدخول أو تغيير الدلائل.
يتطلب الوصول إلى هذه الصفحة تخويلاً. يمكنك محاولة تغيير الدلائل.
خوادم بروتوكول سياقModel (MCP) هي خدمات تابعة لجهة خارجية توفر أدوات وإجراءات Microsoft 365 Copilot وغيرها من التجارب التي تعمل بالذكاء الاصطناعي. لضمان أن تكون هذه الخدمات الخارجية آمنة وموثوقة ومتوافقة، تشترط مايكروسوفت أن تخضع لعملية اعتماد قبل أن تكون متاحة لجميع المستخدمين. حاليا، يتم التعامل مع شهادة خادم MCP من خلال برنامج اعتماد موصل مايكروسوفت، تماما مثل موصل Power Platform المخصص القياسي. بعبارة أخرى، يتم تغليف خادم MCP وتقديمه كموصل Power Platform ويجب أن يفي بجميع سياسات السوق والمعايير الفنية المعمول بها. توضح هذه المقالة عملية اعتماد خوادم MCP الحالية.
خوادم MCP المعتمدة
يوفر كل خادم MCP معتمد محتوى مرجعيا لدعم إعداد الأدوات والإجراءات التي تتكامل مع Microsoft 365 Copilot وتجارب الذكاء الاصطناعي الأخرى. لرؤية القائمة المصفاة لخوادم MCP المعتمدة الحالية، اذهب إلى خوادم MCP.
المتطلبات المسبقه
قبل تقديم خادم MCP للحصول على الشهادة، تأكد من استيفاء جميع متطلبات الأهلية والتقنية والامتثال.
أهلية الناشر
يجب أن تكون ناشرا معتمدا لتقديم خوادم MCP للحصول على الشهادة. يجب على منظمتك:
لديك حساب Microsoft Partner Center مع التحقق من الأعمال المكتملة.
أن تكون مسجلا في برنامج Microsoft 365 Copilot.
امتلك أو تحكم في نقطة نهاية خادم MCP التي تقدمها.
إذا كنت ناشرا مستقلا ولا تملك الخدمة الأساسية، فأنت غير مؤهل للتقديم مباشرة. يجب عليك التعاون مع مالك الخدمة أو إكمال التحقق قبل متابعة الشهادة.
دعم المصادقة
يجب أن تدعم خوادم MCP على الأقل طريقة مصادقة معتمدة واحدة، مثل OAuth 2.0 (المفضل)، أو مفتاح API، أو المصادقة الأساسية.
بالنسبة لخوادم MCP المعتمدة على OAuth، سجل تطبيق متعدد المستأجرين لدى مزود الهوية الخاص بك وقدم تفاصيل تكوين OAuth المطلوبة أثناء التقديم. يجب عليك أيضا توفير بيانات الاعتماد للاختبار وتعليمات التكوين حتى تتمكن مايكروسوفت من التحقق من صحة كل أداة MCP أثناء الشهادة.
قطع MCP وتغليف
تغليف خوادم MCP باستخدام نفس القطع الأثرية والبنية المستخدمة في موصلات Power Platform. أدرج هذه المكونات:
تعريف كامل لOpenAPI يصف جميع أدوات ونقاط نهاية MCP
إعدادات المصادقة المهيأة بشكل صحيح
البيانات الوصفية المطلوبة مثل الاسم، والوصف، والفئات، والأيقونات، والتوطين
ملف intro.md يعمل كوثائق عامة لخادم MCP
يجب أن يصف intro.md هدف خادم MCP، الأدوات المدعومة، خطوات الإعداد، متطلبات المصادقة، والقيود المعروفة. اختبر جميع أدوات MCP بدقة قبل التقديم لضمان ثبات وصحة الردود.
لمزيد من المعلومات، راجع إعداد ملفات الموصلات للحصول على الشهادة.
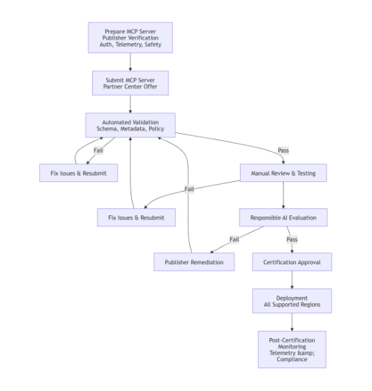
عملية الاعتماد
تتضمن عملية شهادة خادم MCP مراحل متعددة لضمان التزام الخدمة بمعايير مايكروسوفت للأمان والموثوقية والامتثال والاستخدام المسؤول الذكاء الاصطناعي.
جهز الحزمة للتقديم
إصدار خادم MCP للحصول على الشهادة، انتقل إلى Microsoft Partner Center وأنشئ عرضا جديدا ضمن الفئة "Microsoft 365 Copilot – Power Platform Connector". على الرغم من أن خوادم MCP تختلف عن الموصلات التقليدية، إلا أنك تقوم باعتمادها ونشرها من خلال نفس خط الأنابيب.
أثناء إنشاء العرض، قدم البيانات الوصفية، والمعلومات القانونية والداعمة، والشعارات المطلوبة. رفع حزمة MCP التي تحتوي على تعريف OpenAPI و intro.md والعناصر الداعمة.
Tip
تقديم أدلة اختبار التقييم (EVAL) ليس إلزاميا. ومع ذلك، فإن تضمين إثبات اختبار EVAL مع مشاركتك يمكن أن يسرع بشكل كبير عملية مراجعة الشهادة من خلال مساعدة مايكروسوفت على التحقق من صحة السلوك المتوقع وسيناريوهات السلامة بشكل أكثر كفاءة.
للخطوات التفصيلية لإنشاء وتقديم عرضك، راجع عملية شهادة الناشر المعتمد.
التحقق الآلي
بعد تقديم الحزمة الخاصة بك، تقوم مايكروسوفت بإجراء التحقق التلقائي للتحقق من صحة المخطط، واكتمال البيانات الوصفية، وسلامة التغليف، والامتثال الأساسي للسياسات. يجب حل أي مشاكل حجب قبل أن يتمكن خادم MCP من المتابعة إلى المراجعة اليدوية.
المراجعة والاختبار اليدوي
بعد التحقق الآلي، تجري مايكروسوفت مراجعة يدوية لتقييم وظائف خادم MCP، والأمان، والامتثال، والقياس عن بعد، وجاهزية الذكاء الاصطناعي المسؤول. يتم اختبار كل أداة MCP باستخدام بيانات الاعتماد المقدمة للتأكد من تطابق السلوك مع الوثائق. يجب على الناشرين ضمان نقاط نهاية آمنة، وملكية نطاقات مؤكدة، والوصول الأقل امتيازا، وبيانات بيانات كافية لدعم التدقيق والتتبع.
تقييم الذكاء الاصطناعي المسؤول
بالنسبة لخوادم MCP التي لديها سلوك مدفوع الذكاء الاصطناعي أو أدوات تعمل على بيانات المستخدم، يكون الناشرون مسؤولين عن تصميم واختبار وتوثيق السلوك الآمن والمتوافق. تقوم مايكروسوفت بتقييم خادم MCP باستخدام السيناريوهات العادية، والحالات الطرفية، والعدائية للتحقق من السلامة، والتعامل مع الأذون، والالتزام بسياسات المحتوى. يجب على الناشر إصلاح أي سلوك غير آمن أو غير متوقع قبل الموافقة على الشهادة.
النشر والتوافر الإقليمي
بعد اجتياز خادم MCP جميع مراحل التحقق والمراجعة والموافقة على الشهادة، تقوم مايكروسوفت بنشر تكامل MCP المعتمد في جميع المناطق المدعومة. في هذه المرحلة، يصبح خادم MCP متاحا للاستخدام في Microsoft 365 والتجارب Copilot وفقا لمتطلبات التوفر والتوافق القياسية.
الموافقة والنشر
بعد نجاح جميع المراجعات، يتم اعتماد خادم MCP ونشره. تتوفر خوادم MCP المعتمدة عبر تجارب Microsoft 365 Copilot وPower Platform ذات الصلة، مع إسناد الناشر المرئي وحالة الشهادة.
يتم توليد الوثائق العامة من البيانات الوصفية المقدمة وملف intro.md ويتم عرضها من خلال توثيق وتجارب اكتشاف مايكروسوفت.
مسؤوليات ما بعد الشهادة
الشهادة التزام مستمر. بصفتك ناشرا، أنت مسؤول عن الحفاظ على الامتثال والموثوقية بعد النشر. للقيام بهذه المسؤولية، يجب عليك:
- حافظ على توافق تنفيذ خادم MCP مع التعريف المعتمد وإعادة تقديم التحديثات عند إدخال أدوات جديدة أو تغييرات كبيرة.
- حافظ على توثيق دقيق وراقب بيانات التليمترية وصحة الخدمة.
- استجب بسرعة لمشاكل الدعم أو الامتثال. تراقب مايكروسوفت خوادم MCP المعتمدة باستمرار بحثا عن الانحدارات أو المشكلات الأمنية أو انتهاكات السياسات، وقد تتخذ إجراءات تصحيحية إذا اكتشفت أي منها.