تحرير

Use Upsert to Create or Update a record

You can reduce the complexity of data integration scenarios by using the Upsert message. When you load data into Microsoft Dataverse from an external system, such as in a bulk data integration scenario, you might not know if a record already exists in Dataverse. In these cases, you can't decide whether to use the Update or Create message. You must first retrieve the record to check if it exists before performing the appropriate operation. You can reduce this complexity and load data into Dataverse more efficiently by using the Upsert message.

There's a performance penalty when you use Upsert instead of Create. If you're sure the record doesn't exist, use Create.

Note

While you can use primary key values with Upsert, it's generally expected that you'll use alternate keys because the common use case is data integration scenarios. For more information, see Use an alternate key to reference a record.

Elastic table upsert

Elastic table behavior for Upsert differs from standard tables. By using elastic tables, the Upsert operation doesn't call the Create or Update message depending on whether the record already exists. Upsert directly applies the changes in the entity.

  • If the record exists: The operation overwrites all the data in the record with the data in the entity. There's no Update event.
  • If the record doesn't exist: The operation creates a new record. There's no Create event.

This behavior affects where you apply business logic for events. You can create a new record by using either Create or Upsert. You can update a record by using either Update or Upsert. If you need to apply logic consistently for Create or Update in elastic tables, you must also include that logic in Upsert. For more information, see Upsert a record in an elastic table.

Understand the upsert process for standard tables

The server processes upsert messages. The SDK for .NET classes use the same objects as the server. Therefore, the following explanation uses the SDK for .NET classes to describe how the server processes an UpsertRequest class instance and returns an UpsertResponse class instance.

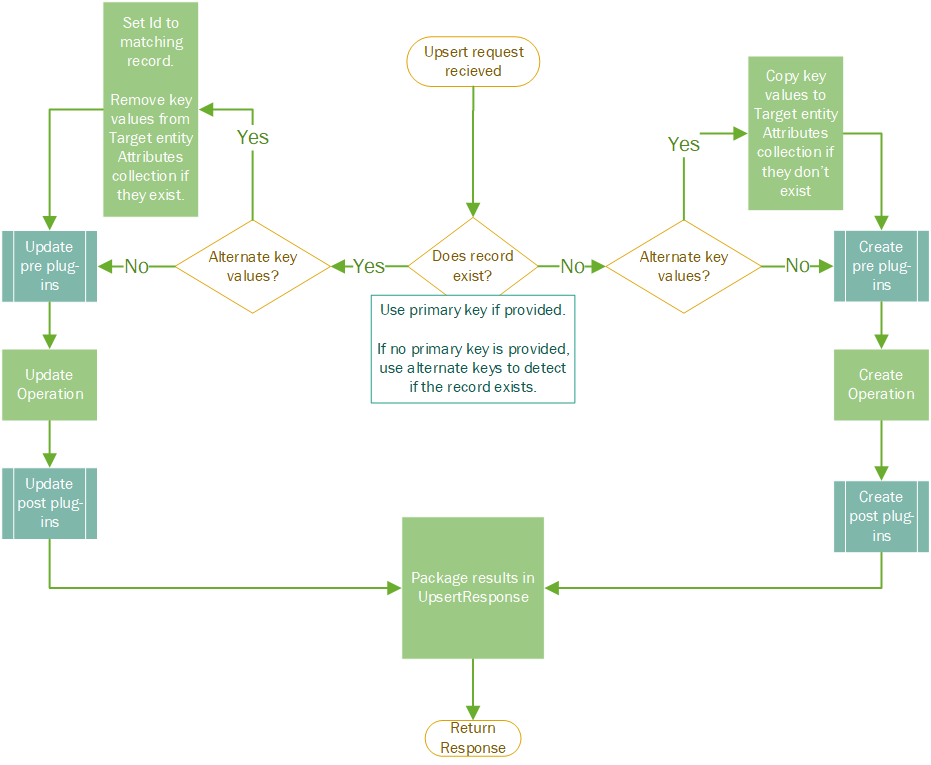
The following steps describe the processing logic on the server when it receives an UpsertRequest for a standard table:

  1. The UpsertRequest instance arrives with the Target property set to an Entity instance containing the data for a Create or Update operation.
  2. If it exists, Dataverse tries to look up the record by using the Entity.Id property of the Entity instance set to the Target property. Otherwise, it uses the alternate key values from the Entity.KeyAttributes property.
  3. If the record exists:
    1. Set the Target Entity.Id to the primary key value of the found record.
    2. Remove any data from the Target Entity.Attributes collection that uses the same keys as the Target Entity.KeyAttributes collection.
    3. Call Update.
    4. Set the UpsertResponse.RecordCreated property to false.
    5. Create an EntityReference from the Target entity as the value for UpsertResponse.Target.
    6. Return the UpsertResponse.
  4. If the record doesn't exist:
    1. Copy any data from the Target Entity.KeyAttributes that the Target doesn't already have in its Entity.Attributes collection into the Target Entity.Attributes.
    2. Call Create.
    3. Set the UpsertResponse.RecordCreated to true.
    4. Create an EntityReference from the Target entity and the id result of the Create operation as the value for UpsertResponse.Target.
    5. Return the UpsertResponse.

The following diagram shows the process on the server when it receives an UpsertRequest.

Screenshot of the upsert process flow for standard tables in Dataverse.

Guidance for composing requests

When you use alternate keys to identify a record, don't include the alternate key data in the portion of the request that represents the data to save.

If you're using the Web API and aren't familiar with the SDK for .NET, the server-side process described earlier might be difficult to follow. The Web API doesn't have the same object model as the SDK objects used in the description and the diagram earlier, but you can map the data as shown in the following table.

Web API SDK Description
Key values in URL Entity.KeyAttributes property Contains the alternate key data to identify the record.
Body of request The Entity set to the UpsertRequest.Target property Contains the data to use for Create or Update.

Although the server processes these requests as described earlier, you can think of it this way:

  • If the record exists: The server removes the data set in the body of the request for those alternate key values in the URL, so there's no point in including it. This practice ensures that you can't update the alternate key values of a record when you're using those alternate key values to identify it. You can change alternate key values by using the primary key or a different set of alternate keys.
  • If the record doesn't exist: The server uses any alternate key values set in the body of the request to create the new record, even if the data is different than the values specified by the alternate keys in the URL. If there's no alternate key data in the body of the request, the server copies the alternate key data from the URL into the body of the request. To avoid a situation where the key values in the URL and the corresponding key values in the body don't match, don't include them in the body.

Use Web API

By using the Web API, you can initiate the Upsert and Update messages by sending an HTTP PATCH request to a specified EntitySet resource. The keys in the URL identify the resource.

The difference between Upsert and Update depends on whether you include the If-Match: * request header. If you include the If-Match: * request header and no resource matches the key values in the URL, the request returns a 404 Not Found status code. The If-Match: * request header ensures that the PATCH request is an Update operation.

If you don't include the If-Match: * request header, the PATCH request is treated like an Upsert. The request creates a new record if it doesn't find any records matching the keys in the URL. However, unlike the SDK, the response doesn't tell you whether it created a record. The status response is 204 No Content in either case.

If you include a Prefer: return=representation request header, the system returns a 201 Created status for Create, and a 200 OK status for Update. Adding this header adds an extra Retrieve operation, so it affects performance. If you use this option, make sure that the $select query option you add only includes the primary key value. For more information, see:

By using a PATCH request, you can also include the If-None-Match: * request header to block an Update if you only want to create records. For more information, see Limit upsert operations.

Web API sample code

The following examples show Upsert operations by using a table with two alternate key columns:

Create with upsert

This request creates a record.

Request:

PATCH [Organization Uri]/api/data/v9.2/example_records(example_key1=2,example_key2=2) HTTP/1.1
OData-MaxVersion: 4.0
OData-Version: 4.0
If-None-Match: null
Accept: application/json
Content-Type: application/json

{ "example_name": "2:2" }

Response:

HTTP/1.1 204 No Content
OData-Version: 4.0
OData-EntityId: [Organization Uri]/api/data/v9.2/example_records(example_key1=2,example_key2=2)

Update with upsert

This request updates the record created by the preceding request.

Request:

PATCH [Organization Uri]/api/data/v9.2/example_records(example_key1=2,example_key2=2) HTTP/1.1
OData-MaxVersion: 4.0
OData-Version: 4.0
If-None-Match: null
Accept: application/json
Content-Type: application/json

{ "example_name": "2:2 Updated" }

Response:

HTTP/1.1 204 No Content
OData-Version: 4.0
OData-EntityId: [Organization Uri]/api/data/v9.2/example_records(example_key1=2,example_key2=2)

Note

The response is identical for Create or Update operations.

Create with upsert and return=representation preference

When you use the Prefer: return=representation header, you can get a different status code in the response to indicate whether the record was created or updated.

The following request creates a new record and returns status 201 Created.

Request:

PATCH [Organization Uri]/api/data/v9.2/example_records(example_key1=3,example_key2=3)?$select=example_recordid HTTP/1.1
OData-MaxVersion: 4.0
OData-Version: 4.0
If-None-Match: null
Accept: application/json
Prefer: return=representation
Content-Type: application/json

{ "example_name": "3:3" }

Response:

HTTP/1.1 201 Created
Content-Type: application/json; odata.metadata=minimal
ETag: W/"71004878"
Preference-Applied: return=representation
OData-Version: 4.0

{
  "@odata.context": "[Organization Uri]/api/data/v9.2/$metadata#example_records(example_recordid)/$entity",
  "@odata.etag": "W/\"71004878\"",
  "example_recordid": "ef0d112e-d70e-ed11-82e5-00224822577b"
}

Update with Upsert and return=representation preference

This request updates the record created by the preceding request and returns status 200 OK to show that this was an update operation.

Request:

PATCH [Organization Uri]/api/data/v9.2/example_records(example_key1=3,example_key2=3)?$select=example_recordid HTTP/1.1
OData-MaxVersion: 4.0
OData-Version: 4.0
If-None-Match: null
Accept: application/json
Prefer: return=representation
Content-Type: application/json

{ "example_name": "3:3 Updated" }

Response:

HTTP/1.1 200 OK
Content-Type: application/json; odata.metadata=minimal
ETag: W/"71004880"
OData-Version: 4.0

{
  "@odata.context": "[Organization Uri]/api/data/v9.2/$metadata#example_records(example_recordid)/$entity",
  "@odata.etag": "W/\"71004880\"",
  "example_recordid": "ef0d112e-d70e-ed11-82e5-00224822577b"
}

Use the SDK for .NET

Your client application uses the IOrganizationService.Execute Method with an UpsertRequest instance that has the Target property set with an Entity instance containing the data for a Create or Update operation. Typically, you set the Entity.KeyAttributes property on the Entity instance with values used to identify the record by using alternate keys.

The UpsertResponse.RecordCreated property tells you whether the record was created, and the UpsertResponse.Target contains a reference to the record that was created or updated.

SDK for .NET sample code

The SampleMethod.cs file in the Insert record using Upsert sample contains the following ProcessUpsert method. This method applies the UpsertRequest message on the contents of an XML file to create new records or update existing ones.

public static void ProcessUpsert(CrmServiceClient service, String Filename)
{
    Console.WriteLine("Executing upsert operation.....");
    XmlTextReader tr = new XmlTextReader(Filename);
    XmlDocument xdoc = new XmlDocument();
    xdoc.Load(tr);
    XmlNodeList xnlNodes = xdoc.DocumentElement.SelectNodes("/products/product");

    foreach (XmlNode xndNode in xnlNodes)
    {
        String productCode = xndNode.SelectSingleNode("Code").InnerText;
        String productName = xndNode.SelectSingleNode("Name").InnerText;
        String productCategory = xndNode.SelectSingleNode("Category").InnerText;
        String productMake = xndNode.SelectSingleNode("Make").InnerText;

        //use alternate key for product
        Entity productToCreate = new Entity("sample_product", "sample_productcode", productCode);

        productToCreate["sample_name"] = productName;
        productToCreate["sample_category"] = productCategory;
        productToCreate["sample_make"] = productMake;
        var request = new UpsertRequest()
        {
            Target = productToCreate
        };

        try
        {
            // Execute UpsertRequest and obtain UpsertResponse.
            var response = (UpsertResponse)service.Execute(request);
            if (response.RecordCreated)
                Console.WriteLine("New record {0} is created!", productName);
            else
                Console.WriteLine("Existing record {0} is updated!", productName);
        }

        // Catch any service fault exceptions that Dataverse throws.
        catch (FaultException<Microsoft.Xrm.Sdk.OrganizationServiceFault>)
        {
            throw;
        }
    }
}

See also

Use change tracking to synchronize data with external systems
Define alternate keys for a table
Use an alternate key to reference a record