التوصيات المتعلقة بتحديد التدفقات وتصنيفها

ينطبق على توصية قائمة مراجعة Power Platform Well-Architected Reliability:

RE:02 تحديد تدفقات المستخدم والنظام وتصنيفها. استخدم مقياس الحراجة استنادًا إلى متطلبات عملك لتحديد أولويات التدفقات.

يصف هذا الدليل التوصيات الخاصة بتحديد تدفقات أحمال العمل وتحديد أولوياتها. تتضمن عملية تحديد تدفقات حول العمل وتحديد أولوياتها تعيين تدفقات المستخدم وتدفقات النظام لتحديد مستوى الحراجة بالنسبة للمؤسسة. تضمن لك هذه الممارسة تحديد وظائف حمل العمل الأكثر حراجة وتحديد أولويتها لتقليل مخاطر حالات الفشل الضارة. يمكن أن يؤدي الفشل في تحديد تدفقات حمل العمل وتحديد أولوياتها إلى حالات تعطل في النظام وتهديد موثوقية حمل العمل.

التعريفات

المصطلح تعريف
تدفق المستخدم المسارات أو تسلسلات الإجراءات التي يتخذها المستخدمون داخل تطبيق أو نظام.
تدفق النظام تدفق المعلومات والعمليات داخل النظام. يقوم النظام تلقائيًا بمتابعة هذا التدفق لتمكين تدفقات المستخدم أو وظيفة حمل العمل.

استراتيجيات التصميم الأساسية

عندما تصمم حمل العمل، من الضروري تحديد تدفقات المستخدم وتدفقات النظام.

  • ترسم تدفقات المستخدم حركة المستخدم من خلال تطبيقك. وهي تركز على واجهة المستخدم والتفاعلات والقرارات والخطوات المطلوبة لإكمال المهمة. توفر تدفقات المستخدم منظورًا يتمحور حول المستخدم يتعلق بتجربة المستخدم وتصميم الواجهة.

  • ترسم تدفقات النظام الأعمال الداخلية لحمل العمل لديك. وهي تركز على حركة البيانات ومعالجة المدخلات ومعالجة المخرجات والتفاعلات بين مكونات حل العمل والخدمات الخلفية وواجهات برمجة التطبيقات الخارجية. تشير تدفقات النظام إلى التفاصيل المعقدة لكيفية عمل حمل العمل داخليًا.

يجب عليك تحديد التدفقات وتعريفها مبكرًا في مرحلة تصميم حمل العمل. يؤدي ذلك إلى منحك فهمًا أوضح لما يؤثر على موثوقية حمل العمل. فهو يعمل على مواءمة قراراتك الهندسية بشكل وثيق مع أهداف موثوقية حمل العمل.

تحديد جميع تدفقات المستخدم والنظام

إن مخرجات تحديد جميع تدفقات المستخدم والنظام عبارة عن كتالوج لجميع التدفقات الموجودة في حمل العمل. تتطلب عملية التحديد هذه تعيين كل تفاعل للمستخدم وعملية داخل النظام من البداية إلى النهاية. يعد هذا التعيين شرطًا أساسيًا لتحديد التدفقات الحرجة. فيما يلي توصيات لتحديد جميع تدفقات المستخدم والنظام في حمل العمل:

  • تحديد المساهمين الرئيسيين. فكر مليًا في كل من يساهم في العملية. ويشمل ذلك الأشخاص الموجودين في قسمك والأقسام الأخرى ممن يعملون جميعًا معًا على المشكلة. فهم ما يفعلونه في سياق مشكلة العمل التي يتم حلها.

  • مقابلة أصحاب المصلحة. يمكن لأصحاب المصلحة تقديم معلومات قيّمة لتحديد التدفقات، ويمكنهم أيضًا مساعدتك في تعيين التدفقات وتحديد أولوياتها. يمكنك أيضًا إجراء مقابلات مع المستخدمين ومحللي الأعمال والفرق الفنية لجمع رؤى حول تفاعلات المستخدم وتبعياته ضمن حمل العمل.

  • اكتشف العمليات لتحسين استخدام عمليات التنقيب. إذا تم إنجاز مهمتك بالكامل على سطح المكتب، فيمكنك استخدام التنقيب في العمليات لاكتشاف جميع الخطوات التي يتخذها الأشخاص في مؤسستك لإكمال المهمة. تتصور ميزة التنقيب في العمليات عمليتك في خريطة عملية ويكشف عن المشكلات والمقاييس لعمليتك من خلال تقرير تحليلي. استخدم مصمم الخطة لإنشاء رسومات تخطيطية للعملية كجزء من الخطة لتوضيح تفاعلات المستخدم.

  • مراجعة الوثائق. في مرحلة التصميم، قد لا يكون لديك وثائق للمراجعة. ومع ذلك، إذا كانت الوثائق موجودة، فيجب عليك استخدامها. اطلب مخططات بنية النظام وأدلة المستخدم وأوصاف العمليات. يمكن أن تساعدك هذه المستندات في فهم الوظيفة المقصودة لحمل العمل وتدفقاته الفردية. يمكنك استخدام الوثائق الموجودة لإنشاء خطة باستخدام مصمم الخطة. ينشئ مصمم الخطة حلا كاملا ل Power Platform مصمما خصيصا لاحتياجاتك.

  • لاحظ الأنشطة التي يتم تنفيذها. إذا كان تنفيذ المهمة يتم اليوم بطريقة مختلفة، فراقب المهمة قيد التنفيذ. دوِّن الأنشطة التي ينفذها المستخدم لإكمال المهام في هذه الخطوة من إجراءات العمل. الحصول على تفاصيل الأنشطة. عند تقرير الأنشطة، ستحتاج إلى التفكير في سبب كل نشاط وأثره، وكيفية ارتباطهما ببعض، وكيف تقربك من هدفك المرجو. حدد نقطة بداية العملية، وقم بتعبئة الأنشطة التي تؤدي إلى الهدف. يمكن أن تكون الأنشطة متسلسلة، مما يعني عدم إمكانية حدوث أي نشاط إلا باكتمال النشاط السابق. ويمكنها أن تكون متوازية، مما يعني إمكانية حدوث نشاطين أو أكثر في نفس الوقت.

  • حدد البيانات المطلوبة ومن أين تأتي. أنشئ قائمة بجميع مصادر البيانات وراقب مصدر البيانات. هل مصدرها هو نظام داخلي أم من مصدر بيانات خارجي؟ كيف يقوم المستخدمون بالمصادقة للحصول على البيانات؟ هل هناك مستويات أذونات مختلفة؟ هل تتغير البيانات بالاستناد إلى الجهة التي تستخدم النظام؟

  • تحديد البيانات التي يتم إنشاؤها أو تحريرها. هل يوجد نموذج ورقي أو نموذج إلكتروني مستخدم لالتقاط هذه البيانات في الوقت الحالي؟ يمكن لهذا النموذج العمل كنقطة بداية عندما تفكر في تخطيط الشاشات وكيفية التقاط البيانات. ما المقصود بالبيانات التي يتم التقاطها؟ ماذا يطلق عليها؟ هل هذا هو الاسم الحقيقي من مصدر البيانات أم أنه اسم شائع يتم استخدامه في هذا الجزء من العمل؟ قد تحتاج إلى تعيين الاسم في مصدر البيانات إلى الاسم "المألوف" الذي يعرفه المستخدمون.

  • تحديد القرارات التي يتم اتخاذها كجزء من تدفق المستخدم أو النظام. في نهاية هذا النشاط في العملية، هل يتم إجراء القرار؟ هل هناك طريقة لتمكين إجراء القرار تلقائيًا استنادًا إلى البيانات؟ هل يوجد تسلسل هرمي للبيانات؟ على سبيل المثال، يمكن أن يحتوي كل تقرير مصروفات على مصروفات متعددة، وتتطلب بعض أنواع المصروفات معلومات إضافية. هل يتم تبليغ هذا القرار إلى أي شخص؟ كيف يتم التبليغ؟ هل الموافقات مطلوبة قبل بدء الخطوة التالية من العملية؟ كيف يتم التقاط هذه الموافقات؟ هل هناك مستخدم أو دور محدد يمكنه الموافقة على الخطوة التالية في العملية؟

  • قائمة بالتدفقات المحددة. يجب أن تمكّنك المقابلات والوثائق والملاحظة من تحديد جميع التدفقات في حمل العمل. قم بتجميع قائمة بجميع التدفقات التي تحددها وصنفها إلى تدفقات المستخدم (التركيز على تفاعلات المستخدم) وتدفقات النظام (التركيز على العمليات الخلفية وحركة البيانات).

  • تحديد نقطتي بداية التدفق ونهايته. لكل تدفق تم تحديده، حدد بوضوح نقطة بدء التدفق ونقطة انتهائه. بالنسبة لتدفقات المستخدم، قم بتوثيق كل تفاعل للمستخدم ونتائجه المتوقعة. ركز على تجربة المستخدم وتصميم الواجهة. بالنسبة لتدفقات النظام، تحتاج إلى تحديد المشغلات الأساسية والنتائج المتوقعة.

  • قم بتقسيم كل تدفق. قسّم كل تدفق إلى خطوات فردية، مع وصف الإجراءات أو القرارات أو العمليات التي تحدث في كل مرحلة. لاحظ كيفية تفاعل كل خطوة مع الأجزاء الأخرى من النظام، بما في ذلك التبعيات على التدفقات أو الأنظمة الخارجية الأخرى. يجب أن تكون قادرًا على تحديد كيفية تكامل التدفقات مع جمل العمل وتجربة المستخدم والتأثير عليهما. يوفر هذا النهج المزدوج رؤية شاملة لحمل العمل بأكمله.

  • توثيق المخرجات الفريدة. حدد أي مسارات أو استثناءات بديلة داخل كل تدفق، مثل معالجة الأخطاء أو التفرع المشروط. إذا كان للتدفق نتائج محتملة متعددة، فيجب عليك إضافتها إلى الكتالوج كإدخالات مميزة. بالنسبة لتدفقات المستخدم، عليك تحديد السلوك المقصود للتفاعل. بالنسبة لتدفقات النظام، عليك تحديد السلوك المقصود للعملية

  • تصور باستخدام الرسوم التخطيطية. أنشئ مخططات انسيابية أو رسومًا بيانية لتمثيل التدفق وخطواته بشكل مرئي. يمكنك استخدام أدوات مثل Microsoft Visio أو مخططات Unified Modeling Language أو مخططات حالة الاستخدام أو أدوات الرسم البسيطة أو قائمة وصفية بتنسيق نصي (راجع مثال عن كتالوج التدفق).

  • تحديث تعيين التدفق بشكل متكرر. إن تعيين التدفق عبارة عن عملية متكررة. يمكن أن تتغير التدفقات أو تنقسم أو تتحد، خاصة في مرحلة التصميم. عندما يصبح حمل العمل محددًا بشكل أكثر وضوحًا، يجب عليك تحديث كتالوج التدفقات كي يكون متطابقًا. تحقق من صحة مخططات التدفق وقم بتحسينها من خلال الحصول على تعليقات من أصحاب المصلحة لضمان الدقة والاكتمال.

تحديد عمليات الأعمال لكل تدفق

العمليات التجارية هي سلسلة من المهام لتحقيق مخرجات، مثل تلبية الطلبات، أو إدارة خدمة العملاء، أو مراقبة المخزون. يتضمن تحديد العمليات التجارية لكل تدفق تعيين التدفقات إلى عملية تجارية واحدة أو أكثر. يساعدك هذا التعيين على فهم أهمية كل تدفق بالنسبة للأعمال.

قد يكون لديك وثائق أو خطط عمل موجودة توفر مخططًا للتدفقات إلى العمليات التجارية. في بعض الأحيان، يمكن أن توفر أدلة المستخدم أو المواد التدريبية أو مواصفات النظام رؤى حول الاستخدام المقصود والغرض من حمل العمل وتدفقاته. إذا لم يكن الأمر كذلك، فستحتاج إلى تعيين التدفقات إلى عمليات الأعمال التي تدعمها. فيما يلي توصيات لتحديد العمليات التجارية لكل تدفق:

  • استخدام مخرجات حمل العمل. يمكنك استخدام مخرجات حمل العمل وتفصيل التدفق لربط التدفقات بالعمليات التجارية التي تدعمها. أولاً، قم بمراجعة المخرجات التي يولدها حمل العمل. بإمكان المخرجات أن تكون تقارير المبيعات أو ملفات البيانات أو المهام المكتملة.

  • إجراء المقابلات. تحدث مع أعضاء الفريق وأصحاب المصلحة الذين يتفاعلون مع حمل العمل. يجب عليك طرح أسئلة محددة حول مهامهم اليومية، وكيفية استخدامهم لحمل العمل، وما هي الأهداف التي يحققونها معه. غالبًا ما تتمتع الفرق الفنية بفهم أعمق لهيكل حمل العمل ويمكنها تقديم رؤى حول العمليات التجارية التي تدعمها.

  • مراقبة استخدام حمل العمل. بالنسبة لأحمال العمل الحالية، راقب حمل العمل وابحث عن أنماط الاستخدام التي تشير إلى العمليات التجارية الأساسية، مثل إدخال البيانات أو معالجة الطلبات أو تفاعل العملاء.

  • قم بتوصيل الإخراج بعملية تجارية. أنشئ الروابط بين مخرجات التدفق والعملية التجارية الشاملة التي تدعمها. على سبيل المثال، إذا كانت خطوة التدفق تتضمن معالجة أوامر العملاء، فإنها تدعم بشكل مباشر العملية التجارية الخاصة بتنفيذ الأمر. يساهم تنفيذ الأمر في تحقيق هدف العمل المتمثل في الحفاظ على رضا العملاء وتوليد الإيرادات. وأخيرًا، استخدم تحليل التدفق للمساعدة في تحديد التدفق الذي أنشأ تقرير المبيعات.

تحديد مالكي العملية وأصحاب المصلحة في كل تدفق

مالك العملية للتدفق هو الفرد المسؤول عن التنفيذ الناجح لعملية معينة. إنه مسؤول عن هذه العملية والتدفقات التي تدعمها. يجب تحديد مالك العملية لكل تدفق حمل عمل. يجب عليك أيضًا تحديد أصحاب المصلحة لكل تدفق. يمكن أن يشارك أصحاب المصلحة في حمل العمل، أو لديهم تبعيات على التدفق، أو يديرون تبعية يمتلكها التدفق.

قد يكون لديك مصفوفة تعيين المسؤولية (RAM) أو مصفوفة نموذج مسؤول وخاضع للمساءلة واستشاري ومستنير (RACI) التي تحدد بالفعل مالكي العملية وأصحاب المصلحة. عادةً ما يكون مالكو العملية مسؤولين عن العملية، وأنت تقوم باستشارة أصحاب المصلحة أو إبلاغهم بها.

تحديد مسارات التصعيد لكل تدفق

يرتبط تحديد مسارات التصعيد بتحديد قنوات لتصعيد المشكلات المتعلقة بالتدفق. قد تكون المشكلات التي تحتاج إلى تصعيد التحديثات العاجلة أو المخاوف الأمنية أو حالات التراجع أو الحوادث التقنية. الهدف من تحديد مسار التصعيد هو ضمان حل المشكلات بشكل فعال وفي الوقت المناسب.

يجب أن يبدأ مسار التصعيد الذي تحدده بالشخص أو المجموعة التي من المرجح أن تحل مشكلة معينة. إذا لم يتمكن هذا الشخص أو المجموعة من حل المشكلة، فيجب أن يحدد مسار التصعيد نقطة الاتصال التالية. وتتحمل نقطة الاتصال التالية مسؤوليات أوسع وتكون قادرة على تنسيق استراتيجيات التخفيف مع المزيد من أقسام المؤسسة. يختلف عدد الأشخاص في مسار التصعيد حسب التدفق والمؤسسة. يمكن لعدد كبير جدًا من الأشخاص الذين يسيرون على طريق التصعيد إبطاء جهود الحل.

تحديد تأثير الأعمال لكل تدفق

يعد تحديد تأثير الأعمال لكل تدفق أمرًا ضروريًا لفهم كيفية مساهمة كل تدفق في أهداف العمل الرئيسية. وقد يشمل تأثير الأعمال تحسين الأداء أو توفيرات التكلفة المباشرة أو غير المباشرة أو تخفيف المخاطر أو تحويل الأعمال. من خلال فهم التأثير الإيجابي والسلبي لكل تدفق، يمكنك تحديد أولويات الجهود لضمان موثوقية التدفقات الأكثر أهمية لشركتك. من المهم مراعاة التأثير المباشر لفشل التدفق وتأثيره غير المباشر على العمليات المترابطة الأخرى. فيما يلي خطوات لتحديد تأثير الأعمال لكل تدفق:

  • تحديد التأثير الإيجابي. حدد الفوائد المتوقعة عند تشغيل التدفق على النحو المقصود. يمكن أن تشمل الفوائد المتوقعة تحسين الكفاءة التشغيلية والفعالية، وزيادة رضا العملاء أو الموظفين، وتحسين أمان البيانات، وضمان الامتثال للمتطلبات التنظيمية، أو أي تأثير إيجابي آخر على الأعمال.

  • تحديد التأثير السلبي. قيّم التأثيرات السلبية المحتملة إذا فشلت العملية أو لم تعمل كما هو متوقع. فكر في استخدام قياس كمي لقياس خسائر محددة، مثل انخفاض الإيرادات. قم بتضمين تأثيرات ذاتية مثل الإضرار بالسمعة أو تآكل ثقة العملاء أو التأثيرات السلبية على العمليات التجارية الأخرى ذات الصلة

  • تحديد افتراضات السعة والتوافر. ضع افتراضات حول السعة والتوفر المتوقعين كل عملية. خذ في الاعتبار عوامل مثل ساعات العمل المتوقعة، ونسبة وقت التشغيل المستهدفة. إذا كانت هناك توقعات لهدف وقت التعافي (RTO) أو هدف نقطة التعافي (RPO)، فيجب عليك تضمين هذه التوقعات. تساعد هذه الافتراضات في فهم متطلبات الموثوقية لكل تدفق.

ومن خلال التقييم المنهجي لهذه الجوانب، يمكنك الحصول على رؤية شاملة لكيفية تأثير كل تدفق على الأعمال واتخاذ قرارات استراتيجية بشأن تحسين الموثوقية.

تعيين تصنيف الحراجة لكل تدفق

يتيح لك التقييم التفصيلي لأهمية الحراجة بالنسبة لتأثيرات الأعمال الإجمالية تعيين تصنيف الحراجة لكل تدفق. والغرض من ذلك هو فرز التدفقات حسب الأولوية وتعيين تسمية تسمح لك بتحديد التدفقات الحرجة. هذه العملية هي استمرار منطقي لتحديد ورسم الخرائط والمواءمة مع العمليات التجارية والتأثير. استخدم أوصاف الحراجة التالية لتعيين تقييماتك المهمة:

  • الحرجة (الأهمية العالية): تعد التدفقات الحرجة جزءا لا يتجزأ من وظائف الأعمال الأساسية. إنها تؤثر بشكل مباشر على الجوانب الحرجة للأعمال مثل تجربة العملاء والمعاملات المالية وبروتوكولات الأمان وصحة الإنسان والسلامة. وقد يؤدي فشل هذه التدفقات أو تعطيلها إلى آثار سلبية كبيرة فورية أو طويلة الأجل. وتشمل أمثلة الآثار السلبية فقدان الإيرادات، وخيانة الثقة، والمسائل القانونية. ويضمن تحديد أولويات هذه التدفقات أن تكون الجوانب الأكثر أهمية في حمل العمل قوية ومرنة.

  • هام (متوسطة الحرجة): تفي التدفقات المهمة بجزء من وظيفة الأعمال ولكنها لا تتفاعل بشكل مباشر مع العمليات التجارية الهامة أو تؤثر عليها. على سبيل المثال، إذا أدت مشكلة ما إلى تعطيل تدفق معالجة البيانات الداخلية، فيمكنك إعادة محاولة معالجة البيانات دون تأثيرات خارجية فورية. تعد هذه التدفقات ضرورية للعمليات السلسة ولكنها توفر حاجزًا من حيث التأثير المباشر على العملاء أو التأثير المالي، مما يسمح باستجابات مُدارة للقضايا.

  • الإنتاجية (الأهمية المنخفضة): ليس لتدفقات الإنتاجية تأثير مباشر أو كبير على وظائف الأعمال الأساسية أو تجربة العملاء. تتضمن الأمثلة العمليات الإضافية مثل عمليات نقل السجلات بشكل منتظم إلى مساحة تخزين احتياطية أو معالجة استطلاعات التعليقات. وفي حين تساهم هذه التدفقات في النظام العام، فمن غير المرجح أن يتسبب انقطاعها في حدوث مشكلات تجارية أو تشغيلية فورية كبيرة، وهناك حلول يدوية متوفرة في أغلب الأحيان.

من خلال اتباع هذا النهج المنظم لتعيين الحراجة، يمكنك تحديد أولويات الموارد بشكل فعال والتركيز على الحفاظ على موثوقية وفعالية التدفقات الأكثر حراجة وتعزيزها.

المقايضة: تتزامن التوقعات المرتفعة للموثوقية أحيانا مع ارتفاع تكاليف التشغيل والعبء الإداري على المشغلين. تأكد من أن أصحاب المصلحة يفهمون الزيادات المحتملة في التكلفة لتحسين موثوقية التدفقات الحرجة.

مثال عن كتالوج التدفق

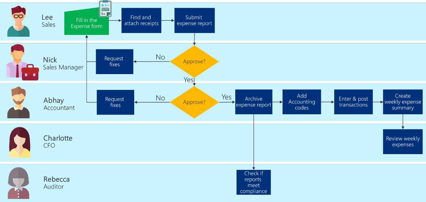
يوفر المثال التالي سيناريو كاملاً ويوضح النقاط المهمة لمساعدتك في تحديد التدفقات وتخطيطها وتحديد أولوياتها. مثال حمل العمل هو تطبيق خط أعمال لإعداد تقارير المصروفات، والذي يمكّن الموظفين من ملء نماذج المصروفات، والمديرين من مراجعة المصروفات والموافقة عليها، والمدققين من مراجعة التقارير الأسبوعية.

مثال مخطط انسيابي لإجراءات العمل يوضح خطوات تعبئة تقارير المصروفات والموافقة عليها وإدخال البيانات في نظام المحاسبة وإنشاء التقارير.

تدفق المستخدم 1: تعبئة نموذج المصروفات

وصف التدفق: يستخدم الموظفون التطبيق لملء نموذج المصروفات.

  • العمليات التجارية: يدعم هذا التدفق ملء نموذج المصروفات وإرساله، ولكنه غير متزامن، مما يجعله أقل أهمية.

  • مالك العملية: مشرف النشاط التجاري

  • أصحاب المصلحة: الموظفون ، المدير المباشر ، مسؤول الأعمال

  • مسارات التصعيد: فريق التطبيق، فريق المنصة

  • تأثير الأعمال: يعد هذا التدفق مهما للموظفين للمطالبة بالنفقات ، ولكنه لا يؤثر بشكل مباشر على تدفق الإيرادات الرئيسي للأعمال أو له تأثير مباشر على العملاء. وعندما يتعذر على الموظفين إنشاء المطالبات المتعلقة بالمصروفات بسبب عدم توفر هذا التدفق، فإن ذلك لا يكون له تأثير سلبي على إيرادات الشركة أو سمعتها. يمكن للموظفين تقديم المصروفات في وقت لاحق. قد يؤدي تعطل طويل إلى دفع رسوم إضافية على بطاقة الائتمان في حالة فقدان دفعات المصروفات. ومع ذلك، فإن التوفر العالي ليس أساسيًا لهذه العملية. حدد مسؤولو الأعمال شرط التوفر بنسبة 90% لهذه العملية، كما وافقوا على التوقف عن العمل خارج ساعات العمل لأغراض الصيانة.

  • تصنيف الحرجة: الإنتاجية (منخفضة)

تدفق المستخدم 2: مراجعة المصروفات والموافقة عليها

وصف التدفق: يقوم المديرون المباشرون للموظف بمراجعة مطالبة المصروفات والموافقة عليها.

  • العمليات التجارية: يدعم هذا التدفق مراجعة مطالبات المصروفات والموافقة عليها، ولكنها عملية غير متزامنة.

  • مالك العملية: مشرف النشاط التجاري

  • أصحاب المصلحة: الموظفون ، المدير المباشر ، مسؤول الأعمال

  • مسار التصعيد: فريق التطبيق ، فريق المنصة

  • تأثير الأعمال: يسمح هذا التدفق للمديرين المباشرين بمراجعة مطالبات المصروفات والموافقة عليها وطلب المزيد من التفاصيل. التوفر العالي لهذا التدفق ليس حرجًا بسبب وجود مهلة من سبعة أيام يقوم خلالها المدراء المباشرون بالموافقة على المطالبات المتعلقة بالمصروفات. وعندما يتعذر على الموظفين إنشاء المطالبات المتعلقة بالمصروفات بسبب عدم توفر هذا التدفق، فإن ذلك لا يكون له تأثير سلبي على إيرادات الشركة أو سمعتها. يمكن للموظفين تقديم المصروفات في وقت لاحق. قد يؤدي تعطل طويل إلى دفع رسوم إضافية على بطاقة الائتمان في حالة فقدان دفعات المصروفات. ومع ذلك، فإن التوفر العالي ليس أساسيًا لهذه العملية. حدد مسؤولو الأعمال شرط التوفر بنسبة 90% لهذه العملية، كما وافقوا على التوقف عن العمل خارج ساعات العمل لأغراض الصيانة.

  • تصنيف الحرجة: الإنتاجية (منخفضة)

تدفق المستخدم 3: إدخال المعاملات وترحيلها

وصف التدفق: يحتاج مسؤولو الأعمال إلى مراجعة النفقات وترحيل المعاملات لبطاقات الائتمان المراد دفعها.

  • العمليات التجارية: يدعم هذا التدفق دفع رسوم بطاقة الائتمان.

  • مالك العملية: مشرف النشاط التجاري

  • أصحاب المصلحة: مسؤول الأعمال ، فريق النظام الأساسي ، فريق البيانات

  • مسار التصعيد: فريق المنصة ، فريق البيانات ، مهندس فريق المنصة عند الطلب

  • تأثير الأعمال: يعد هذا التدفق جزءا لا يتجزأ من دفع النفقات ، وقد تؤدي المدفوعات المفقودة إلى رسوم بطاقات الائتمان. ومع ذلك، عادة ما يكون هناك وقت كافٍ بين تقديم المصروفات واستحقاق الدفع. حدد مسؤولو الأعمال شرط التوفر بنسبة 90% لهذه العملية، كما وافقوا على التوقف عن العمل خارج ساعات العمل لأغراض الصيانة.

  • تصنيف الحرجة: متوسط

تدفق النظام 4: إنشاء تقرير مصروفات أسبوعي

وصف التدفق: يتم إنشاء تقرير أسبوعي عن النفقات لمراجعته المدير المالي. يتم إنشاء التقرير ونشره في Power BI، ويرسل إخطار إلى المدير المالي.

  • العمليات التجارية: يدعم هذا التدفق مراجعة النفقات.

  • مالك العملية: المدير المالي

  • أصحاب المصلحة: مسؤول الأعمال، جميع الفرق الفنية

  • مسار التصعيد: مهندس فريق التطبيق عند الطلب ، مهندس فريق النظام الأساسي عند الطلب ، مهندس فريق البيانات عند الطلب

  • تأثير الأعمال: لا يؤثر عدم توفر هذا التدفق على إيرادات الشركة أو سمعتها. حدد مسؤولو الأعمال شرط التوفر بنسبة 90% لهذه العملية، كما وافقوا على التوقف عن العمل خارج ساعات العمل لأغراض الصيانة.

  • تصنيف الحرجة: متوسط

تدفق المستخدم 5: تدقيق المصروفات

وصف التدفق: يقوم المدققون الخارجيون بإجراء عمليات تدقيق في الوقت المناسب للنفقات للتحقق مما إذا كانت التقارير تفي بمتطلبات الامتثال.

  • العمليات التجارية: يدعم هذا التدفق بشكل مباشر عمليات الامتثال والتدقيق. من دون هذه الوظيفة، قد تواجه الشركة غرامات من المدققين الخارجيين.

  • مالك العملية: فريق المنصة

  • أصحاب المصلحة: فريق المنصة وفريق العمليات ومسؤولي الأعمال

  • مسار التصعيد: مهندس فريق المنصة تحت الطلب

  • تأثير الأعمال: يتطلب هذا التدفق قابلية وصول عالية لأن المدققين الخارجيين يمكنهم طلب الإبلاغ عن النفقات دون سابق إنذار أو إخطار. إذا لم يكن هذا التدفق متوفرًا، فقد يؤدي إلى غرامات. إنها عملية أساسية تتوقع الشركة وقت تشغيل بنسبة 99.9% لها، بما في ذلك خلال ساعات العمل الممتدة.

  • تصنيف الحرجة: مرتفع

الدعم الذي يوفره Power Platform

استخدم مصمم الخطة لوصف حالة عملك باللغة الطبيعية وتوفير معلومات، مثل تدفقات عمليات الأعمال أو لقطات شاشة للأنظمة القديمة. سيقوم مصمم الخطة بعد ذلك بإنشاء حل Power Platform كامل مصمم خصيصا لاحتياجاتك. يقوم مصمم الخطة أيضا بإنشاء رسومات تخطيطية للعملية لمساعدتك على توضيح تفاعلات المستخدم.

فكر في استخدام التنقيب في العمليات والتنقيب في المهام في Power Automate بما في ذلك خريطة العملية، وهي أداة فعالة يمكن أن تساعدك في تصور وتحليل العمليات التجارية.

قائمة فحص الموثوقية

راجع مجموعة التوصيات الكاملة.