Report Definition Tablix Overview Diagram
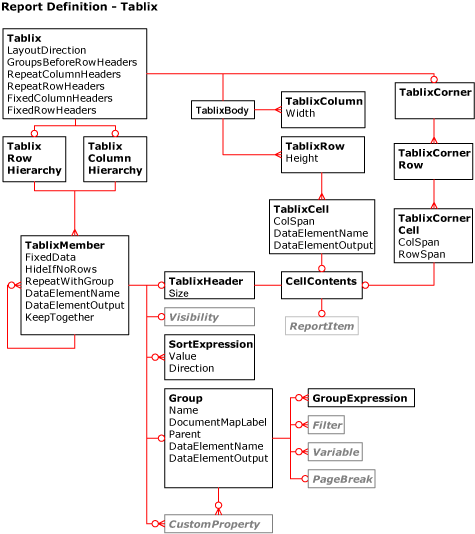
The following diagram shows the relationships of some of the Tablix elements in the Report Definition Language (RDL).
.gif)
لم يعد هذا المتصفح مدعومًا.
بادر بالترقية إلى Microsoft Edge للاستفادة من أحدث الميزات والتحديثات الأمنية والدعم الفني.
إشعار
يتطلب الوصول إلى هذه الصفحة تخويلاً. يمكنك محاولة تسجيل الدخول أو تغيير الدلائل.
يتطلب الوصول إلى هذه الصفحة تخويلاً. يمكنك محاولة تغيير الدلائل.
The following diagram shows the relationships of some of the Tablix elements in the Report Definition Language (RDL).
.gif)