تكَامل البيَانَات الواردة

مكتمل

يتضمنُ تكَامُل البيَانَات الوَاردة إدخَال البيَانَات الخَارجية فِي Microsoft Dataverse بحيث تكونُ فِي مُتنَاول التَطبيقَات والتَدفقَات السحَابية.

API

يوفر Microsoft Dataverse خدمتين ويب للعمل مع البيَانَات وبيَانَات التعريف: واجهة برمجة التطبيقَات عَلى الويب وخدمة المؤسسة.

تدعمُ واجهة API فِي Dataverse التَّطوير عَبر الأَنظمة الأَسَاسية باستخدَام أَسَاليب RESTful وتَتبع مِعيَار OData (بُروتوكول البَيَانَات المَفتوحة) ‎4.0‎. يُتيح هٰذا المِعيَار المَفتوح التَّكَامل عَبر مُختلف لُغَات البَرمجة والأَنظمة الأَسَاسية والأَجهزة.

تَتم تَرجمة جَميع عَمليَات البَيَانَات مِن خلال واجهَات بَرمجة تَطبيقَات Dataverse إلى رَسَائل تُـعَالجهَا إطَار عَمل الحَدث الخَاص بالنِّظَام الأَسَاسي. يَدعم هٰذا سِينَاريوهَات التَّنفيذ التِّلقَائي باستخدَام التَّدفُقَات السَّحَابية فِي Power Automate أَو مَهَام سير العَمل الكلاسيكية، ويَسمح للمُطورين بِإضَافة مُكونَات إضَافية للتَّحقق من الصِّحة أَو مَنطق العَمل المُخصص.

الحدث مقَابل الدُفعة

لتَحديد أَنمَاط التَّكَامل المُنَاسبة، يَجب عَلى مُهندسي الحُلول تَصنيف البَيَانَات الواردة عَلى أَنهَا مُستندة إلى الأَحدَاث أَو مُستندة إلى الدُّفعَات. يقَارن الرسم التخطيطي التَالي بين هذين النهجين:

رسم تخطيطي لنُهج التكَامل الواردة.

نمط الدفع

عِند التكَامُل مَع Dataverse، حدّد مَا إذا كَان سيتمُ دفعُ البيَانَات من أنظمةٍ خَارجيةٍ أو سَحبهَا من قِبل Dataverse عِند الطَلب.

فِي نَمطِ الدَفع، يرسلُ النظَام الخَارجي البيَانَات مباشرةً إلى Dataverse باستِخدَام واجهَات برمجية التطبيقَات للويب. يَتطلب ذٰلك من النِّظَام الخَارجي فَهم نَموذج البَيَانَات ومَنطق الأَعمَال فِي Dataverse.

إنشَاء طَبقة تَجريدية لإدَارة الوُصول الخَارجي إلى جَدَاول Dataverse. يُسَاعد هٰذا الأُسلوب عَلى عَزل الأَنظمة الخَارجية عن التَّغييرَات الدَّاخلية ويَدعم الطُّرق التَّالية:

  • المُعَالجة القَائمة عَلى الحَدث - يتعَاملُ Power Automate أو Microsoft Azure Logic Apps مَع المُعَامَلات الفرديَّة التي يتمّ تَشغِيلهَا بواسطةِ الأحدَاث فِي الأنظمةِ المَصدر.
  • مُعَالجَة الدُفعَات - استخدم أَدوات مِثل KingswaySoft أَو Azure Data Factory للتَّعَامل مع عَمليَات نَقل البَيَانَات الكَبيرة عَلى دُفعَاتٍ.
  • دوَال Microsoft Azure - مَنطق الأَعمَال المُجرد إلى دَوال Azure القَابلة لإعَادة الاسْتخدَام للتَّكَامل.
  • واجهَة برمَجة تَطبيقَاتٍ مُخصّصة - إنشَاء وَاجهة برمجَة تَطبيقَاتٍ مُخصصةٍ للأنظِمَة الخَارجية للتفاعُل مَعهَا.

‏‫‏‫‏‫‏‫‏‫‏‫‏‫‏‫مُلاحظَة‬‬‬‬‬

غَالبًا مَا يُستخدم Power Automate لمزَامنة البيَانَات بين بيئَات Dataverse.

عند تَصميم عَمليَات التَّكَامل، ضَع فِي اعتِبارك اسْتخدَام تَعدد مُؤشرَات التَّرَابط لتقليل زَمن الانتقَال وإدَارة حُدود الخِدمة.

نمط السحب

استخدم نَمط السَّحب عند الحَاجة إلى البَيَانَات عِند الطَّلب، مِثل أَثنَاء سِينَاريوهَات زِيَادة البَيَانَات فِي الوَقت الحَقيقي. يَقوم هٰذا الأُسلوب بِاستردَاد البَيَانَات من الأَنظمة الخَارجية حَسب الحَاجة عند الوُصول إلى السِّجلات فِي Dataverse.

الكِيَانَات الافتِرَاضية مُنَاسبة تَمَامًا لسِينَاريوهَات السَّحب، حيث يَتطلب الوُصول فِي الوَقت الحَقيقي إلى البَيَانَات الخَارجية دون تَخزينهَا فِي Dataverse.

المفَاتيح البديلة

فِي Dataverse، يتم تحديد الصفوف بشكل فريد باستخدَام GUID. تَحتَاج الأَنظمة الخَارجية عَادةً إلى تَخزين أَو استِردَاد GUID هٰذا، والَّذي قد يَكون غير فَعّال.

تَسمح المَفاتيح البَديلة للأنظمة الخَارجية بِقرَاءة البَيَانَات أَو كِتَابتهَا دون الحَاجة إلى Dataverse GUID، مَا يتيحُ تكَاملاً أكثر كفاءةً. عَلى سَبيل المِثَال، إذا كَان نِظَام مُحَاسبة خَارجي يَستخدم رَقم حِسَاب أَبجديًا رَقمِيًا فَريدًا، فَيمكن تَعريف هٰذا الحَقل كَمفتَاح بَديل فِي Dataverse. وهٰذا يُتيح الوُصول المُباشر إلى السِّجلات باستخدَام مُعرف النِّظَام الخَارجي.

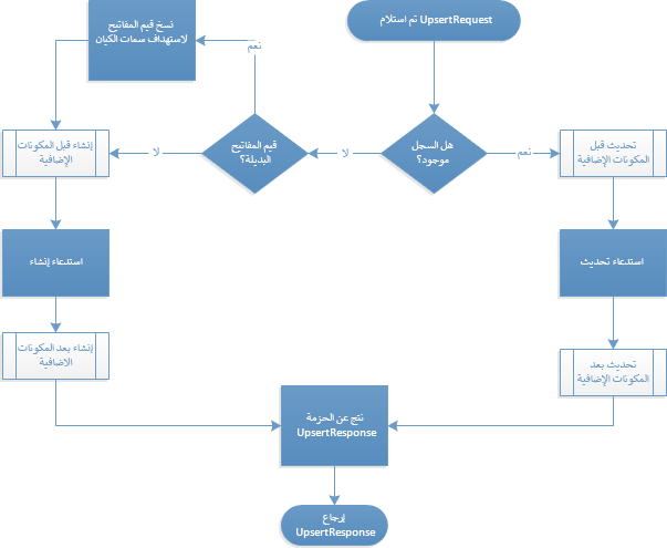
Upsert

استخدم رِسَالة Upsert لتبسيط مَنطق التَّكَامل عِندمَا يَكون من غير الواضح مَا إذا كَان الصَّف مَوجودًا بِالفعل أَم لا فِي Dataverse.

بدلاً مِن الاستِعلام أولاً ثمَّ الاختيَار بَين إنشَاء أو تَحدِيث، يمكنُك إرسَال رسَالة Upsert. عِند استِخدَامِه مَع مِفتَاحٍ بَديلٍ، سيحددُ Dataverse تلقَائيُا مَا إذا كَان سيتمُ إنشَاء صفٍ جديدٍ أو تحديث صفٍ موجودٍ.

رسم تخطيطي يوضح استخدَام منطق upsert.

واجهَات API المخصصة

تَسمح لك واجهَات API المُخصصة بِتحديد العَمليَات المُجمعة وعَرضهَا للأنظمة الخَارجية للاستِهلاك كَواجهة واحِدة قَابلة للاستدعَاء.

إنشَاء سِجل API مُخصّص فِي Dataverse لتَعريفِ البِنية. يُمكن أَن تَكون واجهة بَرمجة التَّطبيقَات المُخصصة دَالّة (لعَمليَات القِرَاءة) أَو إجرَاءً (لعَمليَات الكِتَابة). يمكنُ استِخدَام المُكوِّنَات الإضَافيَّة لتَنفِيذ مَنطِق API.

لقطة شَاشة لسجل API مخصصة.

‏‫‏‫‏‫‏‫‏‫‏‫‏‫‏‫مُلاحظَة‬‬‬‬‬

لمزيد من المعلومَات، رَاجع إنشَاء واجهَات API المخصصة واستخدَامهَا.

دَوال Azure

تَسمح دَوال Azure للمُطورين بِتنفيذ مَنطق مُخصص مُعقّد يُمكن إعَادة اسْتخدَامه عَبر الأَنظمة. يُمكن تَشغيلهَا عَبر إصدَارَات الوِيب، وتَغليفهَا فِي مُوصلات مُخصصة، والوُصول إليهَا من تَطبيقَات أَو خَدمَات أُخرى.

استَخدم دَوال Azure لدَفع البيَانَات أو سَحبهَا فِي Dataverse، أو لإنشَاء وَاجهَات API بمَنطقٍ مخصصٍ من جَانب الخَادم. يمكنُ الكَشفُ عَن واجهَات API هذه بأمَانٍ مِن خلال إدَارة واجهة برمجة تطبيقَات Microsoft Azure.