Бележка
Достъпът до тази страница изисква удостоверяване. Можете да опитате да влезете или да промените директориите.
Достъпът до тази страница изисква удостоверяване. Можете да опитате да промените директориите.
The following diagrams depict the relationships between the semantic objects within a report model, and the relationships between semantic objects and data source view (DSV) objects within a report model.
Report Model Component Files
The following diagram depicts the relationship between the different component files that comprise a report model.
.gif)
Report Model Semantic Objects
The following diagram depicts the relationship between the semantic objects within a report model.
.gif)
Semantic Objects and DSV Objects
The following diagram depicts the bindings between the semantic objects and the DSV objects within a report model.
.gif)
Report Model Expression Objects
The following diagram depicts the relationship between the expression objects within a report model.
.gif)
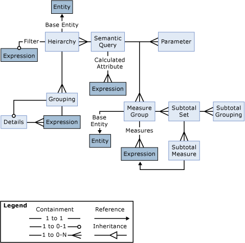
Report Model Query Objects
The following diagram depicts the relationship between the query objects within a report model.
.gif)
See Also
Concepts
Working with Model Designer
Model Designer Object Properties
Model Designer Query Properties