Anmerkung
Der Zugriff auf diese Seite erfordert eine Genehmigung. Du kannst versuchen, dich anzumelden oder die Verzeichnisse zu wechseln.
Der Zugriff auf diese Seite erfordert eine Genehmigung. Du kannst versuchen , die Verzeichnisse zu wechseln.
Wichtig
Die Modern Print-Plattform ist die von Windows bevorzugte Methode zur Kommunikation mit Druckern. Wir empfehlen die Verwendung des Microsoft IPP-Treibers für die Posteingangsklasse zusammen mit Print Support Apps (PSA), um das Druckverhalten in Windows 10 und 11 für die Entwicklung von Druckergeräten anzupassen.
Weitere Informationen finden Sie im Designhandbuch zur Print Support App v1 und v2.
Das v4-Druckertreibermodell ist eine Verfeinerung des bestehenden v3-Druckertreibermodells. Das Design verbessert die Treiberentwicklung, reduziert die IT-Verwaltungskosten und unterstützt neue Szenarien. Das v4-Druckertreibermodell unterstützt weiterhin viele bekannte Technologien wie XPSDrv, GPD, PPD, Autoconfiguration und Bidi. Das v4-Druckertreibermodell unterstützt auch mehrere neue Erweiterungsmöglichkeiten.
Das v4-Drucktreibermodell ist für mehrere neue Szenarien optimiert:
Windows 8-Szenarien
Apps für die universelle Windows-Plattform (UWP) stellen neue Designüberlegungen hinsichtlich Benutzeroberflächenverhalten und Sicherheitskontext dar. Es wurde ein Druckertreibermodell benötigt, das eine tief integrierte Unterstützung für diese neue Umgebung bieten würde. Das v4-Druckertreibermodell ist die einzige Möglichkeit für Hersteller von Druckern, benutzerdefinierte Druckeinstellungen oder Druckerbenachrichtigungen in UWP-Apps bereitzustellen.
Druckerfreigabe
Die gemeinsame Nutzung von Druckern ist ein wichtiges Element für Windows-Server. Das v4-Druckertreibermodell erleichtert die Freigabe und macht sie effizienter, da es nicht erforderlich ist, die Treiber über Prozessorarchitekturen hinweg zu verwalten.
Einfache Entwicklung von Treibern
Der v4-Treiber unterstützt die bestehenden Entwicklungsbemühungen aus dem Druckertreibermodell der Version 3 und der XPSDrv-Architektur. Der v4-Treiber ist einfacher zu entwickeln und zu testen.
Hinweis
Um einige der Konzepte in diesem Abschnitt besser erklären zu können, wird ein fiktives Unternehmen namens Fabrikam verwendet.
Hochrangige Architektur
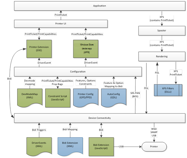
Das folgende Diagramm zeigt die komplexe Architektur eines v4-Druckertreibers. Mit Ausnahme der Renderingfilter und Benutzeroberflächenanwendungen implementiert Microsoft alle anderen funktionsbasierten Blöcke im Diagramm.
V4-Druckertreiber verlassen sich in hohem Maße auf Datendateien und JavaScript für die Erweiterbarkeit. Die blauen Felder stellen vorhandene Dateien dar, die im v3-Treibermodell verwendet wurden. Die grünen Kästchen stellen neue Stellen dar, die zum Anschließen verwendet werden sollen.
In diesem Abschnitt
| Artikel | Beschreibung |
|---|---|
| Rendern des V4-Druckertreibers | Enthält Informationen über das Rendern des v4-Druckertreibers. |
| Konfiguration des V4-Druckertreibers | Enthält Informationen zur Konfiguration des v4-Druckertreibers. |
| Einrichtung des V4-Druckertreibers | Enthält Informationen zur Einrichtung des v4-Druckertreibers. |
| Benutzeroberflächen des V4-Druckertreibers | Enthält Informationen über die Benutzeroberflächen der v4-Druckertreiber. |
| V4-Druckertreiber-Konnektivität | Enthält Informationen über die Konnektivität des v4-Druckertreibers. |
| Erstellen eines v4-Druckertreibers | Enthält Informationen darüber, wie Sie einen v4-Druckertreiber in Visual Studio erstellen. |