Teilen über


Agenten

In diesem Artikel werden die Kernkonzepte hinter Agenten vorgestellt, warum sie wichtig sind und wie sie in Workflows passen, um Ihnen den Einstieg in die Entwicklung von Agenten in .NET zu ermöglichen.

Was sind Agents?

Agents sind Systeme, die Ziele erreichen.

Komponenten eines Agents

Agenten werden fähiger, wenn sie mit den folgenden Komponenten ausgestattet sind:

  • Begründung und Entscheidungsfindung: Unterstützt von LLMs, Suchalgorithmen oder Planung und Entscheidungsfindungssystemen.
  • Toolverwendung: Zugriff auf MCP-Server (Model Context Protocol), Codeausführung und externe APIs.
  • Kontextbewusstsein: Durch Chatverlauf, Threads, Vektorspeicher, Unternehmensdaten oder Wissensdiagramme informiert.

Diese Funktionen ermöglichen Es Agents, autonomer, adaptiver und intelligenter zu arbeiten.

Was sind Workflows?

Da die Ziele komplexer werden, müssen sie in verwaltbare Schritte unterteilt werden. Hier kommen Workflows ins Unternehmen.

Workflows definieren die Abfolge von Schritten, die erforderlich sind, um ein Ziel zu erreichen.

Stellen Sie sich vor, Sie starten ein neues Feature auf Ihrer Unternehmenswebsite. Wenn es sich um ein einfaches Update handelt, können Sie in wenigen Stunden von der Idee zur Produktion wechseln. Für komplexere Initiativen kann der Prozess jedoch Folgendes umfassen:

  • Anforderungserfassung
  • Design und Architektur
  • Implementation
  • Testen
  • Einsatz

Einige wichtige Bemerkungen:

  • Jeder Schritt kann Teilvorgänge enthalten.
  • Verschiedene Spezialisten können verschiedene Phasen besitzen.
  • Der Fortschritt ist nicht immer linear. Fehler, die beim Testen gefunden wurden, führen möglicherweise dazu, dass Sie zurück zur Implementierung gehen müssen.
  • Erfolg hängt von Planung, Orchestrierung und Kommunikation in allen Beteiligten ab.

Agents + Workflows = von Agenten gesteuerte Workflows

Workflows erfordern keine Agenten, aber Agenten können sie unterstützen.

Wenn Agents mit Gründen, Tools und Kontext ausgestattet sind, können sie Workflows optimieren.

Dies ist die Grundlage von Multi-Agent-Systemen, bei denen Agenten innerhalb von Workflows zusammenarbeiten, um komplexe Ziele zu erreichen.

Workflow-Orchestrierung

Agentische Workflows können auf vielfältige Weise orchestriert werden. Es folgen einige der am häufigsten verwendeten:

Sequenziell

Agents verarbeiten Aufgaben nacheinander und übergeben die Ergebnisse vorwärts.

Sequenzielle Agent-Orchestrierung: Aufgabeneingabe → Agent A → Agent B → Agent C → Endgültige Ausgabe

Concurrent

Agents arbeiten parallel, wobei jeweils unterschiedliche Aspekte des Vorgangs behandelt werden.

Parallele Agenten-Orchestrierung: aufgabeneingabe → Agenten A, B, C → Aggregierte Ergebnisse → Endausgabe

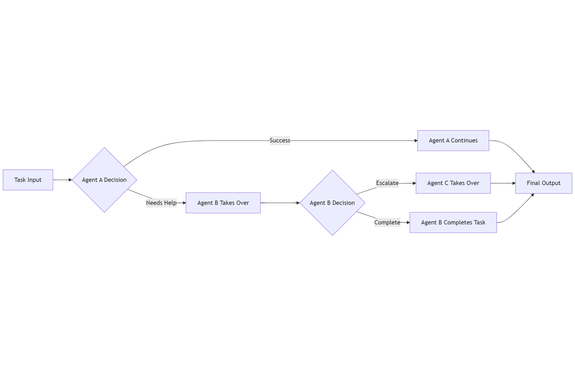
Handoff

Die Verantwortung wechselt von einem Agenten zu einem anderen basierend auf Bedingungen oder Ergebnissen.

Handoff-Orchestrierung: Aufgabeneingabe → Agent A Entscheidung → Agent B oder Agent A → Agent B Entscheidung → Agent C oder Agent B → Endergebnis

Gruppen-Chat

Agenten arbeiten in einem gemeinsamen Gespräch zusammen und tauschen Erkenntnisse in Echtzeit aus.

Gruppenchat-Orchestrierung: Benutzer und Agents A, B, C arbeiten über GroupChat zusammen, um die endgültige Ausgabe zu erzeugen.

Magnetisch

Ein Lead-Agent leitet andere Agenten weiter.

Wie kann ich mit der Erstellung von Agents in .NET beginnen?

Die Bausteine in Microsoft.Extensions.AI und Microsoft.Extensions.VectorData liefern die Grundlagen für Agenten, indem modulare Komponenten für KI-Modelle, Werkzeuge und Daten bereitgestellt werden.

Diese Komponenten dienen als Grundlage für Microsoft Agent Framework. Weitere Informationen finden Sie unter Microsoft Agent Framework.