Anmerkung
Der Zugriff auf diese Seite erfordert eine Genehmigung. Du kannst versuchen, dich anzumelden oder die Verzeichnisse zu wechseln.
Der Zugriff auf diese Seite erfordert eine Genehmigung. Du kannst versuchen , die Verzeichnisse zu wechseln.
Microsoft Graph ist eine Technologieplattform, mit der Organisationen ihre Geschäftssysteme mit Microsoft 365 SaaS-Daten und -Diensten verbinden können. Microsoft Graph umfasst alle Optionen, die auf modernen Cloudintegrationsplattformen verfügbar sind, einschließlich interaktiver APIs, Funktionen für eingehenden und ausgehenden Daten sowie ereignisbasierte Integration, und umfasst die folgenden Integrationsoptionen:
- Transaktionsbasierte RESTful-HTTP-APIs: Stellen Steuerungs- und Datenebenenschnittstellen für verschiedene Microsoft 365 SaaS-Angebote bereit. Diese APIs unterstützen synchrone Kommunikation und sind von Natur aus differenziert.
- Erweiterte RESTful-HTTP-APIs: Eine Unterklasse von RESTful-HTTP-APIs, die zusätzliche Funktionen für eine effektive Datenextraktion bereitstellen. Die erweiterten APIs bestehen aus Microsoft Teams-APIs, mit denen spezialisierte Vorgänge große Datenmengen abrufen können, und Microsoft SharePoint- und Exchange Online-APIs, die Drosselungsgrenzwerte für kostenpflichtige Apps erhöhen.
- Microsoft Graph Data Connect: Ein Mechanismus für den Massenexport von Daten, der einem ETL-Muster (Extrahieren, Transformieren & Laden) folgt, mit einer Datensammlungsphase, die Daten vor der Massenübertragung in den vom Kunden bereitgestellten Speicher stuft und Daten mit hoher Latenz bereitstellt.
- Ereignisgesteuerte Integrations-APIs: Ermöglicht Clientanwendungen das Empfangen von Benachrichtigungen über Änderungen oder vollständige Objektdaten nach einem Ereignis im Microsoft 365-Ökosystem. Dieser Pushmechanismus wird von Webhooks unterstützt und garantiert keine Nachrichtenübermittlung oder Nachrichtenreihenfolge.
- Integrations-APIs für Ereignisstreaming: Ermöglicht Es Clientanwendungen, auf Aktivitäten in Microsoft 365 in ihrem eigenen Tempo zu reagieren, und garantiert die Persistenz unveränderlicher Ereignisdaten. Microsoft Graph-Änderungsbenachrichtigungen mit Azure Event Hubs diesen Pullmechanismus unterstützen.
- Microsoft 365 Copilot-Connectors (früher Microsoft Graph-Connectors): Ermöglicht die Erfassung großer Mengen von Kundendaten im Microsoft 365-Speicher, wodurch Microsoft 365 Copilot, die Augmentation-Schleife und suchbasierte Microsoft 365-Umgebungen erweitert werden. Diese Connectors sind über produktspezifische Connectors verfügbar, z. B. Copilot-Connector für ServiceNow oder REST-APIs für generische Inhalte.
Die folgende Abbildung zeigt die Microsoft Graph-Integrationsmuster, die zugehörigen architektonischen Merkmale und die Typen von Lösungen, deren Zuordnung sie zugeordnet sind.
Die breite Palette von Integrationsoptionen kann es schwierig machen, die beste Option für Ihre Anforderungen auszuwählen. Es wird empfohlen, mit einem Geschäftsszenario zu beginnen und Ihre funktionalen und nicht funktionalen Anforderungen zu identifizieren. Anschließend können Sie eine Integrationsoption basierend auf diesen Anforderungen auswählen.
Basierend auf vielen bekannten Szenarien im Microsoft Graph-Ökosystem wirken sich die folgenden Architekturanforderungen auf die Auswahl der Integrationsoptionen aus:
- Integrationstyp: Anwendungsintegrationen umfassen Clientanwendungen, die sowohl von den Daten als auch von der Funktionalität der Microsoft 365-Dienste abhängen. Beispielsweise greift die sendMail-API auf Benutzerdaten zu und sendet auch eine E-Mail. Datenintegrationen umfassen Anwendungen, die Microsoft Graph-Daten erzeugen oder nutzen, aber nicht auf Microsoft 365-Dienste angewiesen sind. Alle Microsoft Graph-Integrationsoptionen unterstützen Datenintegrationsszenarien.
- Richtung des Datenflusses: Ausgehender Datenfluss ist der Zeitpunkt, an dem Kundendaten die Microsoft Graph-Compliancegrenzen verlassen, und der eingehende Datenfluss ist der Zeitpunkt, an dem Kundendaten in Microsoft Graph gelangen.
- Datenvolumen: Die Menge der Kundendaten, die in einem kritischen Zeitraum verarbeitet wurden, z. B. an einem Arbeitstag.
- Datenlatenz: Der Zeitunterschied zwischen dem Zeitpunkt der Erstellung und dem Extrahieren der Daten.
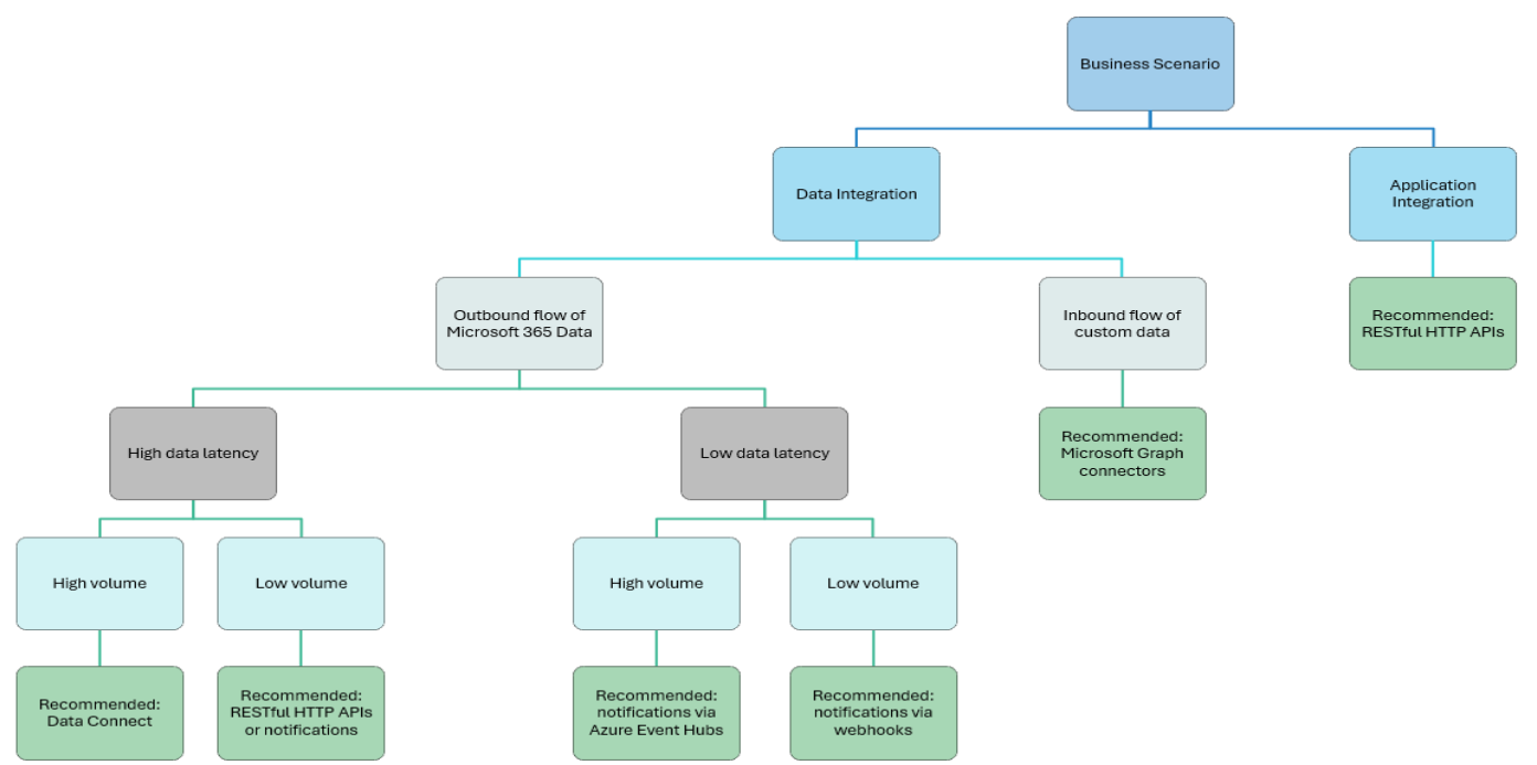
Verwenden Sie die folgende Entscheidungsstruktur, um eine Integrationsoption basierend auf Ihren Architekturanforderungen auszuwählen.
- Anwendungsintegrationsanforderungen: Verwenden Sie Microsoft Graph-APIs.
- Datenintegrationsszenarien:
- Ausgehender Datenfluss von Microsoft 365:
- Für hohe Datenlatenz und ein hohes Datenvolumen: Verwenden Sie Data Connect.
- Für hohe Datenlatenz und geringes Datenvolumen: Verwenden Von Microsoft Graph-APIs oder -Benachrichtigungen
- Für geringe Datenlatenz und ein hohes Datenvolumen: Verwenden Sie Microsoft Graph-Benachrichtigungen über Event Hub.
- Für geringe Datenlatenz und geringes Datenvolumen: Verwenden Sie Microsoft Graph-Benachrichtigungen über Webhooks.
- Eingehender Datenfluss: Verwenden Sie Microsoft 365 Copilot Connectors (früher Microsoft Graph-Connectors).
- Ausgehender Datenfluss von Microsoft 365:
Viele Geschäftsszenarien erfordern mehrere Integrationsbausteine, um eine Lösung zu implementieren. Szenarien zur Verhinderung von Datenverlusten (Data Loss Prevention, DLP) benötigen beispielsweise Microsoft Graph Data Connect für die anfängliche Datensammlung und die Analyse bösartiger Verhaltensmuster sowie nachfolgende Ereignisstreamingintegration für die Datenerfassung und -verarbeitung nahezu in Echtzeit, um einen potenziellen Sicherheitsvorfall zu erkennen. Wählen Sie Ihre Integrationsoptionen basierend auf Ihren Einschränkungen und Anforderungen wie Komplexität, Kosten und Time-to-Market aus, um Ihren Weg zum Wert bestmöglich zu beschleunigen.
Ausführlichere Informationen zu den einzelnen Integrationsoptionen finden Sie in den folgenden Themen:
- Analysieren von Microsoft Graph-Daten in Ihrem Datenspeicher
- Erstellen interaktiver Apps
- Erstellen interaktiver Microsoft Graph-Apps mit Echtzeitfeed
- Abrufen von Echtzeitupdates für Datenänderungen mithilfe von Microsoft Graph
- Abrufen von Ereignissen mit Ihrer Geschwindigkeit mithilfe von Microsoft Graph
- Verwenden von Microsoft Graph zum Erweitern von Microsoft Search mit benutzerdefinierten Daten