Teilen über


Bluetooth-Treiberstapel

Der Bluetooth-Treiberstapel umfasst den Kernteil der Unterstützung von Microsoft für das Bluetooth-Protokoll. Mit diesem Protokoll-Stack können Bluetooth-fähige Geräte einander finden und Verbindungen herstellen. Über diese Verbindungen hinweg können die Geräte Daten austauschen und über verschiedene Anwendungen miteinander interagieren.

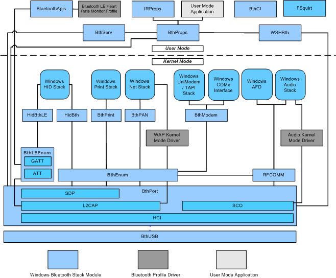
Die folgende Abbildung zeigt die Module im Bluetooth-Treiberstapel sowie mögliche benutzerdefinierte Benutzermodus- und Kernelmodustreiber, die nicht in Windows Vista und höher enthalten sind. Die benutzerdefinierten Treiber werden als Profiltreiber bezeichnet.

Diagramm mit der Architektur des Bluetooth-Treiberstapels.

Das Architekturimage enthält die folgenden Komponenten und Beispiele:

  • Benutzermodus

    • Benutzermodusanwendung: Eine Benutzermodusanwendung greift über veröffentlichte APIs auf den Bluetooth-Treiberstapel zu. Weitere Informationen finden Sie in der Windows SDK-Dokumentation zu Bluetooth .

      Benutzermodusanwendungen sollten eine Verknüpfung mit BthProps.lib anstelle von IrProps.lib herstellen, um APIs wie BluetoothSetLocalServiceInfo zu verwenden.

  • Beispiele für Profiltreiber

    • WAP-Kernelmodustreiber: Die WAP-Komponente (Wireless Application Protocol) ist ein Beispiel für einen Profiltreiber, der zwischen dem Windows-Netzwerkstapel und BthPort kommuniziert. Er greift auf die L2CAP-Schnittstelle zu und greift optional auf die SDP-Schnittstelle (Service Discovery Protocol) zu, die in L2CAP enthalten ist. Weitere mögliche Profile sind das "Advanced Audio Distribution" Profil (A2DP), das "A/V Remote Control" Profil (AVRCP), das "Generic A/V Distribution" Profil (GAVDP) und das "Common ISDN Access" Profil (CIP).

    • Audio Kernelmodustreiber: Ein Beispiel für einen Profiltreiber, der zwischen dem Windows-Audiostapel und BthPort kommuniziert, der auf die SCO-Schnittstellen zugreift, die im BthPort enthalten sind. Mögliche Profile sind das Hands-Free-Profil (HFP), das Headset-Profil (HSP), das Schnurlos-Telefonie-Profil (CTP) und das Interkom-Profil (ICP). Dieser Profiltreiber ist ab Windows 8 enthalten.

    • Bluetooth LE Heart Rate Monitor Profile: Ein Beispiel für einen Bluetooth-LE-Profil-Treiber, der mit der Bluetooth Low Energy (LE)-API kommuniziert.

  • Komponenten des Bluetooth-Treiberstapels

    • IrProps: Eine Komponente, die für die Abwärtskompatibilität mit Profiltreibern verwendet wird, die für die erste Version des Bluetooth-Treiberstapels erstellt wurden. IrProps wird nur aus Gründen der Abwärtskompatibilität bereitgestellt. Verwenden Sie für die neue Entwicklung die BthProps-Komponente .

    • BthProps: Eine Komponente, die die Implementierung der Bluetooth-Benutzeroberfläche zusammen mit der Implementierung der Bluetooth-APIs enthält, auf die Benutzermodusanwendungen zugreifen. Diese Komponente sendet Anfragen über Remoteprozeduraufrufe (RPC) an BthServ. Darüber hinaus führt BthProps den Austausch von Pins mit BthPort über private IOCTLs durch. BthProps wird auf jedem System mit einem Bluetooth-fähigen Radio ausgeführt.

    • BthServ: Ein Dienst, der für das Zwischenspeichern und Weiterleiten von Anfragedaten an Bthport verantwortlich ist.

    • BthCi: Der Bluetooth-Klasseninstaller.

    • WshBth: Die Bluetooth Windows-Sockethilfskomponente. WshBth wird von der Windows-Sockets-Ebene aufgerufen, um Socketvorgänge auszuführen. WshBth ruft in erster Linie RFCOMM über das Transport Driver Interface (TDI) auf. WshBth ruft auch in BthServ an, um Remotegeräteanfragen durchzuführen, und in BthPort, um lokale Funkanfragen durchzuführen.

    • FSquirt: Eine nonextensible Object Exchange (OBEX)-Komponente, mit der Benutzer Dateien über eine offene Bluetooth-Verbindung senden und empfangen können. OBEX kommuniziert über RFCOMM mit Remotegeräten, die die WshBth-Komponente verwenden.

    • BthPrint: Eine Komponente, die das Hardcopy Cable Replacement Profile (HCRP) implementiert. Mit dieser Komponente kann das Drucksystem Daten an Bluetooth-fähige Drucker senden und empfangen. BthPrint kommuniziert mit der SDP-Schnittstelle in BthPort, um Remotedrucker und die L2CAP-Schnittstelle in BthPort zum Senden und Empfangen von Daten abzufragen.

    • HidBth: Die Komponente, die das HID-Profil (Human Interface Device) implementiert. HidBth kommuniziert auch mit den L2CAP- und SDP-Schnittstellen in BthPort. HidBth verbindet sich auf ähnliche Weise mit dem HID-Stapel wie das USB-HID-Modul.

    • BthPan: Die Komponente, die das Pan-Profil (Personal Area Network) implementiert, das TCP-Verbindungen über eine offene Bluetooth-Verbindung bereitstellt. In Windows Vista und Windows XP unterstützt BthPan nur ausgehende Verbindungen. BthPan ist auch ein Client der BthPort-Komponente und verwendet sowohl die L2CAP- als auch die SDP-Schnittstellen.

    • RFCOMM: Die Komponente, die das serielle Bluetooth-Kabelemulationsprotokoll implementiert. RFCOMM verwendet auch die L2CAP- und SDP-Schnittstellen in BthPort. Der obere Rand von RFCOMM macht die TDI-Schnittstelle verfügbar, wodurch diese Komponente als Netzwerktransport angezeigt werden kann. Dieser Ansatz besteht darin, wie WshBth eine Verbindung mit Bluetooth herstellt, um Daten von Benutzermodus-APIs zu senden und zu empfangen.

      Benutzermodusanwendungen können auf RFCOMM zugreifen, indem Sie die Winsock-Schnittstellen verwenden, die im Windows SDK beschrieben sind.

    • BthModem: Die Komponente, die virtuelle COM-Ports und DFÜ-Netzwerke (DUN) implementiert. BthModem leitet alle E/A- und Steuerungsvorgänge über eine TDI-Schnittstelle an RFCOMM weiter. Der obere Rand von BthModem kommuniziert mit der Serial.sys Datei, um das Aussehen eines drahtlosen COM-Ports zu verleihen.

    • BthEnum: Der Bluetooth-Bustreiber. BthEnum kommuniziert mit dem Plug and Play(PnP)-Manager, um Geräteobjekte zu erstellen und zu zerstören, die zum Aktivieren von Bluetooth-Diensten verwendet werden. BthEnum erstellt einen PDO für jeden Dienst, den ein verbundenes Remotegerät unterstützt. Wenn ein Benutzer beispielsweise eine Bluetooth-fähige Maus verbindet, erkennt Windows, dass die Maus den Bluetooth HID-Dienst unterstützt. Windows erstellt einen PDO für den HID-Dienst, der bewirkt, dass der PnP-Manager HidBth lädt.

      Hinweis

      BthEnum erstellt keine PDOs für Dienste, die im Registrierungsschlüssel "Nicht unterstützteServices" angezeigt werden, wie in der INF-Datei "Bth.inf " angegeben.

    • BthLEEnum: Der Le-Bustreiber (Bluetooth Low Energy). BthLEEnum implementiert das ATT-Protokoll und das GATT-Profil. Dieser Treiber ist auch für die Erstellung von PDOs verantwortlich, um die Remotegeräte und ihre primären Dienste darzustellen.

    • BthPort: Ein Minidriver, der vom BthUsb-Miniport geladen wurde. BthPort bietet vier Komponenten:

      • Die HCI-Komponente kommuniziert über die in der Bluetooth-Spezifikation definierte Host Controller Interface (HCI) mit dem lokalen Bluetooth-fähigen Funkgerät. Da alle Bluetooth-fähigen Funkgeräte die HCI-Spezifikation implementieren, kann BthPort unabhängig vom Hersteller oder Modell mit jedem Bluetooth-fähigen Radio kommunizieren.

      • Die SCO-Komponente implementiert das Synchrone Connection-Oriented (SCO)-Protokoll. Dieses Protokoll unterstützt das Erstellen von Punkt-zu-Punkt-Verbindungen mit einem Remotegerät. SCO-Clients kommunizieren mit der SCO-Schnittstelle, indem Sie Bluetooth-Anforderungsblöcke (BRBs) erstellen und senden .

      • L2CAP implementiert das Logische Verknüpfungssteuerelement und das Anpassungsprotokoll von Bluetooth. Dieses Protokoll unterstützt das Erstellen eines verlustfreien Kanals zu einem Remotegerät. L2CAP-Clients kommunizieren mit der L2CAP-Schnittstelle, indem BRBs erstellt und gesendet werden.

      • SDP implementiert das Bluetooth Service Discovery Protocol.

    • BthUsb.sys: Der Miniport, der die Busschnittstelle von BthPort abstrahiert.