Anmerkung
Der Zugriff auf diese Seite erfordert eine Genehmigung. Du kannst versuchen, dich anzumelden oder die Verzeichnisse zu wechseln.
Der Zugriff auf diese Seite erfordert eine Genehmigung. Du kannst versuchen , die Verzeichnisse zu wechseln.
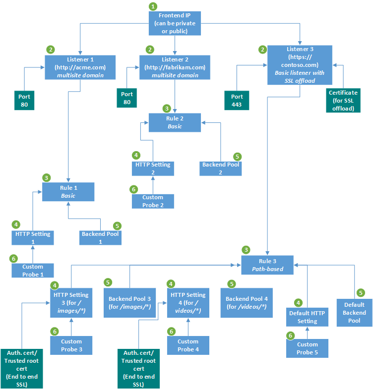
Azure Application Gateway besteht aus mehreren Komponenten, die Sie auf verschiedene Weise für verschiedene Szenarien konfigurieren können. In diesem Artikel wird das Konfigurieren der einzelnen Komponenten veranschaulicht.
Dieses Bild zeigt eine Anwendung mit drei Listenern. Die ersten zwei sind Listener für mehrere Standorte für http://acme.com/* bzw. http://fabrikam.com/*. Beide lauschen auf Port 80. Bei dem dritten handelt es sich um einen Basislistener, der über End-to-End-TLS-Beendigung (Transport Layer Security) verfügt, die zuvor als SSL-Beendigung (Secure Sockets Layer) bekannt war.
Infrastruktur
Die Anwendungsgateway-Infrastruktur umfasst das virtuelle Netzwerk, Subnetze, Netzwerksicherheitsgruppen und benutzerdefinierte Routen.
Weitere Informationen finden Sie unter Konfiguration der Application Gateway-Infrastruktur.
Frontend IP address (Front-End-IP-Adresse)
Sie können das Application Gateway mit einer öffentlichen IP-Adresse, mit einer privaten IP-Adresse oder mit beidem konfigurieren. Eine öffentliche IP ist erforderlich, wenn Sie ein Back-End hosten, auf das Clients über das Internet über eine mit dem Internet zugängliche virtuelle IP (VIP) zugreifen müssen.
Weitere Informationen finden Sie unter Konfiguration der IP-Adresse des Application Gateway-Front-Ends.
Listener
Ein Listener ist eine logische Entität, die mithilfe von Port, Protokoll, Host und IP-Adresse auf eingehende Verbindungsanforderungen prüft. Wenn Sie den Listener konfigurieren, müssen Sie Werte für diese Entitäten eingeben, die den entsprechenden Werten in der eingehenden Anforderung auf dem Gateway entsprechen.
Weitere Informationen finden Sie unter Konfiguration des Application Gateway-Listeners.
Anforderungsroutingregeln
Wenn Sie ein Application Gateway mithilfe des Azure-Portals erstellen, erstellen Sie eine Standardregel (rule1). Mit dieser Regel wird der Standardlistener (appGatewayHttpListener) an den Standard-Back-End-Pool (appGatewayBackendPool) und die Back-End-HTTP-Standardeinstellungen ( appGatewayBackendHttpSettings) gebunden. Nachdem Sie das Gateway erstellt haben, können Sie die Einstellungen der Standardregel bearbeiten oder neue Regeln erstellen.
Weitere Informationen finden Sie unter Routingregeln für Application Gateway-Anforderungen.
Back-End-Einstellungen
Das Anwendungsgateway leitet Datenverkehr mithilfe der Konfiguration, die Sie hier festlegen, an die Back-End-Server weiter. Nachdem Sie eine Back-End-Einstellung erstellt haben, müssen Sie sie einer oder mehreren Anforderungsroutingregeln zuordnen.
Weitere Informationen finden Sie in der Konfiguration der Anwendungsgateway-Back-End-Einstellungen.
Back-End-Pool
Sie können vier Typen von Back-End-Elementen festlegen, auf die ein Back-End-Pool verweisen kann: eine bestimmte VM, eine VM-Skalierungsgruppe, eine IP-Adresse/einen FQDN oder einen App Service.
Nachdem Sie einen Back-End-Pool erstellt haben, müssen Sie ihn einer oder mehreren Routingregeln für Anforderungen zuordnen. Ferner müssen Sie Integritätstests für jeden Back-End-Pool in Ihrem Anwendungsgateway konfigurieren. Wenn eine Bedingung einer Anforderungsroutingregel erfüllt ist, leitet das Anwendungsgateway den Datenverkehr an die fehlerfreien Server (die durch die Integritätstests bestimmt werden) im entsprechenden Back-End-Pool weiter.
Integritätstests
Ein Anwendungsgateway überwacht standardmäßig den Status aller Ressourcen im Back-End. Sie sollten aber unbedingt für jede Back-End-HTTP-Einstellung einen benutzerdefinierten Test erstellen, um größere Kontrolle über die Überwachung der Integrität zu erhalten. Informationen zum Konfigurieren eines benutzerdefinierten Tests finden Sie unter Einstellungen für die benutzerdefinierte Integritätsüberprüfung.
Hinweis
Nachdem Sie einen benutzerdefinierten Integritätstest erstellt haben, müssen Sie ihn einer Back-End-HTTP-Einstellung zuordnen. Ein benutzerdefinierter Prüfpunkt überwacht nicht den Status des Back-End-Pools, es sei denn, die entsprechende HTTP-Einstellung ist einem Listener mit einer Regel explizit zugeordnet.
Nächste Schritte
Nachdem Sie sich nun über Application Gateway-Komponenten informiert haben, können Sie folgende Aktionen ausführen: