Teilen über


Informationen zur Wiederherstellung virtueller Azure-Computer

In diesem Artikel wird beschrieben, wie virtuelle Azure-Computer (VMs) mit dem Dienst Azure Backup wiederhergestellt werden. Es gibt viele Wiederherstellungsoptionen. Lassen Sie uns die verschiedenen Szenarien besprechen, die sie unterstützen.

Wichtige Konzepte für azure VM Restore

Um den Wiederherstellungsvorgang der Azure-VM zu verstehen, lesen Sie die folgenden wichtigsten Konzepte:

  • Wiederherstellungspunkt: Bei einem Wiederherstellungspunkt handelt es sich um eine Kopie der ursprünglichen Daten, die gesichert wurden.

  • Ebene (Momentaufnahme im Vergleich zum Tresor): Die Sicherung des virtuellen Azure-Computers erfolgt in zwei Phasen:

    • In Phase 1 wird die erstellte Momentaufnahme zusammen mit dem Datenträger gespeichert. Dieser Prozess wird als Momentaufnahmeebene bezeichnet. Wiederherstellungen auf Momentaufnahmenebene erfolgen schneller (als die Wiederherstellung aus dem Tresor), da die Wartezeit für das Kopieren von Momentaufnahmen in den Tresor entfällt, bevor die Wiederherstellung ausgelöst wird. Daher wird die Wiederherstellung über die Momentaufnahmenebene auch als sofortige Wiederherstellung bezeichnet.
    • In Phase 2 wird die Momentaufnahme übertragen und in dem vom Dienst Azure Backup verwalteten Tresor gespeichert. Dieser Prozess wird als Tresorebene bezeichnet.
  • Wiederherstellung am ursprünglichen Speicherort (Original Location Recovery, OLR): Eine Wiederherstellung, die vom Wiederherstellungspunkt zur Azure-Quell-VM, deren Sicherungen erstellt wurden, durchgeführt und durch den im Wiederherstellungspunkt gespeicherten Zustand ersetzt wird. Dieser Vorgang ersetzt den Betriebssystemdatenträger und die Datenträger der Quell-VM.

  • Wiederherstellung am alternativen Speicherort (Alternate-Location Recovery, ALR): Eine Wiederherstellung, die vom Wiederherstellungspunkt zu einem anderen Server als dem ursprünglichen Server erfolgt, auf dem die Sicherungen erstellt wurden.

  • Wiederherstellung auf Elementebene (Item Level Restore, ILR): Hierbei werden einzelne Dateien oder Ordner innerhalb der VM mithilfe des Wiederherstellungspunkts wiederhergestellt.

  • Verfügbarkeit (Replikationstypen): Azure Backup bietet drei Replikationstypen, um die Hochverfügbarkeit Ihres Speichers bzw. Ihrer Daten sicherzustellen:

    • Lokal redundanter Speicher (Locally Redundant Storage, LRS) repliziert Ihre Daten dreimal in einer Speicherskalierungseinheit in einem Datencenter. (Es werden also drei Kopien Ihrer Daten erstellt.) Alle Kopien der Daten befinden sich in derselben Region. LRS ist eine kostengünstige Möglichkeit, um Daten vor lokalen Hardwarefehlern zu schützen.
    • Geografisch redundanter Speicher (Geo-Redundant Storage, GRS) ist die standardmäßige und empfohlene Replikationsoption. GRS repliziert Ihre Daten in einer sekundären Region, die mehrere hundert Kilometer vom primären Speicherort der Quelldaten entfernt ist. GRS führt zu höheren Kosten als LRS, bietet aber eine höhere Dauerhaftigkeit Ihrer Daten (auch im Falle eines regionalen Ausfalls).
    • Zonenredundanter Speicher (ZRS) repliziert Ihre Daten in Verfügbarkeitszonen und gewährleistet dadurch Data Residency und Resilienz in derselben Region. Bei ZRS gibt es keine Downtime. Daher können Ihre kritischen Workloads, die Data Residency erfordern und bei denen keine Downtime auftreten darf, in ZRS gesichert werden.
  • Regionsübergreifende Wiederherstellung (Cross-Region Restore, CRR):Als eine der Wiederherstellungsoptionen können Sie Azure-VMs in einer sekundären Region wiederherstellen, bei der es sich um eine gekoppelte Azure-Region handelt. Sie können Ihre Daten in der sekundären Region jederzeit, während teilweiser oder vollständiger Ausfälle oder bei jeder anderen Auswahl wiederherstellen.

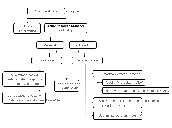
Wiederherstellen von Szenarien für Azure-VMs

Das Diagramm zeigt den Wiederherstellungsfluss für Azure-VMs.

In der folgenden Tabelle werden die verschiedenen Wiederherstellungsszenarien für Azure-VMs beschrieben, was in jedem Szenario geschieht und wann sie verwendet werden sollen:

Szenario Aufgaben Einsatzgebiete
Wiederherstellen zum Erstellen eines neuen virtuellen Computers Stellt den gesamten virtuellen Computer bei der ursprünglichen Standortwiederherstellung (OLR) oder bei der alternativen Standortwiederherstellung (ALR) wieder her (sofern die Quell-VM noch vorhanden ist)
  • Wenn die Quell-VM verloren gegangen oder beschädigt ist, können Sie die gesamte VM wiederherstellen.
  • Sie können eine Kopie der VM erstellen.
  • Sie können zu Überwachungs- oder Compliancezwecken eine Wiederherstellungsübung durchführen
  • Wenn die Lizenz für Marketplace Azure VM abgelaufen ist, kann die Option VM wiederherstellen nicht verwendet werden.
Wiederherstellen von Datenträgern der VM An die VM angefügte Datenträger wiederherstellen Alle Datenträger: Mit dieser Option wird die Vorlage erstellt und der Datenträger wiederhergestellt. Sie können diese Vorlage mit speziellen Konfigurationen (z. B. Verfügbarkeitsgruppen) bearbeiten, um Ihre Anforderungen zu erfüllen, und dann sowohl die Vorlage verwenden als auch den Datenträger wiederherstellen, um den virtuellen Computer neu zu erstellen.
Wiederherstellen bestimmter Dateien in der VM Auswählen eines Wiederherstellungspunkts, Durchsuchen des Systems, Auswählen von Dateien und Wiederherstellen unter dem gleichen (oder einem kompatiblen) Betriebssystem wie dem der gesicherten VM Wenn Sie wissen, welche spezifischen Dateien wiederhergestellt werden müssen, sollten Sie diese Option wählen, anstatt die gesamte VM wiederherzustellen.
Wiederherstellen einer verschlüsselten VM Im Portal die Datenträger wiederherstellen und dann mit PowerShell die VM erstellen
Regionsübergreifende Wiederherstellung Erstellen einer neuen VM oder Wiederherstellen von Datenträgern in einer sekundären Region (mit Azure gekoppelte Region)
  • Vollständiger Ausfall: Beim Feature der regionsübergreifenden Wiederherstellung gibt es keine Wartezeit für die Wiederherstellung von Daten in der sekundären Region. Sie können Wiederherstellungen in der sekundären Region einleiten, noch bevor Azure einen Ausfall bekannt gibt.
  • Partieller Ausfall: Downtimes können in bestimmten Speicherclustern auftreten, in denen Azure Backup Ihre gesicherten Daten speichert, oder sogar im Netzwerk, wobei Azure Backup und Speichercluster, die Ihren gesicherten Daten zugeordnet sind, miteinander verbunden werden. Bei der regionsübergreifenden Wiederherstellung können Sie eine Wiederherstellung in der sekundären Region durchführen, indem Sie ein Replikat der gesicherten Daten in der sekundären Region verwenden.
  • Kein Ausfall: Sie können mit den Daten in der sekundären Region zu Überprüfungs- oder Compliancezwecken Übungen für Geschäftskontinuität und Notfallwiederherstellung (Business Continuity Disaster Recovery, BCDR) durchführen. Dadurch können Sie für Übungen zur Sicherstellung von Geschäftskontinuität und Notfallwiederherstellung eine Wiederherstellung der gesicherten Daten in der sekundären Region durchführen, selbst wenn in der primären Region kein vollständiger oder Teilausfall vorliegt.

Nächste Schritte