Teilen über


Föderation

Dieses Thema enthält eine kurze Übersicht über das Konzept der Verbundsicherheit. Außerdem wird die Unterstützung von Windows Communication Foundation (WCF) für die Bereitstellung von Verbundsicherheitsarchitekturen beschrieben. Eine Beispielanwendung, die den Partnerverbund veranschaulicht, finden Sie unter "Verbundbeispiel".

Definition der Verbundsicherheit

Die Verbundsicherheit ermöglicht eine saubere Trennung zwischen dem Dienst, auf den ein Client zugreift, und den zugehörigen Authentifizierungs- und Autorisierungsverfahren. Verbundsicherheit ermöglicht auch die Zusammenarbeit über mehrere Systeme, Netzwerke und Organisationen in verschiedenen Vertrauensstellungen.

WCF bietet Unterstützung für das Erstellen und Bereitstellen verteilter Systeme, die Verbundsicherheit verwenden.

Elemente einer Verbundsicherheitsarchitektur

Die Verbundsicherheitsarchitektur verfügt über drei Schlüsselelemente, wie in der folgenden Tabelle beschrieben.

Element BESCHREIBUNG
Domäne/Bereich Eine einzelne Einheit von Sicherheitsverwaltung oder -vertrauen. Eine typische Domäne kann eine einzelne Organisation enthalten.
Föderation Eine Sammlung von Bereichen, die ein Vertrauensverhältnis eingerichtet haben. Die Vertrauensstufe kann variieren, umfasst jedoch in der Regel die Authentifizierung und enthält fast immer die Autorisierung. Ein typischer Föderation kann eine Reihe von Organisationen umfassen, die eine Vertrauensstellung für den gemeinsamen Zugriff auf eine Menge von Ressourcen eingerichtet haben.
Sicherheitstokendienst (Security Token Service, STS) Ein Webdienst, der Sicherheitstoken ausgibt, das heißt, er gibt Aussagen auf der Grundlage von Beweisen, denen er vertraut, an diejenigen, die ihm vertrauen. Dies bildet die Grundlage der Vertrauensbrokerung zwischen Domänen.

Beispielszenario

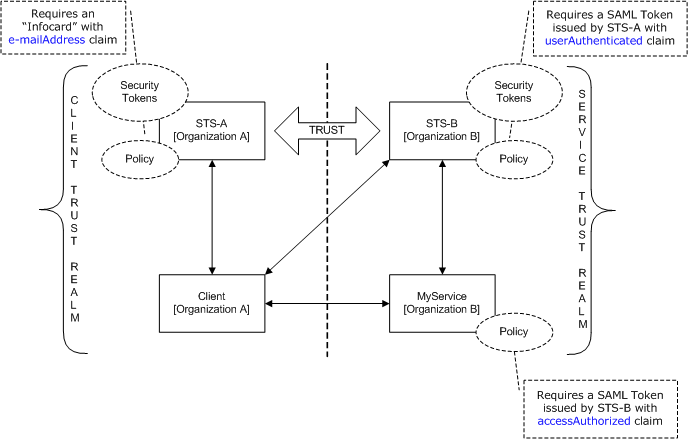
Die folgende Abbildung zeigt ein Beispiel für Verbundsicherheit:

Diagramm mit einem typischen Verbundsicherheitsszenario.

Dieses Szenario umfasst zwei Organisationen: A und B. Organisation B verfügt über eine Webressource (einen Webdienst), die einige Benutzer in Organisation A wertvoll finden.

Hinweis

In diesem Abschnitt werden die Begriffe Ressource, Dienst und Webdienst austauschbar verwendet.

In der Regel erfordert Organisation B, dass ein Benutzer aus Organisation A eine gültige Authentifizierungsform vor dem Zugriff auf den Dienst bereitstellt. Darüber hinaus kann die Organisation auch verlangen, dass der Benutzer berechtigt ist, auf die betreffende Ressource zuzugreifen. Eine Möglichkeit, dieses Problem zu beheben und Benutzern in Organisation A den Zugriff auf die Ressource in Organisation B zu ermöglichen, ist wie folgt:

  • Benutzer aus Organisation A registrieren ihre Anmeldeinformationen (Benutzername und Kennwort) bei Organisation B.

  • Während des Ressourcenzugriffs präsentieren Benutzer von Organisation A ihre Anmeldeinformationen für Organisation B und werden authentifiziert, bevor Sie auf die Ressource zugreifen.

Dieser Ansatz hat drei erhebliche Nachteile:

  • Organisation B muss die Anmeldeinformationen für Benutzer von Organisation A zusätzlich zur Verwaltung der Anmeldeinformationen seiner lokalen Benutzer verwalten.

  • Benutzer in der Organisation A müssen einen zusätzlichen Satz von Anmeldeinformationen verwalten (d. h. einen zusätzlichen Benutzernamen und ein kennwort), abgesehen von den Anmeldeinformationen, die sie normalerweise verwenden, um Zugriff auf Ressourcen innerhalb von Organisation A zu erhalten. Dies empfiehlt in der Regel die Verwendung desselben Benutzernamens und desselben Kennworts an mehreren Dienststandorten, was eine schwache Sicherheitsmaßnahme ist.

  • Die Architektur wird nicht skaliert, da mehr Organisationen die Ressource in Organisation B als einen wertigen Wert wahrnehmen.

Ein alternativer Ansatz, der die zuvor erwähnten Nachteile behebt, besteht darin, Verbundsicherheit zu verwenden. Bei diesem Ansatz richten Organisationen A und B eine Vertrauensstellung ein und setzen den Sicherheitstokendienst (Security Token Service, STS) ein, um das Brokering der etablierten Vertrauensstellung zu ermöglichen.

In einer Verbundsicherheitsarchitektur wissen Benutzer aus Der Organisation A, dass benutzer, wenn sie auf den Webdienst in Organisation B zugreifen möchten, dass sie ein gültiges Sicherheitstoken aus dem STS in Organisation B präsentieren müssen, das den Zugriff auf den jeweiligen Dienst authentifiziert und autorisiert.

Durch die Kontaktaufnahme mit dem STS B erhalten die Benutzer eine andere Dereferenzierungsebene aus der zum STS gehörenden Richtlinie. Sie müssen ein gültiges Sicherheitstoken aus dem STS A (d. h. dem Clientvertrauensbereich) darstellen, bevor der STS B ihnen ein Sicherheitstoken ausstellen kann. Dies ist eine Folge der Vertrauensstellung zwischen den beiden Organisationen und impliziert, dass die Organisation B keine Identitäten für Benutzer aus Organisation A verwalten muss. In der Praxis hat STS B in der Regel eine null issuerAddress und issuerMetadataAddress. Weitere Informationen finden Sie unter Wie man einen lokalen Aussteller konfiguriert. In diesem Fall konsultiert der Client eine lokale Richtlinie, um STS A zu finden. Diese Konfiguration wird als Home-Bereichsverbund bezeichnet und wird besser skaliert, da STS B keine Informationen zu STS A verwalten muss.

Die Benutzer wenden sich dann an den STS der Organisation A und erhalten ein Sicherheitstoken, indem sie Authentifizierungsanmeldeinformationen darstellen, die sie normalerweise verwenden, um Zugriff auf eine andere Ressource innerhalb der Organisation A zu erhalten. Dies verringert auch das Problem, dass Benutzer mehrere Gruppen von Anmeldeinformationen beibehalten oder denselben Satz von Anmeldeinformationen an mehreren Dienstwebsites verwenden müssen.

Sobald die Benutzer ein Sicherheitstoken vom STS A erhalten, präsentieren sie das Token dem STS B. Die Organisation B führt die Autorisierung der Benutzeranforderungen durch und stellt aus ihrem eigenen Satz von Sicherheitstokens ein Sicherheitstoken für die Benutzer aus. Die Benutzer können dann ihr Token für die Ressource in Organisation B präsentieren und auf den Dienst zugreifen.

Unterstützung für Verbundsicherheit in WCF

WCF bietet schlüsselfertige Unterstützung für die Bereitstellung von Verbundsicherheitsarchitekturen über wsFederationHttpBinding<>.

Das <wsFederationHttpBinding-Element> bietet eine sichere, zuverlässige, interoperable Bindung, die die Verwendung von HTTP als zugrunde liegenden Transportmechanismus für die Anforderungsantwortkommunikationsart erfordert, wobei Text und XML als Drahtformat für die Codierung verwendet werden.

Die Verwendung von <wsFederationHttpBinding> in einem Verbundsicherheitsszenario kann in zwei logisch unabhängige Phasen entkoppelt werden, wie in den folgenden Abschnitten beschrieben.

Phase 1: Entwurfsphase

Während der Entwurfsphase verwendet der Client das ServiceModel Metadata Utility Tool (Svcutil.exe), um die Richtlinie zu lesen, die der Dienstendpunkt verfügbar macht, und um die Authentifizierungs- und Autorisierungsanforderungen des Diensts zu erfassen. Die entsprechenden Proxys werden erstellt, um das folgende Verbundsicherheitskommunikationsmuster auf dem Client zu erstellen:

  • Erhalt eines Sicherheitstoken vom STS im Clientvertrauensbereich.

  • Präsentation des Token vor dem STS im Dienstvertrauensbereich.

  • Erhalt eines Sicherheitstoken vom STS im Dienstvertrauensbereich.

  • Stellen Sie das Token für den Dienst bereit, um auf den Dienst zuzugreifen.

Phase 2: Laufzeitphase

Während der Laufzeitphase instanziiert der Client ein Objekt der WCF-Clientklasse und führt einen Aufruf mithilfe des WCF-Clients durch. Das zugrunde liegende Framework von WCF behandelt die zuvor erwähnten Schritte im Verbundsicherheitskommunikationsmuster und ermöglicht es dem Client, den Dienst nahtlos zu nutzen.

Beispielimplementierung mit WCF

Die folgende Abbildung zeigt eine Beispielimplementierung für eine Verbundsicherheitsarchitektur mit systemeigener Unterstützung von WCF.

Diagramm mit einer Beispielimplementierung der Verbundsicherheit.

Beispiel für MyService

Der Dienst MyService bietet einen einzelnen Endpunkt über MyServiceEndpoint an. Die folgende Abbildung zeigt die Adresse, Bindung und den Vertrag, der dem Endpunkt zugeordnet ist.

Diagramm, das die MyServiceEndpoint-Details zeigt.

Der Dienstendpunkt MyServiceEndpoint nutzt <wsFederationHttpBinding> und erfordert ein gültiges SAML-Token (Security Assertions Markup Language) mit einem accessAuthorized-Anspruch, der von STS B ausgegeben wurde. Dieses wird in der Dienstkonfiguration deklarativ angegeben.

<system.serviceModel>
  <services>
    <service type="FederationSample.MyService"
        behaviorConfiguration='MyServiceBehavior'>
        <endpoint address=""
            binding=" wsFederationHttpBinding"
            bindingConfiguration='MyServiceBinding'
            contract="Federation.IMyService" />
   </service>
  </services>

  <bindings>
    <wsFederationHttpBinding>
    <!-- This is the binding used by MyService. It redirects
    clients to STS-B. -->
      <binding name='MyServiceBinding'>
        <security mode="Message">
           <message issuedTokenType=
"http://docs.oasis-open.org/wss/oasis-wss-saml-token-profile-1.1#SAMLV1.1">
           <issuer address="http://localhost/FederationSample/STS-B/STS.svc" />
            <issuerMetadata
           address=
"http://localhost/FederationSample/STS-B/STS.svc/mex" />
         <requiredClaimTypes>
            <add claimType="http://tempuri.org:accessAuthorized" />
         </requiredClaimTypes>
        </message>
      </security>
      </binding>
    </wsFederationHttpBinding>
  </bindings>

  <behaviors>
    <behavior name='MyServiceBehavior'>
      <serviceAuthorization
operationRequirementType="FederationSample.MyServiceOperationRequirement, MyService" />
       <serviceCredentials>
         <serviceCertificate findValue="CN=FederationSample.com"
         x509FindType="FindBySubjectDistinguishedName"
         storeLocation='LocalMachine'
         storeName='My' />
      </serviceCredentials>
    </behavior>
  </behaviors>
</system.serviceModel>

Hinweis

Ein Punkt über die für MyService erforderlichen Ansprüche sollte beachtet werden. Die zweite Abbildung zeigt, dass MyService ein SAML-Token mit einem accessAuthorized-Anspruch erfordert. Genauer gesagt gibt dies den Anspruchstyp an, der von MyService erforderlich ist. Der vollqualifizierte Name dieses Anspruchstyps ist http://tempuri.org:accessAuthorized (zusammen mit dem zugehörigen Namespace), der in der Dienstkonfigurationsdatei verwendet wird. Der Wert dieser Anforderung zeigt deren Vorhandensein an und es wird angenommen, dass er von STS B auf true festgelegt wird.

Zur Laufzeit wird diese Richtlinie von der MyServiceOperationRequirement-Klasse erzwungen, die als Teil der MyService implementiert wird.

using System.Collections.Generic;
using System.IdentityModel.Claims;
using System.IdentityModel.Policy;
using System.IdentityModel.Tokens;
using System.Security.Cryptography.X509Certificates;
using System.ServiceModel;
Imports System.Collections.Generic
Imports System.IdentityModel.Claims
Imports System.IdentityModel.Policy
Imports System.IdentityModel.Tokens
Imports System.Security.Cryptography.X509Certificates
Imports System.ServiceModel
Imports System.ServiceModel.Channels
Imports System.ServiceModel.Security.Tokens
Imports System.Text
public class myServiceAuthorizationManager : ServiceAuthorizationManager
{
    // Override the CheckAccess method to enforce access control requirements.
    public override bool CheckAccess(OperationContext operationContext)
    {
        AuthorizationContext authContext =
        operationContext.ServiceSecurityContext.AuthorizationContext;
        if (authContext.ClaimSets == null) return false;
        if (authContext.ClaimSets.Count != 1) return false;
        ClaimSet myClaimSet = authContext.ClaimSets[0];
        if (!IssuedBySTS_B(myClaimSet)) return false;
        if (myClaimSet.Count != 1) return false;
        Claim myClaim = myClaimSet[0];
        if (myClaim.ClaimType ==
          "http://www.tmpuri.org:accessAuthorized")
        {
            string resource = myClaim.Resource as string;
            if (resource == null) return false;
            if (resource != "true") return false;
            return true;
        }
        else
        {
            return false;
        }
    }

    // This helper method checks whether SAML Token was issued by STS-B.
    // It compares the Thumbprint Claim of the Issuer against the
    // Certificate of STS-B.
    private bool IssuedBySTS_B(ClaimSet myClaimSet)
    {
        ClaimSet issuerClaimSet = myClaimSet.Issuer;
        if (issuerClaimSet == null) return false;
        if (issuerClaimSet.Count != 1) return false;
        Claim issuerClaim = issuerClaimSet[0];
        if (issuerClaim.ClaimType != ClaimTypes.Thumbprint)
            return false;
        if (issuerClaim.Resource == null) return false;
        byte[] claimThumbprint = (byte[])issuerClaim.Resource;
        // It is assumed that stsB_Certificate is a variable of type
        // X509Certificate2 that is initialized with the Certificate of
        // STS-B.
        X509Certificate2 stsB_Certificate = GetStsBCertificate();
        byte[] certThumbprint = stsB_Certificate.GetCertHash();
        if (claimThumbprint.Length != certThumbprint.Length)
            return false;
        for (int i = 0; i < claimThumbprint.Length; i++)
        {
            if (claimThumbprint[i] != certThumbprint[i]) return false;
        }
        return true;
    }
Public Class myServiceAuthorizationManager
    Inherits ServiceAuthorizationManager

    ' Override the CheckAccess method to enforce access control requirements.
    Public Overloads Overrides Function CheckAccess(ByVal operationContext As OperationContext) As Boolean
        Dim authContext = operationContext.ServiceSecurityContext.AuthorizationContext
        If authContext.ClaimSets Is Nothing Then
            Return False
        End If

        If authContext.ClaimSets.Count <> 1 Then
            Return False
        End If

        Dim myClaimSet = authContext.ClaimSets(0)
        If Not IssuedBySTS_B(myClaimSet) Then
            Return False
        End If
        If myClaimSet.Count <> 1 Then
            Return False
        End If
        Dim myClaim = myClaimSet(0)
        If myClaim.ClaimType = "http://www.tmpuri.org:accessAuthorized" Then
            Dim resource = TryCast(myClaim.Resource, String)
            If resource Is Nothing Then
                Return False
            End If
            If resource <> "true" Then
                Return False
            End If
            Return True
        Else
            Return False
        End If
    End Function

    ' This helper method checks whether SAML Token was issued by STS-B.     
    ' It compares the Thumbprint Claim of the Issuer against the 
    ' Certificate of STS-B. 
    Private Function IssuedBySTS_B(ByVal myClaimSet As ClaimSet) As Boolean
        Dim issuerClaimSet = myClaimSet.Issuer
        If issuerClaimSet Is Nothing Then
            Return False
        End If
        If issuerClaimSet.Count <> 1 Then
            Return False
        End If
        Dim issuerClaim = issuerClaimSet(0)
        If issuerClaim.ClaimType <> ClaimTypes.Thumbprint Then
            Return False
        End If
        If issuerClaim.Resource Is Nothing Then
            Return False
        End If
        Dim claimThumbprint() = CType(issuerClaim.Resource, Byte())
        ' It is assumed that stsB_Certificate is a variable of type 
        ' X509Certificate2 that is initialized with the Certificate of 
        ' STS-B.
        Dim stsB_Certificate = GetStsBCertificate()
        Dim certThumbprint() = stsB_Certificate.GetCertHash()
        If claimThumbprint.Length <> certThumbprint.Length Then
            Return False
        End If
        For i = 0 To claimThumbprint.Length - 1
            If claimThumbprint(i) <> certThumbprint(i) Then
                Return False
            End If
        Next i
        Return True
    End Function

STS B

Die folgende Abbildung zeigt den STS B. Wie bereits erwähnt, ist ein Sicherheitstokendienst (Security Token Service, STS) auch ein Webdienst und kann über die zugehörigen Endpunkte, Richtlinien usw. verfügen.

Diagramm mit Sicherheitstokendienst B.

STS B macht einen einzelnen Endpunkt namens STSEndpoint verfügbar, der verwendet werden kann, um das Sicherheitstoken anzufordern. STS B gibt insbesondere SAML-Token mit accessAuthorized-Anspruch heraus, die der MyService-Dienstsite vorgelegt werden können, um Zugriff auf den Dienst zu erhalten. STS B erfordert jedoch, dass Benutzer ein gültiges SAML-Token präsentieren, das von STS A ausgestellt wurde, das den userAuthenticated Anspruch enthält. Dies wird in der STS-Konfiguration deklarativ angegeben.

<system.serviceModel>
  <services>
    <service type="FederationSample.STS_B" behaviorConfiguration=
     "STS-B_Behavior">
    <endpoint address=""
              binding="wsFederationHttpBinding"
              bindingConfiguration='STS-B_Binding'
      contract="FederationSample.ISts" />
    </service>
  </services>
  <bindings>
    <wsFederationHttpBinding>
    <!-- This is the binding used by STS-B. It redirects clients to
         STS-A. -->
      <binding name='STS-B_Binding'>
        <security mode='Message'>
          <message issuedTokenType="http://docs.oasis-open.org/wss/oasis-wss-saml-token-profile-1.1#SAMLV1.1">
          <issuer address='http://localhost/FederationSample/STS-A/STS.svc' />
          <issuerMetadata address='http://localhost/FederationSample/STS-A/STS.svc/mex'/>
          <requiredClaimTypes>
            <add claimType='http://tempuri.org:userAuthenticated'/>
          </requiredClaimTypes>
          </message>
        </security>
    </binding>
   </wsFederationHttpBinding>
  </bindings>
  <behaviors>
  <behavior name='STS-B_Behavior'>
    <serviceAuthorization   operationRequirementType='FederationSample.STS_B_OperationRequirement, STS_B' />
    <serviceCredentials>
      <serviceCertificate findValue='CN=FederationSample.com'
      x509FindType='FindBySubjectDistinguishedName'
       storeLocation='LocalMachine'
       storeName='My' />
     </serviceCredentials>
   </behavior>
  </behaviors>
</system.serviceModel>

Hinweis

Auch hier ist der Anspruchstyp userAuthenticated , der von STS B benötigt wird. Der vollqualifizierte Name dieses Anspruchstyps ist http://tempuri.org:userAuthenticated (zusammen mit dem zugeordneten Namespace), der in der STS-Konfigurationsdatei verwendet wird. Der Wert dieses Anspruchs weist auf das Vorhandensein dieses Anspruchs hin und soll von STS A auf true gesetzt werden.

Zur Laufzeit erzwingt die STS_B_OperationRequirement Klasse diese Richtlinie, die als Teil von STS B implementiert wird.

public class STS_B_AuthorizationManager : ServiceAuthorizationManager
{

    // Override AccessCheck to enforce access control requirements.
    public override bool CheckAccess(OperationContext operationContext)
    {
        AuthorizationContext authContext =
        operationContext.ServiceSecurityContext.AuthorizationContext;
        if (authContext.ClaimSets == null) return false;
        if (authContext.ClaimSets.Count != 1) return false;
        ClaimSet myClaimSet = authContext.ClaimSets[0];
        if (!IssuedBySTS_A(myClaimSet)) return false;
        if (myClaimSet.Count != 1) return false;
        Claim myClaim = myClaimSet[0];
        if (myClaim.ClaimType == "http://www.tmpuri.org:userAuthenticated")
        {
            string resource = myClaim.Resource as string;
            if (resource == null) return false;
            if (resource != "true") return false;
            return true;
        }
        else
        {
            return false;
        }
    }

    // This helper method checks whether SAML Token was issued by STS-A.
    // It compares the Thumbprint Claim of the Issuer against the
    // Certificate of STS-A.
    private bool IssuedBySTS_A(ClaimSet myClaimSet)
    {
        ClaimSet issuerClaimSet = myClaimSet.Issuer;
        if (issuerClaimSet == null) return false;
        if (issuerClaimSet.Count != 1) return false;
        Claim issuerClaim = issuerClaimSet[0];
        if (issuerClaim.ClaimType != ClaimTypes.Thumbprint) return false;
        if (issuerClaim.Resource == null) return false;
        byte[] claimThumbprint = (byte[])issuerClaim.Resource;
        // It is assumed that stsA_Certificate is a variable of type X509Certificate2
        // that is initialized with the Certificate of STS-A.
        X509Certificate2 stsA_Certificate = GetStsACertificate();

        byte[] certThumbprint = stsA_Certificate.GetCertHash();
        if (claimThumbprint.Length != certThumbprint.Length) return false;
        for (int i = 0; i < claimThumbprint.Length; i++)
        {
            if (claimThumbprint[i] != certThumbprint[i]) return false;
        }
        return true;
    }
Public Class STS_B_AuthorizationManager
    Inherits ServiceAuthorizationManager

    ' Override AccessCheck to enforce access control requirements.
    Public Overloads Overrides Function CheckAccess(ByVal operationContext As OperationContext) As Boolean
        Dim authContext = operationContext.ServiceSecurityContext.AuthorizationContext
        If authContext.ClaimSets Is Nothing Then
            Return False
        End If
        If authContext.ClaimSets.Count <> 1 Then
            Return False
        End If
        Dim myClaimSet = authContext.ClaimSets(0)
        If Not IssuedBySTS_A(myClaimSet) Then
            Return False
        End If
        If myClaimSet.Count <> 1 Then
            Return False
        End If
        Dim myClaim = myClaimSet(0)
        If myClaim.ClaimType = "http://www.tmpuri.org:userAuthenticated" Then
            Dim resource = TryCast(myClaim.Resource, String)
            If resource Is Nothing Then
                Return False
            End If
            If resource <> "true" Then
                Return False
            End If
            Return True
        Else
            Return False
        End If
    End Function

    ' This helper method checks whether SAML Token was issued by STS-A. 
    ' It compares the Thumbprint Claim of the Issuer against the 
    ' Certificate of STS-A.
    Private Function IssuedBySTS_A(ByVal myClaimSet As ClaimSet) As Boolean
        Dim issuerClaimSet = myClaimSet.Issuer
        If issuerClaimSet Is Nothing Then
            Return False
        End If
        If issuerClaimSet.Count <> 1 Then
            Return False
        End If
        Dim issuerClaim = issuerClaimSet(0)
        If issuerClaim.ClaimType <> ClaimTypes.Thumbprint Then
            Return False
        End If
        If issuerClaim.Resource Is Nothing Then
            Return False
        End If
        Dim claimThumbprint() = CType(issuerClaim.Resource, Byte())
        ' It is assumed that stsA_Certificate is a variable of type X509Certificate2
        ' that is initialized with the Certificate of STS-A.
        Dim stsA_Certificate = GetStsACertificate()

        Dim certThumbprint() = stsA_Certificate.GetCertHash()
        If claimThumbprint.Length <> certThumbprint.Length Then
            Return False
        End If
        For i = 0 To claimThumbprint.Length - 1
            If claimThumbprint(i) <> certThumbprint(i) Then
                Return False
            End If
        Next i
        Return True
    End Function

Wenn die Zugriffsüberprüfung erfolgreich ist, gibt STS B ein SAML-Token mit dem accessAuthorized Anspruch aus.

// Create the list of SAML Attributes.
List<SamlAttribute> samlAttributes = new List<SamlAttribute>();

// Add the accessAuthorized claim.
List<string> strList = new List<string>();
strList.Add("true");
samlAttributes.Add(new SamlAttribute("http://www.tmpuri.org",
"accessAuthorized",
strList));

// Create the SAML token with the accessAuthorized claim. It is assumed that
// the method CreateSamlToken() is implemented as part of STS-B.
SamlSecurityToken samlToken = CreateSamlToken(
    proofToken,
    issuerToken,
    samlConditions,
    samlSubjectNameFormat,
    samlSubjectEmailAddress,
    samlAttributes);
' Create the list of SAML Attributes.
Dim samlAttributes As New List(Of SamlAttribute)()

' Add the accessAuthorized claim.
Dim strList As New List(Of String)()
strList.Add("true")
samlAttributes.Add(New SamlAttribute("http://www.tmpuri.org", "accessAuthorized", strList))

' Create the SAML token with the accessAuthorized claim. It is assumed that 
' the method CreateSamlToken() is implemented as part of STS-B.
Dim samlToken = CreateSamlToken(proofToken, _
                                issuerToken, _
                                samlConditions, _
                                samlSubjectNameFormat, _
                                samlSubjectEmailAddress, _
                                samlAttributes)

STS A

Die folgende Abbildung zeigt den STS A.

Verbund

Ähnlich wie stS B ist stS A auch ein Webdienst, der Sicherheitstoken ausgibt und einen einzelnen Endpunkt zu diesem Zweck verfügbar macht. Es verwendet jedoch eine andere Bindung (wsHttpBinding) und erfordert, dass Benutzer einen gültigen CardSpace mit einem emailAddress Anspruch präsentieren. Als Antwort gibt er SAML-Token mit dem userAuthenticated-Anspruch heraus. Dies wird in der Dienstkonfiguration deklarativ angegeben.

<system.serviceModel>
  <services>
    <service type="FederationSample.STS_A" behaviorConfiguration="STS-A_Behavior">
      <endpoint address=""
                binding="wsHttpBinding"
                bindingConfiguration="STS-A_Binding"
                contract="FederationSample.ISts">
       <identity>
       <certificateReference findValue="CN=FederationSample.com"
                       x509FindType="FindBySubjectDistinguishedName"
                       storeLocation="LocalMachine"
                       storeName="My" />
       </identity>
    </endpoint>
  </service>
</services>

<bindings>
  <wsHttpBinding>
  <!-- This is the binding used by STS-A. It requires users to present
   a CardSpace. -->
    <binding name='STS-A_Binding'>
      <security mode='Message'>
        <message clientCredentialType="CardSpace" />
      </security>
    </binding>
  </wsHttpBinding>
</bindings>

<behaviors>
  <behavior name='STS-A_Behavior'>
    <serviceAuthorization operationRequirementType=
     "FederationSample.STS_A_OperationRequirement, STS_A" />
      <serviceCredentials>
  <serviceCertificate findValue="CN=FederationSample.com"
                     x509FindType='FindBySubjectDistinguishedName'
                     storeLocation='LocalMachine'
                     storeName='My' />
      </serviceCredentials>
    </behavior>
  </behaviors>
</system.serviceModel>

Zur Laufzeit erzwingt die STS_A_OperationRequirement Klasse diese Richtlinie, die als Teil von STS A implementiert wird.


public class STS_A_AuthorizationManager : ServiceAuthorizationManager
{
    // Override AccessCheck to enforce access control requirements.
    public override bool CheckAccess(OperationContext operationContext)
    {
        AuthorizationContext authContext =
        operationContext.ServiceSecurityContext.AuthorizationContext;
        if (authContext.ClaimSets == null) return false;
        if (authContext.ClaimSets.Count != 1) return false;
        ClaimSet myClaimSet = authContext.ClaimSets[0];
        if (myClaimSet.Count != 1) return false;
        Claim myClaim = myClaimSet[0];
        if ((myClaim.ClaimType ==
        @"http://schemas.microsoft.com/ws/2005/05/identity/claims:EmailAddress") &&
        (myClaim.Right == Rights.PossessProperty))
        {
            string emailAddress = myClaim.Resource as string;
            if (emailAddress == null) return false;
            if (!IsValidEmailAddress(emailAddress)) return false;
            return true;
        }
        else
        {
            return false;
        }
    }

    // This helper method performs a rudimentary check for whether
    //a given email is valid.
    private static bool IsValidEmailAddress(string emailAddress)
    {
        string[] splitEmail = emailAddress.Split('@');
        if (splitEmail.Length != 2) return false;
        if (!splitEmail[1].Contains(".")) return false;
        return true;
    }
}
Public Class STS_A_AuthorizationManager
    Inherits ServiceAuthorizationManager

    ' Override AccessCheck to enforce access control requirements.
    Public Overloads Overrides Function CheckAccess(ByVal operationContext As OperationContext) As Boolean
        Dim authContext = operationContext.ServiceSecurityContext.AuthorizationContext
        If authContext.ClaimSets Is Nothing Then
            Return False
        End If
        If authContext.ClaimSets.Count <> 1 Then
            Return False
        End If
        Dim myClaimSet = authContext.ClaimSets(0)
        If myClaimSet.Count <> 1 Then
            Return False
        End If
        Dim myClaim = myClaimSet(0)
        If myClaim.ClaimType = "http://schemas.microsoft.com/ws/2005/05/identity/claims:EmailAddress" AndAlso myClaim.Right = Rights.PossessProperty Then
            Dim emailAddress = TryCast(myClaim.Resource, String)
            If emailAddress Is Nothing Then
                Return False
            End If
            If Not IsValidEmailAddress(emailAddress) Then
                Return False
            End If
            Return True
        Else
            Return False
        End If
    End Function

    ' This helper method performs a rudimentary check for whether 
    'a given email is valid.
    Private Shared Function IsValidEmailAddress(ByVal emailAddress As String) As Boolean
        Dim splitEmail() = emailAddress.Split("@"c)
        If splitEmail.Length <> 2 Then
            Return False
        End If
        If Not splitEmail(1).Contains(".") Then
            Return False
        End If
        Return True
    End Function
End Class

Wenn der Zugriff lautet true, gibt STS A ein SAML-Token mit userAuthenticated Anspruch aus.

// Create the list of SAML Attributes.
List<SamlAttribute> samlAttributes = new List<SamlAttribute>();
// Add the userAuthenticated claim.
List<string> strList = new List<string>();
strList.Add("true");
SamlAttribute mySamlAttribute = new SamlAttribute("http://www.tmpuri.org",
     "userAuthenticated", strList);
samlAttributes.Add(mySamlAttribute);
// Create the SAML token with the userAuthenticated claim. It is assumed that
// the method CreateSamlToken() is implemented as part of STS-A.
SamlSecurityToken samlToken = CreateSamlToken(
    proofToken,
    issuerToken,
    samlConditions,
    samlSubjectNameFormat,
    samlSubjectEmailAddress,
    samlAttributes);
' Create the list of SAML Attributes.
Dim samlAttributes As New List(Of SamlAttribute)()
' Add the userAuthenticated claim.
Dim strList As New List(Of String)()
strList.Add("true")
Dim mySamlAttribute As New SamlAttribute("http://www.tmpuri.org", _
                                         "userAuthenticated", _
                                         strList)
samlAttributes.Add(mySamlAttribute)
' Create the SAML token with the userAuthenticated claim. It is assumed that 
' the method CreateSamlToken() is implemented as part of STS-A.
Dim samlToken = CreateSamlToken(proofToken, issuerToken, samlConditions, _
                                samlSubjectNameFormat, _
                                samlSubjectEmailAddress, _
                                samlAttributes)

Client bei Organisation A

Die folgende Abbildung zeigt den Client in Organisation A zusammen mit den Schritten, die bei der Durchführung eines MyService Dienstanrufs erforderlich sind. Die anderen funktionalen Komponenten sind ebenfalls für Vollständigkeit enthalten.

Diagramm mit den Schritten in einem MyService-Dienstaufruf.

Zusammenfassung

Die Verbundsicherheit bietet eine klare Verantwortungsteilung und hilft dabei, sichere, skalierbare Dienstarchitekturen zu erstellen. Als Plattform zum Erstellen und Bereitstellen verteilter Anwendungen bietet WCF systemeigene Unterstützung für die Implementierung von Verbundsicherheit.

Siehe auch