Teilen über


Volltextsuche

Gilt für:SQL ServerAzure SQL-DatenbankAzure SQL Managed Instance

Mit der Volltextsuche in SQL Server und Azure SQL-Datenbank können Benutzer und Anwendungen Volltextabfragen auf zeichenbasierte Daten in SQL Server-Tabellen anwenden.

Von Bedeutung

Es gibt bahnbrechende Änderungen an Full-Text Suche in SQL Server 2025 (17.x) und höheren Versionen. Weitere Informationen finden Sie unter Wichtige Änderungen an Features des Datenbankmoduls in SQL Server 2025.

Grundlegende Aufgaben

Dieser Artikel bietet einen Überblick über die Volltextsuche und beschreibt deren Komponenten und Architektur. Wenn Sie sofort beginnen möchten, finden Sie hier die grundlegenden Aufgaben.

Die Volltextsuche ist eine optinale Komponente der -Datenbank-Engine. Wenn Sie bei der Installation von SQL Server nicht die Volltextsuche ausgewählt haben, führen Sie SQL Server-Setup erneut aus, um sie hinzuzufügen.

Übersicht

Ein Volltextindex umfasst eine oder mehrere zeichenbasierte Spalten in einer Tabelle. Diese Spalten können jeden der folgenden Datentypen aufweisen: char, varchar, nchar, nvarchar, text, ntext, image, xml oder varbinary(max) und FILESTREAM. Jeder Volltextindex indiziert mindestens eine Spalte aus der Basistabelle. Für jede Spalte kann hierbei eine eigene Sprache verwendet werden.

Volltextabfragen führen linguistische Suchvorgänge für Textdaten in Volltextindizes durch. Dabei werden Wörter und Ausdrücke anhand der Regeln einer bestimmten Sprache (z.B. Englisch oder Japanisch) verarbeitet. Volltextabfragen können einfache Wörter und Ausdrücke oder mehrere Formen eines Worts bzw. Ausdrucks enthalten. Eine Volltextabfrage gibt alle Dokumente zurück, die mindestens eine Übereinstimmung (auch als Trefferbezeichnet) enthalten. Eine Übereinstimmung wird gefunden, wenn ein Zieldokument alle in der Volltextabfrage angegebenen Begriffe enthält und alle sonstigen Suchbedingungen erfüllt sind, z. B. der Abstand zwischen den übereinstimmenden Begriffen.

Volltextsuchabfragen

Nachdem einem Volltextindex Spalten hinzugefügt werden, können Benutzer und Anwendungen Volltextabfragen zum Text in diesen Spalten ausführen. Bei diesen Abfragen kann nach folgenden Bedingungen gesucht werden:

  • Mindestens ein Wort oder Ausdruck (einfacher Begriff)
  • Ein Wort oder Ausdruck, bei dem die Wörter mit dem angegebenen Text beginnen (Präfixbegriff)
  • Flexionsformen eines bestimmten Worts (Generierungsbegriff)
  • Ein Wort oder Ausdruck in der Nähe eines anderen Worts oder Ausdrucks (Näherungsbegriff)
  • Synonyme Formen eines bestimmten Worts (Thesaurus)
  • Wörter oder Ausdrücke mit gewichteten Werten (gewichteter Begriff)

Bei Volltextabfragen wird die Groß- und Kleinschreibung nicht beachtet. Wenn Sie beispielsweise nach Aluminum oder aluminum suchen, werden dieselben Ergebnisse zurückgegeben.

Volltextabfragen verwenden eine kleine Menge von Prädikaten (CONTAINS und FREETEXT) und Funktionen (CONTAINSTABLE und FREETEXTTABLE). Die Suchziele des jeweiligen Geschäftsszenarios beeinflussen jedoch die Struktur von Volltextabfragen. Zum Beispiel:

  • Suchen nach einem Produkt auf einer E-Commerce-Website:

    SELECT product_id
    FROM products
    WHERE CONTAINS ((product_description), '"Snap Happy 100EZ" OR FORMSOF(THESAURUS,"Snap Happy") OR "100EZ"')
          AND product_cost < 200;
    
  • Einstellungsszenario: Suchen nach Jobkandidaten, die bereits mit gearbeitet haben:

    SELECT candidate_name,
           SSN
    FROM candidates
    WHERE CONTAINS ((candidate_resume), '"SQL Server"')
          AND candidate_division = 'DBA';
    

Weitere Informationen finden Sie unter Abfragen mit Volltextsuche.

Vergleich der Volltextsuchabfragen mit dem LIKE-Prädikat

Im Gegensatz zur Volltextsuche verarbeitet das Transact-SQL-Prädikat LIKE ausschließlich Zeichenmuster. Darüber hinaus können Sie mit dem LIKE-Prädikat keine formatierten Binärdaten abfragen. Eine LIKE-Abfrage in umfangreichen unstrukturierten Textdaten ist sehr viel langsamer als eine entsprechende Volltextabfrage in denselben Daten. Eine LIKE-Abfrage für Millionen von Zeilen von Textdaten kann Minuten in Anspruch nehmen; eine Volltextabfrage kann dagegen in Sekunden oder weniger für dieselben Daten ein Ergebnis liefern, je nach Anzahl der zurückgegebenen Zeilen.

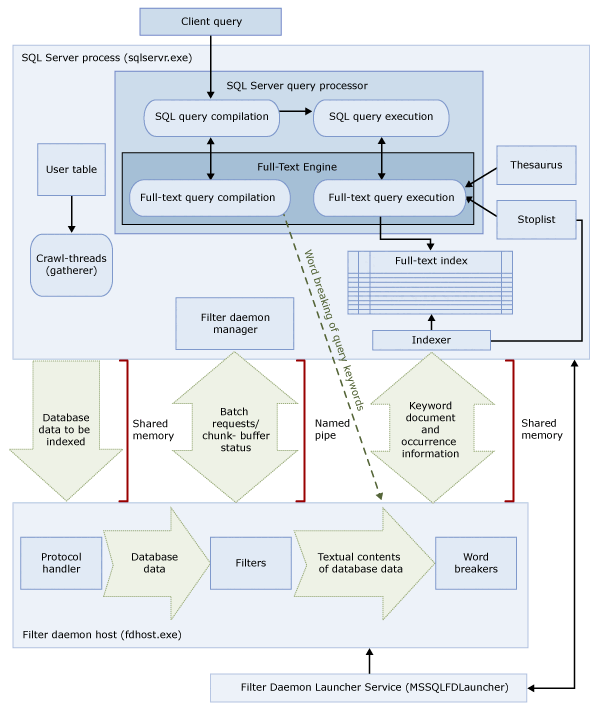
Architektur der Volltextsuche

Die Architektur der Volltextsuche besteht aus den folgenden Prozessen:

  • Den SQL Server-Anbieter (sqlservr.exe).

  • Der Filter Daemon-Host-Prozess (fdhost.exe).

    Aus Sicherheitsgründen werden Filter von separaten Prozessen geladen, die als Filterdaemonhosts bezeichnet werden. Die fdhost.exe-Prozesse werden von einem FDHOST-Startprogrammdienst (MSSQLFDLauncher) erstellt und unter den Sicherheitsanmeldeinformationen des FDHOST-Startprogrammdiensts ausgeführt. Daher muss der FDHOST-Startprogrammdienst ausgeführt werden, damit die Volltextindizierung und Volltextabfragen funktionieren. Informationen zum Festlegen des Dienstkontos für diesen Dienst finden Sie unter Festlegen des Dienstkontos für das Startprogramm des Volltextfilterdaemons.

Diese beiden Prozesse enthalten die Komponenten, aus denen die Architektur der Volltextsuche besteht. Die Komponenten und ihre Beziehungen sind in der folgenden Abbildung zusammengefasst. Auf die Abbildung folgt eine Beschreibung der Komponenten.

Diagramm einer Architektur der Volltextsuche.

SQL Server-Prozess

Für den -Prozess werden die folgenden Komponenten für die Volltextsuche verwendet:

Komponente Beschreibung
Benutzertabellen Diese Tabellen enthalten die Daten, für die ein Volltextindex erstellt werden soll.
Volltext-Gatherer Der Volltext-Gatherer verwendet die Volltextdurchforstungsthreads. Er ist für das Planen und Antreiben der Auffüllung von Volltextindizes sowie für das Überwachen von Volltextkatalogen verantwortlich.
Thesaurusdateien Diese Dateien enthalten Synonyme von Suchbegriffen. Weitere Informationen finden Sie unter Konfigurieren und Verwalten von Thesaurusdateien für die Volltextsuche.
Stopplistenobjekte Stopplistenobjekte enthalten eine Liste häufig auftretender Wörter, die nicht nützlich für die Suche sind. Weitere Informationen finden sie unter Konfigurieren und Verwalten von Stoppwörtern und Stopplisten für Volltextsuche.
SQL Server-Abfrageprozessor Der Abfrageprozessor kompiliert SQL-Abfragen und führt diese aus. Wenn eine SQL-Abfrage eine Volltextsuchabfrage enthält, wird die Abfrage sowohl während der Kompilierung als auch während der Ausführung an die Volltextsuch-Engine gesendet. Das Abfrageergebnis wird mit dem Volltextindex verglichen.
Volltext-Engine Die Volltext-Engine in ist vollständig in den Abfrageprozessor integriert. Die Volltextsuch-Engine kompiliert Volltextabfragen und führt diese aus. Im Rahmen der Abfrageausführung empfängt die Volltextsuch-Engine möglicherweise Eingaben vom Thesaurus und von der Stoppliste.
Indexschreiber (Indexer) Der Indexschreiber erstellt die Struktur, die zum Speichern der indizierten Token verwendet wird.
Filterdaemon-Manager Der Filterdaemon-Manager ist für die Überwachung des Status des Filterdaemonhosts der Volltext-Engine verantwortlich.

Filter Daemon Host process

Der Filterdaemonhost ist ein Prozess, der von der Volltextsuch-Engine gestartet wird. Er führt die folgenden Komponenten der Volltextsuche aus, die für den Zugriff auf, die Filterung von und die Wörtertrennung für Daten aus Tabellen sowie für die Wörtertrennung und Wortstammerkennung für Abfrageeingaben verantwortlich sind.

Der Filterdaemonhost umfasst die folgenden Komponenten:

Komponente Beschreibung
Protokollhandler Diese Komponente ruft die Daten aus dem Arbeitsspeicher zur weiteren Verarbeitung ab und greift auf Daten aus einer Benutzertabelle in einer angegebenen Datenbank zu. Zu ihren Aufgaben gehört das Erfassen von Daten aus den volltextindizierten Spalten sowie deren Übergabe an den Filterdaemonhost, der bei Bedarf die Filterung und die Wörtertrennung anwendet.
Filter Bei einigen Datentypen ist eine Filterung erforderlich, bevor die Daten in einem Dokument volltextindiziert werden können. Dazu zählen Daten in varbinary-, varbinary(max)-, image- oder xml -Spalten. Welcher Filter für ein bestimmtes Dokument verwendet wird, ist vom Dokumenttyp abhängig. Beispielsweise werden für Microsoft Word-Dokumente (.doc), Microsoft Excel-Dokumente (.xls) und XML-Dokumente (.xml) unterschiedliche Filter verwendet. Anschließend extrahiert der Filter Textabschnitte aus dem Dokument. Dabei werden eingebettete Formatierungen entfernt, der Text und ggf. Informationen über seine Position werden beibehalten. Das Ergebnis ist ein Datenstrom von Textinformationen. Weitere Informationen finden Sie unter Konfigurieren und Verwalten von Filtern für die Suche.
Wörtertrennung und Wortstammerkennung Die Wörtertrennung ist eine sprachspezifische Komponente, die anhand von lexikalischen Regeln einer bestimmten Sprache Wortgrenzen erkennt (Wörtertrennung). Jede Wörtertrennung ist einer sprachspezifischen Wortstammerkennungskomponente zugeordnet, die Verben konjugiert und flektierende Erweiterungen vornimmt. Bei der Indizierung verwendet der Filterdaemonhost die Wörtertrennung und die Wortstammerkennung, um eine linguistische Analyse der Textdaten aus einer angegebenen Tabellenspalte durchzuführen. Die Sprache, die einer Tabellenspalte im Volltextindex zugeordnet ist, bestimmt, welche Wörtertrennung und Wortstammerkennung zum Indizieren der Spalte verwendet wird. Weitere Informationen finden Sie unter Konfigurieren und Verwalten von Worttrennern und Stammern für die Suche (SQL Server).

Von SQL Server 2012 (11.x) wird eine neue Version der Wörtertrennungen und der Wortstammerkennungen für amerikanisches Englisch (LCID 1033) und britisches Englisch (LCID 2057) installiert. Sie können jedoch zur früheren Version dieser Komponenten wechseln, wenn Sie das vorherige Verhalten beibehalten möchten. Weitere Informationen finden Sie unter Ändern der für Englisch (USA) und Englisch (Vereinigtes Königreich) verwendeten Wörtertrennung.

Verarbeitung der Volltextsuche

Die Volltextsuche beruht auf der Volltext-Engine. Die Volltext-Engine erfüllt zwei Funktionen: Unterstützung der Indizierung und Unterstützung von Abfragen.

Der Vorgang der Volltextindizierung

Wenn eine Volltextauffüllung (auch als „Durchforstung“ bezeichnet) initiiert wird, werden von der Volltext-Engine große Batches von Daten in den Arbeitsspeicher geladen, und der Filterdaemonhost wird benachrichtigt. Der Host führt Filterung und Wörtertrennung aus und konvertiert die Daten in invertierte Wortlisten. Die konvertierten Daten werden dann von der Volltextsuche aus den Wortlisten abgerufen, Stoppwörter werden entfernt, und die Wortlisten werden für einen Batch in einem oder mehreren invertierten Indizes gespeichert.

Sind die Indizierungsdaten in einer varbinary(max) - oder image -Spalte gespeichert, extrahiert der Filter, der die IFilter-Schnittstelle implementiert, Text basierend auf dem angegebenen Dateiformat für diese Daten (z.B. Microsoft Word). In manchen Fällen erfordern die Filterkomponenten, dass die varbinary(max)- oder image-Daten statt in den Arbeitsspeicher in den filterdata-Ordner geschrieben werden.

Im Rahmen der Verarbeitung durchlaufen die gesammelten Textdaten eine Wörtertrennung, die den Text in einzelne Token oder Schlüsselwörter zerlegt. Die Sprache für die Zerlegung in Token wird auf Spaltenebene angegeben oder kann in varbinary(max)-, image- oder xml -Daten durch die Filterkomponente identifiziert werden.

Unter Umständen werden zusätzliche Verarbeitungsschritte ausgeführt, um Stoppwörter zu entfernen und Token zu normalisieren, bevor sie im Volltextindex oder einem Indexfragment gespeichert werden.

Nach dem Ende einer Auffüllung wird ein abschließender Mergeprozess ausgelöst, der die Indexfragmente zu einem Mastervolltextindex zusammenführt. Dies ermöglicht eine verbesserte Abfrageleistung, da statt mehrerer Indexfragmente nur der Masterindex abgefragt werden muss. Zudem können bessere Bewertungsstatistiken zum Erstellen der Relevanzrangfolge verwendet werden.

Der Vorgang der Volltextabfrage

Der Abfrageprozessor übergibt die Volltextteile einer Abfrage zur Verarbeitung an die Volltext-Engine. Die Volltext-Engine führt Worttrennungen sowie optional Thesauruserweiterungen, Wortstammerkennung und Stoppwort-/Füllwortverarbeitung durch. Die Volltextteile der Abfrage werden dann in Form von SQL-Operatoren dargestellt, vorrangig als Streaming-Tabellenwertfunktionen. Während der Abfrageausführung greifen diese Streaming-Tabellenwertfunktionen auf den invertierten Index zu, um die richtigen Ergebnisse abzurufen. Die Ergebnisse werden entweder zu diesem Zeitpunkt an den Client zurückgegeben oder vor der Rückgabe an den Client weiter verarbeitet.

Architektur von Volltextindizes

Die Informationen in Volltextindizes werden von der Volltext-Engine verwendet, um Volltextabfragen zu kompilieren, die eine Tabelle schnell nach bestimmten Wörtern oder Wortkombination durchsuchen können. In einem Volltextindex werden Informationen zu signifikanten Wörtern und ihre Position innerhalb einer oder mehreren Spalte einer Datenbanktabelle gespeichert. Ein Volltextindex ist besonderer Typ eines tokenbasierten funktionellen Index, der durch die Volltext-Engine für erstellt und verwaltet wird. Der Vorgang der Erstellung eines Volltextindexes unterscheidet sich vom Erstellen anderer Indextypen. Statt eine B-Struktur basierend auf einem Wert in einer bestimmten Zeile aufzubauen, erstellt die Volltextsuch-Engine eine invertierte, gestapelte, komprimierte Indexstruktur basierend auf einzelnen Token aus dem zu indizierenden Text. Die Größe des Volltextindexes wird nur durch den verfügbaren Speicherplatz des Computers eingeschränkt, auf dem die Instanz von ausgeführt wird.

Beginnend mit SQL Server 2008 (10.0.x) sind Volltextindizes in die Datenbank-Engine integriert und befinden sich nicht mehr im Dateisystem, wie dies in früheren Versionen von SQL Server der Fall war. Bei einer neuen Datenbank ist ein Volltextkatalog jetzt ein virtuelles Objekt, das keiner Dateigruppe angehört. Es ist lediglich ein logisches Konzept, das für eine Gruppe von Volltextindizes steht. Beachten Sie jedoch, dass während des Upgrades einer SQL Server 2005 (9.x)-Datenbank für alle Volltextkataloge, die Datendateien enthalten, eine neue Dateigruppe erstellt wird. Weitere Information finden Sie unter Upgrade der Volltextsuche.

Nur ein Volltextindex pro Tabelle ist zulässig. Damit ein Volltextindex für eine Tabelle erstellt werden kann, muss die Tabelle eine einzelne eindeutige Spalte aufweisen, die keine NULL-Werte enthält. Sie können einen Volltextindex für die Volltextsuche für alle Spalten vom Typ char, varchar, nchar, nvarchar, text, ntext, image, xml, varbinaryund varbinary(max) erstellen. Beim Erstellen eines Volltextindex für eine Spalte, dessen Datentyp varbinary, varbinary(max), imageoder xml lautet, müssen Sie eine Typspalte angeben. Eine Typspalte ist eine Tabellenspalte, in der die Dateierweiterung (.doc, .pdf, .xls usw.) für das Dokument in der betreffenden Zeile gespeichert wird.

Struktur der Volltextindizes

Die Kenntnis der Struktur eines Volltextindex hilft Ihnen dabei, die Funktionsweise der Volltext-Engine zu verstehen. In diesem Artikel wird der folgende Auszug der Tabelle Document in AdventureWorks2025 als Beispieltabelle verwendet. Der Auszug enthält nur zwei Spalten, DocumentID und Title, und drei Zeilen der Tabelle.

Für dieses Beispiel wird davon ausgegangen, dass ein Volltextindex für die Title-Spalte erstellt wurde.

Dokument-ID Titel
1 Crank Arm and Tire Maintenance
2 Front Reflector Bracket and Reflector Assembly 3
3 Front Reflector Bracket Installation

Die folgende Tabelle, in der Fragment 1 enthalten ist, zeigt den Inhalt des Volltextindex, der für die Title-Spalte der Document-Tabelle erstellt wurde. Volltextindizes enthalten mehr Informationen als die in dieser Tabelle dargestellten. Die Tabelle ist eine logische Darstellung eines Volltextindex und wird nur zu Demonstrationszwecken bereitgestellt. Die Zeilen werden in einem komprimierten Format gespeichert, um die Datenträgernutzung zu optimieren.

Die Daten sind gegenüber den Originaldokumenten umgekehrt. Die Umkehrung tritt auf, da die Schlüsselwörter den Dokument-IDs zugeordnet sind. Aus diesem Grund wird ein Volltextindex häufig als invertierter Index bezeichnet.

Beachten Sie auch, dass das Schlüsselwort and aus dem Volltextindex entfernt wurde. Dies ist der Fall, weil and ein Stoppwort ist und das Entfernen von Stoppwörtern aus einem Volltextindex zu beträchtlichen Einsparungen beim Datenträgerspeicher führen kann, was die Abfrageleistung verbessert wird. Weitere Informationen finden sie unter Konfigurieren und Verwalten von Stoppwörtern und Stopplisten für Volltextsuche.

Fragment 1

Schlüsselwort ColId DocId Vorkommen
Crank 1 1 1
Arm 1 1 2
Tire 1 1 4
Maintenance 1 1 5
Front 1 2 1
Front 1 3 1
Reflector 1 2 2
Reflector 1 2 5
Reflector 1 3 2
Bracket 1 2 3
Bracket 1 3 3
Assembly 1 2 6
3 1 2 7
Installation 1 3 4

Die Keyword-Spalte enthält eine Darstellung eines einzelnen Tokens, das zum Zeitpunkt der Indizierung extrahiert wurde. Woraus ein Token besteht, wird durch die Wörtertrennung bestimmt.

Die ColId-Spalte enthält einen Wert, der einer bestimmten volltextindizierten Spalte entspricht.

Die DocId-Spalte enthält Werte für eine aus 8 Bytes bestehende ganze Zahl, die einem bestimmten Volltextschlüsselwert in einer volltextindizierten Tabelle zugeordnet ist. Diese Zuordnung ist notwendig, wenn der Volltextschlüssel kein ganzzahliger Datentyp ist. In diesen Fällen werden Zuordnungen zwischen Volltextschlüsselwerten und DocId-Werten in einer separaten Tabelle mit der Bezeichnung DocId Mapping-Zuordnungstabelle verwaltet. Um diese Zuordnungen abzufragen, verwenden Sie die gespeicherte Systemprozedur sp_fulltext_keymappings. Um eine Suchbedingung zu erfüllen, müssen DocId-Werte aus der obigen Tabelle mit der DocId-Zuordnungstabelle verknüpft werden, um Zeilen aus der abgefragten Basistabelle abzurufen. Wenn der Volltextschlüsselwert der Basistabelle ein ganzzahliger Typ ist, wird der Wert direkt als DocId verwendet, und es ist keine Zuordnung erforderlich. Die Verwendung von ganzzahligen Volltextschlüsselwerten kann also zur Optimierung von Volltextabfragen beitragen.

Die Spalte Occurrence enthält einen ganzzahligen Wert. Für jeden DocId-Wert ist eine Liste von Vorkommenwerten vorhanden, die den relativen Wortoffsets des betreffenden Schlüsselworts innerhalb dieser DocId entsprechen. Die Vorkommenwerte sind zum Ermitteln von Ausdrucks- oder NEAR-Übereinstimmungen hilfreich, da z. B. Ausdrücke numerisch aufeinander folgende Vorkommenwerte besitzen. Zum Berechnen von Relevanzbewertungen erfüllen sie ebenfalls eine hilfreiche Funktion. So kann z. B. die Anzahl der Vorkommen eines Schlüsselworts in einer DocId zur Rangfolgenberechnung verwendet werden.

Volltextindexfragmente

Der logische Volltextindex wird normalerweise auf mehrere interne Tabellen aufgeteilt. Jede interne Tabelle wird als Volltextindexfragment bezeichnet. Einige dieser Fragmente enthalten ggf. aktuellere Daten als andere. Wenn Benutzer z. B. die folgende Zeile aktualisieren, deren DocId den Wert 3 hat, und für die Tabelle die automatische Änderungsnachverfolgung verwendet wird, wird ein neues Fragment erstellt.

Dokument-ID Titel
3 Rear Reflector

Im folgenden Beispiel, das Fragment 2 zeigt, enthält das Fragment im Vergleich zu Fragment 1 für DocId 3 aktuellere Daten. Wenn Benutzer eine Abfrage für Rear Reflector ausführen, werden daher für DocId 3 die Daten aus Fragment 2 verwendet. Jedes Fragment ist mit einem Erstellungszeitstempel gekennzeichnet, der abgefragt werden kann, indem die Katalogsicht sys.fulltext_index_fragments verwendet wird.

Fragment 2

Schlüsselwort ColId DocId Occ
Rear 1 3 1
Reflector 1 3 2

Wie Sie in Fragment 2 sehen, müssen Volltextabfragen jedes Fragment intern abfragen und ältere Einträge verwerfen. Daher können zu viele Volltextindexfragmente im Volltextindex zu einer beträchtlichen Verringerung der Abfrageleistung führen. Um die Anzahl der Fragmente zu reduzieren, organisieren Sie den Volltextkatalog neu, indem Sie die REORGANIZE-Option der ALTER FULLTEXT CATALOG-Transact-SQL-Anweisung verwenden. Diese Anweisung führt eine Hauptzusammenführungaus, sodass die Fragmente zu einem einzigen größeren Fragment zusammengeführt werden, und entfernt alle veralteten Einträge aus dem Volltextindex.

Nach dem erneuten Organisieren würde der Beispielindex die folgenden Zeilen enthalten:

Schlüsselwort ColId DocId Occ
Crank 1 1 1
Arm 1 1 2
Tire 1 1 4
Maintenance 1 1 5
Front 1 2 1
Rear 1 3 1
Reflector 1 2 2
Reflector 1 2 5
Reflector 1 3 2
Bracket 1 2 3
Assembly 1 2 6
3 1 2 7

Unterschiede zwischen Volltextindizes und regulären SQL Server-Indizes

Volltextindizes Reguläre SQL Server-Indizes
Nur ein Volltextindex pro Tabelle zulässig. Mehrere reguläre Indizes pro Tabelle zulässig.
Das Hinzufügen von Daten zu Volltextindizes, Auffüllen genannt, muss angefordert werden. Dies erfolgt entweder mithilfe eines Zeitplans bzw. mithilfe einer speziellen Anforderung oder automatisch beim Hinzufügen neuer Daten. Automatisches Update, wenn die Daten, auf denen der Index basiert, eingefügt, aktualisiert oder gelöscht werden.
Gruppiert innerhalb derselben Datenbank zu einem oder mehreren Volltextkatalogen. Nicht gruppiert.

Linguistische Komponenten und Sprachunterstützung in Volltextsuche

Die Volltextsuche unterstützt fast 50 verschiedene Sprachen, z. B. Englisch, Spanisch, Chinesisch, Japanisch, Arabisch, Bangla und Hindi. Eine vollständige Liste der unterstützten Volltextsprachen finden Sie unter sys.fulltext_languages. Jeder Spalte, die im Volltextindex enthalten ist, ist ein Microsoft Windows-Gebietsschemabezeichner (LCID) zugeordnet, der einer von der Volltextsuche unterstützten Sprache entspricht. Der LCID 1033 entspricht beispielsweise US-Englisch, und der LCID 2057 steht für britisches Englisch. Für jede unterstützte Volltextsprache bietet linguistische Komponenten, die die Indizierung und Abfrage von in dieser Sprache gespeicherten Volltextdaten unterstützen.

Sprachspezifische Komponenten umfassen folgende Artikel:

Komponente Beschreibung
Wörtertrennung und Wortstammerkennung Die Wörtertrennung erkennt Wortgrenzen anhand der lexikalischen Regeln einer bestimmten Sprache (Wörtertrennung). Jeder Wörtertrennung ist eine Wortstammerkennung zugeordnet, die Verben für diese Sprache konjugiert. Weitere Informationen finden Sie unter Konfigurieren und Verwalten von Worttrennern und Stammern für die Suche (SQL Server).
Stopplisten Eine Systemstoppliste enthält eine Reihe grundlegender Stoppwörter (Füllwörter). Ein Stoppwort ist ein Wort, das nicht zur Suche beiträgt und in Volltextabfragen ignoriert wird. Im deutschen Gebietsschema werden beispielsweise Wörter wie a, and, is und the als Stoppwörter betrachtet. In der Regel müssen Sie eine oder mehrere Thesaurusdateien und Stopplisten konfigurieren. Weitere Informationen finden sie unter Konfigurieren und Verwalten von Stoppwörtern und Stopplisten für Volltextsuche.
Thesaurusdateien SQL Server installiert außerdem eine Thesaurusdatei für jede Volltextsprache und eine globale Thesaurusdatei. Die installierten Thesaurusdateien sind leer, Sie können sie jedoch so bearbeiten, dass sie Synonyme für eine bestimmte Sprache oder Geschäftsszenarien definieren. Indem Sie einen Thesaurus entwickeln, der genau auf Ihre Volltextdaten abgestimmt ist, können Sie den Bereich der Volltextabfragen für diese Daten effektiv erweitern. Weitere Informationen finden Sie unter Konfigurieren und Verwalten von Thesaurusdateien für die Volltextsuche.
Filter (iFilters) Die Indizierung eines Dokuments in einer Spalte mit dem Datentyp varbinary(max), imageoder xml erfordert einen Filter für die Ausführung zusätzlicher Verarbeitungsschritte. Der Filter muss für den Dokumenttyp spezifisch sein (.doc, .pdf, .xls, .xml und so weiter). Weitere Informationen finden Sie unter Konfigurieren und Verwalten von Filtern für die Suche.

Wörtertrennung (und Wortstammerkennung) sowie Filter werden im Filterdaemon-Hostprozess (fdhost.exe) ausgeführt.