Anmerkung
Der Zugriff auf diese Seite erfordert eine Genehmigung. Du kannst versuchen, dich anzumelden oder die Verzeichnisse zu wechseln.
Der Zugriff auf diese Seite erfordert eine Genehmigung. Du kannst versuchen , die Verzeichnisse zu wechseln.
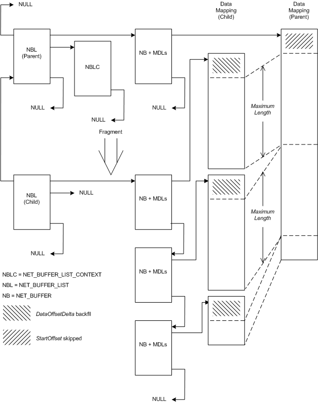
Ein NDIS-Treiber kann eine fragmentierte NET_BUFFER_LIST Struktur aus einer vorhandenen NET_BUFFER_LIST Struktur erstellen. Die fragmentierte Struktur verweist auf eine Reihe von NET_BUFFER Strukturen, die auf die ursprünglichen Daten verweisen; Die Daten werden jedoch in Einheiten unterteilt, die keine maximale Größe überschreiten. Treiber können diese Strukturart verwenden, um große Puffer effizient in kleinere Puffer aufzuteilen.
Die folgende Abbildung zeigt die Beziehung zwischen einer übergeordneten NET_BUFFER_LIST Struktur und einem fragmentierten untergeordneten Element.
Die obige Abbildung enthält eine übergeordnete NET_BUFFER_LIST Struktur und eine untergeordnete Struktur, die von diesem übergeordneten Element abgeleitet wurde. Die übergeordnete Struktur weist eine NET_BUFFER_LIST_CONTEXT Struktur und eine NET_BUFFER Struktur mit angefügten MDLs auf. Der übergeordnete Zeiger der übergeordneten Struktur ist NULL-, der angibt, dass es sich nicht um eine abgeleitete Struktur handelt.
Die untergeordnete NET_BUFFER_LIST-Struktur weist drei NET_BUFFER Strukturen mit angefügten MDLs auf. Die untergeordnete NET_BUFFER_LIST Struktur weist einen Zeiger auf die übergeordnete Struktur auf. Der NULL-, bei dem ein NET_BUFFER_LIST_CONTEXT Strukturzeiger angibt, dass das untergeordnete Element keine NET_BUFFER_LIST_CONTEXT Struktur aufweist.
NDIS-Treiber rufen die NdisAllocateFragmentNetBufferList Funktion auf, um eine neue fragmentierte NET_BUFFER_LIST Struktur zu erstellen, die auf den Daten in einer vorhandenen NET_BUFFER_LIST-Struktur basiert. NDIS weist neue NET_BUFFER Strukturen und MDLs für die fragmentierte NET_BUFFER_LIST Struktur zu. NDIS weist keine NET_BUFFER_LIST_CONTEXT Struktur für die fragmentierte Struktur zu. Das Fragment NET_BUFFER Strukturen und MDLs beschreiben die gleichen Daten wie die übergeordnete Struktur. Die Daten werden nicht kopiert.
NdisAllocateFragmentNetBufferList erstellt die Fragmente, beginnend am Anfang des verwendeten Datenbereichs, in jeder übergeordneten NET_BUFFER Struktur und dem Offset durch den wert, der im StartOffset Parameter angegeben ist.
NdisAllocateFragmentNetBufferList teilt den verwendeten Daten bereich in jeder Quelle NET_BUFFER Struktur in Fragmente auf. Die Länge des verwendeten Datenbereichs jedes Fragments ist kleiner oder gleich dem wert, der im parameter MaximumLength angegeben ist. Der verwendete Datenbereich des letzten Fragments kann kleiner als MaximumLength sein. Der Datenoffset der neuen NET_BUFFER-Strukturen wird durch die Anzahl der im DataOffsetDelta Parameter angegebenen Bytes zurückgezogen.
Wenn mehrere NET_BUFFER Strukturen in der übergeordneten NET_BUFFER_LIST-Struktur vorhanden sind (nicht in der Abbildung dargestellt), ist der Fragmentierungsprozess für jede NET_BUFFER Struktur identisch mit einer einzelnen Struktur. Wenn beispielsweise die letzte Datenmenge in einer übergeordneten NET_BUFFER Struktur kleiner als die maximale Größe ist, kombiniert NDIS diese Daten nicht mit den Daten zu Beginn der nächsten NET_BUFFER Struktur.
NDIS-Treiber rufen die NdisFreeFragmentNetBufferList Funktion auf, um eine NET_BUFFER_LIST Struktur und alle zugeordneten NET_BUFFER Strukturen und MDL-Ketten frei zu geben, die zuvor durch Aufrufen NdisAllocateFragmentNetBufferListzugewiesen wurden.