Hinweis
Für den Zugriff auf diese Seite ist eine Autorisierung erforderlich. Sie können versuchen, sich anzumelden oder das Verzeichnis zu wechseln.
Für den Zugriff auf diese Seite ist eine Autorisierung erforderlich. Sie können versuchen, das Verzeichnis zu wechseln.
In diesem Artikel erhalten Sie ein umfassendes Verständnis der verschiedenen Datenquellen und Tools, die für die SAP-Datenextraktion verfügbar sind. Außerdem erfahren Sie, wie Sie die am besten geeignete Option basierend auf Ihren analytischen Zielen auswählen können. Der Inhalt deckt die Struktur und den Zweck jeder Datenebene in SAP-Systemen ab. Außerdem werden die Integrationsfunktionen in Microsoft Fabric sowie die Überlegungen zu Zuverlässigkeit, Leistung und geschäftlicher Ausrichtung hervorgehoben.
Microsoft Fabric ist eine vollständig integrierte, SaaS-basierte Datenplattform, die Datentechnik, Echtzeitanalysen, Data Science, Business Intelligence und Governance in einer einzigen Erfahrung vereint. Basierend auf OneLake zentralisiert Fabric die Datenspeicherung und ermöglicht eine nahtlose Zusammenarbeit über Rollen hinweg – von Datentechnikern bis hin zu Geschäftsbenutzern. Der Kern ist OneLake, ein einheitlicher Data Lake, der die Speicherung zentralisiert und den nahtlosen Datenzugriff über Dienste hinweg ermöglicht. Fabric integriert auch KI-Funktionen über Copilot und Azure KI Studio, sodass Benutzer Erkenntnisse schneller und intuitiver ableiten können. Auf Einfachheit, Skalierbarkeit und Zusammenarbeit ausgelegt, hilft Microsoft Fabric Organisationen dabei, ihre Analyseworkflows zu optimieren, Komplexität zu reduzieren und ihre KI-Transformationsjourney zu beschleunigen.
Unternehmen nutzen Microsoft Fabric zunehmend als Grundlage ihrer Datenlandschaft, um Geschäftsanwendungen, IoT-Telemetrie und KI-Workloads zu vereinheitlichen. Durch die Konsolidierung aller Analyseworkloads in einer einzigen Umgebung beschleunigt Microsoft Fabric die Bereitstellung von Erkenntnissen und beseitigt Datensilos. SAP-Systeme sind eine der kritischsten Datenquellen, da sie Daten enthalten, die zentrale Geschäftsvorgänge unterstützen, und auch in die einheitliche Plattform integriert werden können. Diese Integration erweitert Unternehmensdaten und ermöglicht eine ganzheitlichere Ansicht der Geschäftsleistung. Sie können leistungsstarke Dashboards erstellen, die Trends untersuchen und Probleme hervorheben und dabei End-to-End-Geschäftsprozesse mithilfe von Daten aus verschiedenen Systemen und Abteilungen berücksichtigen, unabhängig von ihrer Quelle. Dies wird ermöglicht, indem alle relevanten Daten in einer einzigen Plattform vereinheitlicht vorliegen.
Von Bedeutung
Bevor Sie mit Datenextraktionen aus SAP-Systemen beginnen, überprüfen Sie immer die SAP-Lizenzierungsberechtigungen Ihrer Organisation. Bestimmte Extraktionsmethoden können andere Lizenzen oder bestimmte Nutzungsrechte erfordern.
Datenquellen im SAP-System
SAP bietet mehrere Ebenen von Datenzugriff, die jeweils unterschiedliche Analyse- und Berichterstellungsanforderungen erfüllen. In diesem Abschnitt werden die wichtigsten Arten von Datenquellen vorgestellt, die in einer SAP-Landschaft verfügbar sind, und es wird erläutert, was sie sind und wie sie funktionieren.
Tabellen und Sichten
SAP-Tabellen sind die grundlegende Ebene der Datenspeicherung im SAP-System. Jede in SAP verarbeitete Transaktion, von einem Wareneingang zu einer Rechnung oder einem Auftrag, wird in einer Reihe strukturierter Tabellen in der zugrunde liegenden relationalen Datenbank (z. B. HANA, Oracle oder SQL Server) gespeichert. Diese Tabellen enthalten die unformatierten Transaktionsdaten Ihres Unternehmens. In modernen Versionen von SAP-Systemen gibt es eine 1:1-Darstellung der ABAP-Tabellen in den Datenbanktabellen. In älteren Versionen ist das nicht immer der Fall, und der Zugriff auf Pool-/Clustertabellen auf Datenbankebene ist nicht möglich. Die Verwendung von Tabellen erfordert fundierte Kenntnisse des SAP-Datenmodells. Andernfalls riskieren Sie, den Geschäftskontext falsch zu interpretieren.
Ansichten /Extraktoren von Core Data Services
Ansichten und Extraktoren von Core Data Services (CDS) bieten eine geschäftsorientierte, multidimensionale Ansicht von Transaktionsdaten direkt im operativen SAP-System. Diese Quellen bieten vordefinierte Logik, die widerspiegelt, wie Daten in täglichen Prozessen verwendet werden, z. B. Vertrieb, Einkauf oder Finanzwesen. Anstatt auf unformatierte Tabellen zuzugreifen, machen CDS-Ansichten und -Extraktoren Daten auf eine Weise verfügbar, die auf die geschäftliche Bedeutung abgestimmt ist. Beispielsweise werden nur aktive Bestellungen oder relevante Beschreibungen und berechnete Felder angezeigt.
Business Warehouse InfoObjects / InfoProviders
InfoObjects und InfoProviders sind Teil der semantischen SAP Business Warehouse-Ebene (BW). Sie bilden das multidimensionale Modell, das auf Fakten und Dimensionen basiert, die bei der Modellierung und Berichterstellung auf allen Ebenen der BW-Architektur verwendet werden. Wenn sich Daten durch die Ebenen bewegen, werden sie kontinuierlich transformiert, bereinigt und angereichert. Daher sind die Daten im endgültigen Data Mart konsistent und bereit für die Verwendung in Unternehmensdashboards und -berichten.
BW-Abfragen
Abfragen sind die Hauptschnittstelle für die Nutzung von Daten, die in SAP BW gespeichert sind. Sie definieren für Unternehmen geeignete Metriken wie wichtige Umsatz-, Kosten- oder Mengenkennzahlen, indem zusätzlich zu InfoProviders Berechnungen, Filter und Aggregationen angewendet werden. Abfragen sind auch eng in das Autorisierungsmodell von SAP integriert und für Leistung optimiert.
Auswählen der richtigen Datenquelle
Die Auswahl der richtigen Datenquelle hängt vom ultimativen Ziel und dem Anteil der vorhandenen Transformation ab, die Sie wiederverwenden möchten. Wie im vorherigen Abschnitt erläutert, bieten SAP-Systeme mehrere Ebenen von Datenzugriff, die jeweils für unterschiedliche Phasen der Datenjourney geeignet sind – von unformatierten Transaktionen bis hin zu vollständig modellierten Geschäftsmetriken. Transaktionsdaten werden in stark normalisierter Form gespeichert, d. h. Informationen werden in viele kleinere, verknüpfte Tabellen aufgeteilt, um Redundanz zu reduzieren und die Effizienz zu verbessern. Diese Tabellen spiegeln die unformatierte Ausgabe von Geschäftsprozessen so wider, wie sie im System generiert wird. Ein solches Design fördert die Datenintegrität, macht aber Berichterstellung und Analysen komplexer.
Beim Verschieben von Basistabellen in höhere Ebenen fügt jeder Schritt mehr Struktur, Konsistenz und Ausrichtung an der geschäftlichen Bedeutung hinzu. CDS-Ansichten und BW-Extraktoren gestalten die Transaktionsdaten in einem multidimensionalen Format, indem grundlegende Verknüpfungen, Filter und Geschäftslogik angewendet werden, um Analysen und Berichterstellung zu vereinfachen. Diese Objekte können je nach Berichterstellungsbedarf unterschiedliche Perspektiven auf die gleichen zugrunde liegenden Daten darstellen. Eine Ansicht kann sich beispielsweise auf offene Aufträge konzentrieren, während in einer anderen gelieferte Artikel hervorgehoben werden. Diese Flexibilität ermöglicht es, dass ein Dataset mehrere analytische Szenarien unterstützt, ohne die Rohdaten zu duplizieren.
Weiter entlang der Datenjourney übernehmen BW-Objekte die Verantwortung für das Speichern, Strukturieren und Vorbereiten von Daten für die Unternehmensberichterstellung. InfoObjects und InfoProviders bilden zusammen eine standardisierte Grundlage für Analysen über Abteilungen und Tools hinweg. Oben machen Abfragen kuratierte Datasets verfügbar, vollständig mit vordefinierten Filtern, Berechnungen und Kennzahlen, die von Dashboards und externen Analyseplattformen genutzt werden können.
Eine allgemeine Empfehlung ist: Je höher die Ebene, auf die Sie im Datenstapel zugreifen, desto mehr Inhalte und Geschäftslogik können Sie wiederverwenden. Anstatt Basistabellen manuell zu verknüpfen, um eine konsolidierte Ansicht von Aufträgen zu erstellen, können Sie dedizierte Objekte anwenden, die von SAP bereitgestellt werden und die bereits relevante Verknüpfungen, Filter und Feldzuordnungen enthalten. Dieser Ansatz reduziert den Entwicklungsaufwand erheblich und sorgt für Konsistenz bei der Verwendung von Daten im System. Er bedeutet jedoch auch, dass die integrierten Transformationen akzeptiert werden müssen, z. B. das Filtern bestimmter Dokumentstatus. Wenn andere Felder erforderlich sind, müssen Änderungen auf der Quellebene vorgenommen werden, z. B. durch Erweitern der CDS-Ansicht.
Die folgende Tabelle enthält Beispiele für gängige Szenarien und empfiehlt in jedem Fall die am besten geeignete SAP-Datenquelle. Die Verwendung eines bestimmten Objekts ist eine Entwurfsentscheidung und sollte immer basierend auf verfügbaren Optionen, Datenanforderungen und Systemfunktionen ausgewertet werden.
| Szenario/Absicht | Empfohlene Datenquelle |
|---|---|
| Ich möchte auf unformatierte Transaktionstabellen zugreifen und benutzerdefinierte Transformationen und Geschäftslogik selbst anwenden. | SAP-Tabellen |
| Ich habe kein detailliertes Wissen über das zugrunde liegende Datenmodell von SAP und möchte die vorhandene Struktur und Beziehungen aus dem Transaktionssystem wiederverwenden. | CDS-Ansichten/BW-Extraktoren |
| Ich muss Dashboards basierend auf Transaktionsdaten erstellen, möchte aber lieber mit einem kuratierten, geschäftsorientierten Modell arbeiten. | CDS-Ansichten/BW-Extraktoren |
| Meine Organisation verfügt bereits über ein BW-System mit validierten Datenmodellen, und ich möchte diese als Grundlage für die Berichterstellung verwenden. | BW InfoObjects / InfoProviders |
| Ich benötige eine sichere Berichterstellungsebene mit vordefinierten Einschränkungen und geschäftsspezifischen Kennzahlen, die für den Einsatz in BI-Tools bereit sind. | BW-Abfragen |
Zusammenfassung der Konnektivitätsoptionen
In der folgenden Tabelle werden die verfügbaren Konnektivitätsoptionen für SAP-Systeme zusammengefasst.
| Verbinder | Quellen | Anwendungsfall | ETL-Lösung |
|---|---|---|---|
| SAP BW (Anwendungsserver oder Nachrichtenserver) | SAP BW, SAP BW/4HANA SAP S/4HANA |
Zugriff auf multidimensionale Analyseebene | Microsoft Fabric (Dataflow Gen2) |
| SAP HANA | SAP HANA, SAP HANA Cloud SAP Datasphere SAP BW-on-HANA SAP BW/4HANA |
Zugriff auf multidimensionale Analyseebene Zugriff auf SQL-Artefakte (Tabellen, Ansichten) Zugriff auf HANA-Berechnungsansichten, die von SAP BW-on-HANA oder BW/4HANA verfügbar gemacht werden |
Microsoft Fabric (Dataflow Gen2, Pipeline, Kopierauftrag) |
| SAP-Tabelle (Anwendungsserver oder Nachrichtenserver) | SAP S/4HANA SAP ECC |
Tabellen, Ansichten des SAP-Datenwörterbuchs (DDIC) ABAP CDS-Ansichten |
Microsoft Fabric (Pipeline) |
| SAP CDC | SAP S/4HANA SAP ECC |
Tabellen, Ansichten des SAP-Datenwörterbuchs (DDIC) ABAP CDS-Ansichten |
Azure Data Factory (Datenfluss) |
| SAP BW OpenHub (Anwendungsserver oder Nachrichtenserver) | SAP BW | Zugriff auf Daten in BW InfoProviders (ADSOs) | Microsoft Fabric (Pipeline) |
| OData | SAP SuccessFactors SAP C4C SAP S/4HANA SAP ECC |
OData Services | Microsoft Fabric (Dataflow Gen2, Pipeline) |
| ODBC | SAP HANA, SAP HANA Cloud SAP Datasphere |
Zugriff auf SQL-Artefakte (Tabellen, Ansichten) | Microsoft Fabric (Dataflow Gen2, Pipeline) |
| Offene Spiegelung | SAP S/4HANA SAP ECC (basierend auf Features von Drittanbietern) |
Tabellen, Ansichten des SAP-Datenwörterbuchs (DDIC) ABAP CDS-Ansichten |
Microsoft Fabric |
| Ausgehende Premium-Integration | SAP S/4HANA SAP ECC SAP BW, SAP BW/4HANA (und andere Lösungen gemäß Datasphere-Konnektivitätsoptionen) |
Tabellen, Ansichten des SAP-Datenwörterbuchs (DDIC) ABAP CDS-Ansichten SAP ODP |
SAP Datasphere |
SAP-Datenextraktionstools und -lösungen
Dieser Abschnitt enthält eine Übersicht über die verfügbaren Tools und Lösungen, die Sie beim Extrahieren von SAP-Daten in Microsoft Fabric berücksichtigen sollten.
SAP-Datenextraktion mit Microsoft Fabric
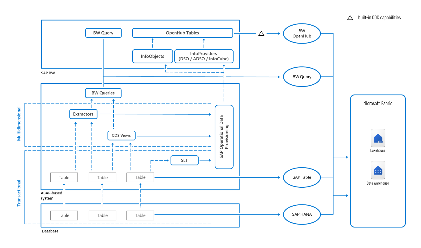
Sie können Pipelines und Datenflüsse in Microsoft Fabric verwenden, um Daten aus verschiedenen SAP-Datenquellen zu extrahieren und zu transformieren.
Abbildung 1: SAP-Datenkonnektivitätsoptionen in Microsoft Fabric.
Connector für SAP-Tabellen
Der SAP-Tabellenconnector verbindet sich mit ABAP-basierten SAP-Systemen und ermöglicht die Momentaufnahmenextraktion von Tabellendaten. Sie unterstützt die Datenfilterung mithilfe einer einfachen ABAP-ähnlichen Syntax. Bei größeren Datenvolumes können Sie die integrierte Partitionierung basierend auf ausgewählten Spalten anwenden, z. B. den Buchungszeitstempel, um die Tabelle in kleinere Blöcke aufzuteilen. Der Connector ist über Pipelines in Microsoft Fabric verfügbar.
SAP HANA-Connector
Mit dem SAP HANA-Connector können Sie eine Verbindung mit der SAP HANA-Datenbank herstellen. Er unterstützt zwei Zugriffsebenen: die multidimensionale Analyseebene, die auf HANA-Berechnungsansichten basiert, und die Transaktionsebene, die Zugriff auf in Tabellen und Ansichten gespeicherte Daten ermöglicht.
Beim Verbinden über Dataflow Gen2, die für die semantische Modellierung und Analyse entwickelt wurde, greift der SAP HANA-Connector in der Regel auf die multidimensionale Ebene zu. Berechnungsansichten funktionieren ähnlich wie SAP BW-Abfragen und greifen häufig direkt auf kuratierte Daten und KPIs nach integrierter Logik zu.
Wenn der Connector jedoch in einer Microsoft Fabric-Pipeline verwendet wird, die für ETL und umfangreiche Datenerfassung erstellt wurde, wird standardmäßig auf Datenbanktabellen und SQL-Ansichten zugegriffen. Dieser Ansatz funktioniert gut beim Arbeiten mit größeren Datenmengen dank anderer Datenpartitionierungsfunktionen, mit denen große Datasets aufgeteilt und parallel verarbeitet werden können, sodass Leistung und Skalierbarkeit verbessert werden.
Generisches ODBC
Generische ODBC-Konnektivität ermöglicht die Konnektivität mit einer breiten Palette von Datenbanken, einschließlich SAP HANA u. a. Sie bietet flexiblen Zugriff auf zugrunde liegende Tabellen und Ansichten, die sie für Szenarien geeignet macht, in denen direkter Zugriff auf unformatierte Transaktionsdaten erforderlich ist. Bei Verwendung mit einer SAP HANA-Datenbank stellt der generische ODBC-Connector eine Verbindung mit der Transaktionsebene her, sodass Benutzer Daten aus Basistabellen und SQL-Ansichten abfragen können.
SAP BW-Connector
Der SAP BW-Connector ist für den Zugriff auf die multidimensionale Analyseebene in SAP-Systemen konzipiert. Er wird verwendet, um geschäftsbereite Datasets bereitzustellen, und enthält vordefinierte Kennzahlen, Hierarchien, Filter und Autorisierungen, wodurch die Daten in Berichterstellungs- und Analysetools leicht interpretiert und genutzt werden können. Der Connector bietet eine zuverlässige Möglichkeit, kuratierte und semantisch umfangreiche Daten zu extrahieren, die eng auf Standards für die Berichterstellung im Unternehmen abgestimmt sind. Der Connector unterstützt BW-Abfragen aus SAP BW und BW/4HANA sowie die eingebettete Analyseebene in SAP S/4HANA, die Sie für den Zugriff auf SAP CDS-Ansichten verwenden können.
SAP BW OpenHub
Der SAP BW OpenHub-Connector ermöglicht die Datenextraktion aus OpenHub-Zielen in SAP BW-Systeme. OpenHub-Ziele werden verwendet, um BW-verwaltete Daten für die externe Nutzung verfügbar zu machen. Jedes Objekt, das vom SAP-Datentransferprozess (DTP) unterstützt wird, kann als Quelle für OpenHub dienen, einschließlich DataStore-Objekte (DSOs), InfoCubes und DataSources. Dies macht es zu einer flexiblen Option beim Exportieren strukturierter, transformierter Daten.
Der Connector unterstützt die Deltaextraktion, die nur Datensätze erfasst, die sich seit dem letzten erfolgreichen Laden geändert haben. Die Deltaverarbeitung wird vom SAP BW-System basierend auf der im DTP definierten Logik verwaltet, in der Regel mithilfe von Zeitstempeln, Anforderungs-IDs oder Änderungsprotokollpositionen. Nach der Konfiguration wendet das System die Deltalogik automatisch an, wodurch der Bedarf an manueller Nachverfolgung oder benutzerdefinierter Implementierung reduziert wird.
OData-Connector
Die Datenextraktion kann auch von OData-Diensten verarbeitet werden, die Geschäftsdaten aus SAP-Systemen über ein standardisiertes, REST-basiertes Protokoll verfügbar machen. Dieser Ansatz eignet sich für den Zugriff auf Daten, die über SAP-Gatewaydienste bereitgestellt werden, wie z. B. solche in SAP S/4HANA und SAP Business Suite. SAP bietet eine Vielzahl vorkonfigurierten OData-Dienste, die viele wichtige Geschäftsobjekte und -prozesse abdecken. Darüber hinaus können benutzerdefinierte oder standardmäßige CDS-Ansichten als OData-Endpunkte verfügbar gemacht werden, die eine flexible Möglichkeit zum Abrufen semantisch umfangreicher und gut strukturierter Daten bieten.
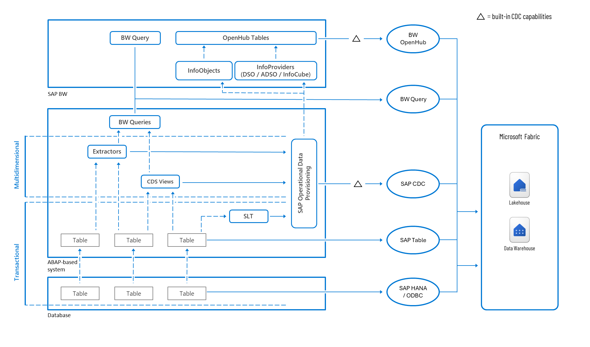
SAP-Datenextraktion mit Azure Data Factory
Azure Data Factory ist ein cloudbasierter Datenintegrationsdienst, mit dem Sie Pipelines zum Verschieben und Transformieren von Daten in verschiedenen Systemen erstellen und planen können. Viele Datenconnectors, einschließlich SAP-spezifischer Connectors wie SAP-Tabelle und SAP BW, sind bereits in Microsoft Fabric verfügbar. Wenn die SAP-Integration eine neue Workload ist, die Sie integrieren möchten, und wenn Sie Microsoft Fabric für Analysen in Betracht ziehen, empfiehlt es sich dringend, sie auch für die Datenintegration zu verwenden. Auf diese Weise profitieren Sie von einer einheitlicheren Oberfläche für Datenerfassung, -transformation und -analyse auf einer einzigen Plattform. Wenn Sie jedoch bereits über SAP-Pipelines verfügen, die in Azure Data Factory integriert sind, oder den SAP CDC-Connector verwenden müssen, besteht keine unmittelbare Notwendigkeit einer neuen Plattform. Vorhandene Pipelines und Datenflüsse können in OneLake integriert werden.
Abbildung 2: Datenkonnektivitätsoptionen von SAP zu Microsoft Fabric in Azure Data Factory.
SAP CDC-Connector
Der SAP CDC-Connector ermöglicht die inkrementelle Datenextraktion aus SAP-Systemen mithilfe des Frameworks SAPOperational Data Provisioning, das in ABAP-Umgebungen verfügbar ist. Das ODP-Framework verfolgt Deltas im Quellsystem automatisch und speichert sie in einer Deltawarteschlange. Jedes Mal, wenn der Connector ausgeführt wird, ruft er nur die neuen oder geänderten Datensätze seit der letzten Extraktion ab. Dies basiert auf einem Abonnement, das vom Framework verwaltet wird.
Er unterstützt eine Vielzahl von SAP-Datenquellen, z. B.:
- BW-Extraktoren
- Core Data Services-Ansichten (CDS)
- SAP Landscape Transformation (SLT)
- BW InfoProviders
- SAP HANA-Informationsansichten
Er unterstützt auch die Datenfilterung und -partitionierung, um die Leistung zu optimieren und das Datenvolumen während der Extraktion zu steuern.
Wenn es sich bei dem Ziel um einen relationalen Datenspeicher handelt, wendet der SAP CDC-Connector automatisch Einfügungen, Aktualisierungen und Löschungen an, damit das Ziel mit der Quelle synchronisiert bleibt. Durch diesen integrierten Deltazusammenführungsprozess wird sichergestellt, dass nachgelagerte Systeme immer den neuesten Zustand der SAP-Daten widerspiegeln, ohne dass eine manuelle Abstimmung erforderlich ist.
Hinweis
Zwar unterstützt Microsoft den SAP CDC-Connector vollständig als zuverlässige Lösung für die Datenextraktion, Sie sollten aber vor der Verwendung des SAP CDC-Connectors den entsprechenden SAP-Hinweis 3255746 – Nicht zulässige Verwendung von ODP-Datenreplikations-APIs lesen, um festzustellen, ob er für Ihre aktuelle SAP-Lizenzierung relevant ist.
Weitere Informationen zum SAP CDC-Connector in Azure Data Factory
SAP-Datenextraktion mit SAP Datasphere
SAP Datasphere ist die SAP-Lösung der Enterprise-Klasse zum Extrahieren und Transformieren von Daten in heterogenen Systemen. Sie unterstützt Verbindungen mit Diensten von Drittanbietern und ermöglicht flexible Datenverschiebungsstrategien, die auf Unternehmensanforderungen zugeschnitten sind.
Abbildung 3: Datenkonnektivitätsoptionen von SAP zu Microsoft Fabric in SAP Datasphere.
Ausgehende Premium-Integration
Mithilfe der ausgehenden Premium-Integration können Kunden Replikationsflüsse konfigurieren, um Daten aus SAP-Quellsystemen zu extrahieren und in Azure Data Lake Gen2 zu erfassen. Die Datenquelle könnte ein Objekt in SAP Datasphere sein, aber diese Integration ermöglicht es auch, Daten direkt aus dem Quellsystem zu extrahieren, ohne dass sie in SAP Datasphere gespeichert sind.
Sobald die Daten in Azure Data Lake Gen2 eingehen, können sie über Verknüpfungen in Microsoft Fabric-Lakehouses verfügbar gemacht werden. Diese Verknüpfungen bieten nahtlosen, schreibgeschützten Zugriff auf die erfassten Daten, ohne Speicher zu duplizieren. So sind leistungsstarke Analyse- und Transformationsworkflows direkt in Fabric möglich.
ODBC-Verbindung
Die ODBC-Konnektivität ermöglicht es Kunden, Ansichten in SAP Datasphere direkt über Spark-Notebooks in Microsoft Fabric zu nutzen, sodass die Untersuchung, Transformation und erweiterte Analyse von Daten in Echtzeit ohne Replikation vorgenommen werden können. Der SAP HANA-Connector kann auch zum Erfassen von Daten in Microsoft Fabric-Lakehouses mit Pipelines und Datenflüssen verwendet werden.
Partnerlösungen
Ein wachsendes Ökosystem vertrauenswürdiger Partner bringt spezialisiertes Know-how zum Extrahieren von Daten aus komplexen SAP-Umgebungen wie SAP S/4HANA und SAP BW/4HANA in Microsoft Fabric. Diese Partner bieten mehr als Standardconnectors, indem sie benutzerdefinierte Add-Ons bereitstellen, die unternehmensspezifische Anforderungen erfüllen.
| Partnerlösung | Offene Spiegelung | Lakehouse Integration | Zertifizierung |
|---|---|---|---|
| DAB | Unterstützt | Unterstützt | Verbinden |
| ASAPIO | Unterstützt | Unterstützt | Verbinden |
| Theobald | Unterstützt | Unterstützt | Verbinden |
| Simplement | Unterstützt | Unterstützt | Verbinden |
| SNP Glue | Unterstützt | Unterstützt | Verbinden |
Erfahren Sie mehr über Partnerlösungen, die die offene Spiegelung unterstützen.
Abbildung 4: Datenkonnektivitätsoptionen von SAP zu Microsoft Fabric mithilfe von Partnerlösungen.
Partnerlösungen unterstützen in der Regel zwei Integrationsmuster:
Offene Spiegelung
Partnerlösungen wenden eine Reihe von nativen Microsoft Fabric-APIs an, um Quelldatasets mit gespiegelten Datenbanken in Fabric zu synchronisieren. Mit diesem Ansatz wird sichergestellt, dass die Zieltabellen eine konsistente und aktuelle Kopie der Quelle bleiben, da das Spiegelungsmodul Änderungen automatisch verarbeitet und zusammenführt.
Erfahren Sie mehr über die offene Spiegelung in Microsoft Fabric.
Lakehouse
Die direkte Lakehouse-Integration ermöglicht Partnern das Erfassen von Daten in Fabric sowohl im vollständigen als auch inkrementellen Modus. Obwohl diese Methode Flexibilität und Kontrolle bietet, ist in der Regel eine weitere Verarbeitung erforderlich, um die Deduplizierung und Konsolidierung von Datensätzen zu verwalten, bevor die Daten für nachgeschaltete Analysen bereit sind.
Ressourcen
SAP Knowledge Center – Datenintegration
Übersicht und Architektur der SAP CDC-Funktionen
Neuigkeiten bei der SAP-Konnektivität in Microsoft Fabric – Juli 2025