Freigeben über


Verständnis von Statusänderungen

In diesem Thema werden die Zustände und Übergänge erläutert, die Kanäle aufweisen, die Typen, die zum Strukturieren von Kanalzuständen verwendet werden, und deren Implementierung.

Zustandsautomaten und Kanäle

Objekte, die mit der Kommunikation umgehen, z. B. Sockets, stellen in der Regel einen Zustandsautomat dar, dessen Zustandsübergänge sich auf die Zuordnung von Netzwerkressourcen beziehen, Verbindungen herstellen oder akzeptieren, Verbindungen schließen und die Kommunikation beenden. Der Kanalstatuscomputer stellt ein einheitliches Modell der Zustände eines Kommunikationsobjekts bereit, das die zugrunde liegende Implementierung dieses Objekts abstrahiert. Die ICommunicationObject Schnittstelle stellt eine Reihe von Zuständen, Zustandsübergangsmethoden und Zustandsübergangsereignissen bereit. Alle Kanäle, Kanalfabriken und Kanallistener implementieren den Kanalstatuscomputer.

Die Ereignisse Closed, Closing, Faulted, Opened und Opening informieren einen externen Beobachter über einen stattgefundenen Zustandsübergang.

Die Methoden "Abort", "Close" und "Open" (und deren asynchrone Entsprechungen) verursachen Zustandsübergänge.

Die Zustandseigenschaft gibt den aktuellen Zustand wie definiert durch CommunicationState:

ICommunicationObject, CommunicationObject, Zustände und Zustandsübergänge

Ein ICommunicationObject beginnt im Zustand "Erstellt", in dem die verschiedenen Eigenschaften konfiguriert werden können. Sobald sich das Objekt im Zustand "Geöffnet" befindet, kann das Objekt zum Senden und Empfangen von Nachrichten verwendet werden, seine Eigenschaften werden jedoch als unveränderlich angesehen. Sobald sich das Objekt im Abschlusszustand befindet, kann das Objekt keine neuen Sende- oder Empfangsanforderungen mehr verarbeiten, vorhandene Anforderungen haben jedoch die Möglichkeit, bis das Close-Timeout erreicht ist, abzuschließen. Wenn ein nicht behebbarer Fehler auftritt, wechselt das Objekt in den fehlerhaften Zustand, in dem er auf Informationen zum Fehler überprüft und letztendlich geschlossen werden kann. Im Closed-Zustand hat das Objekt im Wesentlichen das Ende des Zustandsautomats erreicht. Sobald ein Objekt von einem Zustand zum nächsten wechselt, wechselt es nicht wieder zu einem vorherigen Zustand.

Das folgende Diagramm zeigt die ICommunicationObject Zustände und Zustandsübergänge. Zustandsübergänge können durch Aufrufen einer der drei Methoden verursacht werden: "Abbrechen", "Öffnen" oder "Schließen". Sie können auch durch Aufrufen anderer implementierungsspezifischer Methoden verursacht werden. Der Übergang zum fehlerhaften Zustand kann als Folge von Fehlern beim Öffnen oder nach dem Öffnen des Kommunikationsobjekts auftreten.

Jedes ICommunicationObject beginnt im Created-Zustand. In diesem Zustand kann eine Anwendung das Objekt durch Festlegen der Eigenschaften konfigurieren. Sobald sich ein Objekt in einem anderen Zustand als erstellt befindet, gilt es als unveränderlich.

Datenflussdiagramm des Kanalstatusübergangs.
Abbildung 1. Der ICommunicationObject-Zustandsautomat.

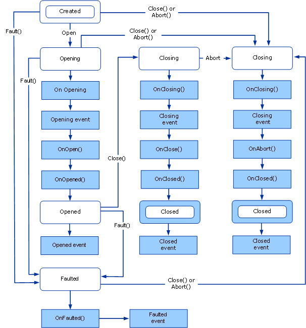
Windows Communication Foundation (WCF) stellt eine abstrakte Basisklasse CommunicationObject bereit, die implementiert und den Kanalstatuscomputer implementiert ICommunicationObject. Die folgende Grafik ist ein geändertes Zustandsdiagramm, das für CommunicationObject verwendet wird. Neben dem ICommunicationObject-Zustandsautomaten zeigt es die zeitliche Steuerung, nach der weitere CommunicationObject-Methoden aufgerufen werden.

Dataflow-Diagramm der Änderungen des CommunicationObject-Implementierungszustands. Abbildung 2. Die CommunicationObject-Implementierung des ICommunicationObject-Zustandsautomats, einschließlich Aufrufe von Ereignissen und geschützte Methoden.

ICommunicationObject-Ereignisse

CommunicationObject zeigt die fünf Ereignisse, die von ICommunicationObject definiert werden. Diese Ereignisse sind für Code konzipiert, der das Kommunikationsobjekt verwendet, um über Zustandsübergänge benachrichtigt zu werden. Wie in Abbildung 2 oben dargestellt, wird jedes Ereignis einmal ausgelöst, nachdem der Zustand des Objekts in den vom Ereignis benannten Zustand übergegangen ist. Alle fünf Ereignisse sind vom Typ EventHandler, der wie folgt definiert wird:

public delegate void EventHandler(object sender, EventArgs e);

In der CommunicationObject Implementierung ist der Absender entweder der CommunicationObject selbst oder was als Absender an den CommunicationObject Konstruktor übergeben wurde (wenn diese Konstruktorüberladung verwendet wurde). Der Parameter EventArgs , eist immer EventArgs.Empty.

Abgeleitete Objektrückrufe

Zusätzlich zu den fünf Ereignissen deklariert CommunicationObject acht geschützte virtuelle Methoden, die darauf ausgelegt sind, dass ein abgeleitetes Objekt vor und nach Zustandsübergängen zurückgerufen werden kann.

Die CommunicationObject.Open und CommunicationObject.Close Methoden sind jeweils mit drei solchen Rückrufen verbunden. Beispielsweise gibt es entsprechende Elemente zu CommunicationObject.Open, CommunicationObject.OnOpening, CommunicationObject.OnOpen und CommunicationObject.OnOpened. Zugeordnet zu CommunicationObject.Close sind die CommunicationObject.OnClose-Methoden, CommunicationObject.OnClosing-Methoden und CommunicationObject.OnClosed-Methoden.

Ähnlich hat die CommunicationObject.Abort-Methode ein entsprechendes CommunicationObject.OnAbort.

Während CommunicationObject.OnOpen, CommunicationObject.OnClose und CommunicationObject.OnAbort keine Standardimplementierung haben, verfügen die anderen Rückrufe über eine Standardimplementierung, die für die Korrektheit des Zustandsautomaten erforderlich ist. Wenn Sie diese Methoden außer Kraft setzen, müssen Sie die Basisimplementierung aufrufen oder sie ordnungsgemäß ersetzen.

:CommunicationObject.OnOpening, CommunicationObject.OnClosing und CommunicationObject.OnFaulted lösen die entsprechenden CommunicationObject.Opening, CommunicationObject.Closing und CommunicationObject.Faulted Ereignisse aus. CommunicationObject.OnOpened und CommunicationObject.OnClosed setzen den Objektstatus auf "Geöffnet" und "Geschlossen" und lösen anschließend die entsprechenden CommunicationObject.Opened- und CommunicationObject.Closed-Ereignisse aus.

Zustandsübergangsmethoden

CommunicationObject stellt Implementierungen von Abbrechen, Schließen und Öffnen bereit. Es stellt auch eine Fehlermethode bereit, die einen Zustandsübergang zum fehlerhaften Zustand verursacht. Abbildung 2 zeigt den ICommunicationObject Zustandsautomaten, bei dem jeder Übergang durch die Methode bezeichnet wird, die ihn verursacht (unbeschriftete Übergänge treten innerhalb der Implementierung der Methode auf, die den letzten beschrifteten Übergang verursacht hat).

Hinweis

Bei allen CommunicationObject-Implementierungen des Kommunikationszustands gets/sets sind die Threads synchronisiert.

Konstruktor

CommunicationObject stellt drei Konstruktoren bereit, die das Objekt im Zustand "Erstellt" belassen. Die Konstruktoren sind wie folgt definiert:

Der erste Konstruktor ist ein Standardkonstruktor und führt eine Delegierung an die Konstruktorüberladung aus, die ein Objekt akzeptiert:

protected CommunicationObject() : this(new object()) { … }

Der Konstruktor, der ein Objekt benötigt, verwendet diesen Parameter als das zu sperrende Objekt, wenn der Zugriff auf den Status des Kommunikationsobjekts synchronisiert wird.

protected CommunicationObject(object mutex) { … }

Schließlich verwendet ein dritter Konstruktor einen zusätzlichen Parameter, der beim Auslösen von Ereignissen als Absenderargument ICommunicationObject verwendet wird.

protected CommunicationObject(object mutex, object eventSender) { … }

Die vorherigen beiden Konstruktoren legen den Absender auf dieses Argument fest.

Open-Methode

Vorbedingung: Der Zustand ist Created.

Nachbedingung: Der Zustand ist Opened oder Faulted. Möglicherweise wird eine Ausnahme ausgelöst.

Die Open()-Methode versucht, das Kommunikationsobjekt zu öffnen und den Zustand auf "Geöffnet" festzulegen. Wenn ein Fehler auftritt, wird der Zustand auf "Fehlerhaft" festgelegt.

Die Methode überprüft zuerst, ob der aktuelle Zustand erstellt wurde. Wenn der aktuelle Zustand Opening oder Opened lautet, löst sie InvalidOperationException aus. Ist Closing oder Closed der aktuelle Zustand, löst sie CommunicationObjectAbortedException aus, wenn das Objekt beendet worden ist, andernfalls löst sie ObjectDisposedException aus. Ist Faulted der aktuelle Zustand, löst sie CommunicationObjectFaultedException aus.

Anschließend wird der Zustand auf "Öffnen" festgelegt und "OnOpening()" aufgerufen (wodurch das Opening-Ereignis ausgelöst wird), "OnOpen()" und "OnOpened()" in dieser Reihenfolge. OnOpened() legt den Zustand auf "Geöffnet" fest und löst das "Opened"-Ereignis aus. Wenn währenddessen eine Ausnahme ausgelöst wird, ruft Open() Fault() auf und übergibt die Ausnahme. Das folgende Diagramm zeigt den Open-Prozess ausführlicher.

Datenflussdiagramm von ICommunicationObject.Open-Zustandsänderungen.
Überschreiben Sie die OnOpen-Methode, um benutzerdefinierte Open-Logik wie das Öffnen eines inneren Kommunikationsobjekts zu implementieren.

Close-Methode

Voraussetzung: Keine.

Nachbedingung: Der Zustand ist Closed. Möglicherweise wird eine Ausnahme ausgelöst.

Die Close()-Methode kann in jedem Zustand aufgerufen werden. Es versucht, das Objekt auf normale Weise zu schließen. Wenn ein Fehler auftritt, wird das Objekt beendet. Die Methode bewirkt nichts, wenn der aktuelle Zustand Closing oder Closed lautet. Andernfalls legt sie den Zustand auf Closing fest. Wenn der ursprüngliche Zustand Created, Opening oder Faulted lautete, ruft sie Abort() auf (siehe folgendes Diagramm). Wenn der ursprüngliche Zustand geöffnet wurde, ruft er OnClosing() (wodurch das Closing-Ereignis ausgelöst wird), OnClose() und OnClosed() in dieser Reihenfolge auf. Wenn währenddessen eine Ausnahme ausgelöst wird, ruft Close() Abort() auf und übergibt die Ausnahme. OnClosed() legt den Zustand auf "Geschlossen" fest und löst das Closed-Ereignis aus. Das folgende Diagramm zeigt den Close-Prozess ausführlicher.

Datenflussdiagramm von ICommunicationObject.Close-Zustandsänderungen.
Überschreiben Sie die OnClose-Methode, um benutzerdefinierte Close-Logik zu implementieren, z. B. das Schließen eines inneren Kommunikationsobjekts. Alle reibungslose Abschlusslogik, die über einen längeren Zeitraum blockieren kann (zum Beispiel, wenn sie auf eine Antwort der anderen Seite wartet), sollte in OnClose() implementiert werden, da sie einen Timeout-Parameter akzeptiert und nicht als Teil von "Abort()" aufgerufen wird.

Abbrechen

Voraussetzung: Keine.
Nachbedingung: Der Zustand ist Closed. Möglicherweise wird eine Ausnahme ausgelöst.

Die Abort()-Methode führt nichts aus, wenn der aktuelle Zustand geschlossen ist oder das Objekt zuvor beendet wurde (z. B. durch Ausführen von Abort() auf einem anderen Thread). Andernfalls wird der Status auf "Closing" gesetzt und die Methode OnClosing() aufgerufen (was das Closing-Ereignis auslöst), gefolgt von OnAbort() und OnClosed() in dieser Reihenfolge (da die Methode OnClose nicht aufgerufen wird, weil das Objekt beendet wird und nicht geschlossen). OnClosed() legt den Zustand auf "Geschlossen" fest und löst das Closed-Ereignis aus. Wenn währenddessen eine Ausnahme ausgelöst wird, wird sie erneut für den Aufrufer von Abort ausgelöst. Implementierungen von OnClosing(), OnClosed() und OnAbort() sollten keine Blockierung hervorrufen (z. B. bei Ein-/Ausgaben). Das folgende Diagramm zeigt den Abort-Prozess ausführlicher.

Datenflussdiagramm von Änderungen des Zustands
Überschreiben Sie die OnAbort-Methode, um benutzerdefinierte Abbruchlogik wie das Beenden eines internen Kommunikationsobjekts zu implementieren.

Fehler

Die Fault-Methode ist spezifisch für CommunicationObject und nicht Teil der ICommunicationObject Schnittstelle. Sie ist hier zur Vollständigkeit enthalten.

Voraussetzung: Keine.

Nachbedingung: Der Zustand ist Faulted. Möglicherweise wird eine Ausnahme ausgelöst.

Die Fault()-Methode bewirkt nichts, wenn der aktuelle Zustand Faulted oder Closed lautet. Andernfalls wird der Zustand auf "Faulted" festgelegt und OnFaulted() aufgerufen, wodurch das Faulted-Ereignis ausgelöst wird. Wenn OnFaulted eine Ausnahme auslöst, wird sie erneut ausgelöst.

ThrowIfXxx-Methoden

CommunicationObject verfügt über drei geschützte Methoden, mit denen Ausnahmen ausgelöst werden können, wenn sich das Objekt in einem bestimmten Zustand befindet.

ThrowIfDisposed löst eine Ausnahme aus, wenn der Zustand Closing, Closed oder Faulted lautet.

ThrowIfDisposedOrImmutable löst eine Ausnahme aus, wenn der Zustand nicht erstellt wurde.

ThrowIfDisposedOrNotOpen löst eine Ausnahme aus, wenn der Zustand nicht geöffnet ist.

Die ausgelösten Ausnahmen hängen vom Systemzustand ab. Die folgende Tabelle enthält die verschiedenen Zustände und den entsprechende Ausnahmetyp, der durch einen Aufruf von ThrowIfXxx zu diesem Zustand ausgelöst wird.

Staat Wurde Abort aufgerufen? Ausnahme
Erstellt Nicht verfügbar System.InvalidOperationException
Eröffnung Nicht verfügbar System.InvalidOperationException
Geöffnet Nicht verfügbar System.InvalidOperationException
Schließen Ja System.ServiceModel.CommunicationObjectAbortedException
Schließen Nein System.ObjectDisposedException
Geschlossen Ja System.ServiceModel.CommunicationObjectAbortedException im Fall, dass ein Objekt durch einen vorherigen, expliziten Aufruf von Abort geschlossen wurde. Wenn Sie Close für das Objekt aufrufen, wird System.ObjectDisposedException ausgelöst.
Geschlossen Nein System.ObjectDisposedException
Fehlerhaft Nicht verfügbar System.ServiceModel.CommunicationObjectFaultedException

Auszeiten

Mehrere der besprochenen Methoden akzeptieren Timeoutparameter. Dazu gehören Close, Open (bestimmte Überladungen und asynchrone Versionen), OnClose und OnOpen. Diese Methoden sind so konzipiert, dass langwierige Vorgänge (z. B. das Blockieren von Eingabe/Ausgabe beim ordnungsgemäßen Schließen einer Verbindung) ermöglicht werden, damit der Timeoutparameter angibt, wie lange solche Vorgänge dauern können, bevor sie unterbrochen werden. Implementierungen einer dieser Methoden sollten den angegebenen Timeoutwert verwenden, um sicherzustellen, dass sie innerhalb dieses Timeouts an den Aufrufer zurückgegeben wird. Implementierungen anderer Methoden, die kein Timeout-Parameter akzeptieren, sind nicht für langwierige Vorgänge ausgelegt und sollten keine Eingabe-/Ausgabeoperationen blockieren.

Eine Ausnahme stellen die Überladungen "Open()" und "Close()" dar, die kein Timeout benötigen. Diese verwenden einen Standardtimeoutwert, der von der abgeleiteten Klasse bereitgestellt wird. CommunicationObject enthält zwei geschützte, abstrakte Eigenschaften namens DefaultCloseTimeout und DefaultOpenTimeout, die wie folgt definiert sind:

protected abstract TimeSpan DefaultCloseTimeout { get; }

protected abstract TimeSpan DefaultOpenTimeout { get; }

Eine abgeleitete Klasse implementiert diese Eigenschaften, um das Standard-Timeout für die Überladungen Open() und Close() festzulegen, die keinen Wert für das Timeout vorgeben. Dann führen die Implementierungen von Open() und Close() eine Delegierung an die Überladung aus, die einen Timeout akzeptiert und übergeben ihr den Standardtimeoutwert. Beispiel:

public void Open()

{

this.Open(this.DefaultOpenTimeout);

}

IDefaultCommunicationTimeouts

Diese Schnittstelle verfügt über vier schreibgeschützte Eigenschaften, um Standardtimeoutwerte für Open, Send, Receive und Close bereitzustellen. Jede Implementierung ist dafür verantwortlich, die Standardwerte in jeder geeigneten Weise abzurufen. Aus Gründen der Benutzerfreundlichkeit legen ChannelFactoryBase und ChannelListenerBase diese Werte standardmäßig jeweils auf 1 Minute fest.