Freigeben über


GQL-Schemabeispiel: Soziales Netzwerk

Hinweis

Dieses Feature ist zurzeit als öffentliche Preview verfügbar. Diese Vorschauversion wird ohne Vereinbarung zum Servicelevel bereitgestellt und ist nicht für Produktionsworkloads vorgesehen. Manche Features werden möglicherweise nicht unterstützt oder sind nur eingeschränkt verwendbar. Weitere Informationen finden Sie unter Supplementale Nutzungsbedingungen für Microsoft Azure Previews.

Dieser Artikel enthält die vollständige technische Spezifikation für den Graph-Typ des sozialen Netzwerks, der in der GQL-Dokumentation verwendet wird. Dieses Schema veranschaulicht viele allgemeine Features komplexer Diagramme und dient als Grundlage für alle Abfragebeispiele in der GQL-Sprachdokumentation.

Hinweis

Das Beispiel für soziale Netzwerke wird vom LDBC SNB (LDBC Social Network Benchmark) abgeleitet, das vom GDC (Graph Data Council) veröffentlicht wurde.

Weitere Informationen finden Sie im Artikel "The LDBC Social Network Benchmark". Informationen zum Abrufen einer Kopie des abgeleiteten Datasets finden Sie im Beispiel-Diagramm-Dataset für soziale Netzwerke.

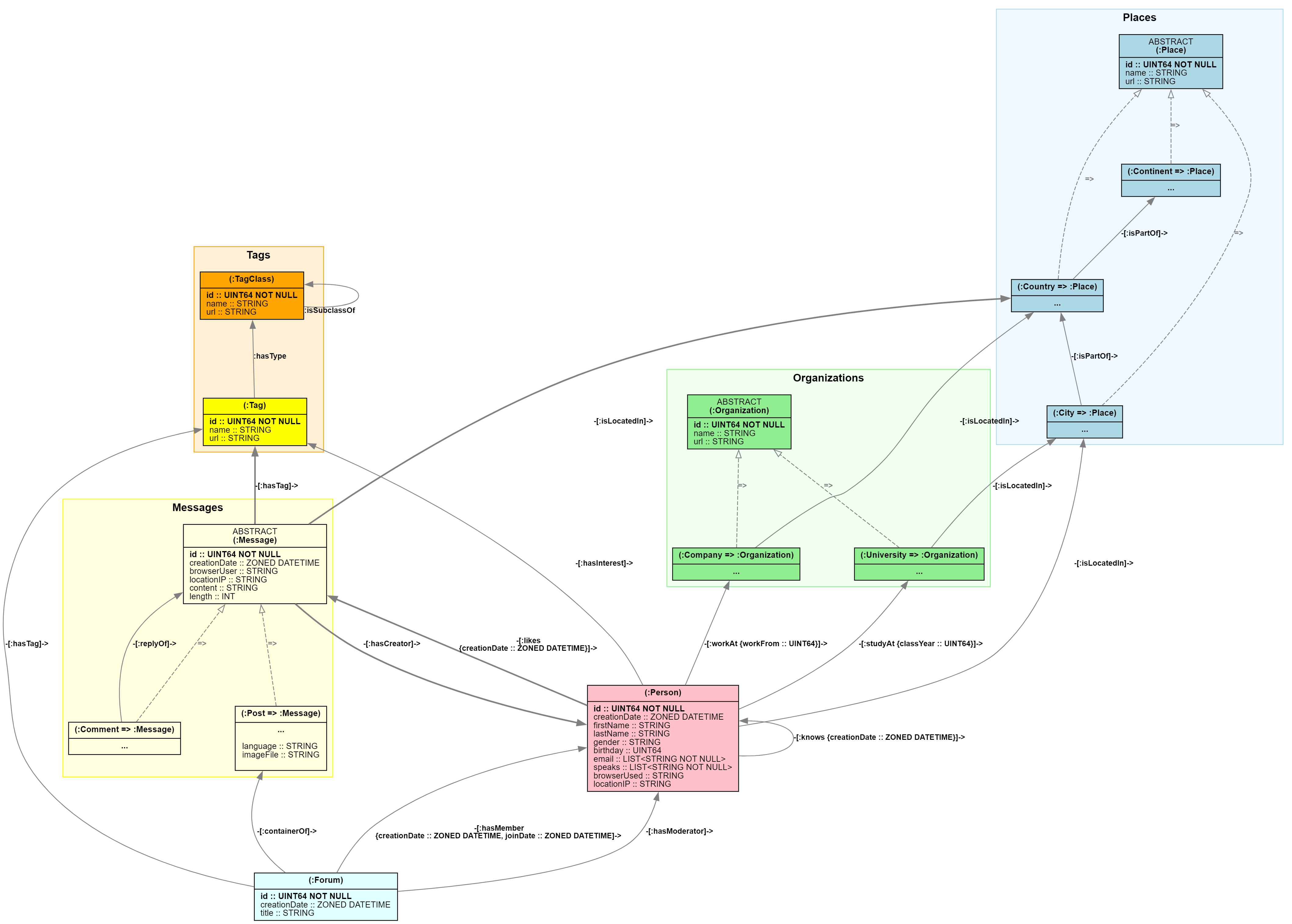
Diagramm mit dem Schema des sozialen Netzwerks.

Domänenspezifikation

Die Domäne des sozialen Netzwerks modelliert eine umfassende soziale Plattform mit den folgenden Entitäten:

  • Personen mit demografischen und Verhaltenseigenschaften
  • Organisationen , einschließlich Bildungseinrichtungen (Universitäten) und Arbeitgeber (Unternehmen)
  • Geografische Hierarchie von Städten über Länder/Regionen zu Kontinenten
  • Inhaltssystem mit Foren, Beiträgen und Kommentarthreads
  • Taxonomiesystem mit Tags und Tagklassifizierungen
  • Soziale und berufliche Beziehungen zwischen Menschen und Organisationen

Eine ausführlichere Einführung in die Entitäten dieser Domäne finden Sie im GQL-Sprachhandbuch.

Gezeigte Schemafeatures

Dieser Diagrammtyp zeigt erweiterte GQL-Funktionen:

  • Knotentypvererbung mit abstrakten Basistypen (Message, Organization, Place)
  • Mehrere Vererbungsmuster mit freigegebenen Eigenschaftendefinitionen
  • Edgetypfamilien , bei denen die gleiche Beziehungsbezeichnung verschiedene Knotentypkombinationen verbindet
  • Umfassendes Einschränkungssystem , das die Datenintegrität durch Schlüsseleinschränkungen sicherstellt
  • Gemischte Beziehungsmuster , einschließlich hierarchischer Eindämmung, sozialer Verbindungen und Inhaltsinteraktionen

Vollständige Schemadefinition

Der folgende Diagrammtyp stellt eine vollständige Schemadefinition in der GQL-Syntax bereit:

(:TagClass => { id :: UINT64 NOT NULL, name :: STRING, url :: STRING }),

CONSTRAINT tag_class_pk
FOR (n:TagClass) REQUIRE (n.id) IS KEY,

(:TagClass)-[:isSubclassOf]->(:TagClass),

(:Tag => { id :: UINT64 NOT NULL, name :: STRING, url :: STRING }),

(:Tag)-[:hasType]->(:TagClass),

CONSTRAINT tag_pk
FOR (n:Tag) REQUIRE (n.id) IS KEY,

ABSTRACT
(:Place => { id :: UINT64 NOT NULL, name :: STRING, url :: STRING }),

(:City => :Place),
(:Country => :Place),
(:Continent => :Place),

CONSTRAINT place_pk
FOR (n:Place) REQUIRE (n.id) IS KEY,

(:City)-[:isPartOf]->(:Country),
(:Country)-[:isPartOf]->(:Continent),

ABSTRACT
(:Organization => { id :: UINT64 NOT NULL, name :: STRING, url :: STRING }),

(:University => :Organization),
(:Company => :Organization),

CONSTRAINT organization_pk
FOR (n:Organization) REQUIRE (n.id) IS KEY,

(:University)-[:isLocatedIn]->(:City),
(:Company)-[:isLocatedIn]->(:Country),

(:Person => {
    id :: UINT64 NOT NULL,
    creationDate :: ZONED DATETIME,
    firstName :: STRING,
    lastName :: STRING,
    gender :: STRING,
    birthday :: UINT64,
    browserUsed :: STRING,
    locationIP :: STRING
}),

CONSTRAINT person_pk
FOR (n:Person) REQUIRE (n.id) IS KEY,

(:Person)-[:hasInterest]->(:Tag),
(:Person)-[:isLocatedIn]->(:City),
(:Person)-[:studyAt { classYear :: UINT64 }]->(:University),
(:Person)-[:workAt { workFrom :: UINT64 }]->(:Company),
(:Person)-[:knows { creationDate :: ZONED DATETIME }]->(:Person),

(:Forum => {
    id :: UINT64 NOT NULL,
    creationDate :: ZONED DATETIME,
    title :: STRING
}),

CONSTRAINT forum_pk
FOR (n:Forum) REQUIRE (n.id) IS KEY,

(:Forum)-[:hasTag]->(:Tag),
(:Forum)-[:hasMember { creationDate :: ZONED DATETIME, joinDate :: UINT64 }]->(:Person),
(:Forum)-[:hasModerator]->(:Person),

ABSTRACT (:Message => {
    id :: UINT64 NOT NULL,
    creationDate :: ZONED DATETIME,
    browserUsed :: STRING,
    locationIP :: STRING,
    content :: STRING,
    length :: UINT64
}),

CONSTRAINT message_pk
FOR (n:Message) REQUIRE (n.id) IS KEY,

(:Post => :Message += {
    language :: STRING,
    imageFile :: STRING
}),

(:Person)-[:likes { creationDate :: ZONED DATETIME }]->(:Post),
(:Post)-[:hasCreator]->(:Person),
(:Post)-[:isLocatedIn]->(:Country),
(:Forum)-[:containerOf]->(:Post),

(:Comment => :Message),

(:Person)-[:likes { creationDate :: ZONED DATETIME }]->(:Comment),
(:Comment)-[:hasCreator]->(:Person),
(:Comment)-[:isLocatedIn]->(:Country),

(:Comment)-[:replyOf]->(<:Message),
(:Person)-[:likes { creationDate :: ZONED DATETIME }]->(<:Message),
(<:Message)-[:hasCreator]->(:Person),
(<:Message)-[:isLocatedIn]->(:Country),
(<:Message)-[:hasTag]->(:Tag)

Schemaanalyse

Knotentyphierarchie

Das Schema definiert drei Vererbungshierarchien:

Geografische Hierarchie:

  • Place(abstract) → City, , CountryContinent

Organisationshierarchie:

  • Organization (Abstract) → University, Company

Inhaltshierarchie:

  • Message (Abstract) → Post, Comment

Edgetypfamilien

Mehrere Randbeschriftungsformularfamilien, die verschiedene Knotenkombinationen verbinden:

Standortbeziehungen (isPartOf):

  • Städte gehören zu Ländern/Regionen: (:City)-[:isPartOf]->(:Country)
  • Länder/Regionen gehören zu Kontinenten: (:Country)-[:isPartOf]->(:Continent)

Inhaltsinteraktionen (likes):

  • Personen wie Beiträge: (:Person)-[:likes]->(:Post)
  • Personen wie Kommentare: (:Person)-[:likes]->(:Comment)
  • Personen wie Nachrichten: (:Person)-[:likes]->(<:Message)

Geografischer Standort (isLocatedIn):

  • Menschen leben in Städten: (:Person)-[:isLocatedIn]->(:City)
  • Universitäten in Städten: (:University)-[:isLocatedIn]->(:City)
  • Unternehmen in Ländern/Regionen: (:Company)-[:isLocatedIn]->(:Country)
  • Beiträge in Ländern/Regionen: (:Post)-[:isLocatedIn]->(:Country)
  • Kommentare in Ländern/Regionen: (:Comment)-[:isLocatedIn]->(:Country)

Schlüsseleinschränkungen

Jeder Knotentyp verfügt über eine entsprechende Schlüsseleinschränkung, die die eindeutige Identifikation nach id Eigenschaft sicherstellt:

  • tag_class_pk, , tag_pkplace_pk, organization_pk, person_pk, , forum_pkmessage_pk