Hinweis
Für den Zugriff auf diese Seite ist eine Autorisierung erforderlich. Sie können versuchen, sich anzumelden oder das Verzeichnis zu wechseln.
Für den Zugriff auf diese Seite ist eine Autorisierung erforderlich. Sie können versuchen, das Verzeichnis zu wechseln.
Model Context Protocol (MCP)-Server sind Dienste, die Tools und Aktionen für Microsoft 365 Copilot und andere KI-basierte Umgebungen bereitstellen. Um sicherzustellen, dass externe Dienste von Drittanbietern sicher, zuverlässig und konform sind, verlangt Microsoft, dass sie einen Zertifizierungsprozess durchlaufen, bevor sie allen Benutzern zur Verfügung gestellt werden. Derzeit wird die Zertifizierung eines MCP-Servers über das Microsoft Connector-Zertifizierungsprogramm behandelt, ähnlich wie ein standardmäßiger benutzerdefinierter Power Platform-Connector. Mit anderen Worten: Ein MCP-Server wird als Power Platform Connector verpackt und eingereicht und muss alle geltenden Marktplatzrichtlinien und technischen Standards erfüllen. Dieser Artikel beschreibt den aktuellen Zertifizierungsprozess des MCP-Servers.
Zertifizierte MCP-Server
Jeder zertifizierte MCP-Server bietet Referenzinhalte, um das Einrichten der Tools und Aktionen zu unterstützen, die in Microsoft 365 Copilot und andere KI-Umgebungen integriert werden. Um die gefilterte Liste der aktuell zertifizierten MCP-Server zu sehen, gehe zu MCP-Servern.
Voraussetzungen
Bevor Sie einen MCP-Server zur Zertifizierung einreichen, stellen Sie sicher, dass Sie alle Anforderungen an Berechtigung, Technik und Compliance erfüllen.
Verlegerberechtigung
Du musst ein verifizierter Publisher sein, um MCP-Server zur Zertifizierung einzureichen. Ihre Organisation muss:
Verfügen Sie über ein Microsoft Partner Center-Konto mit abgeschlossener Unternehmensüberprüfung.
Registrieren Sie sich für das programm Microsoft 365 und Copilot.
Besitzen oder kontrollieren Sie den MCP-Server-Endpunkt, den Sie einreichen.
Wenn du ein unabhängiger Verlag bist, der den zugrundeliegenden Service nicht besitzt, bist du nicht berechtigt, direkt einzureichen. Sie müssen mit dem Dienstleister zusammenarbeiten oder eine Überprüfung durchführen, bevor Sie eine Zertifizierung anstreben.
Authentifizierungsunterstützung
MCP-Server müssen mindestens eine genehmigte Authentifizierungsmethode unterstützen, wie OAuth 2.0 (bevorzugt), API-Schlüssel oder Basic Authentication.
Für OAuth-basierte MCP-Server registrieren Sie eine Multitenant-Anwendung bei Ihrem Identitätsanbieter und geben Sie bei der Einreichung die erforderlichen OAuth-Konfigurationsdetails an. Sie müssen außerdem Testdaten und Konfigurationsanweisungen bereitstellen, damit Microsoft jedes MCP-Tool während der Zertifizierung validieren kann.
MCP-Artefakte und Verpackung
Verpacken Sie die MCP-Server mit denselben Artefakten und Strukturen wie Power Platform-Verbinder. Fügen Sie diese Komponenten hinzu:
Eine vollständige OpenAPI-Definition , die alle MCP-Tools und Endpunkte beschreibt
Korrekt konfigurierte Authentifizierungseinstellungen
Erforderliche Metadaten wie Name, Beschreibung, Kategorien, Symbole und Lokalisierung
Eine intro.md Datei, die als öffentliche Dokumentation für den MCP-Server dient
Der intro.md sollte den Zweck des MCP-Servers, die unterstützten Tools, Einrichtungsschritte, Authentifizierungsanforderungen und bekannte Einschränkungen beschreiben. Teste alle MCP-Tools vor der Einreichung gründlich, um konsistente und gültige Antworten sicherzustellen.
Weitere Informationen finden Sie unter Vorbereiten von Connector-Dateien zur Zertifizierung.
Zertifizierungsprozess
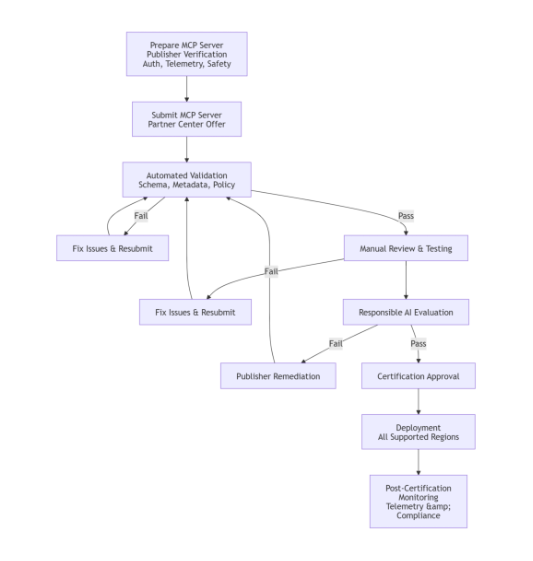
Der MCP-Server-Zertifizierungsprozess umfasst mehrere Phasen, um sicherzustellen, dass der Dienst Microsofts Standards für Sicherheit, Zuverlässigkeit, Einhaltung und verantwortungsvolle KI-Nutzung erfüllt.
Bereite das Paket für die Einreichung vor.
Um Ihren MCP-Server zur Zertifizierung zu übermitteln im Microsoft Partner Center, wählen Sie die Kategorie Konnektoren und Agents für Microsoft Copilot Studio aus dem erweiterten Dropdownmenü Neues Angebot aus. Obwohl MCP-Server sich von traditionellen Connectors unterscheiden, zertifizieren und veröffentlichen Sie sie über dieselbe Pipeline.
Während der Angebotserstellung sollten Metadaten, rechtliche und unterstützende Informationen sowie erforderliche Logos bereitgestellt werden. Laden Sie das MCP-Paket hoch, das die OpenAPI-Definition, intro.md und unterstützende Artefakte enthält.
Tipp
Die Vorlage von Evaluations- (EVAL)-Testnachweisen ist nicht verpflichtend. Das Einfügen von EVAL-Testnachweisen in Ihre Einreichung kann jedoch den Zertifizierungsprüfprozess erheblich beschleunigen, da Microsoft die erwartete Verhaltens- und Sicherheitsszenarien effizienter validieren kann.
Für detaillierte Schritte zur Erstellung und Einreichung Ihres Angebots siehe Verifizierte Verlagszertifizierungsprozess.
Automatisierte Validierung
Nachdem Sie Ihr Paket eingereicht haben, führt Microsoft eine automatisierte Validierung durch, um die Korrektheit des Schemas, die Vollständigkeit der Metadaten, die Integrität des Pakets und die grundlegende Richtlinienkonformität zu überprüfen. Alle Blockierungsprobleme müssen behoben werden, bevor der MCP-Server mit einer manuellen Überprüfung fortfahren kann.
Manuelle Überprüfung und Test
Nach der automatisierten Prüfung führt Microsoft eine manuelle Überprüfung durch, um die Funktionalität, Sicherheit, Compliance, Telemetrie und die Bereitschaft für verantwortungsvolle KI zu bewerten. Jedes MCP-Tool wird mit den bereitgestellten Zugangsdaten getestet, um zu bestätigen, dass das Verhalten mit der Dokumentation übereinstimmt. Publisher müssen sichere Endpunkte, verifizierten Domainbesitz, am wenigsten privilegierten Zugang und ausreichende Telemetrie zur Unterstützung von Audits und Rückverfolgbarkeit sicherstellen.
Verantwortungsvolle KI-Bewertung
Für MCP-Server mit KI-gesteuertem Verhalten oder Tools, die auf Nutzerdaten reagieren, sind die Publisher verantwortlich für die Planung, Tests und Dokumentation sicherer und konformer Verhaltensweisen. Microsoft bewertet den MCP-Server anhand normaler, Randfall- und Adversarial-Szenarien, um Sicherheit, Berechtigungshandhabung und Einhaltung von Inhaltsrichtlinien zu validieren. Der Publisher muss jedes unsichere oder unerwartete Verhalten vor der Zertifizierungsgenehmigung beheben.
Einsatz und regionale Verfügbarkeit
Nachdem der MCP-Server alle Validierungs- und Überprüfungsphasen bestanden und die Zertifizierung genehmigt wurde, bereitet Microsoft die zertifizierte MCP-Integration in allen unterstützten Regionen ein. In dieser Phase wird der MCP-Server zur Verwendung in Microsoft 365 und Copilot Erfahrungen gemäß den Standardverfügbarkeits- und Complianceanforderungen zur Verfügung gestellt.
Genehmigung und Veröffentlichung
Nachdem alle Bewertungen erfolgreich sind, wird der MCP-Server zertifiziert und veröffentlicht. Zertifizierte MCP-Server sind über relevante Microsoft 365-, Copilot- und Power Platform-Erfahrungen mit sichtbarer Herausgeberzuordnung und Zertifizierungsstatus verfügbar.
Öffentliche Dokumentationen werden aus den eingereichten Metadaten und intro.md Datei generiert und durch Microsoft-Dokumentation und Discovery-Erfahrungen sichtbar gemacht.
Aufgaben nach der Zertifizierung
Die Zertifizierung ist eine fortlaufende Verpflichtung. Als Verlag sind Sie für die Einhaltung der Vorschriften und Zuverlässigkeit nach der Veröffentlichung verantwortlich. Um diese Verantwortung zu erfüllen, müssen Sie:
- Halten Sie die MCP-Server-Implementierung mit der zertifizierten Definition in Einklang und senden Sie Updates erneut, wenn neue Tools oder wesentliche Änderungen eingeführt werden.
- Führen Sie eine genaue Dokumentation und überwachen Sie Telemetrie und den Gesundheitszustand der Dienste.
- Reagieren Sie umgehend auf Support- oder Compliance-Probleme. Microsoft überwacht zertifizierte MCP-Server kontinuierlich auf Regressionen, Sicherheitsprobleme oder Richtlinienverstöße und könnte gegebenenfalls Korrekturmaßnahmen ergreifen.