Freigeben über


Sicherheitsarchitektur für die Authentifizierung in Test Engine (Vorschauversion)

Anmerkung

Funktionen in der Vorschauversion sind nicht für den Produktionseinsatz gedacht und können eine eingeschränkte Funktionalität aufweisen. Diese Funktionen stehen vor dem offiziellen Release zur Verfügung, damit Kunden früher Zugriff darauf erhalten und Feedback geben können.

Dieses technische Dokument beschreibt die Sicherheitsarchitektur der Authentifizierungsmechanismen in Power Apps Test Engine. Benutzerorientierte Anleitungen zur Auswahl und Konfiguration von Authentifizierungsmethoden finden Sie in der Authentifizierungsanleitung.

Übersicht über die Authentifizierungsmethoden

Test Engine unterstützt zwei primäre Authentifizierungsmethoden:

  • Speicherstatusauthentifizierung – basierend auf persistenten Browser-Cookies und Speicherstatus
  • Zertifikatbasierte Authentifizierung – basierend auf X.509-Zertifikaten und Dataverse-Integration

Beide Methoden sind so konzipiert, dass sie moderne Sicherheitsanforderungen wie Multifaktorauthentifizierung (MFA) und Richtlinien für bedingten Zugriff unterstützen.

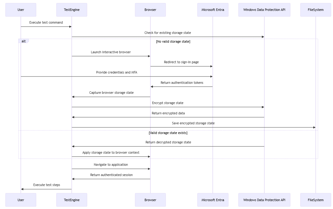
Architektur der Speicherstatusauthentifizierung

Die Authentifizierungsmethode für den Speicherstatus verwendet die Browserkontextverwaltung von Playwright, um Authentifizierungstoken sicher zu speichern und wiederzuverwenden.

Übersicht über den Authentifizierungsablauf in Test Engine

Implementierung von Windows Data Protection

Die Implementierung des lokalen Speicherstatus verwendet die Windows Data Protection API (DPAPI) für die sichere Speicherung:

Übersicht über die Authentifizierung mit der lokalen Windows Data Protection API (DPAPI)

Sicherheitsaspekte

Die Sicherheitsarchitektur für den Speicherstatus bietet:

  • Schutz ruhender Authentifizierungstoken durch DPAPI-Verschlüsselung
  • Unterstützung für die mobile Microsoft Entra MFA und Richtlinien für bedingten Zugriff
  • Sandbox-Isolierung durch die Browserkontexte von Playwright
  • Einhaltung von Richtlinien für Microsoft Entra Sitzungsdauer

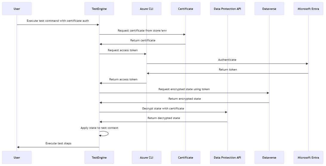
Zertifikatsbasierte Authentifizierungsarchitektur

Die zertifikatbasierte Authentifizierung integriert Dataverse und verwendet X.509-Zertifikate, um die Sicherheit und Verschlüsselung der ruhenden Informationen zu erhöhen.

Übersicht über die Authentifizierung mit Dataverse

Dataverse Speicherimplementierung

Die Dataverse-Implementierung verwendet ein benutzerdefiniertes XML-Repository für die sichere Speicherung von Schutzschlüsseln:

Übersicht über die Dataverse-Speicherung von Werten

Verschlüsselungstechnik

In den folgenden Abschnitten werden die Verschlüsselungsalgorithmen und Schlüsselverwaltungsansätze beschrieben, die von Test Engine verwendet werden, um Authentifizierungsdaten im Ruhezustand und während der Übertragung zu schützen.

AES-256-CBC + HMACSHA256

Standardmäßig werden Datenwerte mit einer Kombination aus AES-256-CBC und HMACSHA256 verschlüsselt:

Übersicht über die Dataverse-Verschlüsselung mit ASP.Net Data Protection API

Dieser Ansatz bietet Folgendes:

  1. Vertraulichkeit durch AES-256-Verschlüsselung
  2. Integrität durch HMAC-Verifizierung
  3. Authentifizierung der Datenquelle

Datenschutz-API-Integration

Test Engine integriert die Data Protection API von ASP.NET Core für die Schlüsselverwaltung und -verschlüsselung:

Übersicht über die Verwendung der Data Protection API in Dataverse

Implementierung eines benutzerdefinierten XML-Repositorys

Test Engine implementiert ein benutzerdefiniertes IXmlRepository für die Dataverse-Integration:

Übersicht über den benutzerdefinierten XML-Anbieter der Datenschutz-API

Bedingter Zugriff und MFA-Kompatibilität

Die Authentifizierungsarchitektur von Test Engine ist so konzipiert, dass sie nahtlos mit Microsoft Entra Richtlinien für bedingten Zugriff zusammenarbeitet:

Übersicht über die Richtlinie für bedingten Zugriff und mehrstufige Authentifizierung

Überlegungen zu erweiterten Sicherheit

In den folgenden Abschnitten werden weitere Sicherheitsfunktionen und -Integrationen vorgestellt, die den Schutz von Authentifizierungsdaten verbessern und sichere Vorgänge in Unternehmensumgebungen unterstützen.

Integration des Dataverse-Sicherheitsmodells

Test Engine verwendet das robuste Sicherheitsmodell von Dataverse:

  • Sicherheit auf Datensatzebene – steuert den Zugriff auf gespeicherte Authentifizierungsdaten
  • Freigabemodell – ermöglicht die sichere Freigabe von Testauthentifizierungskontexten
  • Überwachung – verfolgt den Zugriff auf sensible Authentifizierungsdaten
  • Sicherheit auf Spaltenebene – bietet granularen Schutz sensibler Felder

Azure CLI-Token-Management

Für die Dataverse-Authentifizierung ruft Test Engine Zugriffstoken auf sichere Weise ab:

Übersicht über die befehlszeilenbasierte Authentifizierung (CLI) in Azure

Bewährte Methoden für Sicherheit

Berücksichtigen Sie bei der Implementierung der Test Engine-Authentifizierung die folgenden Best Practices für die Sicherheit:

  • Zugriff mit geringsten Berechtigungen – Erteilen Sie den Testkonten die minimal erforderlichen Berechtigungen.
  • Regelmäßige Zertifikatsrotation – Aktualisieren Sie regelmäßig die Zertifikate.
  • Sichere CI/CD-Variablen – Schützen Sie Pipelinevariablen, die vertrauliche Daten enthalten.
  • Zugriffskontrolle – Überwachen Sie den Zugriff auf Authentifizierungsressourcen.
  • Umgebungsisolierung – Verwenden Sie separate Umgebungen zum Testen.

Zukünftige Sicherheitsverbesserungen

Zu den möglichen zukünftigen Verbesserungen der Sicherheitsarchitektur für die Authentifizierung gehören:

  • Integration mit Azure Key Vault für eine verbesserte Geheimnisverwaltung
  • Unterstützung für verwaltete Identitäten in Azure Umgebungen
  • Erweiterte Protokollierungs- und Sicherheitsüberwachungsfunktionen
  • Weitere Schutzanbieter für plattformübergreifende Szenarien

Datenschutz in ASP.NET Core
Windows Datenschutz-API
Microsoft Entra-Authentifizierung
Dataverse-Sicherheitsmodell
Authentifizierung mit X.509-Zertifikaten