Freigeben über


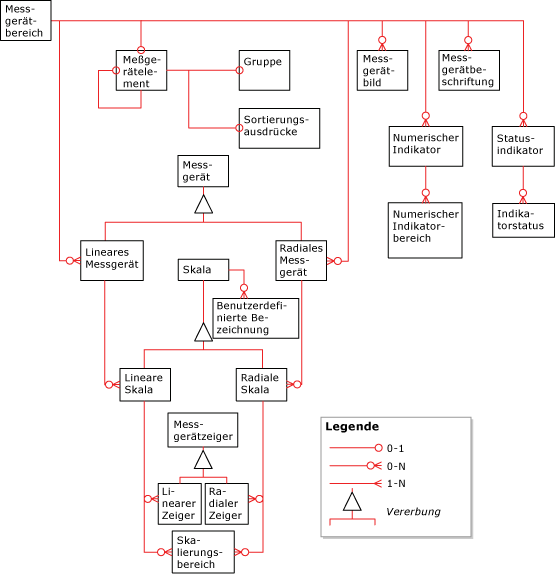
Übersichtsdiagramm für Berichtsdefinitions-Messgeräte

Im folgenden Diagramm werden die Beziehungen zwischen den Messgerätelementen in der Berichtsdefinitionssprache (Report Definition Language, RDL) dargestellt.

Übersichtsdiagramm mit Maßstabelementen