Freigeben über


Konfigurieren von Event Hubs mit Microsoft Purview zum Senden und Empfangen von Atlas Kafka-Themennachrichten

In diesem Artikel wird erläutert, wie Sie Microsoft Purview so konfigurieren, dass Atlas Kafka-Themenereignisse mit Azure Event Hubs gesendet und empfangen werden können.

Wenn Sie Ihre Umgebung bereits konfiguriert haben, erfahren Sie, wie Sie mit der .NET-Bibliothek Azure.Messaging.EventHubs beginnen, um Nachrichten zu senden und zu empfangen.

Voraussetzungen

Zum Konfigurieren Ihrer Umgebung müssen bestimmte Voraussetzungen erfüllt sein:

  • Ein Microsoft Azure-Abonnement. Zur Verwendung von Azure-Diensten, einschließlich Event Hubs, benötigen Sie ein Azure-Abonnement. Wenn Sie nicht über ein Azure-Konto verfügen, können Sie sich für eine kostenlose Testversion registrieren oder Ihre MSDN-Abonnentenvorteile nutzen, wenn Sie ein Konto erstellen.
  • Ein aktives Microsoft Purview-Konto.

Konfigurieren von Event Hubs

Zum Senden oder Empfangen von Atlas Kafka-Themennachrichten müssen Sie mindestens einen Event Hubs-Namespace konfigurieren. Sie können eine der folgenden Aktionen ausführen:

Hinweis

Wenn Ihr Microsoft Purview-Konto vor dem 15. Dezember 2022 erstellt wurde, ist Ihrem Konto möglicherweise bereits eine verwaltete Event Hubs-Ressource zugeordnet. Sie können verwaltete Ressourcen unter einstellungen auf der Seite Ihres Microsoft Purview-Kontos im Azure-Portal einchecken. Screenshot: Hervorgehobener Event Hubs-Namespace-Umschalter auf der Seite

  • Wenn diese Ressource nicht angezeigt wird oder deaktiviert ist, führen Sie die folgenden Schritte aus, um Ihre Event Hubs zu konfigurieren.

  • Wenn er aktiviert ist, können Sie diesen verwalteten Event Hubs-Namespace weiterhin verwenden, wenn Sie es bevorzugen. (Es gibt entsprechende Kosten. Weitere Informationen finden Sie auf der Preisseite.) Wenn Sie Ihr eigenes Event Hubs-Konto verwalten möchten, müssen Sie zunächst dieses Feature deaktivieren und die folgenden Schritte ausführen. Um die unterstützte TLS-Version des Event Hubs auf dem neuesten Stand zu halten, empfehlen wir die Verwendung von BYO Event Hub.Wenn Sie die verwaltete Event Hubs-Ressource deaktivieren, können Sie eine verwaltete Event Hub-Ressource nicht erneut aktivieren. Sie können nur Ihre eigenen Event Hubs konfigurieren.

Bring Your Own Event Hubs Namespace

Sie können einen vorhandenen Azure Event Hubs Namespace mit einem Event Hubs konfigurieren oder einen neuen erstellen, um eine Verbindung mit Microsoft Purview herzustellen.

Event Hubs-Berechtigungen

Für die Authentifizierung bei Ihren Event Hubs können Sie entweder Folgendes verwenden:

  • Verwaltete Microsoft Purview-Identität (empfohlen)
  • Vom Benutzer zugewiesene verwaltete Identität : Nur verfügbar, wenn Namespaces nach der Kontoerstellung konfiguriert werden und Event Hubs mit einem offenen Netzwerk verwendet werden.

Diese Identitäten benötigen mindestens Mitwirkender Berechtigungen für Ihre Event Hubs, um sie für die Verwendung mit Microsoft Purview konfigurieren zu können.

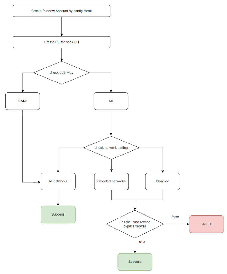
Event Hubs-Netzwerke

  1. Wenn Ihr Microsoft Purview-Konto private Endpunkte verwendet, richten Sie einen privaten Erfassungsendpunkt ein, um eine Verbindung mit Event Hubs herzustellen.

  2. Ihr Event Hubs-Arbeitsbereichsnetzwerk muss auf eine von zwei Arten konfiguriert werden:

    • Öffentlicher Netzwerkzugriff auf Ausgewählte Netzwerke oder Deaktiviert festgelegt, Zulassen, dass vertrauenswürdige Microsoft-Dienste diese Firewall umgehen , auf Ja festgelegt, und verwenden Sie die verwaltete Microsoft Purview-Identität zur Authentifizierung.
    • Der Öffentliche Netzwerkzugriff ist auf Alle Netzwerke festgelegt und verwendet die verwaltete Microsoft Purview-Identität oder eine benutzerseitig zugewiesene verwaltete Identität zur Authentifizierung.

    Die status von Microsoft Purview als vertrauenswürdiger Dienst bedeutet, dass Ihre Hooks weiterhin Nachrichten von Event Hubs empfangen können, solange vertrauenswürdige Microsoft-Dienste diese Firewall umgehen auf Ja festgelegt ist.

Flussdiagramm des Event Hubs-Netzwerks, das den Erfolgspfad durch alle Netzwerke oder die Aktivierung vertrauenswürdiger Dienste zeigt.

Weitere Informationen zum Netzwerk für Event Hubs finden Sie in der Azure Event Hubs-Dokumentation.

Konfigurieren von Event Hubs zum Veröffentlichen von Nachrichten in Microsoft Purview

  1. Navigieren Sie im Azure-Portal unter einstellungen auf der Seite Ihres Microsoft Purview-Kontos zu Kafka-Konfiguration.

    Screenshot: Kafka-Konfigurationsoption im Menü

  2. Wählen Sie Konfiguration hinzufügen und Hookkonfiguration aus.

    Hinweis

    Sie können beliebig viele Hookkonfigurationen hinzufügen.

    Screenshot: Kafka-Konfigurationsseite mit hervorgehobener Option

  3. Geben Sie Ihrer Hookkonfiguration einen Namen, wählen Sie Ihr Abonnement, einen vorhandenen Event Hubs-Namespace, einen vorhandenen Event Hubs, an den die Benachrichtigungen gesendet werden sollen, die Consumergruppe, die Sie verwenden möchten, und die Art der Authentifizierung aus, die Sie verwenden möchten.

    Tipp

    Sie können denselben Event Hubs-Namespace mehrmals verwenden, aber jede Konfiguration benötigt eigene Event Hubs.

    Screenshot: Seite

  4. Klicken Sie auf Speichern. Es dauert einige Minuten, bis Die Konfiguration abgeschlossen ist.

  5. Sobald die Konfiguration abgeschlossen ist, können Sie mit den Schritten zum Veröffentlichen von Nachrichten in Microsoft Purview beginnen.

Konfigurieren von Event Hubs für den Empfang von Nachrichten von Microsoft Purview

  1. Navigieren Sie im Azure-Portal unter einstellungen auf der Seite Ihres Microsoft Purview-Kontos zu Kafka-Konfiguration.

    Screenshot: Kafka-Konfigurationsoption im Menü

  2. Wenn bereits eine Konfiguration als Benachrichtigungstyp aufgeführt ist, ist Event Hubs bereits konfiguriert, und Sie können mit den Schritten zum Empfangen von Microsoft Purview-Nachrichten beginnen.

    Hinweis

    Es kann jeweils nur ein Notification Event Hub konfiguriert werden.

    Screenshot: Kafka-Konfigurationsoption mit bereitem Benachrichtigungstyp

  3. Wenn noch keine Benachrichtigungskonfiguration aufgeführt ist, wählen Sie Konfiguration hinzufügen und Benachrichtigungskonfiguration aus.

    Screenshot: Kafka-Konfigurationsseite mit hervorgehobener Option

  4. Geben Sie Ihrer Benachrichtigungskonfiguration einen Namen, wählen Sie Ihr Abonnement, einen vorhandenen Event Hubs-Namespace, einen vorhandenen Event Hubs, an den die Benachrichtigungen gesendet werden sollen, die Partitionen, die Sie verwenden möchten, und die Art der Authentifizierung aus, die Sie verwenden möchten.

    Tipp

    Sie können denselben Event Hubs-Namespace mehrmals verwenden, aber jede Konfiguration benötigt eigene Event Hubs.

    Screenshot der Notification Hub-Konfigurationsseite mit allen ausgefüllten Werten

  5. Klicken Sie auf Speichern. Es dauert einige Minuten, bis Die Konfiguration abgeschlossen ist.

  6. Sobald die Konfiguration abgeschlossen ist, können Sie mit den Schritten zum Empfangen von Microsoft Purview-Nachrichten beginnen.

Entfernen konfigurierter Event Hubs

Um konfigurierte Event Hubs-Namespaces zu entfernen, können Sie die folgenden Schritte ausführen:

  1. Suchen Sie im Azure-Portal nach Ihrem Microsoft Purview-Konto, und öffnen Sie es.

  2. Wählen Sie kafka-Konfiguration unter Einstellungen auf der Seite Ihres Microsoft Purview-Kontos im Azure-Portal aus.

  3. Wählen Sie die Event Hubs aus, die Sie deaktivieren möchten. (Hookhubs senden Nachrichten an Microsoft Purview. Notification Hubs empfangen Benachrichtigungen.)

  4. Wählen Sie Entfernen aus, um die Auswahl zu speichern und den Deaktivierungsprozess zu starten. Dies kann einige Minuten dauern.

    Screenshot: Kafka-Konfigurationsseite der Microsoft Purview-Kontoseite im Azure-Portal mit hervorgehobener Schaltfläche

Erstellen eines verwalteten Namespace

Wenn Sie einen verwalteten Event Hubs-Namespace bevorzugen, müssen Sie zum Konfigurieren Ihres Kontos die REST-API verwenden.

Sie können das folgende Skript (set apiVersion = 2021-12-01) verwenden, um ein Konto zu aktualisieren. Dies wirkt sich nur auf die Event Hub-Konfiguration aus:

$body = @{"properties" = @{ "managedEventHubState" = "Enabled" }; "location" = $($location); "identity" = @{ "type"= $($type) } } | ConvertTo-Json
$Token=Get-AzAccessToken
$Headers = @{ "Authorization" = "Bearer $($Token.Token)" }
$Uri = "https://management.azure.com/subscriptions/$($subscription)/resourceGroups/$($rg)/providers/Microsoft.Purview/accounts/$($accountName)?api-version=$($apiVersion)"

Invoke-WebRequest -URI $Uri -Method Put -Body $body -Headers $Headers -ContentType "application/json"

Nächste Schritte