Freigeben über


Erfahren Sie mehr über Microsoft Purview Data Loss Prevention Just-in-Time-Schutz.

Verwenden Sie DEN JIT-Schutz ( Endpoint Data Loss Prevention, Verhinderung von Datenverlust), um ausgehende Aktivitäten für überwachte Dateien zu erkennen und zu blockieren, während die Richtlinienauswertung abgeschlossen ist.

JIT überwacht und blockiert diese Benutzerausgangsaktivitäten für geschützte Elemente:

  • Kopieren auf ein Wechselmedium
  • Auf eine Netzwerkfreigabe kopieren
  • Print
  • Kopieren oder Verschieben mithilfe des Remotedesktopprotokolls (RDP)
  • Kopieren oder Verschieben mithilfe einer blockierten Bluetooth-App
  • In die Zwischenablage kopieren: Standardmäßig JIT-Überwachung
  • Hochladen in eine eingeschränkte Clouddienstdomäne

Bedingungen

In diesem Artikel werden die folgenden Begriffe verwendet:

  • veraltete Klassifizierung: Eine Klassifizierung, die nicht von der aktuellsten Version einer DLP-Richtlinie erstellt wurde. Wenn eine Richtlinie aktualisiert wird, nachdem ein Element ausgewertet und klassifiziert wurde, verfügt dieses Element über eine veraltete Klassifizierung, bis es mit der aktuellsten Version der Richtlinie neu ausgewertet wird.
  • JIT-Kandidatendatei: Files, die nicht von DLP ausgewertet wurden oder eine veraltete Klassifizierung aufweisen.
  • JIT-Überwachung: Nachdem Sie JIT aktiviert haben, generiert Endpoint DLP ein Ereignis im Aktivitäts-Explorer für jede JIT-Kandidatendatei. Im JIT-Aktivitäts-Explorer-Ereignis hat das jiT-ausgelöste Feld den Wert true, und der Wert des Erzwingungsmodus ist Audit.
  • JIT-Block: Nachdem Sie JIT aktiviert haben, blockiert Endpoint DLP die Aktivität und generiert ein Ereignis im Aktivitäts-Explorer für jede JIT-Kandidatendatei. Im JIT-Aktivitäts-Explorer-Ereignis hat das jit ausgelöste Feld den Wert true, und das Feld Erzwingungsmodus hat den Wert Block.

Hinweis

Endpunkt-DLP generiert DLPRuleMatch kein Ereignis oder keine Warnung.

  • JIT-Benachrichtigung wird ausgeführt: Wenn Benutzer, die sich im JiT-Bereich befinden, versuchen, eine Ausgehende Aktivität für eine JIT-Kandidatendatei zu erstellen, blockiert Endpunkt-DLP möglicherweise die Ausgehende Aktivität und zeigt eine Popupbenachrichtigung an. Dieses Popup wird als JIT in Bearbeitungs-Popup bezeichnet.
  • Benachrichtigung zum Abschluss der JIT-Auswertung: Wenn Endpoint DLP die Richtlinienauswertung für eine JIT-Kandidatendatei abgeschlossen hat, zeigt Endpoint DLP eine Popupbenachrichtigung an, um den Benutzer darüber zu informieren. Diese Benachrichtigung wird als JiT-Auswertung abgeschlossenes Popup bezeichnet.
  • JIT-Ereignis: Endpunkt-DLP zeichnet ein JIT-Ereignis im Aktivitäts-Explorer auf und zeigt es an, wenn JIT-Überwachungs- oder JIT-Blockaktionen ausgelöst werden. Für das Ereignis ist der JIT triggered Wert auf truefestgelegt.
  • Fallbackaktion im Falle eines Fehlers: Diese Konfiguration gibt den Erzwingungsmodus an, den DLP anwenden soll, wenn die Richtlinienauswertung nicht abgeschlossen ist. Unabhängig davon, welchen Wert Sie auswählen, werden die relevanten Telemetriedaten im Aktivitäts-Explorer angezeigt.

Screenshot des Aktivitäts-Explorer-Ereignisses, bei dem jit ausgelöst auf

Funktionsweise des JIT-Schutzes

JIT blockiert die Ausgangsaktivität, wenn alle folgenden Bedingungen erfüllt sind:

  • Ein Benutzer versucht eine ausgehende Aktivität für ein Element, das noch nie klassifiziert wurde oder das mit einer veralteten Richtlinie klassifiziert wurde. Eine veraltete Richtlinie bedeutet, dass die Datei mit einer Richtlinie klassifiziert wurde, die seitdem aktualisiert wurde, und die Datei nicht mit der aktualisierten Richtlinie neu klassifiziert wurde.
  • Der Benutzer befindet sich im Bereich von JIT.
  • Es gibt vorhandene Microsoft Purview Data Loss Prevention-Richtlinien (DLP), die die Außerkraftsetzung für die Ausgehende Aktivität blockieren oder blockieren.
  • Die Ausgehende Aktivität befindet sich nicht an einem zulässigen Speicherort. Beispielsweise ein zulässiger Drucker, ein USB-Gerät, eine URL oder eine Netzwerkfreigabe.
  • Die Ausgehende Aktivität unterstützt keine JIT-Pause und -Fortsetzung.
  • Die DLP-Richtlinienauswertung wird nicht in fünf Sekunden abgeschlossen.

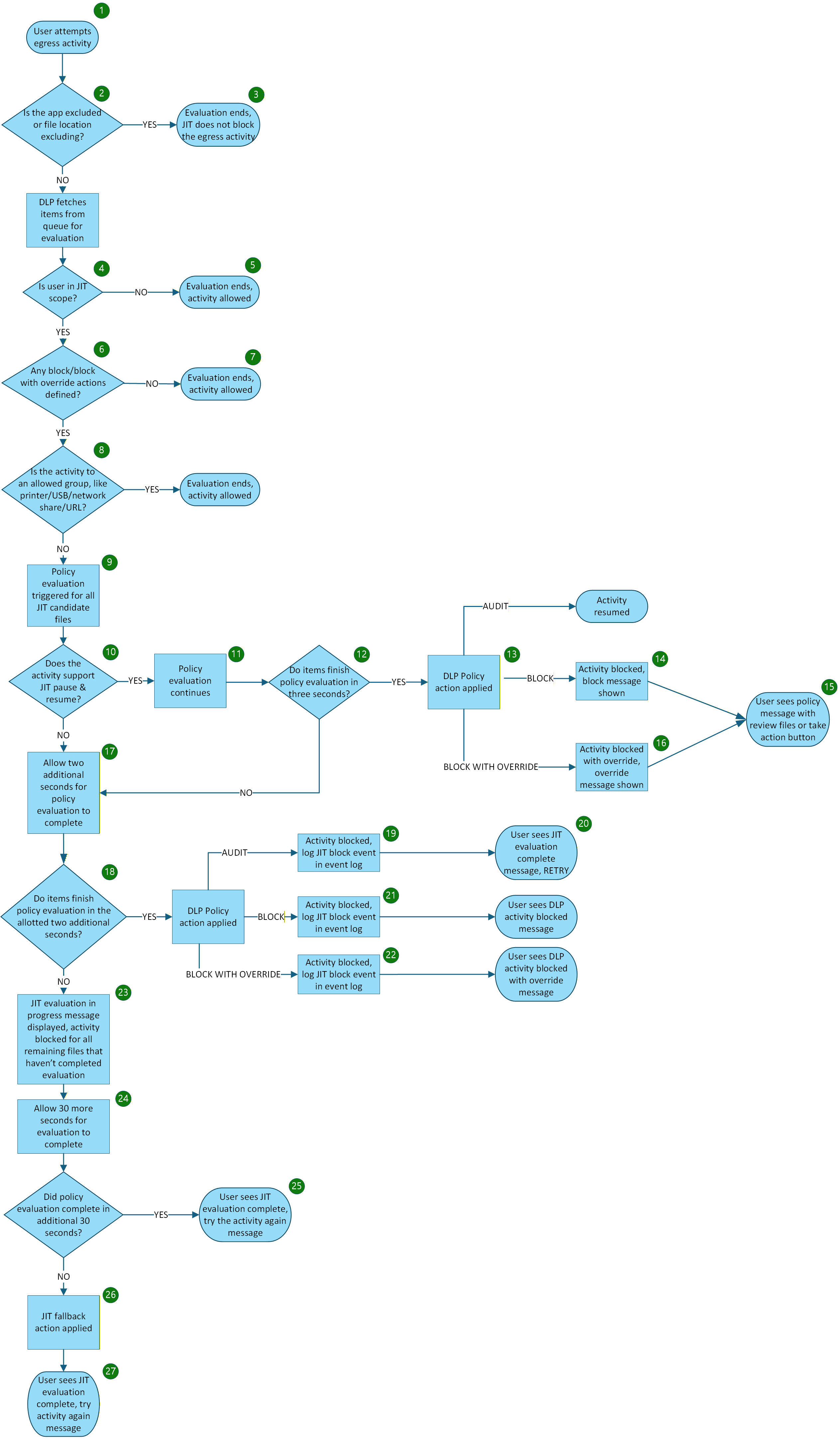
JIT-Workflow

Diagramm des JIT-Schutzworkflows für Endpunkt-DLP.

  1. Ein Benutzer versucht eine Ausgehende Aktivität auf einem integrierten Gerät für ein oder mehrere JIT-Kandidatenelemente.

  2. Wenn die beteiligte Aktivität aus einer Liste ausgeschlossener Apps stammt, von einem Speicherort des ausgeschlossenen Dateipfads, dateierweiterung ausgeschlossen, wird der Prozess beendet.

  3. Die Auswertung endet, und die Aktivität wird nicht durch JIT blockiert. Dem Benutzer wird keine Benachrichtigung angezeigt, und es wird kein JIT-Überwachungsereignis protokolliert.

  4. DLP bestätigt, dass sich der Benutzer im JIT-Bereich befindet. Wenn ja, wird die Auswertung fortgesetzt. Andernfalls endet der Prozess mit Schritt 5.

  5. JIT blockiert die Aktivität nicht. Es wird keine Benachrichtigung angezeigt, und ein JIT-Überwachungsereignis wird protokolliert.

  6. DLP überprüft, ob blockieren oder Blockieren mit Außerkraftsetzungsaktionen vorhanden sind, die in einer DLP-Regel für die versuchte Aktivität definiert sind. Wenn ja, wird die Auswertung fortgesetzt. Andernfalls endet der Prozess mit dem in Schritt 5 beschriebenen Verhalten.

  7. JIT blockiert die Aktivität nicht. Es wird keine Benachrichtigung angezeigt, und ein JIT-Überwachungsereignis wird protokolliert.

  8. DLP überprüft, ob die Aktivität für eine zulässige Druckergruppe, USB-Gruppe, Netzwerkfreigabe oder URL gilt. Wenn ja, blockiert JIT die Aktivität nicht, und die Richtlinienauswertung wird beendet.

  9. Die JIT-Auswertung wird ausgelöst.

  10. JIT überprüft, ob die Aktivität JIT pause and resume unterstützt.

  11. Wenn ja, wird die Auswertung fortgesetzt.

  12. Für alle Aktivitäten, die die Richtlinienauswertung innerhalb von drei Sekunden abschließen, wird die Richtlinienaktion angewendet.

  13. Für die Überwachungsaktion wird die Aktivität fortgesetzt, dem Benutzer wird keine Meldung angezeigt, und im Überwachungsprotokoll wird ein JIT-Überwachungsereignis protokolliert.

  14. Bei Blockaktionen wird die Aktivität blockiert. Dem Benutzer wird eine Meldung über blockierte Aktivitäten angezeigt, und im Überwachungsprotokoll wird ein JIT-Überwachungsereignis protokolliert.

  15. Dem Benutzer wird eine Richtlinienmeldung mit der Schaltfläche Dateien überprüfen oder der Schaltfläche Aktion ausführen angezeigt. Die Richtlinienauswertung wird beendet.

  16. Für block with override action (Blockieren mit Außerkraftsetzungsaktion ) wird die Aktivität blockiert, der Block mit der Überschreibungsmeldung wird dem Benutzer angezeigt, damit er den Block bei Bedarf überschreiben kann, und sowohl das JIT-Überwachungsereignis als auch der Block mit dem Außerkraftsetzungsereignis werden im Überwachungsprotokoll protokolliert.

  17. Für alle Elemente, die die DLP-Richtlinienauswertung nicht innerhalb von drei Sekunden abgeschlossen haben ODER die Fortsetzung nicht unterstützen, lässt die JIT-Auswertung zwei weitere Sekunden zu.

  18. Für alle Aktivitäten, die die DLP-Richtlinienauswertung innerhalb der vorgesehenen zwei Sekunden abschließen, wird die Richtlinienaktion angewendet.

  19. Bei Überwachungsrichtlinienaktionen wird die Aktivität blockiert, da die Aktivität das Fortsetzen nicht unterstützt und ein JIT-Blockereignis im Überwachungsprotokoll protokolliert wird.

  20. Der Benutzer sieht die Meldung "Richtlinienauswertung abgeschlossen" und wird aufgefordert, es erneut zu versuchen. Die Richtlinienauswertung wird beendet.

  21. Für die Aktion "Richtlinie blockieren " wird die Aktivität blockiert, eine Meldung zu blockierten Aktivitäten angezeigt, und ein JIT-Blockereignis wird im Überwachungsprotokoll protokolliert, und die Auswertung wird beendet.

  22. Für block with override policy action (Blockieren mit Außerkraftsetzungsrichtlinienaktion ) wird die Aktivität blockiert, der Block mit der Überschreibungsmeldung wird angezeigt, sodass der Benutzer den Block nach Bedarf überschreiben kann, und sowohl das JIT-Blockereignis als auch das Blockereignis mit Außerkraftsetzungsereignis werden im Überwachungsprotokoll protokolliert und die Auswertung beendet.

  23. Für alle Elemente, die die DLP-Richtlinienauswertung nicht innerhalb der insgesamt fünf Sekunden abgeschlossen haben, wird die Aktivität blockiert, und dem Benutzer wird die Meldung Just-in-Time in Progress angezeigt. Im Überwachungsprotokoll wird ein JIT-Blockereignis protokolliert.

  24. Der JIT in Bearbeitung lässt 30 Sekunden zu, bis die Richtlinienauswertung abgeschlossen ist, während die Aktivität blockiert wird.

  25. Wenn die DLP-Richtlinienauswertung innerhalb dieser 30 Sekunden abgeschlossen ist, wird dem Benutzer die Meldung Just-in-Time-Auswertung abgeschlossen angezeigt, und der Benutzer wird aufgefordert, die Aktivität erneut zu versuchen.

  26. Wenn die DLP-Richtlinienauswertung nicht innerhalb der 30 Sekunden abgeschlossen wird, wird die JIT-Fallbackaktion angewendet.

  27. Dem Benutzer wird die Meldung JIT-Richtlinienauswertung abgeschlossen angezeigt, und die Auswertung endet. Der Benutzer wird aufgefordert, die Aktivität erneut zu versuchen.

Benutzererfahrung des Just-In-Time-Schutzes

In diesem Abschnitt wird die Benutzererfahrung mit der Antischadsoftware-Clientversion 4.18.25080 oder höher beschrieben.

Fortsetzen der Unterstützung für jede Aktivität

Endpunkt-DLP setzt diese Aktivitäten automatisch fort, wenn die Richtlinienauswertung innerhalb von 3 Sekunden abgeschlossen ist:

  • Kopieren auf ein Wechselmedium
  • Auf eine Netzwerkfreigabe kopieren

Wenn die Richtlinienauswertung länger als 3 Sekunden dauert, müssen Sie die Aktivität wiederholen, nachdem das Popup für die JIT-Richtlinienauswertung abgeschlossen angezeigt wird.

Wiederholen Sie diese Aktivitäten, nachdem Endpoint DLP die Richtlinienauswertung abgeschlossen hat:

  • Print
  • Kopieren oder Verschieben mithilfe des Remotedesktopprotokolls (RDP)
  • Kopieren oder Verschieben mit einer nicht zulässigen Bluetooth-App
  • In die Zwischenablage kopieren: Standardmäßig JIT-Überwachung

Ausführen einer Aktivität für eine einzelne Datei

Wenn ein Benutzer eine Aktivität für eine einzelne Datei ausführt, führt Endpoint DLP die JIT-Überwachungsaktion aus, wenn:

  • der Benutzer nicht in der JIT-Bereichseinstellung ist
  • Es gibt keine Blockierung oder Blockierung mit Außerkraftsetzung für die Aktivität.
  • Die Aktivität bezieht sich auf einen zulässigen Drucker, Wechselmedien, eine Netzwerkfreigabe oder eine Website.
  • Die Richtlinienauswertung für die Datei wird für Aktivitäten, die die JIT-Fortsetzung unterstützen, innerhalb von 5 Sekunden oder innerhalb von Sekunden für Aktivitäten abgeschlossen, die die JIT-Fortsetzung nicht unterstützen.

Endpunkt-DLP blockiert die Aktivität mit einer Benachrichtigung (keine Warnung) und wendet den JIT-Block nur an, wenn die Richtlinienauswertung länger als 5 Sekunden dauert.

Ausführen einer Aktivität für mehrere Dateien

Wenn ein Benutzer eine Aktivität für mehrere Dateien gleichzeitig ausführt, führt Endpunkt-DLP die JIT-Überwachungsaktion aus, wenn:

  • der Benutzer nicht in der JIT-Bereichseinstellung ist
  • Es gibt keine Blockierung oder Blockierung mit Außerkraftsetzung für die ausgeführte Aktivität.
  • Die Aktivität bezieht sich auf einen zulässigen Drucker, auf ein zulässiges Wechselmedium oder auf eine zulässige Netzwerkfreigabe.

Für JIT-Kandidatendateien löst Endpunkt-DLP die Richtlinienauswertung aus, konsolidiert Benachrichtigungen für Dateien, die innerhalb von 5 Sekunden für Aktivitäten abgeschlossen werden, die die Fortsetzung unterstützen, und setzt die Aktivität automatisch fort. Wenn die Aktivität das Fortsetzen nicht unterstützt, löst Endpunkt-DLP die Richtlinienauswertung aus und konsolidiert Benachrichtigungen für Dateien, die innerhalb von 2 Sekunden abgeschlossen werden. In beiden Fällen löst Endpunkt-DLP kein JIT in Bearbeitungs-Popup aus. Es wird nur das endgültige Richtlinienurteil im konsolidierten Popup angezeigt.