Verwendung von API-Plug-Ins

Abgeschlossen

Mithilfe von API-Plug-Ins ermöglichen Sie dem deklarativen Agent die Kommunikation mit APIs, um externe Daten zu lesen und zu ändern. Erfahren Sie, wie Sie entscheiden, wann Sie API-Plug-Ins verwenden, um Ihren deklarativen Agent zu erweitern.

Entscheidungskriterien

API-Plug-Ins bieten Ihnen leistungsstarke Integrationsfunktionen für Ihre deklarativen Agents. Anhand der folgenden Kriterien können Sie entscheiden, ob API-Plug-Ins für Ihr Szenario geeignet sind.

Daten, die über das grundlegende Modell hinausgehen

Zunächst müssen Sie wissen, ob der Agent Ihre Anforderungen erfüllen kann, indem er nur die Informationen aus seinem grundlegenden Modell verwendet. Wenn sie Zugriff auf zusätzliche Informationen benötigt, z. B. Auf Ihre internen Datenbanken, müssen Sie sie z. B. um ein API-Plug-In erweitern.

Daten-Shape

Als Nächstes müssen Sie die Form der Daten verstehen, auf die der Agent zugreifen muss. Sind die Daten strukturiert, wie Kundendatensätze oder Bestellungen, oder sind sie unstrukturiert wie ein Dokument oder Bericht? Wenn die Daten strukturiert sind, eignet sie sich gut für die Verwendung mit einem API-Plug-In. Wenn sie unstrukturiert ist, verfügen Sie über einen Suchindex und eine API, die der Agent verwenden könnte? Andernfalls könnten Sie einen Copilot-Connector verwenden, um die Daten in Microsoft 365 zu erfassen und von den Suchfunktionen zu profitieren.

Datenzugriff

Der letzte Punkt, der die Entscheidung für die Verwendung eines API-Plug-Ins und den damit verbundenen Aufwand bestimmt, ist die Fähigkeit des Plug-Ins, auf die Daten zuzugreifen. Verfügen Sie über eine API, mit der der Agent eine Verbindung herstellen kann? Verfügen Sie über eine OpenAPI-Spezifikation, die die API beschreibt? Verwendet die API einen Authentifizierungsmechanismus, den der Agent verarbeiten kann? Ist die API einfach zu verstehen oder zu verwenden, oder verwendet sie komplexe Abfragen, die ein Sprachmodell nicht durchführen konnte?

Anwenden der Kriterien

API-Plug-Ins funktionieren am besten, wenn Sie einen deklarativen Agent mit strukturierten und häufig ändernden Daten außerhalb des grundlegenden Modells verbinden müssen. Da diese Entscheidung Nuancen hat, sollten wir uns überlegen, wie wir diese Kriterien auf unser Beispielszenario anwenden können.

  • Benötigt der Agent Zugriff auf Daten, die über das grundlegende Modell hinausgehen? Ja. Die Informationen zu Reparaturen sind nicht Teil des grundlegenden Modells des Agents. Stattdessen werden die Informationen in einer Datenbank gespeichert und über eine API verfügbar gemacht, weshalb die Verwendung eines API-Plug-Ins eine gute Möglichkeit ist, dem Agent Zugriff auf diese Informationen zu gewähren.
  • Sind die Informationen strukturiert? Ja. Reparaturinformationen sind strukturierte Daten, die über eine API verfügbar gemacht werden. Da keine weitere Verarbeitung erforderlich ist, eignet es sich für die Verwendung durch ein API-Plug-In.
  • Kann auf die Informationen über eine API über das Internet zugegriffen werden? Ja. Reparaturinformationen werden über eine API verfügbar gemacht. Auf die API kann über das Internet zugegriffen werden und mit einem API-Schlüssel gesichert werden, was bedeutet, dass der Agent sicher mit ihr interagieren kann.

Ein deklarativer Agent mit einem API-Plug-In scheint eine gute Lösung für unser Szenario zu sein. Es erfüllt alle unsere Anforderungen und bietet uns sogar die Möglichkeit, die Assistent in Zukunft zu erweitern, damit Benutzer Informationen über Reparaturen ändern können.

Screenshot eines deklarativen Agents, der mit Daten aus einem API-Plug-In antwortet.

Zusammenfassung der Anleitungen

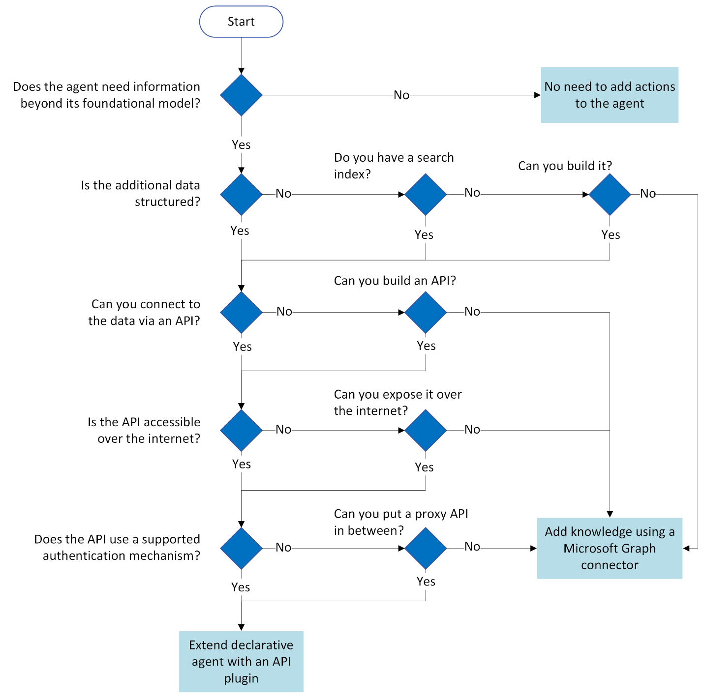
Das folgende Flussdiagramm fasst die wichtigsten Fragen zusammen, die Sie stellen müssen, wenn Sie erwägen, Ihren deklarativen Agent um ein API-Plug-In zu erweitern.

Diagramm, das den Entscheidungsprozess zeigt, um zu verstehen, ob ein API-Plug-In eine gute Option ist.