Was sind Nachrichtenerweiterungen?

Abgeschlossen

Wenn Sie eine Nachrichtenerweiterung erstellen, erstellen Sie eine App für Microsoft Teams, die auf Microsoft 365 erweitert ist. Durch das Erweitern der App kann sie in Microsoft Outlook und in Microsoft 365 Copilot als Plug-In angezeigt werden.

Eine erweiterte Microsoft Teams-App wird als Microsoft 365-App bezeichnet. Eine Microsoft 365-App verwendet ein allgemeines App-Manifest, ein Paketformat für Apps sowie Entwickler- und Administratortools, die Sie zum Erstellen einer App für Microsoft Teams verwenden.

Eine Nachrichtenerweiterung ist ein App-Feature, und sie verwenden einen Bot, um zwischen dem Benutzer und dem externen System zu kommunizieren.

Nachrichtenerweiterungsfunktionen

Die Funktionen Ihrer Nachrichtenerweiterung, wie sie auf der Benutzeroberfläche angezeigt wird und welche Interaktionen sie unterstützen kann, werden im App-Manifest definiert.

Befehle und Nachrichtenhandler sind Funktionen, die eine Nachrichtenerweiterung haben kann. Eine Nachrichtenerweiterung kann eine Kombination aus Such- und Aktionsbefehlen sowie Nachrichtenhandlern verwenden.

Es gibt zwei Arten von Befehlen:

  • Mit Suchbefehlen können Benutzer externe Systeme durchsuchen und die Ergebnisse dieser Suche in eine Nachricht in Form eines Karte einfügen.
  • Aktionsbefehle ermöglichen Es Benutzern, auf Nachrichten in Teams zu reagieren und ein modales Popupfenster anzuzeigen, das zum Sammeln oder Anzeigen von Informationen verwendet werden kann.

Infografik, die die visuellen und funktionalen Unterschiede zwischen einem Such- und Aktionsbefehl auf der Microsoft Teams-Benutzeroberfläche zeigt.

Nachrichtenhandler ermöglichen es Ihrer Nachrichtenerweiterung, Links zu entpacken, wenn eine URL mit einer bestimmten Domäne in das Feld zum Verfassen von Nachrichten eingefügt wird.

Screenshot: Link im Microsoft Teams-Meldungsfeld

Suchbefehle

Suchbefehle werden verwendet, um externe Systeme zu durchsuchen und Ergebnisse als rich formatierte Karten zurückzugeben. Beim Erstellen eines Microsoft 365 Copilot Nachrichtenerweiterungs-Plug-Ins benötigen Sie eine App, die einen Suchbefehl für nachrichtenerweiterungen enthält.

Screenshot der Suchergebnisse, die von einer suchbasierten Nachrichtenerweiterung in Microsoft Teams zurückgegeben werden.

Wie funktioniert eine Nachrichtenerweiterung?

Nachrichtenerweiterungen verwenden einen bot, der bei Bot Framework registriert ist, um zwischen einem Client und dem externen System zu kommunizieren.

Bot Framework ist eine von Microsoft bereitgestellte Plattform, die Ihnen die Tools und Dienste bereitstellt, die Sie zum Erstellen, Testen, Bereitstellen und Verwalten von Bots benötigen.

Eine Nachrichtenerweiterung besteht aus einer Botressource, einer Microsoft Entra App-Registrierung und Code, der das Bot Framework SDK zum Verarbeiten von Benutzerinteraktionen verwendet.

Die folgende Abbildung zeigt eine allgemeine Struktur einer Nachrichtenerweiterung:

Diagramm, das die allgemeine Struktur einer Nachrichtenerweiterung zeigt.

Der Botdienst registriert einen Bot beim Bot Framework und empfängt Anforderungen vom Client, wenn der Benutzer mit der Nachrichtenerweiterung interagiert. Sie sendet Anforderungen an einen Webdienst, der den Botcode enthält. Der Webdienst verwendet die Anmeldeinformationen für die Bot-App-Registrierung in Microsoft Entra, um sich beim Botdienst zu authentifizieren. Es sammelt Daten aus dem externen System und gibt die Daten an den Botdienst zurück, der an den Client zurückgegeben wird.

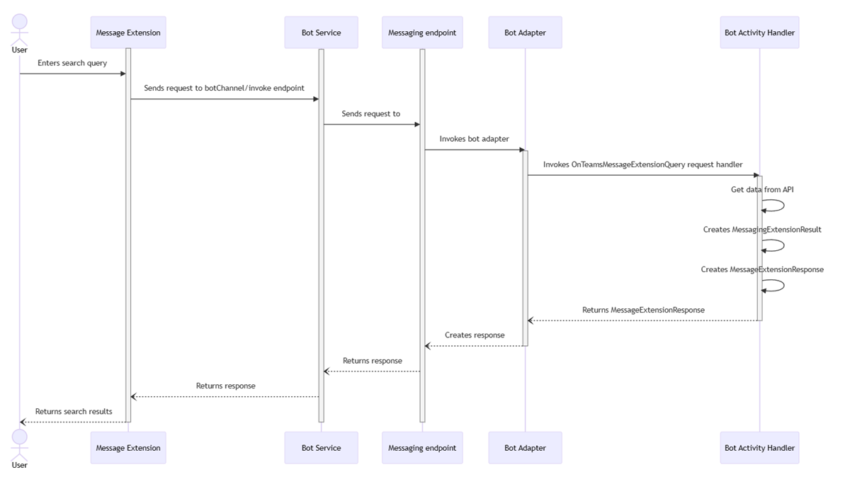
Angenommen, ein Benutzer initiiert eine Suche mithilfe einer Nachrichtenerweiterung. Das folgende Sequenzdiagramm zeigt die Interaktionen:

Diagramm, das die Interaktionen zwischen Nachrichtenerweiterungskomponenten zeigt, wenn ein Benutzer eine Suche initiiert und die Nachrichtenerweiterung Suchergebnisse an den Benutzer zurückgibt.

  1. Der Benutzer öffnet die Nachrichtenerweiterung im Client und gibt eine Suchabfrage ein.
  2. Der Client sendet über einen Kanalendpunkt eine Anforderung an den Botdienst, die Informationen zur Benutzerabfrage enthält.
  3. Der Botdienst sendet eine Anforderung an einen Messagingendpunkt, der im Webdienst verfügbar gemacht wird, um die Benutzerabfrage zu verarbeiten.
  4. Der Messagingendpunkt empfängt die Anforderung und ruft den Botadapter auf. Der Botadapter verwendet den Bot Microsoft Entra Anmeldeinformationen für die App-Registrierung, um die Kommunikation zwischen dem Webdienst und dem Botdienst zu schützen.
  5. Der Botadapter ruft die -Methode für OnTeamsMessageExtensionQuery die Botaktivitätshandlerklasse auf, die die Logik zum Verarbeiten der eingehenden Anforderung enthält.
  6. Der Botaktivitätshandler ruft Daten aus dem externen System ab. Es erstellt eine MessageExtensionResult, die die externen Daten als rich-formatierte Karten enthält, und erstellt eine MessageExtensionResponse, die die MessageExtensionResultenthält.
  7. Der Botadapter empfängt die Antwort vom Botaktivitätshandler und erstellt eine HTTP-Antwort.
  8. Der Messagingendpunkt gibt die Antwort an den Botdienst zurück.
  9. Der Botdienst gibt die Antwort über den Kanalendpunkt zurück an die Nachrichtenerweiterung.
  10. Die Nachrichtenerweiterung rendert die Antwort im Client und zeigt dem Benutzer die Suchergebnisse an.

Unabhängig davon, ob Ihre Nachrichtenerweiterung Such- oder Aktionsbefehle oder das Entpacken von Links unterstützt, erfolgt derselbe Flow. Der Botdienst leitet eine Anforderung an Ihren Webdienst weiter, der sie verarbeitet und darauf reagiert.