Hinweis
Für den Zugriff auf diese Seite ist eine Autorisierung erforderlich. Sie können versuchen, sich anzumelden oder das Verzeichnis zu wechseln.
Für den Zugriff auf diese Seite ist eine Autorisierung erforderlich. Sie können versuchen, das Verzeichnis zu wechseln.
Mit der Remoteaktion Größe ändern , bei der Benutzer- und Datenträgerdaten beibehalten werden, können Sie Folgendes tun:
- Aktualisieren Sie die RAM-, CPU- und Speichergröße eines Cloud-PCs.
- Herabstufen von RAM und CPU eines Cloud-PCs. Das Ändern der Größe lässt keine Verkleinerung des Speicherplatzes auf dem Datenträger zu.
- Ändern der Größe eines einzelnen Cloud-PCs
- Ändern Sie die Größe mehrerer Cloud-PCs in einem Massenvorgang.
Für diese Vorgänge ist keine erneute Bereitstellung des Cloud-PCs erforderlich.
Sie können die Größe eines Cloud-PCs ändern, wenn ein Benutzer Folgendes benötigt:
- Höhere RAM- und vCPU-Kerne zum Ausführen CPU-intensiver Anwendungen.
- Mehr Speicherplatz für das Speichern von Dateien.
- Weniger RAM- und vCPU-Kerne zum Ausführen der aktuellen Workloadanwendungen.
Das Ändern der Größe unterstützt Folgendes:
- Direkte und gruppenbasierte Lizenzen.
- Kostenpflichtige Lizenzen, Vorschaulizenzen und Testlizenzen.
- Massen- und Einzelgerätevorgänge.
Das Ändern der Größe unterstützt folgendes nicht:
- GPU-Cloud-PCs. GPU-Cloud-PCs werden möglicherweise im Größenänderungsflow angezeigt, aber der Versuch, die Größe eines GPU-Cloud-PCs zu ändern, führt zu einem Fehler.
Das Ändern der Größe trennt den Benutzer automatisch von seiner Sitzung, und nicht gespeicherte Arbeiten können verlorengehen. Daher empfiehlt es sich, jede Größenänderung mit dem Benutzer abzustimmen, bevor Sie beginnen. Wenden Sie sich an Ihre Endbenutzer, und lassen Sie sie ihre Arbeit speichern und sich abmelden, bevor Sie mit der Größenänderung beginnen.
Eine Verkleinerung kann sich auf die Unterstützung der geschachtelten Virtualisierung auswirken. Weitere Informationen finden Sie unter Einrichten der Unterstützung für virtualisierungsbasierte Workloads.
Ändern der Größe von Details
Wichtig
Bevor Sie eine Größenänderung für Windows 365 Enterprise Cloud-PCs auslösen, stellen Sie sicher, dass Sie die bewährten Methoden für die Lizenzzuweisung befolgen. Das Ändern der Größe von Cloud-PCs ist einfacher, wenn diskrete Entra-Gruppen für die Lizenzierung verwendet werden, die sich von den Entra-Gruppen unterscheiden, die für die Bereitstellung der Richtlinienadressierung verwendet werden. Weitere Informationen findest du unter Bereitstellung in Windows 365 | Microsoft Learn.
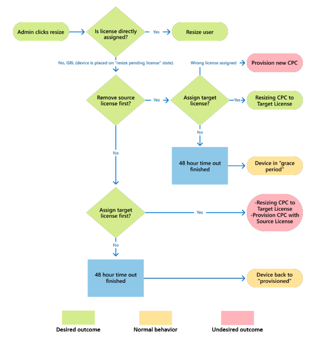
Bei Windows 365 Enterprise ist die Größe des Cloud-PCs an die Lizenz gebunden, die dem Benutzer zugewiesen ist. Beim Ändern der Größe von Cloud-PCs, die mit direkt zugewiesenen Lizenzen bereitgestellt wurden, führt der Windows 365-Dienst die Neuzuweisung der Lizenz im Namen des Administrators durch. Wenn Sie die Größe von Cloud-PCs ändern, die mit gruppenbasierten Lizenzen (zugewiesen über die Entra-Gruppenmitgliedschaft) bereitgestellt wurden, wechselt der Cloud-PC in den Lizenzstatus Größe ausstehend ändern. Sobald sich dieser Zustand befindet, muss der Administrator die entsprechende Ziellizenz zuweisen, um die Größenänderung auszulösen.
Der Lizenzstatus "Größe ausstehend ändern":
- Hat eine Dauer von 48 Stunden. Wenn die ursprüngliche Lizenz entfernt wird, die neue Lizenz aber nicht innerhalb von 48 Stunden zugewiesen wird, geht das Gerät in eine Toleranzperiode über.
- Wenn die falsche Ziellizenz ausgewählt wird, wird der Cloud-PC bereitgestellt, der der Konfiguration dieser falschen Lizenz entspricht.
- Wenn die Quelllizenz nicht zuerst entfernt wird und die neue Lizenz dem Benutzer zugewiesen wird, wird die neue Lizenz verwendet, um die Größe des aktuellen Cloud-PCs zu ändern. Darüber hinaus wird die ursprüngliche Lizenz verwendet, um einen anderen, neuen Cloud-PC für den Benutzer bereitzustellen.
- Wenn die Quelllizenz nicht entfernt wird und die Ziellizenz nicht innerhalb von 48 Stunden zugewiesen wird, kehrt das Gerät in den Zustand Bereitgestellt zurück .
Wenn Sie über eine Kombination aus kostenpflichtigen und Testlizenzen verfügen, verwendet das Feature zum Ändern der Größe zuerst Ihre kostenpflichtigen Lizenzen. Nachdem diese Lizenzen nicht mehr verfügbar sind, verwendet der Vorgang zum Ändern der Größe Ihre Testlizenzen.
Wenn die Größenänderung gestartet wird, wird der Benutzer automatisch von ihrem Cloud-PC getrennt, und nicht gespeicherte Arbeit kann verloren gehen.
Die Größenänderung kann zwischen 15 und 20 Minuten dauern, bevor der Benutzer wieder auf seinen Cloud-PC zugreifen kann. Sie können die status auf dem Blatt Windows 365-Bereitstellung überwachen. Benutzer können ihre Cloud-PC-status unter anzeigenhttps://windows365.microsoft.com.
Wenn in Ihrem Bestand keine Lizenzen vorhanden sind, schlägt die Größenänderung fehl. Wenden Sie sich an Ihren Beschaffungsadministrator, um weitere Lizenzen anzufordern. Nachdem Sie die Lizenz erworben und dem Bestand im Microsoft 365 Admin Center hinzugefügt haben, können Sie den Vorgang zum Ändern der Größe wiederholen. Lizenzen können über verschiedene Kanäle erworben werden: EA, CSP, MCA und Web Direct.
Die Größe von Geräten mit dem Status "Größe ändern" wird nicht unterstützt . Die status Meldung und Details können Ihnen helfen, das Problem zu identifizieren. Sie können trotzdem mit einer Massenänderung der Größe fortfahren, auch wenn Sie Geräte in der Liste haben, die als Größenänderung nicht unterstützt gekennzeichnet sind.
Ändern der Größe mit Step-up-Lizenzen
Bei den Windows 365 Step-up-Lizenzen handelt es sich um Lead-status Lizenzen, die für Unternehmensadministratoren verfügbar sind, die über eine direkte Enterprise Agreement verfügen. Eine SKU für Schrittups erleichtert Administratoren das Migrieren von Benutzern von einer Lizenz mit niedrigerer Konfiguration zu einer Lizenz mit höherer Konfiguration, ohne dass die vollständigen Kosten für die Lizenzierung von zwei separaten Abonnements des Produkts anfallen. Für Windows 365 sind Step-ups für Compute (RAM/CPU) und Speicher verfügbar und auf Upgrades und nicht auf Downgrades von Lizenzen ausgerichtet.
Wenn Sie durch den Erwerb von Microsoft Step-up-Lizenzen ein Windows 365 Enterprise-Lizenzabonnement konvertiert haben, können Sie Ihre Benutzer zur neuen Lizenz migrieren und alle Benutzerdaten beibehalten, indem Sie eine Massenänderung der Größe für diese Benutzer durchführen.
Angenommen, Sie haben mithilfe eines Step-up-Kaufs Lizenzen aus einem Windows 365 Enterprise Abonnement mit 2 vCPU/4 GB/128 GB in ein Windows 365 Enterprise Abonnement mit 4 vCPU/16 GB/128 GB konvertiert. Führen Sie in diesem Fall die Schritte unter Massenänderung der Größe von Cloud-PCs aus, die ursprünglich mit gruppenbasierten Lizenzen bereitgestellt wurden. Die Windows 365 2 vCPU, 4 GB, 128 GB ist Ihre Basislizenz, und die Windows 365 4 vCPU/16 GB/128 GB ist Ihre Ziellizenz.
Wenn eine Step-up-Konvertierung stattfindet, werden die gestuften Lizenzen in Ihrem Bestand angezeigt, die der Anzahl der alten Lizenzen entsprechen, die Sie für die Konvertierung ausgewählt haben. Wenn Sie 10 Lizenzen von Windows 365 Enterprise 2 vCPU/4 GB/128 GB auf 4 vCPU/16 GB/128 GB auf 4 vCPU/128 GB aufweiteren, haben Sie am Ende 10 weitere Lizenzen mit 4 vCPU/16 GB/128 GB und 10 weniger Lizenzen mit 2 vCPU/4 GB/128 GB. Diese Änderungen werden im Microsoft Admin Center auf der Seite Ihre Produkte angezeigt.
Wenn Sie ein Lizenzabonnement erhöhen, müssen Sie sicherstellen, dass Sie bereit sind, die Benutzer zu dem neuen Lizenzabonnement zu migrieren oder ihre Größe zu ändern. Wenn Sie alle Lizenzen in Ihrem Abonnement erweitern, haben Sie 90 Tage Zeit, Ihre Benutzer zu den neuen Lizenzen zu migrieren, bevor sie den Zugriff auf den Cloud-PC verlieren, der mit der ursprünglichen Lizenz bereitgestellt wurde. Wenn Sie jedoch nur eine Teilmenge von Lizenzen innerhalb eines Abonnements aufweiten, müssen Sie Ihre Benutzer sofort migrieren, um Dienstunterbrechungen zu vermeiden. Um den unterbrechungsfreien Zugriff für Ihre Benutzer sicherzustellen, planen Sie die Migration Ihrer Benutzer umgehend nach dem Kauf von Step-up-Lizenzen.
Ändern der Größe nach dem Upgrade von Lizenzen, die über eine Microsoft-Kundenvereinbarung erworben wurden
Wenn Sie über ein Microsoft-Kundenvereinbarung (MCA) verfügen, können Sie Ihre Lizenz wie unter Upgraden oder Wechseln zu einem anderen Microsoft 365 Business-Plan aktualisieren. Nach dem Upgrade können Sie die Größe von Cloud-PCs ändern, wie in diesem Artikel erläutert.
Ändern der Größe eines Cloud-PC-Flussdiagramms
Nächste Schritte
Ändern der Größe eines einzelnen Cloud-PCs
Ändern Sie die Größe mehrerer Cloud-PCs in einem Massenvorgang.
Weitere Informationen zu Größen von Cloud-PCs finden Sie unter Größenempfehlungen für Cloud-PCs.