MB Datenkonnektivität

Zusammenfassung

Mobilfunkarchitektur in Windows

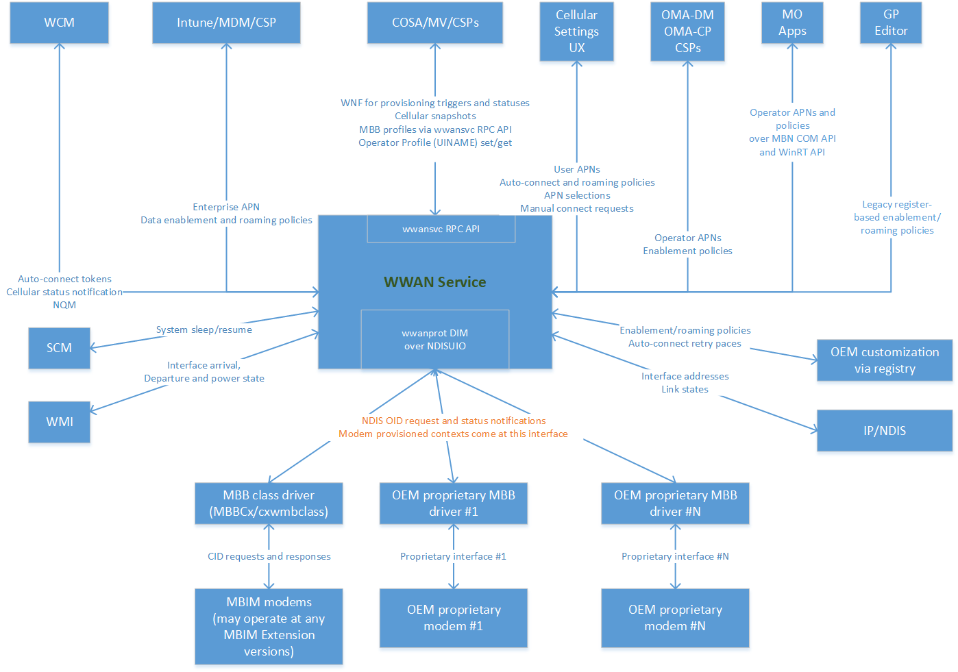
Die Hauptkomponente des Mobilfunkstapels im Betriebssystem ist der WWAN-Dienst (WwanSvc), der alle Datenverbindungen, Zustände und Ereignisse steuert und einrichtet. Es interagiert mit einigen Clienttreibern, um Aktivitäten im gesamten Betriebssystem zu aktivieren.

Diagramm der externen Interaktionen des WWAN-Diensts mit Komponenten.

Die Akronyme im vorherigen Bild:

  • COSA: Ressourcen für Länder- und Operatoreinstellungen
  • CSP: Konfigurationsdienstanbieter
  • GP-Editor: Gruppenrichtlinien-Editor
  • MDM: Verwaltung mobiler Geräte
  • MBBCx: WDF-Klassenerweiterung für mobiles Breitband
  • MO: Mobilfunkanbieter
  • MV: Multivariant (Framework, das SIMs mit entsprechenden Daten aus der COSA-Datenbank verknüpft)
  • NDISUIO: NDIS Usermode E/A
  • NQM: Ruhemodus des Netzwerks
  • OEM: Originalgerätehersteller
  • OMA-DM: Open Mobile Alliance – Geräteverwaltung
  • OMA-CP: Open Mobile Alliance – Clientbereitstellung
  • SCM: Dienststeuerungs-Manager
  • WCM: Windows-Verbindungs-Manager
  • WMI: Windows-Verwaltungsinstrumentation
  • WNF: Windows-Benachrichtigungseinrichtung
  • wwanprot DIM: WWAN-Protokolltreiberschnittstellenmodell
  • wwansvc: WWAN-Dienst

Weitere Informationen zu einzelnen Komponenten finden Sie unter Cellular-Architektur.

Allgemeines Blockdiagramm von Komponenten, die an der grundlegenden Datenkonnektivität beteiligt sind

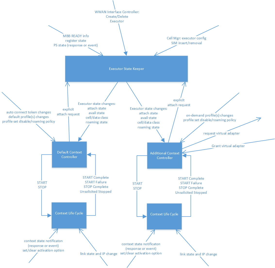
Die Hauptstatuscomputer befinden sich im Standardkontextcontroller und dem zugeordneten Context Life Cycle-Objekt.

Diagramm der internen Interaktionen zwischen WWAN-Dienstkomponenten wie dem Standardkontextcontroller.

Interaktionen zwischen dem Standardkontextcontroller und seinen unmittelbaren Nachbarn

Diagramm zur Veranschaulichung von Interaktionen zwischen Standardkontextcontroller und benachbarten Komponenten.

Standardkontextcontroller

Der Standardkontextcontroller steuert die Internet-Datenverbindung. Es verwaltet die Mobilfunkdatenverbindung entweder automatisch oder manuell, mit oder ohne Profil.

Der Standardkontextcontroller führt die folgenden Aufgaben aus:

  • Führt die automatische Verbindung, Rückzug und den automatischen Wiederholungsversuch für die Mobilfunk-Internetverbindung aus.

  • Es gibt eine Instanz des Standardkontextcontrollers für jede primäre/physische Schnittstelle, wobei jede Instanz:

    • Empfängt und speichert verwandte Richtlinieneinstellungen aus verschiedenen Quellen
    • Empfängt und speichert zugehörige Statusinformationen (SIM-Status, Reg-Zustand, Paketdienststatus, iWLAN-Zustand, ICCID/IMSI usw.)
  • MBB-Profilauswertung

    • Wertet aus, ob ein MBB-Profil für die aktuellen Richtlinieneinstellungen und Mobilfunkzustände gilt.
  • In der Vibranium-Version oder älter:

    • Verfolgt das Hinzufügen/Löschen/Aktualisieren verwandter MBB-Profile und hält eine Liste davon
    • Wählt Profile für die Aktivierung aus (Prioritätsringe, vorheriges Profil, Auto-Connect-Bestellung, LKG-Profil, Kaufprofil, bereitgestelltes Kontextprofil usw.)
  • In der Mangan-Version:

    • Der Profiladministrator verwaltet die Profilauswahl für die Aktivierung
  • Berechnung des Backoff-Intervalls und Timer

  • Behandelt manuelle Verbindungsanforderungen für das Mobilfunknetz (Profil oder kein Profilmodus)

  • Verwendet eine Instanz der Klasse CWwanContextLifeCycle zum Aktivieren einer Verbindung mit einem MBB-Profil

Der Standardkontext-Controller verwendet einen endlichen Zustandsautomaten, um seine Aufgaben zu verwalten.

Endliche Zustandsmaschinenübergänge des Standardkontext-Controllers

Diagramm, das finite Zustandsautomatenübergänge im Standardkontextcontroller darstellt.

Automatische Verbindung

Richtlinieneinstellungen, die für die automatische Verbindung erfüllt werden müssen

Richtlinieneinstellung Konfigurieren von Konfigurationseinheit
EnabledInternet von Benutzern über die Benutzeroberfläche auf Smartphones pro System
höchsteVerbindungsKategorie von Administrator/Benutzer/Operator/Gerät über die Benutzeroberfläche pro Schnittstelle
ClientDisableAutoConnect von Benutzern über die Benutzeroberfläche auf Desktop-Rechnern pro Schnittstelle
Betreiberdienstaktivierung von MO über OTA pro Schnittstelle
GPolicyDisableAutoConnect Gruppenrichtlinie über die Registry pro System
mdmDataEnablementPolicy von MDM, über WNF benachrichtigt (OnEnforced/OffEnforced/NoPolicy) pro System
mdmRoamingPolicy von MDM, über WNF benachrichtigt (DisabledEnforced/EnabledEnforced/NoPolicy) pro System

Staaten, die sich gedanken über die automatische Verbindung machen müssen

Staat Wert
System-Energiezustand S0/S3/S4/D0/D3/D4
Gerätestromzustand D0/D3/D4
Zustand „Bereit“ Initialisiert/ICCID
IMSI wirkt sich auf die Anwendbarkeit von IMSI-bedingten Profilen aus
IWLAN-Status Auswirkungen auf die Anwendbarkeit von IWLAN-Profilen mit nur OK-Einstellungen
Registrierungsstatus Heimnetz/Roaming/Partnernetz
Anbieter-ID kann den Rücklauf abbrechen und sofortige Wiederholungsversuche auslösen
Paketdienststatus Getrennt/angeschlossen
Aktuelle Datenklasse kann die Richtlinie "highestConnCategory" auslösen und sich auf die Anwendbarkeit von datenklassen-abhängigen Profilen auswirken
RnR-Zustand RnR in Bearbeitung

Anwendbarkeit des MB-Profils für Auto-Verbindung

  • SimIccID: Muss mit der ICCID der aktuellen SIM an der Schnittstelle übereinstimmen (mit Ausnahme von AnyICCID)
  • IsAdditionalPdpContextProfile: Muss falsch sein (mit Ausnahme des Einkaufsprofils)
  • ConnectionMode: Automatisch oder Auto-Home
  • ProfileCreationType: Gleich oder unterhalb der höchstenVerbindungskategorie (Admin/Benutzer/Operator/Gerät)
  • CellularClass (v4): 3GPP/3GPP2
  • RATApplicability (v4): LTE_eHRPD/3GPP_LEGACY
  • RoamApplicability (v4): NonPartnerOnly/PartnerOnly/HomeOnly/ HomeAndPartner/PartnerAndNonpartner/AllRoaming; mit Ausnahme von iWLAN-Profil und iWLAN verfügbar
  • IMSI (v4): Wenn vorhanden, muss der aktuelle IMSI entsprechen. Für SIMs mit mehreren Apps
  • AdminEnable (v4): Ist nicht administratorisch deaktiviert
  • AdminRoamControl (v4): Wird administrativ nicht roam-gesteuert, außer für iWLAN-Profile und wenn iWLAN verfügbar ist.

Auswahl von MBB-Profilen für die automatische Verbindung in VB

  • Prioritätsringe:
    • Basieren auf ProfileCreationType: AdminProvisioned, UserProvisioned, OperatorProvisioned und DeviceProvisioned.
    • Ein entsprechendes Profil in einem Ring mit höherer Priorität schließt alle Profile in Ringen mit niedrigerer Priorität aus.
  • Modem-Provisionierungsprofile
    • Basieren auf bereitgestellten Kontexten.
    • Weisen Sie den gleichen Ring wie DeviceProvisioned-Profile mit subtilen Details auf.
  • Kaufprofile sind etwas Besonderes.
  • Eine Runde der automatischen Verbindung und Wiederholungsversuche:
    • Probieren Sie alle anwendbaren Profile im Ring mit der höchsten Priorität mit jedem anwendbaren Profil sowie alle anwendbaren Einkaufsprofile aus.
    • Jedes Profil in einer Runde hat höchstens eine Chance.
    • Wenn die Verbindung mit einem Profil mit einer gültigen IP erfolgreich ist, stoppt die Runde, und das Profil wird als letztes bekanntes gutes LKG-Profil bezeichnet.

Reihenfolge der Profile in einem Versuchsdurchgang in VB

Wenn eine Runde von Versuchen mehrere MBB-Profile aufweist, lautet die Reihenfolge:

  • LKG-Profil, wenn es vorhanden ist und kein Kaufprofil darstellt.
  • Nicht-kaufbasierte bereitgestellte Modemprofile. Wenn mehrere Profile vorhanden sind, ist die Reihenfolge dieser Profile nicht angegeben.
  • Alle nicht erworbenen Profile mit expliziter AutoConnectOrder-Funktion, um AutoConnectOrder zu erhöhen. Wenn ein AutoConnectOrder mehrere Profile enthält, ist die Reihenfolge dieser Profile nicht angegeben.
  • Alle Profile ohne Kauftransaktion und ohne explizite AutoConnectOrder. Wenn mehrere Profile vorhanden sind, ist die Reihenfolge dieser Profile nicht angegeben.
  • Alle Kaufprofile. Wenn mehrere Profile vorhanden sind, ist die Reihenfolge dieser Profile nicht angegeben.

Exponentielles Zurückweichen

  • Warten Sie für eine bestimmte Zeit, bevor Sie nach Fehlschlägen erneut versuchen, alle anwendbaren MBB-Profile in einem Wiederholungsdurchgang zu aktivieren.
  • Häufig verwendete Technik in Medien mit wahlfreiem Zugriff, um eine erneute Kollision nach einer Kollision zu vermeiden.
  • Das Back-Off erfolgt, nachdem alle Profile in einer Runde von Versuchen keine Verbindung herstellen können.
  • Zwischen Wiederholungen von zwei Profilen innerhalb einer Runde gibt es keinen Rücklauf.
  • Der exponentielle Back-Off-Basisalgorithmus: Anfängliche Wartezeit von 3 Sekunden, mit einem exponentiellen Faktor von 3 und einer Obergrenze von 24 Stunden. Beispiel: 3, 9, 27, 81, ....
  • Spezielle Netzwerkursachencodes für langsame Wiederholung (anfänglicher Rücksprung 300 Sekunden):
    • WWAN_ERR_3GPP_SO_NOT_SUBSCRIBED, // 33
    • WWAN_ERR_3GPP_AUTH_FAILURE, // 29
    • WWAN_ERR_3GPP_INSUFFICIENT_RESOURCES (3GPP unzureichende Ressourcen), // 26
    • WWAN_ERR_3GPP_UNKNOWN_PDP_ADDRESS_TYPE, // 28
    • WWAN_ERR_3GPP_ACTIVATION_REJECT /
  • OEM kann den anfänglichen Back-Off anpassen. Jeder Code kann eine der folgenden drei Catagories haben:
    • Normales Tempo: identisch mit dem Basisfall (3 Sekunden)
    • Langsames Tempo: 300 Sekunden
    • Gletschertempo: 24 Stunden (praktisch kein Wiederholungsversuche)

Abbruch der Zurücksetzung oder Ablaufzeit des Back-Off-Timers

  • Der Zurücksetzvorgang kann in diesen Situationen abgebrochen und der Wiederholungsversuch sofort gestartet werden.

    • Hinweis zur Auto-Verbindung von WCM
    • MBB-Profile für die automatische Verbindung werden hinzugefügt oder aktualisiert.
    • Das Gerät wechselt zu einem anderen Mobilfunkanbieter.
    • Die Richtlinie für die höchste Verbindungskategorie wird geändert.
  • Wenn während des Back-Offs eine manuelle Verbindungsanforderung gestellt wird, wird das Back-Off abgebrochen und das manuelle Verbindungsverfahren eingeleitet.

  • Die Zurückschaltung wird abgebrochen, und in diesen Situationen tritt keine automatische Verbindung auf:

    • Die SIM-Karte wird entfernt.
    • Der Mobilfunkstatus ist für das Verbinden nicht mehr verfügbar (z. B. während der Deregistrierung oder Abmeldung).
    • Das Token für die automatische Verbindung wird widerrufen.
    • Mobilfunkdaten sind deaktiviert.
    • Andere Richtlinieneinstellungen werden so geändert, dass die automatische Verbindung nicht mehr möglich ist.
    • Spätere Ereignisse können die automatische Verbindung erneut auslösen, wenn die Zurückschaltung abgebrochen wird und keine automatische Verbindung erfolgt.
  • Wenn der Back-Off-Timer ohne weiteres Zutun abläuft, wird der Wiederholungsversuch gestartet und führt dieselbe Aktion wie die ursprüngliche automatische Verbindung aus.

Manuelles Verbinden

  • Das Aufrufen der Datenverbindung wird extern über die wwansvc RPC-API initiiert:

    • Deaktivieren Sie im Benutzeroberflächen- oder Netzwerk-Flyout für die Mobilfunkeinstellung das Kontrollkästchen "Windows kann diese Verbindung beibehalten", und klicken Sie dann auf die Schaltfläche "Verbinden".
    • Ab Windows 8 kann WCM auch die Datenverbindung aufrufen.
    • Manuelle Verbindungen sind nur zulässig, wenn die automatische Verbindung nicht ausgeführt wird (Status: Leerlauf oder Rückzugsphase).
  • Die Verbindungsanforderung kann mit oder ohne ein bestimmtes MBB-Profil ausgestellt werden. Für die Mobilfunk-UX seit RS2:

    • Wenn ein bestimmtes MBB-Profil angegeben wird, wird nur dieses MBB-Profil verwendet, um eine Verbindung herzustellen.
    • Wenn kein bestimmtes MBB-Profil angegeben wird, wählt der Standardkontextcontroller MBB-Profile aus und versucht sie einzeln, bis die Verbindung entweder erfolgreich mit einem MBB-Profil aktiviert wurde oder alle diese nicht verbunden werden.
  • Unterliegt ähnlichen Richtlinieneinstellungen wie die automatische Verbindung.

  • Unterliegt einem ähnlichen Satz von Informationen zum Mobilfunkzustand und Einschränkungen wie die automatische Verbindung.

  • Die ANWENDBARkeit von MBB-Profilen unterliegt ähnlichen Regeln wie für die automatische Verbindung mit einer wichtigen Ausnahme:

    • Ein MBB-Profil mit einem Verbindungsmodus auf 'manuell' ist für die manuelle Verbindung geeignet.
  • MBB-Profilauswahl und -reihenfolge sind identisch mit der automatische Verbindung.

  • Wenn kein bestimmtes MBB-Profil angegeben wird und die MBB-Profile in der Runde alle nicht erfolgreich verbunden werden, wird die manuelle Verbindungsanforderung mit einem Fehler abgeschlossen. Es gibt keinen Rückschritt und keinen Wiederholungsversuch.

  • Wenn ein spezifisches MBB-Profil angegeben wird und das MBB-Profil nicht erfolgreich verbunden werden kann, wird die manuelle Verbindungsanforderung mit einem Fehler abgeschlossen. Es gibt keine Zurückschaltung und keinen Wiederholungsversuche.

  • Wenn eine erfolgreich verbundene manuelle Verbindung später unaufgefordert getrennt wird, wird der Zustand gemeldet, es erfolgt jedoch kein Back-off und es werden keine Wiederholungsversuche unternommen.

MB-Datenkonnektivitätsflüsse

OID_WWAN_CONNECT wird verwendet, um die Verbindung mit dem Modem zu initiieren. Nachfolgend finden Sie Flüsse, die die Datenverbindung mit dem Modem beschreiben.

Erfolgreiche Aktivierung

Flussdiagramm, das einen erfolgreichen PDP-Kontextaktivierungsprozess in der Datenkonnektivität veranschaulicht.

Erfolgreiche Deaktivierung

Flussdiagramm, das einen erfolgreichen PDP-Kontextdeaktivierungsprozess in der Datenkonnektivität veranschaulicht.

Manuelles Verbinden

Flussdiagramm, das den manuellen Verbindungsvorgang in der Datenkonnektivität veranschaulicht.

Hardware Lab Kit (HLK)-Tests

Verbinden Sie den Testcomputer mit ATT SIM mit HLK Server.

Siehe Schritte zur Installation von HLK.

Stellen Sie in HLK Studio eine Verbindung mit dem Mobilfunkmodemtreiber des Geräts her, und führen Sie den Test aus: Win6_4.MB. GSM. Data.TestConnect.

Alternativ können Sie die Testlist "TestConnect HLK" von netsh und netsh-mbn-test-installation ausführen.

netsh mbn test feature=connectivity param="AccessString=internet"

Die Datei mit den HLK-Testergebnissen sollte im Verzeichnis generiert worden sein, in dem der Befehl "netsh mbn test" ausgeführt wurde.

Manuelle Tests

Nach dem Neustart verbindet sich die Mobilfunkverbindung automatisch.

  1. Wenn Wi-Fi deaktiviert ist, stellen Sie sicher, dass die Mobilfunkverbindung aktiv ist. Systray sollte Mobilfunkverbindungsleisten anzeigen und Internetbrowsen funktionieren.
  2. Starten Sie DUT neu. Überprüfen Sie nach dem Neustart, ob eine aktive Mobilfunkverbindung vorhanden ist. Systray sollte Mobilfunkverbindungsleisten anzeigen.

Internet mithilfe von Mobilfunkdaten mit neuer SIM durchsuchen

  1. Fügen Sie eine SIM-Karte mit einem aktiven Datenplan ein. Wenn das Gerät bereits über eine SIM-Karte verfügt, füllen Sie die SIM-Karte aus, und fügen Sie eine andere SIM-Karte von einem anderen Operator ein.
  2. Schalten Sie Wi-Fi aus und vergewissern Sie sich, dass eine Mobilfunkverbindung aktiv ist. Wischen Sie vom oberen Bildschirmrand nach unten, um das Schnellaktionszentrum anzuzeigen. In der Systray sollten Mobilfunk-Signalstärkebalken und ein Datensymbol angezeigt werden.

Mobilfunkverbindung manuell herstellen

  1. Wenn Ethernet nicht angeschlossen ist und Wi-Fi ausgeschaltet wurde, deaktivieren Sie "Windows das Verwalten dieser Verbindung überlassen" in den Mobilfunkeinstellungen.
  2. Starten Sie DUT neu.
  3. Öffnen Sie nach dem Start die Mobilfunkeinstellungen, und klicken Sie auf "Mit Mobilfunk verbinden". Mobilfunk sollte eine Verbindung herstellen und Internetbrowsen funktionieren.

Nach dem Aufwachen aus dem Ruhezustand (S4) verbindet sich die Mobilfunkverbindung automatisch.

  1. Stellen Sie sicher, dass "Windows diese Verbindung verwalten" in den Mobilfunkeinstellungen eingecheckt ist.
  2. Setzen Sie DUT auf S4.
  3. Reaktivieren Sie DUT, und stellen Sie sicher, dass sie automatisch eine Mobilfunkverbindung herstellt. Der Benutzer sollte in der Lage sein, das Internet zu durchsuchen.

Nach dem Aufwachen aus dem Ruhezustand (S4) verbinden Sie das Mobilfunknetz manuell.

  1. Wenn Ethernet nicht angeschlossen ist und Wi-Fi ausgeschaltet wurde, deaktivieren Sie in den Einstellungen für mobile Netzwerke das Häkchen bei "Windows soll diese Verbindung verwalten".
  2. Führen Sie in einer CMD-Eingabeaufforderung eines Administrators den Befehl aus: shutdown -h
  3. Computer wird ruhen. Nach mehr als 30 Sekunden drücken Sie den Netzschalter der Maschine, um diese aus dem Ruhezustand aufzuwecken. Melden Sie sich wieder an, öffnen Sie die Mobilfunkeinstellungen, und klicken Sie auf "Mit Mobilfunk verbinden". Mobilfunk sollte eine Verbindung herstellen, und der Benutzer sollte in der Lage sein, das Internet zu durchsuchen.

Nach dem Aufwachen aus dem Ruhezustand des Bildschirms wird automatisch eine Verbindung hergestellt.

  1. Wenn Ethernet nicht angeschlossen ist und Wi-Fi ausgeschaltet ist, überprüfen Sie eine aktive Mobilfunkverbindung.
  2. (Optional) Zulassen, dass der Bildschirm in den Ruhezustand wechselt. Sie können den Bildschirmschlaf auf 1 Minute unter "Einstellungen " System ->> Energie und Energiesparmodus festlegen. Die Einstellung sollte nicht auf "Nie" festgelegt werden.
  3. Aktivieren Sie den Bildschirm mit der Maus oder Tastatur, und melden Sie sich wieder an. Mobilfunk sollte in Verbindung bleiben, und der Benutzer sollte in der Lage sein, das Internet (auch über Container für VAIL/WCOS) zu durchsuchen.

Anleitung zur Problembehandlung bei MB-Datenkonnektivität

  1. Protokolle können mithilfe der folgenden Anweisungen gesammelt und decodiert werden: MB Sammeln von Protokollen
  2. Öffnen der .txt Datei in TextAnalysisTool
  3. Laden des Standardkonnektivitätsfilters

Beispielprotokoll für erfolgreiches Trennen:

TraceLog	Microsoft-Windows-WWAN-SVC-EVENTS	24:09.5	"FunctionCall: 	CWwanManager::EnumerateInterfaces Message: 	Number of interfaces returned: 1"
TraceLog	Microsoft-Windows-WWAN-SVC-EVENTS	24:09.5	"FunctionCall: 	CWwanDataExecutor::WwanDisconnect InterfaceGuid: 	{f1a7855c-27f0-433d-9bcd-55e1068c4f41} Message: 	connectionID 0x0"
TraceLog	Microsoft-Windows-WWAN-SVC-EVENTS	24:09.5	"FunctionCall: 	CWwanDefaultContextController::WwanDisconnect Message: 	Disconnect (connectionId:85) Invoked"
TraceLog	Microsoft-Windows-WWAN-SVC-EVENTS	24:09.5	"FunctionCall: 	CWwanDefaultContextController::fsmEventHandler InterfaceGuid: 	{f1a7855c-27f0-433d-9bcd-55e1068c4f41} Message: 	""entry with state: 4, event: 15 (EXEC 0)"""
TraceLog	Microsoft-Windows-WWAN-SVC-EVENTS	24:09.5	"FunctionCall: 	CWwanDefaultContextController::fsmEventHandler_Connected Message: 	manual disconnecting" 
TraceLog	Microsoft-Windows-WWAN-SVC-EVENTS	24:09.5	"FunctionCall: 	WwanNhTraceMsmNotification InterfaceGuid: 	{f1a7855c-27f0-433d-9bcd-55e1068c4f41} Message: 	""[NH] Dispatch WwanNotificationSourceMsm\WwanMsmEventTypeConnectionIStreamUpdated ConnectionIStream[Intf={F1A7855C-27F0-433D-9BCD-55E1068C4F41} Prfl[Name= Guid= Conn=] State[Ready=1 Register=3 Activation=4] contextState NwError = 0x0, apiInfoResult = 0x0]"""
TraceLog	Microsoft-Windows-WWAN-SVC-EVENTS	24:09.5	"FunctionCall: 	CWwanContextLifeCycle::fsmEventHandler Message: 	entry with state 4 Event 1"
TraceLog	Microsoft-Windows-WWAN-SVC-EVENTS	24:09.5	"FunctionCall: 	CWwanContextLifeCycle::CleanUpFull Message: 	Starting to Cleanup the Context LifeCyle"
TraceLog	Microsoft-Windows-WWAN-SVC-EVENTS	24:09.5	"FunctionCall: 	CWwanContextLifeCycle::SetProfileIndex InterfaceGuid: 	{f1a7855c-27f0-433d-9bcd-55e1068c4f41} Message: 	""set profile index, profile index 20000006"""
TraceLog	Microsoft-Windows-WWAN-SVC-EVENTS	24:09.5	"	InterfaceGuid={f1a7855c-27f0-433d-9bcd-55e1068c4f41},RequestId=0x8C,,cbPayload=131614,Payload=0x1C000000060000200118C01E340300000A000000C8000000983A0000,ErrorCode=The operation completed successfully."
TraceLog	Microsoft-Windows-WWAN-SVC-EVENTS	24:09.5	"FunctionCall: 	WwanTxSendReq Message: 	OID (Code: 23 Type: 0) sent and completed"
TraceLog	Microsoft-Windows-WWAN-SVC-EVENTS	24:09.5	"FunctionCall: 	wwanTxmAoAcRefHandler InterfaceGuid: 	{f1a7855c-27f0-433d-9bcd-55e1068c4f41} Message: 	Acquiring AoAc Ref for Parent Interface before sending a TX [0x8d]"
TraceLog	Microsoft-Windows-wmbclass	24:09.5	"Instance: 	1 request: 	0xFFFFCD067126BF00 OID: 	0xE01010C OID name: 	OID_WWAN_CONNECT RequestId: 	0x8D RequestHandle: 	0x0 Type: 	1 InformationLength: 	1260"
TraceLog	Microsoft-Windows-wmbclass	24:09.5	"Instance: 	1 Request: 	0xFFFFCD067126BF00 Status: 	The operation that was requested is pending completion." TraceLog	Microsoft-Windows-wmbclass	24:09.5	"CallerRequestId: 	0x8D DriverRequestId: 	0 ServiceId: 	{00000274-cc33-a289-bbbc-4f8bb6b0133e} CommandName: 	???¦????BASIC_CONNECT CommandId: 	12 InBufferSize: 	116 Payload: 	0x00000000000000003C0000001A000000580000000A00000064000000100000000000000000000000000000007E5E2A7E4E6F7272736B656E7E5E2A7E6D006900630072006F0073006F00660074002E0063006F006D000000610064006D0069006E000000700061007300730077006F0072006400" 
TraceLog	Microsoft-Windows-wmbclass	24:09.5	"Instance: 	1MessageType: 	0x3 MessageLength: 	164 MessageTransactionId: 	54TotalFragments: 	1CurrentFragment: 	0 ServiceId: 	{33cc89a2-bbbc-4f8b-b6b0-133ec2aae6df} CID: 	12 CommandType: 	1 InfoLength: 	116"
TraceLog	Microsoft-Windows-wmbclass	24:09.5	"CallerRequestId: 	0x8D DriverRequestId: 	0 ServiceId: 	{00000274-cc33-a289-bbbc-4f8bb6b0133e} CommandName: 	???¦????BASIC_CONNECT CommandId: 	12 InBufferSize: 	116 Payload: 	0x00000000000000003C0000001A000000580000000A00000064000000100000000000000000000000000000007E5E2A7E4E6F7272736B656E7E5E2A7E6D006900630072006F0073006F00660074002E0063006F006D000000610064006D0069006E000000700061007300730077006F0072006400 NdisStatus: 	STATUS_SUCCESS"
TraceLog	Microsoft-Windows-wmbclass	24:09.5	"Instance: 	1 Request: 	0xFFFFCD067126BF00 OID: 	0xE01010C OID name: 	OID_WWAN_CONNECT RequestId: 	0x8D RequestHandle: 	0x0 Type: 	1 BytesUsed: 	1260 BytesNeeded: 	0 Status: 	The request will be completed later by NDIS status indication."
TraceLog	Microsoft-Windows-WWAN-SVC-EVENTS	24:09.5	"FunctionCall: 	WwanTxSendReq Message: 	OID (Code: 12 Type: 0 timeoutInSec: 199) sent to dim and pending solicited notif"
TraceLog	Microsoft-Windows-WWAN-SVC-EVENTS	24:09.5	"FunctionCall: 	WwanTimerWrapper::StartTimer Message: 	Timer (ID = 0) Start Completed"
TraceLog	Microsoft-Windows-WWAN-SVC-EVENTS	24:09.5	"FunctionCall: 	WwanTxmEvaluateArmTimer InterfaceGuid: 	{f1a7855c-27f0-433d-9bcd-55e1068c4f41} Message: 	""TXM timer armed for 199 seconds expire 0x4e42f9, TxmHandle=(0x2)"""
TraceLog	Microsoft-Windows-WWAN-SVC-EVENTS	24:09.5	"FunctionCall: 	_sendReq Message: 	ASYNC OID (pTx->handle: 000000000000008D Code: 12) sent (time 0x4b39a1)"
TraceLog	Microsoft-Windows-WWAN-SVC-EVENTS	24:09.5	"FunctionCall: 	CWwanContextLifeCycle::SendMbbConnectReq InterfaceGuid: 	{f1a7855c-27f0-433d-9bcd-55e1068c4f41} Message: 	OID_WWAN_CONNECT (Deactivate): ReqHandle 0x8d ReqID 0x60 ConnID 0x55 APN [microsoft.com] IPType (sent 0 confg 0) Auth 0 PwdP 1 MediaPref 1 PrefSrc 4"
TraceLog	Microsoft-Windows-WWAN-SVC-EVENTS	24:09.5	"FunctionCall: 	CWwanContextLifeCycle::StartTimer Message: 	Timer Start Completed"
TraceLog	Microsoft-Windows-WWAN-SVC-EVENTS	24:09.5	"FunctionCall: 	CWwanContextLifeCycle::CleanUpFull Message: 	Completed Cleanup of the Context LifeCyle" 
TraceLog	Microsoft-Windows-WWAN-SVC-EVENTS	24:09.5	"FunctionCall: 	CWwanContextLifeCycle::fsmEventHandler Message: 	exit with state 6"
TraceLog	Microsoft-Windows-WWAN-SVC-EVENTS	24:09.5	"FunctionCall: 	CWwanDefaultContextController::fsmEventHandler InterfaceGuid: 	{f1a7855c-27f0-433d-9bcd-55e1068c4f41} Message: 	exit with state 5 (EXEC 0)" 
TraceLog	Microsoft-Windows-WWAN-SVC-EVENTS	24:09.5	"FunctionCall: 	CWwanResetRecovery::fsmEventHandler InterfaceGuid: 	{f1a7855c-27f0-433d-9bcd-55e1068c4f41} Message: 	"" entry with state: 3, event: 0"""
TraceLog	Microsoft-Windows-WWAN-SVC-EVENTS	24:09.5	"FunctionCall: 	CWwanResetRecovery::fsmEventHandler InterfaceGuid: 	{f1a7855c-27f0-433d-9bcd-55e1068c4f41} Message: 	"" exit with state: 1, event: 0, RnR stage: 0 Potent RnR: 0"""
TraceLog	Microsoft-Windows-WWAN-SVC-EVENTS	24:09.5	"InterfaceGuid: 	{f1a7855c-27f0-433d-9bcd-55e1068c4f41}"
TraceLog	Microsoft-Windows-WWAN-SVC-EVENTS	24:09.5	"FunctionCall: 	WwanNhTraceMsmNotification InterfaceGuid: 	{f1a7855c-27f0-433d-9bcd-55e1068c4f41} Message: 	[NH] Dispatch WwanNotificationSourceMsm\WwanMsmEventTypeIStreamChanged (RegistrationState: 3)"
TraceLog	Microsoft-Windows-WWAN-SVC-EVENTS	24:09.5	"FunctionCall: 	CWwanDataExecutor::GetConnectionInfo InterfaceGuid: 	{f1a7855c-27f0-433d-9bcd-55e1068c4f41} Message: 	isPhysi 1 PS 2 isIWLANAvail 0 isConnected 0"
TraceLog	Microsoft-Windows-WWAN-SVC-EVENTS	24:09.5	"interfaceGuid: 	{f1a7855c-27f0-433d-9bcd-55e1068c4f41}"
TraceLog	Microsoft-Windows-WWAN-SVC-EVENTS	24:09.5	"mbnInterface: 	{F1A7855C-27F0-433D-9BCD-55E1068C4F41} info: 	12301"
TraceLog	Microsoft-Windows-WWAN-SVC-EVENTS	24:09.5	"mbnInterface: 	{F1A7855C-27F0-433D-9BCD-55E1068C4F41} info: 	MS MBN"
TraceLog	Microsoft-Windows-WWAN-SVC-EVENTS	24:09.5	" Message: 	WWAN_INTERFACE_OBJECT::readyObject.readyInfo.ReadyState=1"

Beispielprotokoll für Verbindungserfolg:

TraceLog	Microsoft-Windows-WWAN-SVC-EVENTS	25:16.1	"FunctionCall: 	CWwanManager::EnumerateInterfaces Message: 	Number of interfaces returned: 1"
TraceLog	Microsoft-Windows-WWAN-SVC-EVENTS	25:16.1	"FunctionCall: 	CWwanDataExecutor::WwanConnect Message: 	""Connect (connMode:0, str:!!##MBIMModemProvisionedContextV2InternetProfile##098765432109876) Invoked"""
TraceLog	Microsoft-Windows-WWAN-SVC-EVENTS	25:16.1	"FunctionCall: 	CWwanDataExecutor::WwanConnect Message: 	""Connect (flags 0x0, apiStartTime 4996546 isUserStarted 1 isLowBoxMBAERequest 0"""
TraceLog	Microsoft-Windows-WWAN-SVC-EVENTS	25:16.1	"InterfaceGuid: 	{f1a7855c-27f0-433d-9bcd-55e1068c4f41} ModemIndex: 	0 ExecutorIndex: 	0 ProfileName: 	!!##MBIMModemProvisionedContextV2InternetProfile##098765432109876 ProfileSource: 	WwanProfileModemProvisioned connMode: 	WwanConnectionModeProfile"
TraceLog	Microsoft-Windows-WWAN-SVC-EVENTS	25:16.1	"FunctionCall: 	CWwanDefaultContextController::IsAllowedByRoamingPolicies Message: 	return TRUE"
TraceLog	Microsoft-Windows-WWAN-SVC-EVENTS	25:16.1	"FunctionCall: 	CWWANContextControllerBase::FillProfileGuidInCIS Message: 	[ConnectionIStream] Updated PrflGuid={64CFE041-9925-4109-B738-9C9F7EC95A92}"
TraceLog	Microsoft-Windows-WWAN-SVC-EVENTS	25:16.1	"FunctionCall: 	CWwanDefaultContextController::WwanConnect Message: 	manual connection request: temp conn ID 0x61 APN [microsoft.com]"
TraceLog	Microsoft-Windows-WWAN-SVC-EVENTS	25:16.1	"FunctionCall: 	CWwanDefaultContextController::fsmEventHandler InterfaceGuid: 	{f1a7855c-27f0-433d-9bcd-55e1068c4f41} Message: 	""entry with state: 0, event: 14 (EXEC 0)"""
TraceLog	Microsoft-Windows-WWAN-SVC-EVENTS	25:16.1	"FunctionCall: 	CWwanDefaultContextController::IsAllowedByRoamingPolicies Message: 	return TRUE"
TraceLog	Microsoft-Windows-WWAN-SVC-EVENTS	25:16.1	"FunctionCall: 	CWwanDataExecutor::DisconnectMatchingAdditionalPdpContexts Message: 	""Looking for APN: microsoft.com, IPType: 0"""
TraceLog	Microsoft-Windows-WWAN-SVC-EVENTS	25:16.1	"FunctionCall: 	CWwanDataResourceManager::CheckResourceMaxContextCountByOEM Message: 	non-CDMA"
TraceLog	Microsoft-Windows-WWAN-SVC-EVENTS	25:16.1	"FunctionCall: 	CWwanDataResourceManager::CheckResourceMaxContextCountByOEM Message: 	""per IMSI OEM configured MaxNumberOfPDPContexts not found, trying device settings."""
TraceLog	Microsoft-Windows-WWAN-SVC-EVENTS	25:16.1	"FunctionCall: 	CWwanDataResourceManager::CheckResourceMaxContextCountByOEM Message: 	""device OEM configred MaxNumberOfPDPContexts not found, using default settings."""
TraceLog	Microsoft-Windows-WWAN-SVC-EVENTS	25:16.1	"FunctionCall: 	CWwanDataResourceManager::SetPdpContextsOEMConfigured Message: 	OEMConfig using 8"
TraceLog	Microsoft-Windows-WWAN-SVC-EVENTS	25:16.1	"FunctionCall: 	CWwanDataResourceManager::UpdatePdpContexts Message: 	""OEMConfiged 8, Modem supports 17, using 8"""
TraceLog	Microsoft-Windows-WWAN-SVC-EVENTS	25:16.1	"FunctionCall: 	CWwanDataResourceManager::ExecutorAcquireResourceMessage: 	Acquired Resource Count 1"
TraceLog	Microsoft-Windows-WWAN-SVC-EVENTS	25:16.1	"FunctionCall: 	WwanNhTraceMsmNotification InterfaceGuid: 	{f1a7855c-27f0-433d-9bcd-55e1068c4f41} Message: 	""[NH] Dispatch WwanNotificationSourceMsm\WwanMsmEventTypeConnectionIStreamUpdated ConnectionIStream[Intf={F1A7855C-27F0-433D-9BCD-55E1068C4F41} Prfl[Name=!!##MBIMModemProvisionedContextV2InternetProfile##098765432109876 Guid={64CFE041-9925-4109-B738-9C9F7EC95A92} Conn=] State[Ready=1 Register=3 Activation=2] contextState NwError = 0x0, apiInfoResult = 0x0]"""
TraceLog	Microsoft-Windows-WWAN-SVC-EVENTS	25:16.1	"FunctionCall: 	CWwanDefaultContextController::StartContextLifeCycleWrapper Message: 	Manual connecting on profile !!##MBIMModemProvisionedContextV2InternetProfile##098765432109876 ConnID 97"
TraceLog	Microsoft-Windows-WWAN-SVC-EVENTS	25:16.1	"FunctionCall: 	CWwanContextLifeCycle::fsmEventHandler Message: 	entry with state 0 Event 0"
TraceLog	Microsoft-Windows-WWAN-SVC-EVENTS	25:16.1	"FunctionCall: 	CWwanContextLifeCycle::SetProfileIndex InterfaceGuid: 	{f1a7855c-27f0-433d-9bcd-55e1068c4f41} Message: 	""set profile index, profile index 20000006"""
TraceLog	Microsoft-Windows-WWAN-SVC-EVENTS	25:16.1	"	InterfaceGuid={f1a7855c-27f0-433d-9bcd-55e1068c4f41},RequestId=0x8E,,cbPayload=131614,Payload=0x1C000000060000200118C01E340300000A000000C8000000983A0000,ErrorCode=The operation completed successfully."
TraceLog	Microsoft-Windows-WWAN-SVC-EVENTS	25:16.1	"FunctionCall: 	WwanTxSendReq Message: 	OID (Code: 23 Type: 0) sent and completed"
TraceLog	Microsoft-Windows-WWAN-SVC-EVENTS	25:16.1	"FunctionCall: 	wwanTxmAoAcRefHandler InterfaceGuid: 	{f1a7855c-27f0-433d-9bcd-55e1068c4f41} Message: 	Acquiring AoAc Ref for Parent Interface before sending a TX [0x8f]"
TraceLog	Microsoft-Windows-wmbclass	25:16.1	"Instance: 	1 Request: 	0xFFFFCD06728F7160 OID: 	0xE01010C OID name: 	OID_WWAN_CONNECT RequestId: 	0x8F RequestHandle: 	0x0 Type: 	1 InformationLength: 	1260"
TraceLog	Microsoft-Windows-wmbclass	25:16.1	"Instance: 	1 Request: 	0xFFFFCD06728F7160 Status: 	The operation that was requested is pending completion."
TraceLog	Microsoft-Windows-wmbclass	25:16.1	"CallerRequestId: 	0x8F DriverRequestId: 	0 ServiceId: 	{00000281-cc33-a289-bbbc-4f8bb6b0133e} CommandName: 	ªæßBASIC_CONNECT CommandId: 	12 InBufferSize: 	116 Payload: 	0x00000000010000003C0000001A000000580000000A00000064000000100000000000000000000000000000007E5E2A7E4E6F7272736B656E7E5E2A7E6D006900630072006F0073006F00660074002E0063006F006D000000610064006D0069006E000000700061007300730077006F0072006400"
TraceLog	Microsoft-Windows-wmbclass	25:16.1	"Instance: 	1 MessageType: 	0x3 MessageLength: 	164 MessageTransactionId: 	55 TotalFragments: 	1 CurrentFragment: 	0 ServiceId: 	{33cc89a2-bbbc-4f8b-b6b0-133ec2aae6df} CID: 	12 CommandType: 	1 InfoLength: 	116"
TraceLog	Microsoft-Windows-wmbclass	25:16.1	"CallerRequestId: 	0x8F DriverRequestId: 	0 ServiceId: 	{00000281-cc33-a289-bbbc-4f8bb6b0133e} CommandName: 	ªæßBASIC_CONNECT CommandId: 	12InBufferSize: 	116Payload: 	0x00000000010000003C0000001A000000580000000A00000064000000100000000000000000000000000000007E5E2A7E4E6F7272736B656E7E5E2A7E6D006900630072006F0073006F00660074002E0063006F006D000000610064006D0069006E000000700061007300730077006F0072006400 NdisStatus: 	STATUS_SUCCESS"
TraceLog	Microsoft-Win dows-wmbclass	25:16.1	"Instance: 	1 Request: 	0xFFFFCD06728F7160 OID: 	0xE01010C OID name: 	OID_WWAN_CONNECT RequestId: 	0x8FRequestHandle: 	0x0Type: 	1BytesUsed: 	1260 BytesNeeded: 	0 Status: 	The request will be completed later by NDIS status indication."
TraceLog	Microsoft-Windows-WWAN-SVC-EVENTS	25:16.1	"FunctionCall: 	WwanTxSendReq Message: 	OID (Code: 12 Type: 0 timeoutInSec: 181) sent to dim and pending solicited notif"
TraceLog	Microsoft-Windows-WWAN-SVC-EVENTS	25:16.1	"FunctionCall: 	WwanTimerWrapper::StartTimer Message: 	Timer (ID = 0) Start Completed"
TraceLog	Microsoft-Windows-WWAN-SVC-EVENTS	25:16.1	"FunctionCall: 	WwanTxmEvaluateArmTimer InterfaceGuid: 	{f1a7855c-27f0-433d-9bcd-55e1068c4f41} Message: 	""TXM timer armed for 181 seconds expire 0x4f00ca, TxmHandle=(0x2)"""
TraceLog	Microsoft-Windows-WWAN-SVC-EVENTS	25:16.1	"FunctionCall: 	_sendReq Message: 	ASYNC OID (pTx->handle: 000000000000008F Code: 12) sent (time 0x4c3dc2)"
TraceLog	Microsoft-Windows-WWAN-SVC-EVENTS	25:16.1	"FunctionCall: 	CWwanContextLifeCycle::SendMbbConnectReq InterfaceGuid: 	{f1a7855c-27f0-433d-9bcd-55e1068c4f41} Message: 	OID_WWAN_CONNECT (Activate): ReqHandle 0x8f ReqID 0x62 ConnID 0x61 APN [microsoft.com] IPType (sent 0 confg 0) Auth 0 PwdP 1 MediaPref 1 PrefSrc 4"
TraceLog	Microsoft-Windows-WWAN-SVC-EVENTS	25:16.1	"FunctionCall: 	CWwanContextLifeCycle::StartTimer Message: 	Timer Start Completed"
TraceLog	Microsoft-Windows-WWAN-SVC-EVENTS	25:16.1	"FunctionCall: 	CWwanContextLifeCycle::fsmEventHandler Message: 	exit with state 2"
TraceLog	Microsoft-Windows-WWAN-SVC-EVENTS	25:16.1	"FunctionCall: 	CWwanDefaultContextController::fsmEventHandler InterfaceGuid: 	{f1a7855c-27f0-433d-9bcd-55e1068c4f41} Message: 	exit with state 3 (EXEC 0)
TraceLog	Microsoft-Windows-WWAN-SVC-EVENTS	25:16.1	"InterfaceGuid: 	{f1a7855c-27f0-433d-9bcd-55e1068c4f41}"
TraceLog	Microsoft-Windows-WWAN-SVC-EVENTS	25:16.1	"FunctionCall: 	WwanNhTraceMsmNotification InterfaceGuid: 	{f1a7855c-27f0-433d-9bcd-55e1068c4f41}Message: 	[NH] Dispatch WwanNotificationSourceMsm\WwanMsmEventTypeIStreamChanged (RegistrationState: 3)"
TraceLog	Microsoft-Windows-WWAN-SVC-EVENTS	25:16.1	"FunctionCall: 	CWwanDataExecutor::GetConnectionInfoInterfaceGuid: 	{f1a7855c-27f0-433d-9bcd-55e1068c4f41}Message: 	isPhysi 1 PS 2 isIWLANAvail 0 isConnected 0"
TraceLog	Microsoft-Windows-WWAN-SVC-EVENTS	25:16.1	"interfaceGuid: 	{f1a7855c-27f0-433d-9bcd-55e1068c4f41}"
TraceLog	Microsoft-Windows-WWAN-SVC-EVENTS	25:16.1	"mbnInterface: 	{F1A7855C-27F0-433D-9BCD-55E1068C4F41}info: 	12301"
TraceLog	Microsoft-Windows-WWAN-SVC-EVENTS	25:16.1	"mbnInterface: 	{F1A7855C-27F0-433D-9BCD-55E1068C4F41}info: 	MS MBN"
TraceLog	Microsoft-Windows-WWAN-SVC-EVENTS	25:16.1	"FunctionCall: 	_PublishSebNotificationMessage: 	WWAN_INTERFACE_OBJECT::readyObject.readyInfo.ReadyState=1"