Hinweis
Für den Zugriff auf diese Seite ist eine Autorisierung erforderlich. Sie können versuchen, sich anzumelden oder das Verzeichnis zu wechseln.
Für den Zugriff auf diese Seite ist eine Autorisierung erforderlich. Sie können versuchen, das Verzeichnis zu wechseln.
In diesem Abschnitt werden Schnittstellen beschrieben, die von Anwendungen verwendet oder implementiert werden, die das Windows Media Device Manager SDK für die Kommunikation mit Geräten verwenden. Der hier verwendete Begriff "Anwendung" bezeichnet alle ausführbaren, Plug-Ins oder COM-Objekte, die auf einem Desktopcomputer vorhanden sind und eine allgemeine Kommunikation mit einem verbundenen tragbaren Gerät benötigen. Dies kann eine Media Player-Anwendung, ein Windows Media Player-Plug-In (wenn es direkten Zugriff auf ein tragbares Gerät benötigt) oder ein COM-Objekt für die Wiedergabezählung enthalten.
Einige dieser Schnittstellen werden von der Anwendung implementiert, während andere von der Anwendung aufgerufen werden. Die Dokumentation für jede Schnittstelle gibt an, ob sie implementiert oder aufgerufen wird (und ob sie optional oder erforderlich ist).
Die folgenden Schnittstellen oder Klassen werden von Anwendungen verwendet.
| Schnittstelle oder Klasse | Beschreibung |
|---|---|
| CSecureChannelClient-Klasse | Eine Hilfsklasse, mit der Anwendungen sich selbst authentifizieren, Daten verschlüsseln und entschlüsseln und MACs erstellen können. |
| IWMDeviceManager | Die Windows Media Device Manager-Schnittstelle der obersten Ebene für Anwendungen. |
| IWMDeviceManager2 | Erweitert IWMDeviceManager durch Die Bereitstellung erweiterter Enumerationsmethoden und anderer Methoden. |
| IWMDeviceManager3 | Erweitert die IWMDeviceManager2 Schnittstelle, indem eine Methode bereitgestellt wird, die die Geräteaufzählungseinstellung festlegt. |
| IWMDMDevice | Stellt Methoden zum Untersuchen und Untersuchen eines einzelnen tragbaren Geräts bereit. |
| IWMDMDevice2 | Erweitert IWMDMDevice-, indem es möglich ist, die von einem Gerät unterstützten Videoformate abzurufen, einen Speicher nach Namen zu suchen und Eigenschaftenseiten zu verwenden. |
| IWMDMDevice3 | Erweitert IWMDMDevice2 durch Bereitstellen von Methoden zum Abfragen eines Geräts nach Eigenschaften, Senden von Geräte-E/A-Steuercodes und Bereitstellen aktualisierter Methoden zum Suchen nach Speicher und Abrufen von Geräteformatfunktionen. |
| IWMDMDeviceControl- | Stellt Methoden zum Steuern von Geräten bereit. |
| IWMDMDeviceSession | Verbessert die Effizienz von Gerätevorgängen, indem mehrere Vorgänge in eine Sitzung zusammengefasst werden. |
| IWMDMEnumDevice | Listet tragbare Geräte auf, die an einen Computer angeschlossen sind. |
| IWMDMEnumStorage | Listet Speicher auf einem Gerät auf. |
| IWMDMMetaData- | Legt Metadateneigenschaften (z. B. Künstler, Album, Genre usw.) eines Speichers fest und ruft diese ab. |
| IWMDMObjectInfo | Ruft Informationen ab und legt informationen fest, die steuern, wie wiedergabefähige Dateien auf dem Gerät von der IWMDMDeviceControl Schnittstelle behandelt werden. |
| IWMDMRevoked | Ruft die URL ab, aus der aktualisierte Komponenten heruntergeladen werden können, wenn eine Übertragung mit einem Sperrfehler fehlschlägt. |
| IWMDMStorage | Stellt Methoden zum Untersuchen und Untersuchen eines Speichers (Datei, Ordner, Wiedergabeliste) auf einem Gerät bereit. |
| IWMDMStorage2 | Erweitert IWMDMStorage-, indem es möglich ist, einen untergeordneten Speicher nach Namen abzurufen und erweiterte Attribute abzurufen und festzulegen. |
| IWMDMStorage3 | Erweitert IWMDMStorage2- durch Verfügbarmachen von Metadaten. |
| IWMDMStorage4 | Erweitert IWMDMStorage3- durch Die Bereitstellung von Methoden zum Abrufen einer Teilmenge verfügbarer Metadaten für einen Speicher sowie zum Festlegen und Abrufen einer Liste von Verweisen auf andere Speicher. |
| IWMDMStorageControl | Wird zum Einfügen, Löschen oder Verschieben von Dateien innerhalb eines Geräts oder zwischen einem Gerät und dem Computer verwendet. |
| IWMDMStorageControl2- | Erweitert IWMDMStorageControl, indem der Name der Zieldatei beim Einfügen von Inhalten in einen Speicher festgelegt werden kann. |
| IWMDMStorageControl3- | Erweitert IWMDMStorageControl2-, indem es möglich ist, einen IWMDMMetaData- Schnittstellenzeiger zu übergeben. |
| IWMDMStorageGlobals | Stellt Methoden zum Abrufen globaler Informationen zu einem Speichermedium (z. B. einer Flash-ROM-Karte) auf einem Gerät bereit. |
| IWMDRMDeviceApp | Ermöglicht einer Anwendung das Durchführen von Metering, Lizenzsynchronisierung und Aktualisierung der DRM-Komponenten eines Geräts. |
| IWMDRMDeviceApp2 | Erweitert IWMDRMDeviceApp- durch Bereitstellen einer neuen Version der QueryDeviceStatus--Methode. |
Rückrufschnittstellen
Die folgenden optionalen Schnittstellen werden von einer Anwendung implementiert, um den Fortschritt einer asynchronen Anforderung zu verfolgen, z. B. eine Lese- oder Schreibanforderung.
| Schnittstelle | Beschreibung |
|---|---|
| IWMDMNotification | Ermöglicht Anwendungen und Dienstanbietern, Benachrichtigungen zu empfangen, wenn Geräte oder Speicherspeicher (z. B. RAM-Karten) verbunden oder vom Computer getrennt werden. |
| IWMDMOperation2- | Erweitert IWMDMOperation durch Bereitstellen von Methoden zum Abrufen und Festlegen erweiterter Attribute. |
| IWMDMOperation3- | Erweitert IWMDMOperation durch die Bereitstellung einer neuen Methode zum Unverschlüsselten Übertragen von Daten für zusätzliche Effizienz. |
| IWMDMOperation | Ermöglicht einer Anwendung zu steuern, wie Daten während einer Dateiübertragung vom Computer gelesen oder auf den Computer geschrieben werden. |
| IWMDMProgress2 | Erweitert die IWMDMProgress::End Methode durch Bereitstellen eines Statusindikators. |
| IWMDMProgress3 | Erweitert IWMDMProgress2-, indem zusätzliche Eingabeparameter zum Angeben der Ereignis-ID und kontextspezifischer Informationen bereitgestellt werden. |
| IWMDMProgress | Ermöglicht einer Anwendung das Nachverfolgen des Fortschritts von Vorgängen, z. B. das Formatieren von Medien oder Dateiübertragungen. |
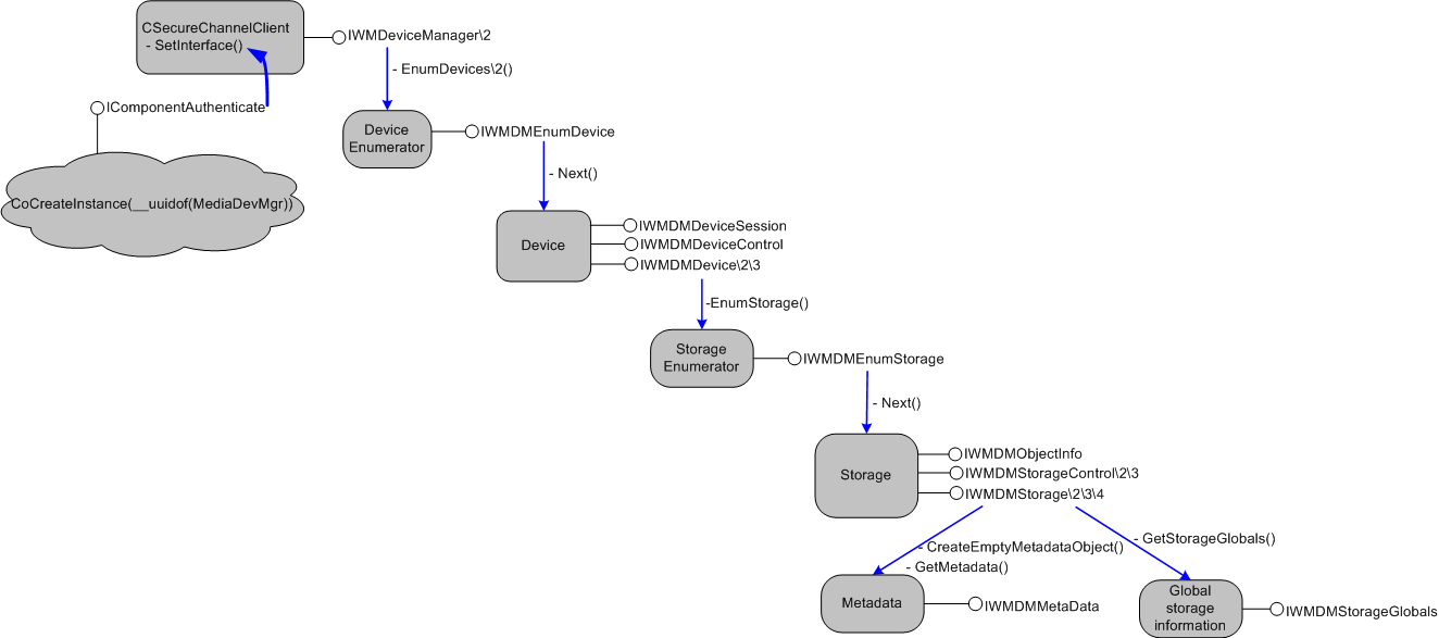
Das folgende Diagramm zeigt, wie die meisten der wichtigsten Anwendungsschnittstellen aus dem Stamm-IWMDeviceManager Schnittstelle abgerufen werden. Eine Anwendung ruft diese Stammschnittstelle ab, indem sie das MediaDevMgr -Objekt erstellt, das IComponentAuthenticate Schnittstelle anfordert, die Komponente authentifiziert und dann den IWMDeviceManager anfordert (diese Schritte werden in Authenticating the Applicationbeschrieben). Sobald diese Stammschnittstelle abgerufen wurde, wird IWMDeviceManager::EnumDevices aufgerufen, um ein Objekt zu erstellen, das IWMDMEnumDeviceimplementiert. Andere Schnittstellen werden durch Aufrufen von Methoden für Schnittstellen in der angezeigten Reihenfolge abgerufen. Abgeleitete Schnittstellen wie IWMDMDevice2- werden durch Aufrufen QueryInterface- auf der Basisschnittstelle abgerufen.
Im folgenden Diagramm werden abgeleitete Schnittstellen durch Schrägstriche bezeichnet, sodass "IWMDMStorage/2/3" IWMDMStorage, IWMDMStorage2und IWMDMStorage3.
Verwandte Themen