Hinweis
Für den Zugriff auf diese Seite ist eine Autorisierung erforderlich. Sie können versuchen, sich anzumelden oder das Verzeichnis zu wechseln.
Für den Zugriff auf diese Seite ist eine Autorisierung erforderlich. Sie können versuchen, das Verzeichnis zu wechseln.
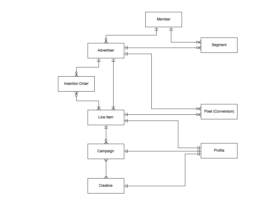
Diagram
Object definitions
- Member: The parent object for your account. Each member has a contractual relationship with Xandr.
- Advertiser: The object which represents a single advertiser on Xandr. Generally, an advertiser can be associated with a single brand.
- Insertion Order: This object groups line items.
- Line Item: This object tracks all revenue in the system and defines how inventory will be purchased, including bidding strategies and media cost budgeting.
- Creative: The actual advertisement to be served. The specification of a creative includes format, size, and audit attributes.
- Segment: Used for targeting specific groups of users who have been added to the segment through a pixel.
- Conversion Pixel: These objects are used for tracking conversions as well as optimization for CPA campaigns and line items.
- Profile: This object defines all of the targeting parameters for another object (e.g., line item).
Note
A profile is the only object that does not correspond to the objects in the UI. For example, combine a profile (targeting) and a campaign (budget and flight dates) and show the campaign alone.