Hinweis
Für den Zugriff auf diese Seite ist eine Autorisierung erforderlich. Sie können versuchen, sich anzumelden oder das Verzeichnis zu wechseln.
Für den Zugriff auf diese Seite ist eine Autorisierung erforderlich. Sie können versuchen, das Verzeichnis zu wechseln.
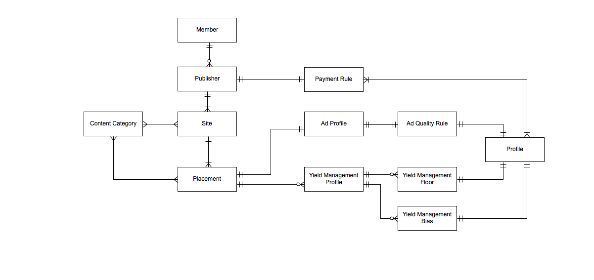
Diagram
Object definitions
- Member: The parent object for your account. Each member has a contractual relationship with Xandr.
- Publisher: The object which represents a single publisher on Xandr. Generally, a publisher can be associated with the owner of a piece of inventory.
- Site: This object groups placements and is usually associated with a singe website (domain) or section of a website.
- Placement: Each placement corresponds to a single ad tag through which impressions come to Xandr.
- Content Category: This object specifies attributes about the inventory which are useful for targeting with managed campaigns.
- Payment Rule: This object defines how a publisher is being paid for an impression. This can be associated with a profile to define dynamic payments based on the targeting.
- Ad Profile Service: Defines the types of creatives which can and cannot serve on a piece of inventory.
- Ad Quality Rule: This object specifies additional dynamic rules regarding which creatives can and cannot serve.
- Yield Management Profile: The parent object for yield management operations.
- Yield Management Floor: This object defines dynamic yield management price floors.
- Yield Management Bias: This object defines dynamic yield management biases.
- Profile: This object defines all of the targeting parameters for another object (e.g., payment rule).