Επεξεργασία

Κοινοποίηση μέσω


What's new in SQL Server 2025

Applies to: SQL Server 2025 (17.x)

SQL Server 2025 (17.x) builds on previous releases to grow SQL Server as a platform that gives you choices of development languages, data types, on-premises or cloud environments, and operating systems.

This article summarizes the new features and enhancements for SQL Server 2025 (17.x).

 

Get SQL Server 2025

Get SQL Server 2025.

Review:

For the best experience with SQL Server 2025 (17.x), use the latest tools.

Edition changes

Standard edition

  • Increased capacity limits for SQL Server 2025 (17.x) Standard edition:

    • Maximum compute capacity used by a single instance: limited to lesser of 4 sockets or 32 cores.
    • Maximum memory for buffer pool per instance of SQL Server 2025 (17.x): 256 GB.
  • Resource governor is now available in the Standard and Standard Developer editions, with the same functionality as in the Enterprise edition.

Web edition

  • Web edition is discontinued. For more information, see the Product Changes section in the SQL Server 2025 GA blog post.

Express edition

Increased capacity limits for SQL Server 2025 (17.x) Express edition:

  • Maximum relational database size: 50 GB.
  • Express edition with Advanced Services (SQLEXPRADV) is discontinued.
    • Express edition now includes all features previously available in Express edition with Advanced Services.

New developer editions

The following free editions are designed to provide all the features of their corresponding paid editions. They can be used to develop SQL Server applications without requiring a paid license.

For features by edition, review Editions and supported features of SQL Server 2025.

Standard Developer edition

SQL Server 2025 Standard Developer edition is a free edition licensed for development. It includes all features of SQL Server Standard edition.

  • Develop new applications for Standard edition.

  • Set up a staging environment to certify the upgrade of an existing application from the Standard edition to SQL Server 2025 Standard edition before deploying it in production.

Enterprise Developer edition

SQL Server 2025 Enterprise Developer edition includes SQL Server Enterprise edition features.

  • Develop new applications for Enterprise edition.

Functionally equivalent to Developer edition in previous versions.

Feature highlights

The following sections identify features that are improved or introduced in SQL Server 2025 (17.x).

AI

New feature or update Details
GitHub Copilot in SQL Server Management Studio Ask questions. Get answers from your data.
Vector data type Store vector data optimized for operations such as similarity search and machine learning applications. Vectors are stored in an optimized binary format but are exposed as JSON arrays for convenience. Each element of the vector can be stored either using a single-precision (4-byte) or half-precision (2-byte) floating-point value.
Vector functions New scalar functions perform operations on vectors in binary format, allowing applications to store and manipulate vectors in the SQL Database Engine.
Vector index Create and manage approximate vector indexes to quickly and efficiently find similar vectors to a given reference vector.

Query vector indexes from sys.vector_indexes. Requires PREVIEW_FEATURES database scoped configuration.
Manage external AI models Manage external AI model objects for embedding tasks (creating vector arrays) accessing REST AI inference endpoints.

Developer

New feature or update Details
Change event streaming Capture and publish incremental DML changes of data (such as updates, inserts, and deletes) in near real-time. Change event streaming sends details of data changes such as the schema, previous values, and new values to Azure Event Hubs in a simple CloudEvent, serialized as either native JSON or Avro Binary. Requires PREVIEW_FEATURES database scoped configuration.
Fuzzy string matching Check if two strings are similar, and calculate the difference between two strings. Requires PREVIEW_FEATURES database scoped configuration.
Regular expressions Define a search pattern for text with a sequence of characters. Query SQL Server with regex to find, replace, or validate text data.
Regular expressions functions Match complex patterns and manipulate data in SQL Server with regular expressions.
External REST endpoint invocation With a call to the system stored procedure sp_invoke_external_rest_endpoint, you can:

- Call REST/GraphQL endpoints from other Azure services
- Have data processed via an Azure Function
- Update a Power BI dashboard
- Call an on-premises REST endpoint
- Talk to Azure OpenAI services
JSON data in SQL Server Use SQL Server built-in functions and operators with JSON data stored in a native binary format:

- Parse JSON text and read or modify values.
- Transform arrays of JSON objects into table format.
- Run any Transact-SQL query on the converted JSON objects.
- Format the results of Transact-SQL queries in JSON format.
- For more information and examples, see JSON data type.
Batch mode optimizations for built-in functions Performance improvements for the following built-in functions:

- Mathematical functions
- DATETRUNC
New Chinese collations Version 160 to support GB18030-2022 standard.

Analytics

New feature or update Details
Connect to ODBC data sources with PolyBase on SQL Server on Linux Supports ODBC data sources for SQL Server on Linux.
Native support for specific source types PolyBase services no longer required for parquet, Delta, or CSV.
TDS 8.0 support for PolyBase When you use Features of the Microsoft ODBC Driver for SQL Server on Windows for PolyBase, TDS 8.0 is available for SQL Server as an external data source.
PolyBase support for managed identity Use managed identity to communicate to Microsoft Azure Blob Storage and Microsoft Azure Data Lake Storage.

Availability and disaster recovery

New feature or update Details
Always On availability groups
Availability group asynchronous page request dispatching improvement Perform asynchronous page requests and in batches during failover recovery. Enabled by default.
Allow database to switch to resolving state After a failure to read the persisted configuration data due to network service interruption.
Configure AG group commit wait in milliseconds Set availability group commit time in milliseconds for an availability group replica so that transactions are sent to the secondary replica faster.
Control communication flow for availability groups A new sp_configure option lets the primary replica determine if the secondary replica falls behind. With the new configuration option, you can optimize communication between HADR endpoints.
Distributed AG support for a contained AG Configure a distributed availability group between two contained availability groups.
Distributed AG synchronization improvements Improves synchronization performance by reducing network saturation when the global primary and forwarder replicas are in asynchronous commit mode.
Fast failover for persistent AG health issues Set the RestartThreshold value for an Always On availability group to 0, which tells the Windows Server Failover Cluster (WSFC) to fail over the availability group resource immediately when a persistent health issue is detected.
Improved health check timeout diagnostics Improves synchronization performance by reducing network saturation when the global primary and forwarder replicas are in asynchronous commit mode. This change is enabled by default and doesn't require any configuration.
REMOVE listener IP address New parameter in the ALTER AVAILABILITY GROUP Transact-SQL command lets you remove an IP address from a listener without deleting the listener.
Set NONE for read-only or read-write routing When configuring READ_WRITE_ROUTING_URL and READ_ONLY_ROUTING_URL, you can set to NONE to revert specified routing by using the ALTER AVAILABILITY GROUP Transact-SQL command to automatically route traffic back to the primary replica.
Configure TLS 1.3 encryption with TDS 8.0 Configure TLS 1.3 encryption for communication between WSFC and an Always On availability group replica with TDS 8.0 support.
Always On failover cluster instance
Configure TLS 1.3 encryption with TDS 8.0 Configure TLS 1.3 encryption for communication between WSFC and Always On failover cluster instance (FCI) with TDS 8.0 support.
Backups
Back up to immutable blob storage Available when backing up to URL.
Back up on secondary replicas In addition to copy-only backups, you can now also perform full and differential backups on any secondary replica.
Log shipping
Configure TLS 1.3 encryption with TDS 8.0 Configure TLS 1.3 encryption for communication between servers in a log shipping topology.

Security

New feature or update Details
Security cache improvements Invalidates caches for only a specific login. When security cache entries are invalidated, only those entries belonging to the affected login are affected. This improvement minimizes the impact of non-cache permissions validation for unaffected login users.
OAEP padding mode support for RSA encryption Support for certificates and asymmetric keys, adding security layers to encryption and decryption processes.
PBKDF for password hashes on by default Uses PBKDF2 for password hashes by default, enhancing password security and helping customers comply with NIST SP 800-63b.
Managed identity with Microsoft Entra authentication Can use the Arc-enabled server managed identity in outbound connections to communicate with Azure resources, and inbound connections for external users to connect to SQL Server. Requires SQL Server enabled by Azure Arc.
Back up to/restore from URL with managed identity Back up to, or restore from, URL with a managed identity. Requires SQL Server enabled by Azure Arc.
Managed Identity support for Extensible Key Management with Azure Key Vault Supported for EKM with AKV and Managed Hardware Security Modules (HSM). Requires SQL Server enabled by Azure Arc.
Create Microsoft Entra logins and users with nonunique display names Support for the T-SQL syntax WITH OBJECT_ID when using the CREATE LOGIN or CREATE USER statement.
Support custom password policy on Linux Enforce a custom password policy for SQL authentication logins on SQL Server on Linux.
Configure TLS 1.3 encryption with TDS 8.0 support TLS 1.3 encryption added with TDS 8 for the following features:
- SQL Server Agent
- sqlcmd utility
- bcp utility
- SQL Writer service
- Configure usage and diagnostic data collection for SQL Server (CEIP)
- Data virtualization with PolyBase in SQL Server
- Always On availability groups
- Always On failover cluster instances (FCI)
- Linked servers
- Transactional replication
- Merge replication
- Peer-to-peer
- Snapshot replication
- Log shipping

Review Breaking changes.

Database Engine

New feature or update Details
Optimized locking Reduces blocking and lock memory consumption, and avoids lock escalation.
Tempdb space resource governance Improves reliability and avoids outages by preventing runaway workloads from consuming a large amount of space in tempdb.
Accelerated database recovery in tempdb Provides the benefits of accelerated database recovery for transactions in the tempdb database, such as transactions that use temporary tables.
Persisted statistics for readable secondaries Creates persisted statistics on readable secondaries so that workloads that run against secondary replicas are optimized.
Change tracking improvements Adaptive shallow cleanup improves change tracking auto cleanup performance.
Columnstore improvements Multiple improvements in columnstore indexes:
- Ordered nonclustered columnstore indexes
- Online index build and improved sort quality for ordered columnstore indexes
- Improved shrink operations when clustered columnstore indexes are present
Memory-optimized container and filegroup removal Supports removal of memory-optimized containers and filegroups when all In-Memory OLTP objects are deleted.
tmpfs support for tempdb on Linux Enable and run tempdb on tmpfs for SQL Server on Linux.
ZSTD Backup compression algorithm SQL Server 2025 (17.x) adds a faster and more effective backup compression algorithm - ZSTD.
Optimized sp_executesql Effectively reduce the impact of compilation storms. A compilation storm is a situation where a large number of queries is being compiled simultaneously, leading to performance issues and resource contention. Enable this feature to allow invocations of sp_executesql to behave like objects such as stored procedures and triggers from a compilation perspective.

Allowing batches which use sp_executesql to serialize the compilation process reduces the impact of compilation storms.
Time-bound extended event sessions Automatically stops an extended events session after a time limit elapses. This helps avoid situations where sessions might be left running indefinitely by mistake, consuming resources and potentially generating a large amount of data.
PREVIEW_FEATURES A database scoped configuration allows you to enable features that are scheduled for general availability after this version of SQL Server releases for general availability. Review these features in release notes.

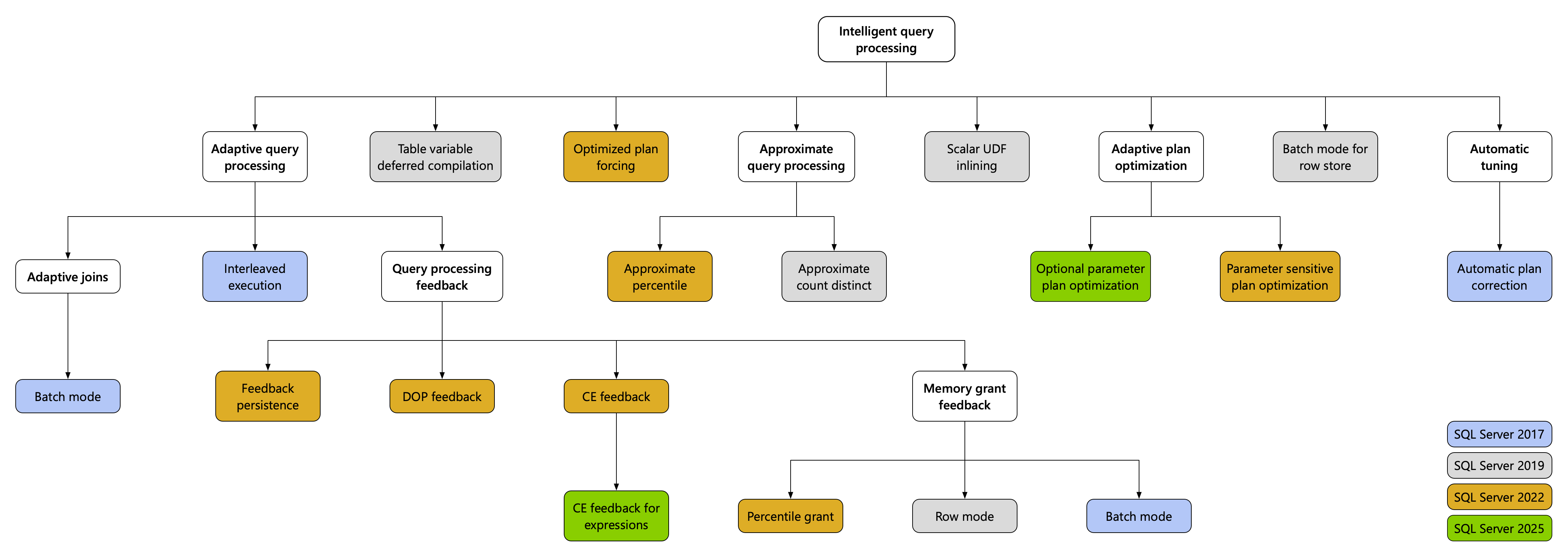
Query Store and intelligent query processing

The intelligent query processing (IQP) feature family includes features that improve the performance of existing workloads with minimal implementation effort.

Diagram representing the features in the intelligent query processing family and when they were introduced in SQL Server.

New feature or update Details
Cardinality estimation feedback for expressions Learns from previous executions of expressions across queries. Finds appropriate cardinality estimation (CE) model choices and applies to future executions of those expressions.
Optional parameter plan optimization (OPPO) Leverages the adaptive plan optimization (Multiplan) infrastructure that was introduced with the Parameter Sensitive Plan Optimization (PSPO) improvement, which generates multiple plans from a single statement. This allows the feature to make different assumptions depending on the parameter values used in the query.
Degree of parallelism (DOP) feedback Now on by default.
Query Store for readable secondaries Now on by default.
ABORT_QUERY_EXECUTION query hint Blocks future execution of known problematic queries, for example nonessential queries affecting application workloads.

Language

New feature or update Details
Artificial intelligence
VECTOR_DISTANCE Calculates the distance between two vectors using a specified distance metric.
VECTOR_NORM Returns the norm of the vector (which is a measure of its length or magnitude).
VECTOR_NORMALIZE Returns a normalized vector.
VECTORPROPERTY Returns specific properties of a given vector.
CREATE VECTOR INDEX Create an approximate index on a vector column to improve performances of nearest neighbors search. Requires PREVIEW_FEATURES database scoped configuration.
VECTOR_SEARCH. Search for vectors similar to a given query vectors using an approximate nearest neighbors vector search algorithm. Requires PREVIEW_FEATURES database scoped configuration.
CREATE EXTERNAL MODEL Creates an external model object that contains the location, authentication method, and purpose of an AI model inference endpoint.
ALTER EXTERNAL MODEL Alters an external model object.
DROP EXTERNAL MODEL Drops an external model object.
AI_GENERATE_CHUNKS Creates chunks, or fragments of text based on a type, size, and source expression.
AI_GENERATE_EMBEDDINGS Creates embeddings (vector arrays) using a precreated AI model definition stored in the database.
Regular expressions
REGEXP_LIKE Indicates if the regular expression pattern matches in a string.
REGEXP_REPLACE Returns a modified source string replaced by a replacement string, where the occurrence of the regular expression pattern was found. If no matches are found, the function returns the original string.
REGEXP_SUBSTR Returns one occurrence of a substring of a string that matches the regular expression pattern. If no match is found, it returns NULL.
REGEXP_INSTR Returns the starting or ending position of the matched substring, depending on the value of the return_option argument.
REGEXP_COUNT Counts the number of times that a regular expression pattern is matched in a string.
REGEXP_MATCHES Returns tabular results captured substrings resulting from matching a regular expression pattern to a string. If no match is found, the function returns no row.
REGEXP_SPLIT_TO_TABLE Returns strings split, delimited by the regex pattern. If there's no match to the pattern, the function returns the whole string expression.
JSON
JSON_OBJECTAGG Construct a JSON object from an aggregation.
JSON_ARRAYAGG Construct a JSON array from an aggregation.
Other additions and improvements
SUBSTRING length is now optional, defaults to expression length. This change aligns the function with ANSI standard.
DATEADD number supports bigint type.
UNISTR Specify Unicode encoding values. Returns Unicode characters.
PRODUCT The PRODUCT() aggregate function calculates the product of a set of values.
CURRENT_DATE Returns the current database system date as a date value.
EDIT_DISTANCE Calculates the number of insertions, deletions, substitutions, and transpositions needed to transform one string to another. Requires PREVIEW_FEATURES database scoped configuration.
EDIT_DISTANCE_SIMILARITY Calculates a similarity value ranging from 0 (indicating no match) to 100 (indicating full match). Requires PREVIEW_FEATURES database scoped configuration.
JARO_WINKLER_DISTANCE Calculates the edit distance between two strings giving preference to strings that match from the beginning for a set prefix length. Returns float. Requires PREVIEW_FEATURES database scoped configuration.
JARO_WINKLER_SIMILARITY Calculates a similarity value ranging from 0 (indicating no match) to 100 (indicating full match). Returns int. Requires PREVIEW_FEATURES database scoped configuration.
- BASE64_ENCODE
- BASE64_DECODE
Convert binary data into a text format that's safe for transmission across various systems. It can be used in diverse ways as it ensures that your binary data, such as images or files, remains intact during transfer, even when passing through text-only systems.
|| (String concatenation) Concatenate expressions with expression || expression.
PREVIEW_FEATURES database scoped configuration Enables features not intended for general availability at the time this version of SQL Server releases for general availability. Review these features in release notes.

Linux

Tools

New feature or update Details
bcp utility Authentication enhancements
sqlcmd utility Authentication enhancements

Microsoft Fabric

New feature or update Details
Mirroring in Fabric Continuously replicate data to Microsoft Fabric from SQL Server 2025 on-premises. Microsoft Fabric already includes mirroring from a variety of sources, including Azure SQL Database and Azure SQL Managed Instance. For more information on SQL Server 2025 database mirroring to Fabric, see Mirrored SQL Server databases in Microsoft Fabric.

Fabric mirroring for SQL Server 2025

  • You can configure SQL Server resource governor to manage resource usage for Mirroring in Fabric for SQL Server 2025 (17.x). Each workload group is for a specific phase of mirroring.

    For an example and to get started, see Configure resource governor for Fabric mirroring. For more information, see Resource governor workload group.

  • You can enable and configure the autoreseed feature for Fabric mirroring to prevent the transaction log from filling in SQL Server 2025 (17.x).

    For an example and to get started, see Configure automatic reseed.

  • You can configure a maximum and lower bound of transactions to be processed by Fabric Mirroring in SQL Server 2025 (17.x).

    For an example and to get started, see Configure control scan performance.

SQL Server Analysis Services

SQL Server Analysis Services doesn't run on a failover cluster when configured using a local account. Analysis Services must be configured using a domain account.

If you use a local account on a failover cluster, you see the following error in the Windows Event Viewer:

Server Gen2 cryptokey is not present, but server assembly object System is set to use server gen2 cryptokey. Terminating server.

For specific updates, see What's new in SQL Server Analysis Services.

Power BI Report Server

Starting in SQL Server 2025 (17.x), on-premises reporting services is consolidated under Power BI Report Server. For more information, see Reporting Services consolidation FAQ.

SQL Server Integration Services

For changes related to SQL Server Integration Services, see What's New in SQL Server 2025 Integration Services.

Discontinued services and deprecated features

Data Quality Services (DQS) is discontinued in this version of SQL Server. We continue to support DQS in SQL Server 2022 (16.x) and earlier versions. For more information, including how to uninstall DQS during an upgrade, see SQL Server 2025 known issues.

Master Data Services (MDS) is discontinued in this version of SQL Server. We continue to support MDS in SQL Server 2022 (16.x) and earlier versions.

Synapse Link is discontinued in this version of SQL Server. Use Mirroring in Fabric instead. For more information, see Mirroring in Fabric – What's new.

Purview access policies (DevOps policies and data owner policies) are discontinued in this version of SQL Server. Use Fixed server roles instead.

  • In place of the SQL Performance Monitoring Purview policy action, use the ##MS_ServerPerformanceStateReader## and/or ##MS_PerformanceDefinitionReader## fixed server roles.

  • In place of SQL Security Auditing Purview policy action, use the ##MS_ServerSecurityStateReader## and/or ##MS_SecurityDefinitionReader## fixed server roles.

  • Use the ##MS_DatabaseConnector## server role with existing logins, to connect to a database without the need to create a user in that database.

The Hot add CPU feature is deprecated in this version of SQL Server, and is planned for removal in a future version.

The lightweight pooling configuration option and the corresponding fiber mode feature is deprecated in this version of SQL Server, and is planned for removal in a future version.

Breaking changes

SQL Server 2025 (17.x) introduces breaking changes to a few SQL Server Database Engine features, such as linked servers, replication, log shipping, and PolyBase.

For more information, see Breaking changes to Database Engine features in SQL Server 2025.

Get help

Contribute to SQL documentation

Did you know that you can edit SQL content yourself? If you do so, not only do you help improve our documentation, but you also get credited as a contributor to the page.

For more information, see Edit Microsoft Learn documentation.