Share via


Report Definition XML Diagram

The following diagrams describe some of the elements in Report Definition Language (RDL).

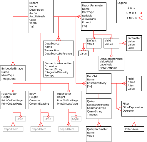
Report XML Diagram

Report XML diagram

Report XML diagram

Report Items XML Diagram

Report Items XML diagram

Report Items XML diagram

Data Regions XML Diagram

Data Regions XML diagram

Data Regions XML diagram

Table XML Diagram

Table XML diagram

Table XML diagram

Matrix XML Diagram

Matrix XML diagram

Matrix XML diagram

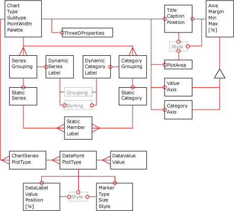
Chart XML Diagram

Chart XML diagram

Chart XML diagram

See Also

Other Resources

Report Definition Language

Help and Information

Getting SQL Server 2005 Assistance