Easing.SpringIn Field
Definition
Important
Some information relates to prerelease product that may be substantially modified before it’s released. Microsoft makes no warranties, express or implied, with respect to the information provided here.
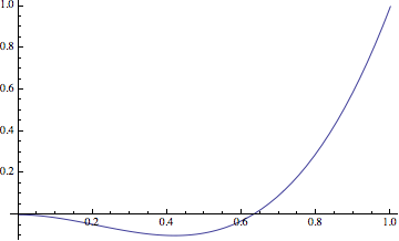
Moves away and then leaps toward the final value.
public: static initonly Microsoft::Maui::Easing ^ SpringIn;
public static readonly Microsoft.Maui.Easing SpringIn;
staticval mutable SpringIn : Microsoft.Maui.Easing
Public Shared ReadOnly SpringIn As Easing
Field Value
Remarks
