Report Definition Tablix Overview Diagram
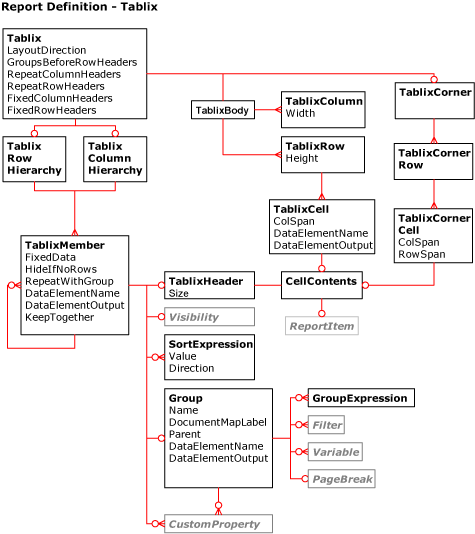
The following diagram shows the relationships of some of the Tablix elements in the Report Definition Language (RDL).
.gif)
See Also
This browser is no longer supported.
Upgrade to Microsoft Edge to take advantage of the latest features, security updates, and technical support.
Note
Access to this page requires authorization. You can try signing in or changing directories.
Access to this page requires authorization. You can try changing directories.
The following diagram shows the relationships of some of the Tablix elements in the Report Definition Language (RDL).
.gif)