Share via


Report Definition Tablix Overview Diagram

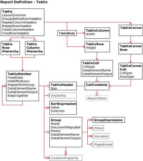
The following diagram shows the relationships of some of the Tablix elements in the Report Definition Language (RDL).

RDL Tablix diagram