Compartir a través de


Migrar usuarios a Azure AD B2C

Importante

A partir del 1 de mayo de 2025, Azure AD B2C ya no estará disponible para ser adquirido por nuevos clientes. Obtenga más información en nuestras preguntas más frecuentes.

La migración desde otro proveedor de identidades a Azure Active Directory B2C (Azure AD B2C) también podría requerir la migración de cuentas de usuario existentes. Aquí se describen dos métodos de migración: migración previa y migración sin interrupciones. Con cualquier enfoque, es necesario escribir una aplicación o un script que use Microsoft Graph API para crear cuentas de usuario en Azure AD B2C.

Vea este vídeo para obtener información sobre las estrategias de migración de usuarios de Azure AD B2C y los pasos que se deben tener en cuenta.

Nota:

Antes de iniciar la migración, asegúrese de que la cuota no usada del inquilino de Azure AD B2C puede dar cabida a todos los usuarios que pretende migrar. Obtenga información sobre la Obtención del uso del inquilino. Si necesita aumentar el límite de cuota de su inquilino, póngase en contacto con el soporte técnico de Microsoft.

Migración previa

En el flujo previo a la migración, la aplicación de migración realiza estos pasos para cada cuenta de usuario:

  1. Lea la cuenta de usuario del proveedor de identidades anterior, incluidas sus credenciales actuales (nombre de usuario y contraseña).
  2. Cree una cuenta correspondiente en el directorio de Azure AD B2C con las credenciales actuales.

Use el flujo previo a la migración en cualquiera de estas dos situaciones:

  • Tiene acceso a las credenciales de texto no cifrado de un usuario (su nombre de usuario y contraseña).
  • Las credenciales se cifran, pero puede descifrarlas.

Para obtener información sobre cómo crear cuentas de usuario mediante programación, consulte Administración de cuentas de usuario de Azure AD B2C con Microsoft Graph.

Migración sin problemas

Use el flujo de migración sin problemas si no se puede acceder a las contraseñas de texto no cifrado del proveedor de identidades antiguo. Por ejemplo, cuando:

  • La contraseña se almacena en un formato cifrado unidireccional, como con una función hash.
  • El proveedor de identidades heredado almacena la contraseña de manera que tú no puedas acceder a ella. Por ejemplo, cuando el proveedor de identidades valida las credenciales llamando a un servicio web.

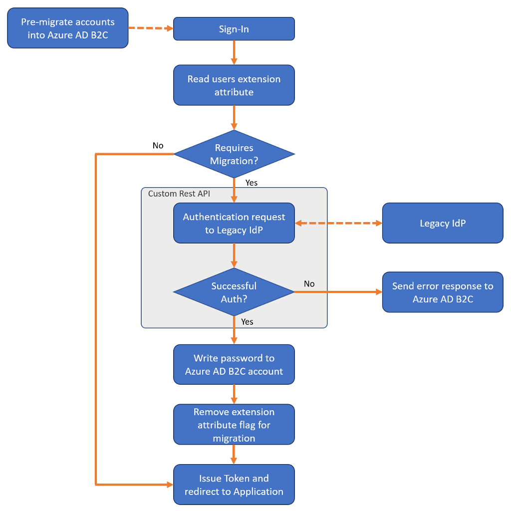
El flujo de migración sin problemas todavía requiere la migración previa de las cuentas de usuario, pero después usa una directiva personalizada para consultar una API REST (que se crea) para establecer la contraseña de cada usuario al iniciar sesión por primera vez.

El flujo de migración sin problemas consta de dos fases: migración previa y establecimiento de credenciales.

Fase 1: Migración previa

  1. La aplicación de migración lee las cuentas de usuario del proveedor de identidades anterior.
  2. La aplicación de migración crea cuentas de usuario correspondientes en el directorio de Azure AD B2C, pero establece contraseñas aleatorias que genere.

Fase 2: Establecimiento de credenciales

Una vez completada la migración previa de las cuentas, la directiva personalizada y la API REST realizan lo siguiente cuando un usuario inicia sesión:

  1. Lea la cuenta de usuario de Azure AD B2C correspondiente a la dirección de correo electrónico especificada.
  2. Compruebe si la cuenta está marcada para la migración mediante la evaluación de un atributo de extensión booleano.
    • Si el atributo de extensión devuelve True, llame a la API REST para validar la contraseña en el proveedor de identidades heredado.
      • Si la API REST determina que la contraseña es incorrecta, devuelva un error amistoso al usuario.
      • Si la API rest determina que la contraseña es correcta, escriba la contraseña en la cuenta de Azure AD B2C y cambie el atributo de extensión booleano a False.
    • Si el atributo de extensión booleana devuelve False, continúe el proceso de inicio de sesión como normal.

Para ver una directiva personalizada de ejemplo y la API REST, consulte el ejemplo de migración de usuarios sin problemas en GitHub.

Diagrama de flujo del enfoque de migración sin problemas para la migración de usuarios

Seguridad

El enfoque de migración sin problemas usa su propia API REST personalizada para validar las credenciales de un usuario con el proveedor de identidades heredado.

Debe proteger la API REST contra ataques por fuerza bruta. Un atacante puede enviar varias contraseñas con la esperanza de adivinar las credenciales de un usuario. Para ayudar a derrotar estos ataques, deje de atender solicitudes a la API REST cuando el número de intentos de inicio de sesión supere un umbral determinado. Además, proteja la comunicación entre Azure AD B2C y la API REST. Para obtener información sobre cómo proteger las API de RESTful para producción, consulte Secure RESTful API (API segura de RESTful).

Atributos de usuario

No toda la información del proveedor de identidades heredado debe migrarse al directorio de Azure AD B2C. Identifique el conjunto adecuado de atributos de usuario que se almacenarán en Azure AD B2C antes de migrar.

  • ALMACENE en Azure AD B2C:
    • Nombre de usuario, contraseña, direcciones de correo electrónico, números de teléfono, números de pertenencia o identificadores.
    • Marcadores de consentimiento para contratos de licencia de usuario final y directiva de privacidad.
  • NO ALMACENE en Azure AD B2C:
    • Datos confidenciales, como números de tarjetas de crédito, números de seguridad social (SSN), registros médicos u otros datos regulados por organismos gubernamentales o de cumplimiento del sector.
    • Preferencias de marketing o comunicación, comportamientos del usuario e información.

Limpieza de directorios

Antes de iniciar el proceso de migración, aproveche la oportunidad de limpiar el directorio.

  • Identifique el conjunto de atributos de usuario que se almacenarán en Azure AD B2C y migre solo lo que necesita. Si es necesario, puede crear atributos personalizados para almacenar más datos sobre un usuario.
  • Si va a migrar desde un entorno con varios orígenes de autenticación (por ejemplo, cada aplicación tiene su propio directorio de usuario), migre a una cuenta unificada en Azure AD B2C.
  • Si varias aplicaciones tienen nombres de usuario diferentes, puede almacenarlos todos en una cuenta de usuario de Azure AD B2C mediante la colección de identidades. Acerca de la contraseña, deje que el usuario elija uno y establézcalo en el directorio. Por ejemplo, con la migración sin problemas, solo se debe almacenar la contraseña elegida en la cuenta de Azure AD B2C.
  • Quite las cuentas de usuario sin usar o no migre cuentas obsoletas.

Directiva de contraseñas

Si las cuentas que va a migrar tienen una seguridad de contraseña más débil que la seguridad de contraseña segura aplicada por Azure AD B2C, puede deshabilitar el requisito de contraseña segura. Para obtener más información, vea Propiedad de directiva de contraseñas.

Pasos siguientes

El azure-ad-b2c/user-migration repositorio de GitHub contiene un ejemplo de directiva personalizada de migración sin problemas y un ejemplo de código de LA API REST:

Directiva personalizada de migración de usuarios de conexión directa y ejemplo de código de API de REST