Nota:
El acceso a esta página requiere autorización. Puede intentar iniciar sesión o cambiar directorios.
El acceso a esta página requiere autorización. Puede intentar cambiar los directorios.
Importante
La compatibilidad con Xamarin ha finalizado a partir del 1 de mayo de 2024 para todos los SDK de Xamarin, incluido Xamarin.Forms, Intune enlaces de Xamarin del SDK de aplicaciones y compatibilidad relacionada con Microsoft Tunnel. Xamarin.Forms ha evolucionado hasta convertirse en interfaz de usuario de aplicaciones multiplataforma (MAUI) de .NET. Los proyectos de Xamarin existentes deben migrarse a .NET MAUI. Para obtener más información sobre cómo actualizar proyectos de Xamarin a .NET, consulte la documentación actualización de Xamarin a .NET & .NET MAUI y la interfaz de usuario de aplicaciones multiplataforma de .NET . Para obtener Intune compatibilidad con la plataforma Android, consulte la documentación de Intune App SDK para .NET MAUI: Android y .NET para Android. Para obtener Intune compatibilidad con la plataforma iOS, consulte Microsoft Intune SDK de aplicaciones para MAUI.iOS y .NET para iOS.
Esta guía le ayudará a habilitar rápidamente la aplicación móvil para admitir directivas de protección de aplicaciones con Microsoft Intune. Es posible que le resulte útil comprender primero las ventajas de Intune App SDK, como se explica en la introducción al SDK de Intune App.
El SDK de Intune App admite escenarios similares en iOS y Android, y está diseñado para crear una experiencia coherente en las plataformas para administradores de TI. Pero hay pequeñas diferencias en la compatibilidad con ciertas características, debido a las diferencias y limitaciones de la plataforma.
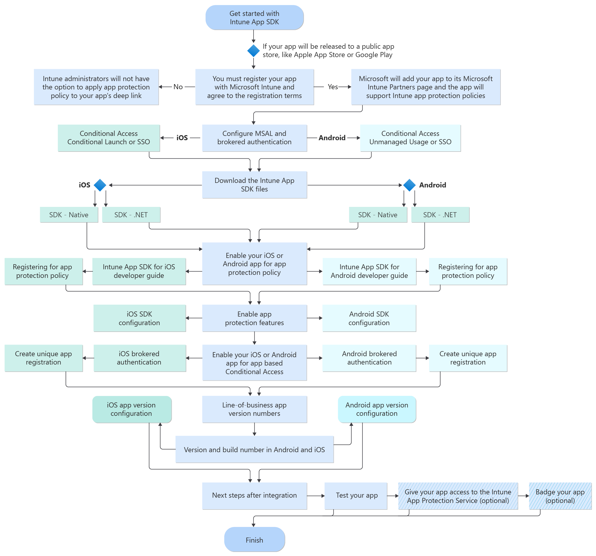
Flujo de proceso
En el diagrama siguiente se proporciona el flujo de proceso para el SDK de Intune App para iOS y el SDK de aplicaciones de Intune para Android:
Registro de la aplicación de la tienda con Microsoft
Si la aplicación es interna de su organización y no estará disponible públicamente:
No es necesario registrar la aplicación. En el caso de las aplicaciones de línea de negocio (LOB) internas escritas por o para su empresa, el administrador de TI implementará la aplicación internamente. Intune detectará que la aplicación se ha creado con el SDK y permitirá al administrador de TI aplicarle directivas de protección de aplicaciones. Puede ir a la sección Habilitación de la directiva de protección de aplicaciones de iOS o Android.
Si la aplicación se publicará en una tienda de aplicaciones pública, como apple App Store o Google Play:
Primero debe registrar la aplicación con Microsoft Intune y aceptar los términos de registro. Después, los administradores de TI pueden aplicar una directiva de protección de aplicaciones a la aplicación administrada, que se mostrará como una aplicación de productividad de asociados.
Hasta que el equipo de Microsoft Intune haya terminado y confirmado el registro, los administradores de Intune no tendrán la opción de aplicar la directiva de protección de aplicaciones al vínculo profundo de la aplicación. Microsoft también agregará la aplicación a su página asociados de Microsoft Intune. Allí, se mostrará el icono de la aplicación para mostrar que admite Intune directivas de protección de aplicaciones.
El proceso de registro
Para comenzar el proceso de registro y, si aún no está trabajando con un contacto de Microsoft, rellene el cuestionario de Microsoft Intune app partner.
Usaremos las direcciones de correo electrónico enumeradas en la respuesta del cuestionario para ponerse en contacto con nosotros y continuar con el proceso de registro. Además, usamos su dirección de correo electrónico de registro para ponerse en contacto con usted si tenemos algún problema.
Nota:
Toda la información recopilada en el cuestionario y a través de la correspondencia por correo electrónico con el equipo de Microsoft Intune respetará la Declaración de privacidad de Microsoft.
Qué esperar en el proceso de registro:
Una vez que haya enviado el cuestionario, nos pondremos en contacto con usted a través de su dirección de correo electrónico de registro para confirmar que se ha recibido correctamente o solicitar información adicional para finalizar el registro.
Una vez que recibamos toda la información necesaria de usted, le enviaremos el Microsoft Intune Contrato de partner de la aplicación para firmarlo. Este contrato describe los términos que su empresa debe aceptar antes de que se convierta en un partner de aplicación Microsoft Intune.
Recibirá una notificación cuando la aplicación se registre correctamente con el servicio Microsoft Intune y cuando la aplicación se muestra en el sitio de asociados de Microsoft Intune.
Por último, el vínculo profundo de la aplicación se agregará a la siguiente actualización mensual del servicio Intune. Por ejemplo, si la información de registro finaliza en julio, el vínculo profundo se admitirá a mediados de agosto.
El vínculo profundo es el vínculo a la descripción de la aplicación en la tienda de aplicaciones pública. Si el vínculo profundo de la aplicación cambia en el futuro, deberá volver a registrar la aplicación.
Descarga de los archivos del SDK
Los SDK de Intune App para iOS y Android nativos se hospedan en una cuenta de Microsoft GitHub. Estos repositorios públicos tienen los archivos del SDK para iOS y Android nativos, respectivamente:
Si la aplicación se compila con la interfaz de usuario de aplicaciones multiplataforma de .NET (.NET MAUI), use esta variante del SDK:
Nota:
Con el SDK de aplicaciones de Intune para .NET MAUI, puede desarrollar aplicaciones android o iOS para Intune que incorporen la interfaz de usuario de aplicaciones multiplataforma de .NET. Las aplicaciones desarrolladas con este marco le permitirán aplicar Intune administración de aplicaciones móviles.
Es una buena idea registrarse en una cuenta de GitHub que puede usar para bifurcar y extraer de nuestros repositorios. GitHub permite a los desarrolladores comunicarse con nuestro equipo de productos, abrir problemas y recibir respuestas rápidas, ver notas de la versión y proporcionar comentarios a Microsoft. Para obtener preguntas sobre la Intune App SDK de GitHub, póngase en contacto con msintuneappsdk@microsoft.com.
Habilitación de la aplicación de iOS o Android para la directiva de protección de aplicaciones
Necesitará una de las siguientes guías para desarrolladores para ayudarle a integrar el SDK de Intune App en la aplicación:
Intune Guía para desarrolladores de App SDK para iOS: este documento le guiará paso a paso por la habilitación de la aplicación nativa de iOS con el SDK de Intune App.
Intune Guía para desarrolladores de App SDK para Android: este documento le guiará paso a paso por la habilitación de la aplicación nativa de Android con el SDK de Intune app.
Importante
Intune publica periódicamente las actualizaciones del SDK de Intune App. Se recomienda suscribirse a los repositorios Intune app SDK para actualizaciones, de modo que pueda incorporar la actualización en el ciclo de versión de desarrollo de software y asegurarse de que las aplicaciones admiten la configuración más reciente de la directiva de protección de aplicaciones.
Planee realizar actualizaciones obligatorias Intune App SDK antes de cada versión principal del sistema operativo para asegurarse de que la aplicación sigue ejecutándose sin problemas, ya que las actualizaciones del sistema operativo pueden provocar cambios importantes. Si no actualiza a la versión más reciente antes de una versión principal del sistema operativo, puede correr el riesgo de encontrar un cambio importante o de no poder aplicar directivas de protección de aplicaciones a la aplicación.
Habilitación de la aplicación de iOS o Android para el acceso condicional basado en aplicaciones
Además de habilitar la aplicación para la directiva de protección de aplicaciones, se requiere lo siguiente para que la aplicación funcione correctamente con Microsoft Entra acceso condicional basado en la aplicación:
La aplicación se compila con la biblioteca de autenticación de Microsoft y está habilitada para la autenticación de agente de Microsoft Entra.
El identificador de cliente Microsoft Entra de la aplicación debe ser único en todas las plataformas iOS y Android.
Configuración de telemetría para la aplicación
Microsoft Intune recopila datos sobre las estadísticas de uso de la aplicación.
Intune APP SDK para iOS: el SDK registra los datos de telemetría del SDK en los eventos de uso de forma predeterminada. Estos datos se envían a Microsoft Intune.
- Si decide no enviar datos de telemetría del SDK a Microsoft Intune desde la aplicación, debe deshabilitar la transmisión de telemetría estableciendo la propiedad
MAMTelemetryDisableden "SÍ" en el diccionario IntuneMAMSettings.
- Si decide no enviar datos de telemetría del SDK a Microsoft Intune desde la aplicación, debe deshabilitar la transmisión de telemetría estableciendo la propiedad
Intune App SDK para Android: el SDK de aplicaciones de Intune para Android no controla la recopilación de datos de la aplicación. La aplicación Portal de empresa registra los datos de telemetría de forma predeterminada. Estos datos se envían a Microsoft Intune. Según la directiva de Microsoft, no recopilamos ninguna información de identificación personal (PII).
- Si los usuarios finales deciden no enviar estos datos, deben desactivar la telemetría en Configuración en la aplicación Portal de empresa. Para más información, consulte Desactivar la recopilación de datos de uso de Microsoft.
Números de versión de la aplicación de línea de negocio
Las aplicaciones de línea de negocio de Intune ahora muestran el número de versión de las aplicaciones de iOS y Android. El número se muestra en el centro de administración de Microsoft Intune en la lista de aplicaciones y en la hoja información general de la aplicación. Los usuarios finales pueden ver el número de aplicación en la aplicación Portal de empresa y en el portal web.
Número de versión completa
El número de versión completo identifica una versión específica de la aplicación. El número aparece como Version(Build). Por ejemplo, 2.2(2.2.17560800).
El número de versión completa tiene dos componentes:
Versión
El número de versión es el número de versión legible de la aplicación. Esto lo usan los usuarios finales para identificar diferentes versiones de la aplicación.Número de compilación
El número de compilación es un número interno que se puede usar en la detección de aplicaciones y para administrar la aplicación mediante programación. El número de compilación hace referencia a una iteración de la aplicación que hace referencia a cambios en el código.
Número de versión y compilación en Android e iOS
Tanto Android como iOS usan números de versión y compilación en referencia a las aplicaciones. Sin embargo, ambos sistemas operativos tienen significados específicos del sistema operativo. En la tabla siguiente se explica cómo se relacionan estos términos.
Al desarrollar una aplicación de línea de negocio para su uso en Intune, no olvide usar la versión y el número de compilación. Intune características de administración de aplicaciones se basan en un CFBundleVersion significativo (para iOS) y PackageVersionCode (para Android). Estos números se incluyen en el manifiesto de la aplicación.
| Intune | iOS | Android | Description |
|---|---|---|---|
| Número de versión | CFBundleShortVersionString | PackageVersionName | Este número indica una versión específica de la aplicación para los usuarios finales. |
| Número de compilación | CFBundleVersion | PackageVersionCode | Este número se usa para indicar una iteración en el código de la aplicación. |
iOS
-
CFBundleShortVersionString
Especifica el número de versión de versión de la agrupación. Este número identifica una versión publicada de la aplicación. Los usuarios finales usan el número para hacer referencia a la aplicación. -
CFBundleVersion
Versión de compilación de la agrupación, que identifica una iteración de la agrupación. El número puede identificar una versión o una agrupación no publicada. El número se usa para la detección de aplicaciones.
Android
-
PackageVersionName
Número de versión que se muestra a los usuarios. Este atributo se puede establecer como una cadena sin procesar o como una referencia a un recurso de cadena. La cadena no tiene otro propósito que mostrar a los usuarios. -
PackageVersionCode
Número de versión interno. Este número solo se usa para determinar si una versión es más reciente que otra, con números más altos que indican versiones más recientes. Esta no es la versión
Pasos siguientes después de la integración
Probar la aplicación
Después de completar los pasos necesarios para integrar la aplicación de iOS o Android con el SDK de Intune App, deberá asegurarse de que todas las directivas de protección de aplicaciones estén habilitadas y funcionen para el usuario y el administrador de TI. Para probar la aplicación integrada, necesitará lo siguiente:
Microsoft Intune cuenta de prueba: para probar la aplicación administrada por Intune con Intune características de protección de aplicaciones, necesitará una cuenta de Microsoft Intune.
Si eres un ISV que habilita las aplicaciones de la tienda iOS o Android para Intune directiva de protección de aplicaciones, recibirás un código promocional después de finalizar el registro con Microsoft Intune, como se describe en el paso de registro. El código de promoción le permitirá registrarse para obtener una prueba de Microsoft Intune durante un año de uso extendido.
Si va a desarrollar una aplicación de línea de negocio que no se enviará a la tienda, se espera que tenga acceso a Microsoft Intune a través de su organización. También puede registrarse para obtener una evaluación gratuita de un mes en Microsoft Intune.
Si va a probar la aplicación en un dispositivo móvil mediante una cuenta de usuario final, asegúrese de que ha dado a esa cuenta una licencia de Intune en el sitio web de Centro de administración de Microsoft 365 después de iniciar sesión con una cuenta de administrador, consulte Asignación de Microsoft Intune licencia.
Intune directivas de protección de aplicaciones: para probar la aplicación con todas las directivas de protección de aplicaciones Intune, debe saber cuál es el comportamiento esperado para cada configuración de directiva. Consulte las descripciones de las directivas de protección de aplicaciones de iOS y las directivas de protección de aplicaciones de Android. Si la aplicación ha integrado el SDK de Intune, pero no aparece en la lista de aplicaciones de destino, puede especificar el identificador de lote (iOS) o el nombre del paquete (Android) de la aplicación en el cuadro de texto al seleccionar Aplicaciones personalizadas.
Solución de problemas: si tiene algún problema al probar manualmente la experiencia del usuario de instalación de la aplicación, consulte Solución de problemas de instalación de aplicaciones.
Dar acceso a la aplicación al servicio de administración de aplicaciones móviles de Intune
Si la aplicación usa su propia configuración de Microsoft Entra personalizada para la autenticación, se deben realizar los pasos siguientes tanto para las aplicaciones de la tienda pública como para las aplicaciones lob internas. No es necesario realizar los pasos si la aplicación usa el identificador de cliente predeterminado del SDK de Intune.
Una vez que haya registrado la aplicación en un inquilino de Azure y se muestre en Todas las aplicaciones, debe conceder a la aplicación acceso al servicio Intune Mobile App Management. En el centro de administración de Microsoft Intune:
- Vaya a la hoja Microsoft Entra ID.
- En Registros de aplicaciones, vaya a la lista configurada para la aplicación.
- Haga clic en + Agregar un permiso.
- Haga clic en las API que usa mi organización.
- En el cuadro de búsqueda, escriba Administración de aplicaciones móviles de Microsoft.
- En Permisos delegados, active la casilla DeviceManagementManagedApps.ReadWrite: Read and Write the User's App Management Data* (DeviceManagementManagedApps.ReadWrite: Read and Write the User's App Management Data*).
- Haga clic en Agregar permisos.
Distintivo de la aplicación (opcional)
Después de validar que Intune directivas de protección de aplicaciones funcionan en la aplicación, puedes identificar el icono de la aplicación con el logotipo Intune de protección de aplicaciones.
Este distintivo indica a los administradores de TI, los usuarios finales y los clientes potenciales Intune que la aplicación funciona con Intune directivas de protección de aplicaciones. Fomenta el uso y la adopción de la aplicación por Intune clientes.
El distintivo es un icono de maletín y se puede ver en los ejemplos siguientes:
Lo que necesitarás para identificar tu aplicación:
Una aplicación de manipulación de imágenes que puede leer .eps archivos o una aplicación de Adobe que puede leer archivos .ai .
Puede encontrar los recursos y las directrices del distintivo de aplicación de Intune en el Microsoft Intune GitHub.